Например TDA7294

Форум РадиоКот • Просмотр темы - аналоговые триггеры
Форум РадиоКот
Здесь можно немножко помяукать :)

Текущее время: Вс ноя 09, 2025 02:04:31

Часовой пояс: UTC + 3 часа


ПРЯМО СЕЙЧАС:



Начать новую тему Ответить на тему  [ Сообщений: 14 ] 
Автор Сообщение
Не в сети
 Заголовок сообщения: аналоговые триггеры
СообщениеДобавлено: Пт фев 12, 2010 18:28:46 
Родился

Зарегистрирован: Ср янв 27, 2010 18:19:50
Сообщений: 11
Рейтинг сообщения: 0
кто может мне подсказать марку аналогового триггера до 10 В


Вернуться наверх
 
Не в сети
 Заголовок сообщения:
СообщениеДобавлено: Пт фев 12, 2010 21:09:20 
Друг Кота
Аватар пользователя

Карма: 44
Рейтинг сообщений: 601
Зарегистрирован: Вс мар 04, 2007 11:39:00
Сообщений: 4469
Откуда: Ukraine, Kyiv
Рейтинг сообщения: 0
LM339 :lol:

_________________
Выслушай и противную сторону, даже если она и противна


Вернуться наверх
 
Не в сети
 Заголовок сообщения:
СообщениеДобавлено: Пт фев 12, 2010 23:17:20 
Друг Кота
Аватар пользователя

Карма: 28
Рейтинг сообщений: 267
Зарегистрирован: Ср сен 27, 2006 16:18:57
Сообщений: 3459
Рейтинг сообщения: 0
Триггер, это ваще-то такая схема, которая имеет два устойчивых состояния. Переключение из одного такого состояния в другое осуществляется скачком, в зависимости от того, что подано на вход этой схемы.
А у Вас что? Что Вы хотите сделать?


Вернуться наверх
 
Не в сети
 Заголовок сообщения:
СообщениеДобавлено: Пт фев 12, 2010 23:24:07 
Модератор
Аватар пользователя

Карма: 14
Рейтинг сообщений: 37
Зарегистрирован: Чт дек 11, 2008 14:52:26
Сообщений: 11492
Откуда: град Нижний
Рейтинг сообщения: 0
В качестве аналогового триггера может работать любой ОУ или, как подсказал falkonist - компаратор...


Вернуться наверх
 
Эиком - электронные компоненты и радиодетали
Не в сети
 Заголовок сообщения:
СообщениеДобавлено: Пт фев 12, 2010 23:43:08 
Друг Кота
Аватар пользователя

Карма: 44
Рейтинг сообщений: 601
Зарегистрирован: Вс мар 04, 2007 11:39:00
Сообщений: 4469
Откуда: Ukraine, Kyiv
Рейтинг сообщения: 0
Вопрос топикавтора - конечно, дурацкий на всю катушку. Не зря я прилепил смайлик в конце своего ответа. Но имел я в виду не триггер Шмидта, а полноценный триггер. Т.е., на любой дурацкий вопрос можно дать правильный ответ. Но стОить он будет о-о-очень дорого!


Вложения:
Trigger.GIF [4.94 KiB]
Скачиваний: 779

_________________
Выслушай и противную сторону, даже если она и противна
Вернуться наверх
 
Не в сети
 Заголовок сообщения:
СообщениеДобавлено: Пт фев 12, 2010 23:52:30 
Модератор
Аватар пользователя

Карма: 14
Рейтинг сообщений: 37
Зарегистрирован: Чт дек 11, 2008 14:52:26
Сообщений: 11492
Откуда: град Нижний
Рейтинг сообщения: 0
falkonist, а может нужен JK-триггер... :)))


Вернуться наверх
 
Не в сети
 Заголовок сообщения:
СообщениеДобавлено: Пт фев 12, 2010 23:59:29 
Друг Кота
Аватар пользователя

Карма: 44
Рейтинг сообщений: 601
Зарегистрирован: Вс мар 04, 2007 11:39:00
Сообщений: 4469
Откуда: Ukraine, Kyiv
Рейтинг сообщения: 0
Тоже не проблема. Только подумкать надо. Добавить в эту схему диодно-конденсаторные цепи запуска по отрицательному фронту входного импульса и легко получается Т-триггер. Разницы-то никакой: что отдельный транзистор, что ОУ/компаратор в инвертирующем включении - принцип ведь одинаков.

_________________
Выслушай и противную сторону, даже если она и противна


Вернуться наверх
 
Не в сети
 Заголовок сообщения:
СообщениеДобавлено: Сб фев 13, 2010 02:15:14 
Родился

Зарегистрирован: Ср янв 27, 2010 18:19:50
Сообщений: 11
Рейтинг сообщения: 0
у меня немного сложная ситуация...от одного аналогового выхода я должен упровлять 3 клапана и нужно сделать так что бы когда я подам аналоговый сигнал на клапан 1, потом на 2...... они сохранились, надеюсь из рисунку все будет ясно.



Вложения:
4.png [8.72 KiB]
Скачиваний: 644
Вернуться наверх
 
Не в сети
 Заголовок сообщения:
СообщениеДобавлено: Сб фев 13, 2010 09:03:56 
Друг Кота
Аватар пользователя

Карма: 44
Рейтинг сообщений: 601
Зарегистрирован: Вс мар 04, 2007 11:39:00
Сообщений: 4469
Откуда: Ukraine, Kyiv
Рейтинг сообщения: 0
Солнце мое! Так с этого и надо было начинать!!! В правильно поставленном вопросе содержится уже половина ответа. Только "из рисунку" все равно мало что понятно. Что за сигнал, уровни? Увеличивающийся или уменьшающийся? При изменении сигнала в другую сторону что должно быть с клапанами - оставаться включенными или выключиться? И т.д. и т.п.

P.S. Имеются глубокие сомнения, что человек с таким уровнем безграмотности может хоть что-то довести до практической реализации...

_________________
Выслушай и противную сторону, даже если она и противна


Вернуться наверх
 
Не в сети
 Заголовок сообщения:
СообщениеДобавлено: Сб фев 13, 2010 13:32:45 
Друг Кота
Аватар пользователя

Карма: 28
Рейтинг сообщений: 267
Зарегистрирован: Ср сен 27, 2006 16:18:57
Сообщений: 3459
Рейтинг сообщения: 0
У кого какой уровень безграмотности - вопрос сложный. Кто офигительно грамотный, пусть первым бросит в меня кошачьим калом.
Тут задан вопрос. Надо разобраться, и достойно ответить, как подобает настоящим благородным котам...

Итак, техническое задание сформулировано не полностью. Надо простыми словами написать, что должны делать эти самые клапаны, и при каких уровнях входного сигнала. Может быть, здесь нужен не просто триггер, а что-то другое...


Вернуться наверх
 
Не в сети
 Заголовок сообщения:
СообщениеДобавлено: Сб фев 13, 2010 16:22:46 
Родился

Зарегистрирован: Ср янв 27, 2010 18:19:50
Сообщений: 11
Рейтинг сообщения: 0
клапан открывается аналог. сигналом 0-5В, 5мкА (0-100%). я подаю сигнал на открывание скажем на 40% на 1ый клапан, 60% на 2ой .... клапан должен всегда быть открыт пока на него не будет подан другой сигнал.
P.S. пЕшу так как мАгу, если нИ нравится - не читай. СпасибА!!!!


Вернуться наверх
 
Не в сети
 Заголовок сообщения:
СообщениеДобавлено: Сб фев 13, 2010 17:35:50 
Друг Кота
Аватар пользователя

Карма: 44
Рейтинг сообщений: 601
Зарегистрирован: Вс мар 04, 2007 11:39:00
Сообщений: 4469
Откуда: Ukraine, Kyiv
Рейтинг сообщения: 0
Вопрос о безграмотности - очень простой. За всю свою достаточно долгую жизнь я еще ни разу не встречал толкового инженера, который был бы безграмотным. Ибо каша на языке (на письме) - каша в голове.

А ответ на вопрос был дан мною еще во втором посте этой темы: компаратор. С гистерезисом. Большим! Таким, чтобы в одну сторону (при прямом изменении сигнала) он срабатывал, а в обратную - нет. Сброс осуществлялся бы по опорному напряжению либо обратной полярностью сигнала по сигнальному входу, что перпендикулярно. Проще, чем угол дома.

Лениво делать работу за лентяя и невежду.

_________________
Выслушай и противную сторону, даже если она и противна


Вернуться наверх
 
Не в сети
 Заголовок сообщения:
СообщениеДобавлено: Сб фев 13, 2010 18:17:50 
Родился

Зарегистрирован: Ср янв 27, 2010 18:19:50
Сообщений: 11
Рейтинг сообщения: 0
falkonist писал(а):
За всю свою достаточно долгую жизнь я еще ни разу не встречал толкового инженера.

Во первых. Кто сказал что я инженер?????

falkonist писал(а):
Ибо каша на языке (на письме) - каша в голове.

Во вторых. РУССКИЙ не мой родной язык!!!!!


И наконец я здесь хочу решить свою маленькую проблему, а не проверять свои знания русского языка.

P.S. чуть не забыл. Спасибо за ответы!!!!!!!!!!!!!!!!!!!!


Вернуться наверх
 
Не в сети
 Заголовок сообщения:
СообщениеДобавлено: Сб фев 13, 2010 18:55:29 
Друг Кота
Аватар пользователя

Карма: 44
Рейтинг сообщений: 601
Зарегистрирован: Вс мар 04, 2007 11:39:00
Сообщений: 4469
Откуда: Ukraine, Kyiv
Рейтинг сообщения: 0
antosh писал(а):
РУССКИЙ не мой родной язык!!!!!
Ну, так не таитесь, как партизан на допросе - отобразите этот момент в своем профиле, чтобы впредь не возникали подобные вопросы.

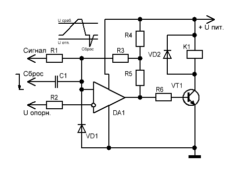
По сути дела: схема компаратора (в первом приближении!) на рисунке. Отношение резисторов R3 к R1 задает уровень гистерезиса. Делитель R4 к R5 опциональный, возможно и не понадобится. Надо считать. К1 - обмотка клапана.


Вложения:
-01.GIF [5.11 KiB]
Скачиваний: 757

_________________
Выслушай и противную сторону, даже если она и противна
Вернуться наверх
 
Показать сообщения за:  Сортировать по:  Вернуться наверх
Начать новую тему Ответить на тему  [ Сообщений: 14 ] 

Часовой пояс: UTC + 3 часа


Кто сейчас на форуме

Сейчас этот форум просматривают: нет зарегистрированных пользователей и гости: 23


Вы не можете начинать темы
Вы не можете отвечать на сообщения
Вы не можете редактировать свои сообщения
Вы не можете удалять свои сообщения
Вы не можете добавлять вложения

Найти:
Перейти:  


Powered by phpBB © 2000, 2002, 2005, 2007 phpBB Group
Русская поддержка phpBB
Extended by Karma MOD © 2007—2012 m157y
Extended by Topic Tags MOD © 2012 m157y