Например TDA7294

Форум РадиоКот • Просмотр темы - Управление коллекторным двигателем лодочного электромотора
Форум РадиоКот
Здесь можно немножко помяукать :)

Текущее время: Пт янв 02, 2026 16:40:29

Часовой пояс: UTC + 3 часа


ПРЯМО СЕЙЧАС:



Начать новую тему Ответить на тему  [ Сообщений: 74 ]  1, , ,  
Автор Сообщение
Не в сети
 Заголовок сообщения: Управление коллекторным двигателем лодочного электромотора
СообщениеДобавлено: Сб авг 24, 2013 22:11:47 
Друг Кота
Аватар пользователя

Карма: 93
Рейтинг сообщений: 2157
Зарегистрирован: Сб май 05, 2012 20:19:55
Сообщений: 4955
Откуда: Минск
Рейтинг сообщения: 0
В общем, решил создать тему, ибо в одиночку изобретать скучно, а коллективный разум глядишь на какую хорошую идею и натолкнёт! :))
Не буду вдаваться в лишние подробности, просто решено было переделать лодочный электромотор с регулирования балластными резисторами на ШИМ. Причина проста - КПД. На низких скоростях с гасящими резисторами этот показатель был около 35%, не так и хорошо, если учесть питание от АКБ.
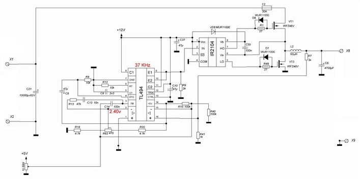
Первая версия схемы была благополучно сделана и испытана:
Изображение
Комментарии к схеме: частота 37 кГц. Схема с реверсом. При напряжении с переменника 2 вольта имеем нулевую точку. Если увеличивать напряжение, то плавно растёт заполнение ШИМ и при этом подаётся сигнал на ключ одного из реле. Если от 2-х вольт уменьшать, то аналогично заполнение начинает расти, но сигнал подаётся на другой ключ реле. В крайних положениях (0 и 5 вольт) заполнение максимально. Максимальный ток мотора - 25 ампер.
----------
И всё бы хорошо, но выплыл косяк, для меня очень серьёзный. Мотор создаёт нехилые помехи эхолоту. Похоже именно ультразвуком в воде. Когда датчик эхолота стоял прямо на моторе, то картинку различить было почти невозможно. Выключаешь мотор - всё ОК. Пробовал датчик отнести от мотора подальше - чуть лучше, но всё равно не фонтан. В общем, мотор нужно питать строго постоянкой, если хочется плавать с эхолотом.
----------
Поэтому я и решился кардинально переделывать схему. Пока есть мысли интегрировать ШИМ LC-фильтром второго порядка, а реверс сделать Н-мостом, который будет работать уже с постоянкой. Но есть проблема: подружить одно с другим. Выход самой схемы получается с общим плюсом, а мост работает с общим минусом. Делать плавающую землю? - не представляю как.
Задача стоит кормить мотор чистой постоянкой, управление непосредственно от моста не прокатывает в виду больших пульсаций на частоте преобразования тока и напряжения через мотор.
Моет у кого какие мысли на сей счёт есть, так поделитесь...

_________________
Прибор, защищённый предохранителем, сгорает первым, защитив предохранитель. Закон Мерфи.


Вернуться наверх
 
Не в сети
 Заголовок сообщения: Re: Управление коллекторным двигателем лодочного электромото
СообщениеДобавлено: Сб авг 24, 2013 22:15:52 
Друг Кота

Карма: 40
Рейтинг сообщений: 35
Зарегистрирован: Ср июл 14, 2010 18:27:52
Сообщений: 4242
Рейтинг сообщения: 0
Сделайте на выходе преобразователя честный фильтр, чтоб на выходе была честная постоянка.


Вернуться наверх
 
Не в сети
 Заголовок сообщения: Re: Управление коллекторным двигателем лодочного электромото
СообщениеДобавлено: Сб авг 24, 2013 22:32:21 
Друг Кота
Аватар пользователя

Карма: 93
Рейтинг сообщений: 2157
Зарегистрирован: Сб май 05, 2012 20:19:55
Сообщений: 4955
Откуда: Минск
Рейтинг сообщения: 0
Это было бы здорово, но если сделаю фильтр (который и так собрался делать), то 2 реле на 30 ампер в корпус уже не вмещаются. Поэтому и пришла идея заменить их мостом на полевиках. Это переделка существующего лодочного электромотора и пространство внутри ограничено.
Изображение

_________________
Прибор, защищённый предохранителем, сгорает первым, защитив предохранитель. Закон Мерфи.


Вернуться наверх
 
Не в сети
 Заголовок сообщения: Re: Управление коллекторным двигателем лодочного электромото
СообщениеДобавлено: Сб авг 24, 2013 23:12:05 
Друг Кота

Карма: 40
Рейтинг сообщений: 35
Зарегистрирован: Ср июл 14, 2010 18:27:52
Сообщений: 4242
Рейтинг сообщения: 0
На провода питания мотора бусины, параллельно клеммам мотора конденсатор.


Вернуться наверх
 
Эиком - электронные компоненты и радиодетали
Не в сети
 Заголовок сообщения: Re: Управление коллекторным двигателем лодочного электромото
СообщениеДобавлено: Вс авг 25, 2013 00:38:40 
Друг Кота
Аватар пользователя

Карма: 93
Рейтинг сообщений: 2157
Зарегистрирован: Сб май 05, 2012 20:19:55
Сообщений: 4955
Откуда: Минск
Рейтинг сообщения: 0
Всё-же хотелось бы выслушать мнение компетентных в данном вопросе людей.

_________________
Прибор, защищённый предохранителем, сгорает первым, защитив предохранитель. Закон Мерфи.


Вернуться наверх
 
Не в сети
 Заголовок сообщения: Re: Управление коллекторным двигателем лодочного электромото
СообщениеДобавлено: Вс авг 25, 2013 05:55:57 
Друг Кота
Аватар пользователя

Карма: 4
Рейтинг сообщений: 337
Зарегистрирован: Ср мар 31, 2010 09:33:22
Сообщений: 4776
Откуда: Владивосток
Рейтинг сообщения: 0
А два оптодрайвера управления мостом влезут ? :)
Или вместо IC2 поставить синхронный степ-даун на 25 ампер , на выходе регулируемая постоянка и ничего не греется .

_________________
«Когда у общества нет цветовой дифференциации штанов, то нет цели!»

- Позвольте-с вас спросить, почему от вас так отвратительно пахнет?
- Ну, что ж, пахнет... известно. По специальности. Вчера котов душили, душили. (с)


Последний раз редактировалось jonpim Вс авг 25, 2013 06:23:57, всего редактировалось 1 раз.

Вернуться наверх
 
Не в сети
 Заголовок сообщения: Re: Управление коллекторным двигателем лодочного электромото
СообщениеДобавлено: Вс авг 25, 2013 06:05:31 
Друг Кота

Карма: 40
Рейтинг сообщений: 35
Зарегистрирован: Ср июл 14, 2010 18:27:52
Сообщений: 4242
Рейтинг сообщения: 0
Seriyvolk писал(а):
Всё-же хотелось бы выслушать мнение компетентных в данном вопросе людей.

тебе мнение не электронщика нужно, а мнение лекальщика


Вернуться наверх
 
Не в сети
 Заголовок сообщения: Re: Управление коллекторным двигателем лодочного электромото
СообщениеДобавлено: Вс авг 25, 2013 06:38:38 
Это не хвост, это антенна
Аватар пользователя

Зарегистрирован: Ср июн 09, 2010 16:44:54
Сообщений: 1335
Откуда: Пермь
Рейтинг сообщения: 0
Seriyvolk писал(а):
В общем, мотор нужно питать строго постоянкой.
Мудрое решение ...
Очень странно, что собутыльник кота сделал разрывной ток, без преобразователя.
Seriyvolk писал(а):
прокатывает в виду больших пульсаций на частоте преобразования тока
для начало нужен сам преобразователь, а не просто ШИМ-сигнал от МК
Seriyvolk писал(а):
Пока есть мысли интегрировать ШИМ LC-фильтром второго порядка
Чоппер тебе нужен (преобразователь Step-Down) управляемый внешним ШИМ-контроллером (не от МК).
Примерно так:

Изображение


Seriyvolk писал(а):
на 30 ампер в корпус уже не вмещаются, пространство внутри ограничено
Изображение
Хиловато это всё для 30А, ИМХО преобразователь нужно делать снаружи.


Вложения:
cxema.jpg [39.71 KiB]
Скачиваний: 10627

_________________
Фото постройки прототипов
Вернуться наверх
 
Не в сети
 Заголовок сообщения: Re: Управление коллекторным двигателем лодочного электромото
СообщениеДобавлено: Вс авг 25, 2013 09:48:45 
Друг Кота
Аватар пользователя

Карма: 93
Рейтинг сообщений: 2157
Зарегистрирован: Сб май 05, 2012 20:19:55
Сообщений: 4955
Откуда: Минск
Рейтинг сообщения: 0
jonpim писал(а):
вместо IC2 поставить синхронный степ-даун
RomanT писал(а):
Чоппер тебе нужен (преобразователь Step-Down) управляемый внешним ШИМ-контроллером (не от МК)
Товарищи, зачем? 30 ампер (это с запасом, на самом деле 20) кушает мотор на полном ходу, т.е. когда ключ преобразователя открыт постоянно. Да и диод шоттки в схеме почти не греется, такой большой радиатор от моей паранойи.
RomanT писал(а):
Очень странно, что собутыльник кота сделал разрывной ток, без преобразователя.
Ток, кстати, неразрывный через мотор, начиная с самой минимальной скорости, индуктивность у него очень большая. А смысл городить преобразователь мне до сих пор непонятен. На МК организован и прямой ход, и реверс, если внимательно глянуть схему.
RomanT писал(а):
Хиловато это всё для 30А, ИМХО преобразователь нужно делать снаружи.
Снаружи ни за что. Есть цель, и я к ней приду несмотря ни на что. А по поводу хлипкости - там всё с тройным запасом, ибо без защит.
-----
Абстрагируемся... Есть чоппер, выходное напряжение которого изменяется относительно плюса. Есть обычный H-мост на полевиках с N-каналом, который нужно подружить с этим чоппером. На данный момент я пытаюсь решить именно эту задачу. Возможно в целом, направление, которое я выбрал и немного неверное, но я пока не вижу более простых решений, удовлетворяющих основному ТЗ.

jonpim, с драйверами мысль интересная, но мне не нужна большая частота переключения. Просто нужно открыть диагональ моста и держать открытой. Может сделаю два преобразуя на мелких колечках, на каждую диагональ свой, и по очереди ими буду управлять, пущай затворы диагоналей открывают. И ни к какому потенциалу не привязаны они.

_________________
Прибор, защищённый предохранителем, сгорает первым, защитив предохранитель. Закон Мерфи.


Вернуться наверх
 
Не в сети
 Заголовок сообщения: Re: Управление коллекторным двигателем лодочного электромото
СообщениеДобавлено: Вс авг 25, 2013 10:39:13 
Это не хвост, это антенна
Аватар пользователя

Зарегистрирован: Ср июн 09, 2010 16:44:54
Сообщений: 1335
Откуда: Пермь
Рейтинг сообщения: 0
Seriyvolk писал(а):
Абстрагируемся... Есть чоппер, выходное напряжение которого изменяется относительно плюса. Есть обычный H-мост на полевиках с N-каналом, который нужно подружить с этим чоппером.
Так пока не видим не чоппера, не моста ...

_________________
Фото постройки прототипов


Вернуться наверх
 
Не в сети
 Заголовок сообщения: Re: Управление коллекторным двигателем лодочного электромото
СообщениеДобавлено: Вс авг 25, 2013 11:11:20 
Друг Кота
Аватар пользователя

Карма: 93
Рейтинг сообщений: 2157
Зарегистрирован: Сб май 05, 2012 20:19:55
Сообщений: 4955
Откуда: Минск
Рейтинг сообщения: 0
Ну дык поэтому я тут с вами и советуюсь...
Нада прибацать управление к диагоналям моста от VT1 VT2. Всё!
Изображение

_________________
Прибор, защищённый предохранителем, сгорает первым, защитив предохранитель. Закон Мерфи.


Вернуться наверх
 
Не в сети
 Заголовок сообщения: Re: Управление коллекторным двигателем лодочного электромото
СообщениеДобавлено: Вс авг 25, 2013 11:35:56 
Это не хвост, это антенна
Аватар пользователя

Зарегистрирован: Ср июн 09, 2010 16:44:54
Сообщений: 1335
Откуда: Пермь
Рейтинг сообщения: 0
Так чоппер то по минусу получился, а не по плюсу, но да не суть...
Диод то не правильно стоит, вместо него надо верхний ключ полумоста и диод станет не нужен ...

Для наглядности:

Изображение


Получим полумост:

Изображение

_________________
Фото постройки прототипов


Вернуться наверх
 
Не в сети
 Заголовок сообщения: Re: Управление коллекторным двигателем лодочного электромото
СообщениеДобавлено: Вс авг 25, 2013 11:54:57 
Друг Кота
Аватар пользователя

Карма: 4
Рейтинг сообщений: 337
Зарегистрирован: Ср мар 31, 2010 09:33:22
Сообщений: 4776
Откуда: Владивосток
Рейтинг сообщения: 0
Чтобы в корпус отлично влезло , синхронник на нормальном шиме и частоте 500 кГц .И не надо никаких фильтров на пол корпуса .На 20 ампер ещё проще .И в экран заделать - минимум помех наружу.
А управлять им тем же контроллером интегрировав импульсный сигнал шим .

_________________
«Когда у общества нет цветовой дифференциации штанов, то нет цели!»

- Позвольте-с вас спросить, почему от вас так отвратительно пахнет?
- Ну, что ж, пахнет... известно. По специальности. Вчера котов душили, душили. (с)


Последний раз редактировалось jonpim Вс авг 25, 2013 11:59:26, всего редактировалось 1 раз.

Вернуться наверх
 
Не в сети
 Заголовок сообщения: Re: Управление коллекторным двигателем лодочного электромото
СообщениеДобавлено: Вс авг 25, 2013 11:58:30 
Друг Кота
Аватар пользователя

Карма: 93
Рейтинг сообщений: 2157
Зарегистрирован: Сб май 05, 2012 20:19:55
Сообщений: 4955
Откуда: Минск
Рейтинг сообщения: 0
Синхронник заманчиво, но это накладывает некоторые ограничения на ассортимент применяемых индуктивностей. Простым языком - дроссель на порошке уже не намотаешь, будет греться. Хотя, как вариант, оставлю на рассмотрение.
В общем, никто не хочет советовать, как управлять Н-мостом с N-каналами, привязанным к плюсу... Ну и ладно, что-нибудь придумаю сам.
А по поводу 500 кГц - в эти частоты я не полезу. Хотя бы из-за того, что эхолот работает на частотах 455/800 кГц.

_________________
Прибор, защищённый предохранителем, сгорает первым, защитив предохранитель. Закон Мерфи.


Вернуться наверх
 
Не в сети
 Заголовок сообщения: Re: Управление коллекторным двигателем лодочного электромото
СообщениеДобавлено: Вс авг 25, 2013 12:02:45 
Это не хвост, это антенна
Аватар пользователя

Зарегистрирован: Ср июн 09, 2010 16:44:54
Сообщений: 1335
Откуда: Пермь
Рейтинг сообщения: 0
Seriyvolk писал(а):
В общем, никто не хочет советовать, как управлять Н-мостом с N-каналами, привязанным к плюсу...
Ну почемуж ... надо сначало чоппер нормально сделать,
а потом уж логическое управление на оптронах обсудим :)
Хотя мне лично реле больше нравится, тыж не собираешься еже тактно изменять направление вращения
да, и яб преобразователь с управлением снаружи сделал бы, например рядом с АКБ, а провода на мотор минимум 6 мм2

_________________
Фото постройки прототипов


Вернуться наверх
 
Не в сети
 Заголовок сообщения: Re: Управление коллекторным двигателем лодочного электромото
СообщениеДобавлено: Вс авг 25, 2013 13:42:23 
Друг Кота
Аватар пользователя

Карма: 93
Рейтинг сообщений: 2157
Зарегистрирован: Сб май 05, 2012 20:19:55
Сообщений: 4955
Откуда: Минск
Рейтинг сообщения: 0
RomanT писал(а):
надо сначало чоппер нормально сделать
Да вся переделка чоппера будет заключаться в добавлении LC-фильтра второго порядка, о котором, кстати, в первом посте я писал. Тут абсолютно никаких проблем не видится.
Насчёт внешней коробочки с ШИМ-ом, так я от неё и пытаюсь уйти, ибо хочется сохранить управление скорости румпелем (как в оригинале) и не таскать дополнительных проводов.
Н-мост был затеян, как альтернатива реле, ибо, при добавлении правильного фильтра в схему, реле внутрь корпуса мотора уже не вместятся. Я и нынешнюю конструкцию еле впёр.

_________________
Прибор, защищённый предохранителем, сгорает первым, защитив предохранитель. Закон Мерфи.


Вернуться наверх
 
В сети
 Заголовок сообщения: Re: Управление коллекторным двигателем лодочного электромото
СообщениеДобавлено: Вс авг 25, 2013 20:51:34 
Модератор
Аватар пользователя

Карма: 153
Рейтинг сообщений: 2927
Зарегистрирован: Сб авг 14, 2010 15:05:51
Сообщений: 18894
Откуда: г. Озерск, Челябинская обл.
Рейтинг сообщения: 0
Медали: 1
Лучший человек Форума 2017 (1)
а почему мост привязан к плюсу?
а если есть мост, то чоппер уже не нужен. подаем управление в нужную диагональ, в зависимости от направления вращения.
RomanT, в данном случае для управления двигателем можно использовать МК, так как это уже не чоппер, где ток может быстро взлететь до заоблачных вершин. сколько двигателю надо, столько он и возьмет.
то есть,
шим - налево, шим направо. это полька Серыйволк...

_________________
Мудрость приходит вместе с импотенцией...
Когда на русском форуме переходят на Вы, в реальной жизни начинают бить морду.


Вернуться наверх
 
Не в сети
 Заголовок сообщения: Re: Управление коллекторным двигателем лодочного электромото
СообщениеДобавлено: Пн авг 26, 2013 00:14:20 
Друг Кота
Аватар пользователя

Карма: 93
Рейтинг сообщений: 2157
Зарегистрирован: Сб май 05, 2012 20:19:55
Сообщений: 4955
Откуда: Минск
Рейтинг сообщения: 0
Starichok51 писал(а):
а если есть мост, то чоппер уже не нужен. подаем управление в нужную диагональ
И как быть с фильтром в таком случае? Мне нужна хорошо отфильтрованная постоянка на моторе.

_________________
Прибор, защищённый предохранителем, сгорает первым, защитив предохранитель. Закон Мерфи.


Вернуться наверх
 
В сети
 Заголовок сообщения: Re: Управление коллекторным двигателем лодочного электромото
СообщениеДобавлено: Пн авг 26, 2013 04:28:48 
Модератор
Аватар пользователя

Карма: 153
Рейтинг сообщений: 2927
Зарегистрирован: Сб авг 14, 2010 15:05:51
Сообщений: 18894
Откуда: г. Озерск, Челябинская обл.
Рейтинг сообщения: 0
Медали: 1
Лучший человек Форума 2017 (1)
а зачем еще фильтр? ты же сам сказал, что индуктивность у двигателя большая, она и будет фильтром.
правда, есть одно серьезно НО при управлении мостом. в паузе индуктивность откроет обратные диоды в противоположной диагонали, и при открытии ключей сначала будет сквозняк через эти диоды.

_________________
Мудрость приходит вместе с импотенцией...
Когда на русском форуме переходят на Вы, в реальной жизни начинают бить морду.


Вернуться наверх
 
Не в сети
 Заголовок сообщения: Re: Управление коллекторным двигателем лодочного электромото
СообщениеДобавлено: Пн авг 26, 2013 05:00:52 
Друг Кота
Аватар пользователя

Карма: 4
Рейтинг сообщений: 337
Зарегистрирован: Ср мар 31, 2010 09:33:22
Сообщений: 4776
Откуда: Владивосток
Рейтинг сообщения: 0
О какой паузе идет речь , двигатель переключается на реверс после плавной остановки . Это конечно если управлять чистой постоянкой .

_________________
«Когда у общества нет цветовой дифференциации штанов, то нет цели!»

- Позвольте-с вас спросить, почему от вас так отвратительно пахнет?
- Ну, что ж, пахнет... известно. По специальности. Вчера котов душили, душили. (с)


Вернуться наверх
 
Показать сообщения за:  Сортировать по:  Вернуться наверх
Начать новую тему Ответить на тему  [ Сообщений: 74 ]  1, , ,  

Часовой пояс: UTC + 3 часа


Кто сейчас на форуме

Сейчас этот форум просматривают: Bing [Bot], Google [Bot], Starichok51, Васо и гости: 48


Вы не можете начинать темы
Вы не можете отвечать на сообщения
Вы не можете редактировать свои сообщения
Вы не можете удалять свои сообщения
Вы не можете добавлять вложения

Найти:
Перейти:  


Powered by phpBB © 2000, 2002, 2005, 2007 phpBB Group
Русская поддержка phpBB
Extended by Karma MOD © 2007—2012 m157y
Extended by Topic Tags MOD © 2012 m157y