Например TDA7294

Форум РадиоКот • Просмотр темы - Лабораторный БП PSL-3604
Форум РадиоКот
Здесь можно немножко помяукать :)

Текущее время: Чт янв 08, 2026 18:58:51

Часовой пояс: UTC + 3 часа


ПРЯМО СЕЙЧАС:



Начать новую тему Ответить на тему  [ Сообщений: 3934 ]     ... , , , 53, , , ...  
Автор Сообщение
Не в сети
 Заголовок сообщения: Re: Лабораторный БП PSL-3604
СообщениеДобавлено: Чт апр 18, 2013 22:13:05 
Вымогатель припоя

Карма: 4
Рейтинг сообщений: 30
Зарегистрирован: Чт фев 16, 2012 19:00:11
Сообщений: 502
Рейтинг сообщения: 0
Цитата:
потом отрубит SWD
вот это правильно. Отладка не нужна. RS232 и светодиоды рулят.


Вернуться наверх
 
Не в сети
 Заголовок сообщения: Re: Лабораторный БП PSL-3604
СообщениеДобавлено: Чт апр 18, 2013 22:26:46 
Друг Кота
Аватар пользователя

Карма: 82
Рейтинг сообщений: 1030
Зарегистрирован: Сб апр 02, 2011 12:40:46
Сообщений: 4779
Откуда: Минск
Рейтинг сообщения: 0
zöner писал(а):
сброс нужен только в случае программного выключения выводов SWD


Вот теперь всё ясно, спасибо! В данном проекте выводы SWD зарезервированы для отладки и больше никак не используются. Да и вообще не факт, что до отладчика дело дойдет.


Вернуться наверх
 
Не в сети
 Заголовок сообщения: Re: Лабораторный БП PSL-3604
СообщениеДобавлено: Чт апр 18, 2013 22:45:47 
Собутыльник Кота
Аватар пользователя

Карма: 40
Рейтинг сообщений: 372
Зарегистрирован: Вс июл 17, 2011 11:51:52
Сообщений: 2623
Рейтинг сообщения: 0
Отключить их можно по ошибке, например. Кроме отключения собственно интерфейса отладки возможны неправильные настройки памяти (хотя может в 100 это и не возможно, не помню - у меня в основном идут 103, других использую мало), при этом интерфейс отладки тоже становится недоступен. Тут вопрос такой: если делать, то делать нормально. Не собираетесь использовать - не нужно вообще ставить разъём и изводить лишними вопросами. Вторую страницу обсуждаем, выводить сброс на разъём или нет :kill:


Вернуться наверх
 
Не в сети
 Заголовок сообщения: Re: Лабораторный БП PSL-3604
СообщениеДобавлено: Пт апр 19, 2013 17:37:38 
Первый раз сказал Мяу!

Зарегистрирован: Ср дек 19, 2012 14:01:37
Сообщений: 33
Откуда: Минск
Рейтинг сообщения: 0
Сброс - выводить!
SWD и отладку - использовать!
:) :) :)

И по вопросам:
1. Идеально сделать вход модуляции с полосой 0,1 Гц ... 100 кГц для оценки медленных просадок/набросов напряжения и влияния ВЧ помех от импульсников. Минимум от 0,2-1 Гц до 10-20 кГц. Чувствительность не более 0,5-1.
2. Когда-то давно была ситуация, что прибор с процессором не выходил из режима сна. Выяснилось, что схемы сброса процессора не срабатывали по включению основного питания, т.к. в режиме сна на процессоре было около 0,2-0,3 вольта (утечки). Когда стали "качать" напряжение прибора от внешнего лабораторного блока питания выяснили, что схема начинала корректно работать только при опускании питания ниже ~100 мВ на время порядка секунд. Так к чему это я?.. А да! Желательно иметь регулировку от 0,1 вольта. Не хуже. Но это лично мое мнение :)


И, кстати, на stm.com появилась третья версия MicroXplorer которая наконец-то научилась генерить код инициализации для периферии. Не прошло и трех версий :) Правда сам пока не пользовался его сгенеренным кодом. Но планирую проверить. Если кто не в курсе, это программка на Java, которая позволяет в графическом виде назначить функции на выводы процессоров STM32 конкретной серии в конкретном корпусе. Соответственно отображает задействованные выводы и доступный/заблокированный функционал процессора.

Там-же есть интересная примочка STM-Studio, которая может при отладке через ST-Link визуализировать переменные, в т.ч. графически.


Вернуться наверх
 
Эиком - электронные компоненты и радиодетали
Не в сети
 Заголовок сообщения: Re: Лабораторный БП PSL-3604
СообщениеДобавлено: Пт апр 19, 2013 19:25:10 
Друг Кота
Аватар пользователя

Карма: 82
Рейтинг сообщений: 1030
Зарегистрирован: Сб апр 02, 2011 12:40:46
Сообщений: 4779
Откуда: Минск
Рейтинг сообщения: 0
-=KiV=- писал(а):
Сброс - выводить!


Я понимаю, что советы правильные. Но ради красоты я всегда жертвую многим. На плате STM32VLDISCOVERY есть 4-контактный разъем. Точно такой же разъем с такими же сигналами логично видеть и на плате БП. Без подпаивания всяких проводочков к ножкам процессора.

-=KiV=- писал(а):
1. Идеально сделать вход модуляции с полосой 0,1 Гц ... 100 кГц


Такую полосу пропускания источник не обеспечит. Присоединил АЧХ для амплитуды выходного сигнала 10 В, нагрузка 100 Ом || 10 мкФ. Частота среза получается меньше 30 кГц, при большей емкости нагрузки - еще меньше. Но сам по себе вход сделать можно. Надо будет глянуть схемы и внести разъем, пока не поздно, так как схемы почти разведены.

-=KiV=- писал(а):
2. Желательно иметь регулировку от 0,1 вольта. Не хуже.


Аналоговую землю на последних схемах приподнял, проблем с низким выходом не видно.

-=KiV=- писал(а):
позволяет в графическом виде


Такими вещами не пользуюсь. Изучать каждую новую программу - мучение. Поэтому ограничил количество софта до минимума.


Вложения:
Freq_resp.gif [10.16 KiB]
Скачиваний: 755
Вернуться наверх
 
Не в сети
 Заголовок сообщения: Re: Лабораторный БП PSL-3604
СообщениеДобавлено: Пт апр 19, 2013 20:28:46 
Собутыльник Кота
Аватар пользователя

Карма: 40
Рейтинг сообщений: 372
Зарегистрирован: Вс июл 17, 2011 11:51:52
Сообщений: 2623
Рейтинг сообщения: 0
Леонид Иванович писал(а):
На плате STM32VLDISCOVERY есть 4-контактный разъем. Точно такой же разъем с такими же сигналами логично видеть и на плате БП. Без подпаивания всяких проводочков к ножкам процессора.

А ничего, что на платах STM32F0DISCOVERY, STM32F3DISCOVERY и STM32F4DISCOVERY разъём 6-контактный? Отладчик там точно такой же, популярность F4 сейчас уже больше, чем VL
Ведь Вам уже говорили, что стандартным и распространённым по-сути является только 20-контактный разъём. Есть несколько более мелких стандартных, но они тоже от 10 контактов и больше. Стандартных разъёмов SWD на 4-5 контактов нет!
Леонид Иванович писал(а):
Но сам по себе вход сделать можно.

Не забывайте, что у Вас ток измеряется в минусовом проводе. Может получиться петля через внешние соединения (генератор может быть заземлён вместе с нагрузкой). В старом варианте я делал такой вход, пришлось развязать конденсатором.
-=KiV=- писал(а):
2. Желательно иметь регулировку от 0,1 вольта. Не хуже.

При низком напряжении на выходе появляются проблемы с нагрузкой выходного каскада. Хотя ув.ЛИ вообще без нагрузки его делает - что же, посмотрим, подождём пока он перейдёт от модели к макету ;)


Вернуться наверх
 
Не в сети
 Заголовок сообщения: Re: Лабораторный БП PSL-3604
СообщениеДобавлено: Пт апр 19, 2013 20:34:27 
Мучитель микросхем
Аватар пользователя

Карма: 6
Рейтинг сообщений: 79
Зарегистрирован: Вт дек 07, 2010 15:34:19
Сообщений: 475
Откуда: UA
Рейтинг сообщения: 0
Если у БП будет выведет UART, какое планируется его назначение (кроме, собственно прошивки)? Программа для управления с компьютера/софт для настройки?


Вернуться наверх
 
Не в сети
 Заголовок сообщения: Re: Лабораторный БП PSL-3604
СообщениеДобавлено: Пт апр 19, 2013 20:36:53 
Собутыльник Кота
Аватар пользователя

Карма: 40
Рейтинг сообщений: 372
Зарегистрирован: Вс июл 17, 2011 11:51:52
Сообщений: 2623
Рейтинг сообщения: 0
У меня предполагается управление БП по 232, получение лога по 232 или Bluetooth например, для снятия характеристик аккумуляторов


Вернуться наверх
 
Не в сети
 Заголовок сообщения: Re: Лабораторный БП PSL-3604
СообщениеДобавлено: Пт апр 19, 2013 21:34:28 
Друг Кота
Аватар пользователя

Карма: 82
Рейтинг сообщений: 1030
Зарегистрирован: Сб апр 02, 2011 12:40:46
Сообщений: 4779
Откуда: Минск
Рейтинг сообщения: 0
koyodza писал(а):
популярность F4 сейчас уже больше, чем VL


Когда перейду на STM32F400, тогда сделаю другой разъем. А теперь делаю под конкретный отладчик, который обещали одолжить.

koyodza писал(а):
Не забывайте, что у Вас ток измеряется в минусовом проводе.


Да, я понимаю. В этом один из минусов данной топологии БП. Выводить наружу внутренний общий провод (который до датчика тока) нельзя, придется в качестве общего использовать землю нагрузки. Сигнал с датчика тока будет суммироваться с сигналом модуляции, но будем считать эту добавку малой.

dmirrr писал(а):
Если у БП будет выведет UART, какое планируется его назначение (кроме, собственно прошивки)? Программа для управления с компьютера/софт для настройки?


На задней стенке БП будет гальванически развязанный USB. По USB можно будет осуществлять полное управление источником. Будет специальный софт, плюс будет dll с набором функций управления для желающих пользоваться LabView или чем-то подобным, или же собственным ПО. Так у меня сделано для генераторов.


Вернуться наверх
 
Не в сети
 Заголовок сообщения: Re: Лабораторный БП PSL-3604
СообщениеДобавлено: Пт апр 19, 2013 21:56:47 
Собутыльник Кота
Аватар пользователя

Карма: 40
Рейтинг сообщений: 372
Зарегистрирован: Вс июл 17, 2011 11:51:52
Сообщений: 2623
Рейтинг сообщения: 0
Леонид Иванович писал(а):
Когда перейду на STM32F400, тогда сделаю другой разъем

Сиюминутное решение.
Леонид Иванович писал(а):
но будем считать эту добавку малой.

Это разве что сигнал модуляции давать несколько Вольт. Ещё про возбуд подумайте. Там не всё просто с этим входом.


Вернуться наверх
 
Не в сети
 Заголовок сообщения: Re: Лабораторный БП PSL-3604
СообщениеДобавлено: Сб апр 20, 2013 17:16:10 
Мучитель микросхем

Карма: 16
Рейтинг сообщений: 35
Зарегистрирован: Ср окт 15, 2008 09:33:03
Сообщений: 477
Откуда: Воронеж
Рейтинг сообщения: 0
1. По поводу программирования - по rs232 программировать у меня получалось очень медленно, то ли кабель некачественный, то ли в городе помех много. Через SWD программируестя гораздо быстрее.
Программирование по rs232 у меня выглядело следующим образом - поставил перемычку, включил питание или нажал кнопку сброса. В программаторе нажал кнопочку программирования. Снял перемычку - включил питание снова. Убедился в неработоспособности и все снова.
Программирование по swd выглядит иначе - подключил разъем программирования, включил питание. Все, к плате больше не притрагиваюсь, ну в смысле к сбросу и питанию.
Нажал в среде комбинацию клавиш отладки - контроллер сбросился и начал прошиваться. Прошился - остановился в main (или в самом начале). Нажал клавишу выполнения - программа пошла выполняться под отладчиком с точками останова если необходимо. Не нужна отладка - нажал комбинацию клавиш выхода из режима отладки. Контроллер сбросился и начал выполняться уже без отладчика - выполнилась только прошивка. Никакого геморою с кнопками - все с клавиатуры. Зависание происходит достаточно редко - в этом случае как уже здесь говорили нужно будет нажать сброс ручками. Поскольку это бывает редко - то вообще можно не заморачиваться с особым управлением сбросом - достаточно одной кнопки и конденсатора. На включение загрузчика тоже нужен 1 резистор и джампер.
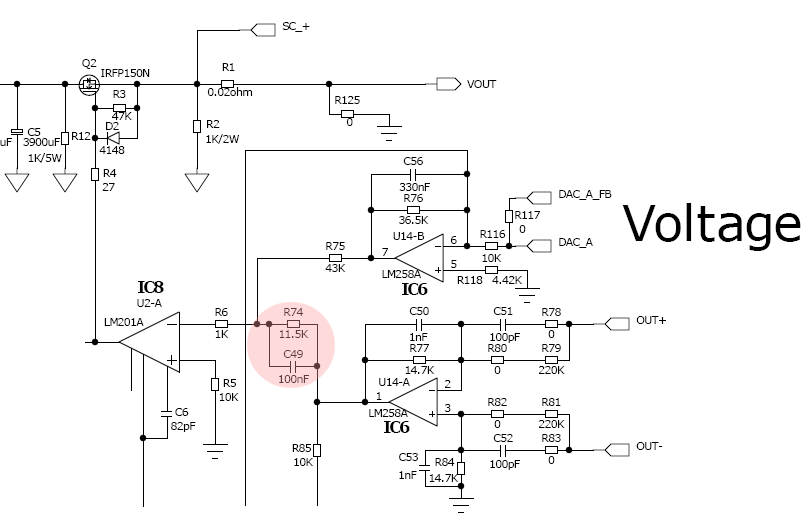
2. Что то в схеме непонятно как то земли соединены. конденсатор аналогового питания должен стоять между 3.3 аналоговым и аналоговой землей. А кнденсатор цифрового - между цифровыми соотвественно. Иначе все что должно было оставаться на конденсаторе может гулять по дорожкам. То есть получается, что все земли около стабилизатора должны быть аналоговыми или все цифровыми.
3. С разъемом соединения с силовой платой тоже не понятно как земля вводится. Видно что зерез 50 ом резистор. Через этот же разъем подается и 5 вольт пттания. Это значит, изменение тока питания будет выделяться на 50 ом резисторе и складываться (или вычитаться) с напряжением управления - выход может лихорадить в зависимости от количества зажженых светодиодов. Лучше этот резистор поместить в 5 вольт, а землю сделать напрямую. Возможно вообще поставить 2 стабилизатора на цифру и аналог.
4. В этой схеме есть цифровые сигналы, которые выводятся наружу - это вентилятор как минимум. Возможно придется поменять местами аналоговые и цифровые 3,3 вольта. Что бы вентилятор влиял только на цифру. Вентилятор хорошо бы управлять через транзистор. Хотя возможно и правильно вынести этот транзистор в силовую часть. От ШИМА вентилятора могут идти помехи. Поэтому его можно отфильтровать на этой плате а уже постоянку гнать на вентилятор.
5. Непонятно зачем использовать OE на регистрах. Все равно значение сдвинется после первой же посылки.
6. По моему вентилятор и звук стоят на одном таймере. Один из них можно кинуть на 46 - 45 выводы.
7. Не очень понятно что такое OWP. Главное непонятно зачем он подключается к 2 выводам.
8. Нормально ли будут бодаться 3,3 вольта схемы и 3 вольта питания discovery. Что будет если один из них перебодает другого. По моему ничего плохого - stlink будет питаться от стабилизатора устройства и все. На стабилизатор может быть большая нагрузка - надеемся выживет.
9. Можно убрать один регистр - еще 12 выводов у контроллера свободны. Правда это может оказаться ужасно неудобно разводить.
10. PA2 PA3 нетерпимы к 5 вольтам. То что терпимо в табличке отмечено FT. Если это аналоговый датчик - то лучше запитать его от 3 вольт. При его отключении порты остануться целыми. Так может тоже останутся, но лучше подключать 5 вольт туда где разрешено. В остальные места - 3 вольта
11. вывод boot1 можно притянуть к земле через резистор. Если ошибетесь в программе через этот порт не будет гнать в землю полного тока вывода.


Что то уж многовато замечаний получилось. Некоторые конечно спорны.


Вернуться наверх
 
Не в сети
 Заголовок сообщения: Re: Лабораторный БП PSL-3604
СообщениеДобавлено: Сб апр 20, 2013 18:37:39 
Друг Кота
Аватар пользователя

Карма: 82
Рейтинг сообщений: 1030
Зарегистрирован: Сб апр 02, 2011 12:40:46
Сообщений: 4779
Откуда: Минск
Рейтинг сообщения: 0
Galizin писал(а):
1. по rs232 программировать у меня получалось очень медленно


Интересно, это у всех так? Может можно принять какие-то специальные меры для ускорения прошивки через UART? Мне в основном так и предстоит работать.

Galizin писал(а):
Зависание происходит достаточно редко - в этом случае как уже здесь говорили нужно будет нажать сброс ручками. Поскольку это бывает редко - то вообще можно не заморачиваться с особым управлением сбросом - достаточно одной кнопки и конденсатора.


Это я уже понял. Кнопка сброса на плате будет.

Galizin писал(а):
2. Что то в схеме непонятно как то земли соединены. конденсатор аналогового питания должен стоять между 3.3 аналоговым и аналоговой землей.


Да, на схеме не очень понятно земли показаны, исправлю. На аналоговом питании возле ножек процессора будет стоять C9, на цифровом - C5...C7.

Galizin писал(а):
3. не понятно как земля вводится. Видно что зерез 50 ом резистор


Нет, это резистор делителя для смещения общей точки аналоговых схем, чтобы была возможность калибровать БП несмотря на однополярное питание. Блок-схему этого дела недавно выкладывал. А питание плата управления получает через контакт 10 (DGND).

Galizin писал(а):
4. Возможно придется поменять местами аналоговые и цифровые 3,3 вольта.


Аналог питается сразу с выхода стабилизатора (самое чистое питание), а цифра отделена дросселем. Выдержку из материалов Analog Devices по этому поводу присоединил.

Galizin писал(а):
Вентилятор хорошо бы управлять через транзистор. Хотя возможно и правильно вынести этот транзистор в силовую часть. От ШИМА вентилятора могут идти помехи. Поэтому его можно отфильтровать на этой плате а уже постоянку гнать на вентилятор.


Планируется управлять вентилятором через специальный ключевой каскад (MOSFET, диод, дроссель, конденсатор), который будет на отдельной плате. Сигнал ШИМ к нему будет поступать по отделному проводу через отдельный разъем. Хотя в своем экземпляре вентилятор устанавливать я не буду.

Galizin писал(а):
5. Непонятно зачем использовать OE на регистрах. Все равно значение сдвинется после первой же посылки.


Сразу после включения питания и до инициализации в регистрах может быть что угодно. Если индикаторы устройства хаотически вспыхивают при щелчке выключателем питания - это признак плохо сконструированного устройства.

Galizin писал(а):
6. По моему вентилятор и звук стоят на одном таймере. Один из них можно кинуть на 46 - 45 выводы.


Звук - PB13 (TIM1_CH1N), вентилятор - PB14 (TIM15_CH1). Или я ошибаюсь?

Galizin писал(а):
7. Не очень понятно что такое OWP. Главное непонятно зачем он подключается к 2 выводам.


One Wire Port - туда подключается датчик температуры DS18B20, обмен с которым формируется с помощью USART2. Обмен полудуплексный, задействованы обе ножки: RXD и TXD.

Galizin писал(а):
8. Нормально ли будут бодаться 3,3 вольта схемы и 3 вольта питания discovery.


Они же не связаны - контакт 1 (VCC) разъема SWD на Дискавери просто через 10 кОм подключен на землю.

Galizin писал(а):
9. Можно убрать один регистр - еще 12 выводов у контроллера свободны. Правда это может оказаться ужасно неудобно разводить.


Знаю. Сразу его и не было. Добавил для удобства разводки. Хотя все равно плата получается не "утюжная" - куча дорожек с шагом 0.5 мм.

Galizin писал(а):
10. PA2 PA3 нетерпимы к 5 вольтам.


Вот это конкретная засада. Спасибо! А я подключил к ним подтяжку на 5 В. По идее, можно ее просто переключить на 3.3 В, датчик DS18B20, запитанный от 5 В, все равно будет работать (питания 3.3 В рядом с датчиком нет). Хотя это пока открытый вопрос, возможно, применю аналоговый датчик, может даже просто транзистор.

Galizin писал(а):
11. вывод boot1 можно притянуть к земле через резистор. Если ошибетесь в программе через этот порт не будет гнать в землю полного тока вывода.


Мало места, пойдет и прямое подключение. Постараемся не ошибаться в программе.


Вложения:
avcc_dvcc.gif [47.7 KiB]
Скачиваний: 686
Вернуться наверх
 
Не в сети
 Заголовок сообщения: Re: Лабораторный БП PSL-3604
СообщениеДобавлено: Сб апр 20, 2013 20:29:34 
Собутыльник Кота
Аватар пользователя

Карма: 40
Рейтинг сообщений: 372
Зарегистрирован: Вс июл 17, 2011 11:51:52
Сообщений: 2623
Рейтинг сообщения: 0
Леонид Иванович писал(а):
Может можно принять какие-то специальные меры для ускорения прошивки через UART?

Намекну: прошивка по UART заливается на скорости 115200 максимум, а отладка обычно происходит на скоростях 5-10МГц. Правда, там уже скорость записи во flash ограничивает скорость загрузки, но тем не менее разница очевидна.
Процесс заливки прошивки выше Galizin описал в основных деталях.
Леонид Иванович писал(а):
Это я уже понял. Кнопка сброса на плате будет.

Вы поняли немного не то: я говорил не о "зависаниях", а о недоступности интерфейса SWD при выполнении некоторых действий и невозможности потом достучаться до него (если не заведен сброс на отладчик), особенно если эти действия производятся сразу после старта. Больше я Вас мучить сбросом на разъёме не буду, "не в коня корм"


Вернуться наверх
 
Не в сети
 Заголовок сообщения: Re: Лабораторный БП PSL-3604
СообщениеДобавлено: Сб апр 20, 2013 21:50:07 
Друг Кота
Аватар пользователя

Карма: 82
Рейтинг сообщений: 1030
Зарегистрирован: Сб апр 02, 2011 12:40:46
Сообщений: 4779
Откуда: Минск
Рейтинг сообщения: 0
Ну так скорость 115200 бод вполне достаточна. Я думал, там более тормозные тормоза. Программатор AVR работал на такой же скорости, объем прошивки был примерно таким же, скорости хватало.


Вернуться наверх
 
Не в сети
 Заголовок сообщения: Re: Лабораторный БП PSL-3604
СообщениеДобавлено: Вс апр 21, 2013 09:27:30 
Вымогатель припоя

Карма: 4
Рейтинг сообщений: 30
Зарегистрирован: Чт фев 16, 2012 19:00:11
Сообщений: 502
Рейтинг сообщения: 0
Цитата:
Интересно, это у всех так? Может можно принять какие-то специальные меры для ускорения прошивки через UART? Мне в основном так и предстоит работать.
на 115200 заливка 13К с проверкой примерно 3..5 сек


Вернуться наверх
 
Не в сети
 Заголовок сообщения: Re: Лабораторный БП PSL-3604
СообщениеДобавлено: Вс апр 21, 2013 16:39:42 
Друг Кота
Аватар пользователя

Карма: 82
Рейтинг сообщений: 1030
Зарегистрирован: Сб апр 02, 2011 12:40:46
Сообщений: 4779
Откуда: Минск
Рейтинг сообщения: 0
zöner, ну так это же прекрасно! Чем тогда Galizin был недоволен?

Промоделировал схему источника питания Agilent E3631 и загрустил. Моя схема - полный отстой.


Вернуться наверх
 
Не в сети
 Заголовок сообщения: Re: Лабораторный БП PSL-3604
СообщениеДобавлено: Пн апр 22, 2013 10:58:18 
Мучитель микросхем

Карма: 16
Рейтинг сообщений: 35
Зарегистрирован: Ср окт 15, 2008 09:33:03
Сообщений: 477
Откуда: Воронеж
Рейтинг сообщения: 0
Леонид Иванович писал(а):
zöner, ну так это же прекрасно! Чем тогда Galizin был недоволен?

Я недовольный был 6900 бодами

Еще одно замечание по схеме относительно внутренних ЦАПов. Если их использовать небуферизировнными, то они дотягивают выход почти до 0. Но в этом случае выходное сопротивление 15кОм. Если же использовать внутренние буферы - то не дотягивает до нуля и питания примерно 0,15-0.2 вольта. При питании в 3.3 вольта это много.
15кОм выходного - это тоже много для передачи на другую плату. Будет ловить помехи. Нужно уменьшать - ставить повторитель на ОУ. А если ставить ОУ, то не нужен 50 ом резистор, все можно сделать с помощью ОУ.
Если общая точка силовых схем смещена относительно общей точки опорного напряжения, да еще через резистор в 50 Ом, то нужно принимать спец меры по развязке питания опоры и силы. Причем емкостную связь тоже нужно минимизировать. Это может вылиться в дополнительный трансформатор с принятием мер по минимизации емкости между обмотками. ОУ проще.

Удобство разработки - это главное отличие stlink от uart.


Вернуться наверх
 
Не в сети
 Заголовок сообщения: Re: Лабораторный БП PSL-3604
СообщениеДобавлено: Пн апр 22, 2013 13:30:30 
Друг Кота
Аватар пользователя

Карма: 82
Рейтинг сообщений: 1030
Зарегистрирован: Сб апр 02, 2011 12:40:46
Сообщений: 4779
Откуда: Минск
Рейтинг сообщения: 0
Galizin писал(а):
Я недовольный был 6900 бодами


А почему не работали на 115200?

Galizin писал(а):
до нуля и питания примерно 0,15-0.2 вольта. При питании в 3.3 вольта это много.


Это вполне терпимо, потеря всего 10% шкалы. С помощью резисторного делителя можно поднять COM на этих же 200 мВ и ноль на выходе будет обеспечен.

Galizin писал(а):
15кОм выходного - это тоже много для передачи на другую плату. Будет ловить помехи.


Тоже ничего страшного, на входе другой платы будет ФНЧ, который уберет помехи. ФНЧ нужен в любом случае, чтобы фильтровать шумы.

Galizin писал(а):
ставить повторитель на ОУ.


На плате управления нет двухполярного питания, а ОУ с однополяркой - это ничем не лучше внутреннего буфера.

Galizin писал(а):
Если общая точка силовых схем смещена относительно общей точки опорного напряжения, да еще через резистор в 50 Ом, то нужно принимать спец меры по развязке питания опоры и силы. Причем емкостную связь тоже нужно минимизировать.


Спец меры - это применение дифференциальных усилителей для снятия тока и напряжения. Они уже приняты. А емкость не сильно будет сказываться, импеданс делителя очень малый.

Тут вообще непонятки с коррекцией. Вот посмотрел на модель Agilent - ведет себя безупречно. Никаких выбросов, нет даже намека на неустойчивость. Но он сильно тормозной. Частота среза 80 Гц, время нарастания при скачке выходного 0 - 10 В около 5 мс (даже с очень маленькой выходной емкостью). Может так и надо делать? Но у себя при попытках тормознуть схему резко ухудшается реакция на скачок нагрузки. У Agilent эта реакция просто замечательная. Не пойму, как такое может быть.


Вернуться наверх
 
Не в сети
 Заголовок сообщения: Re: Лабораторный БП PSL-3604
СообщениеДобавлено: Пн апр 22, 2013 15:09:55 
Мучитель микросхем

Карма: 16
Рейтинг сообщений: 35
Зарегистрирован: Ср окт 15, 2008 09:33:03
Сообщений: 477
Откуда: Воронеж
Рейтинг сообщения: 0
Леонид Иванович писал(а):
А почему не работали на 115200?

Проверка не проходила. Но у меня был кабель метра полтора а потом st3232. У Вас будет USB-USART - все может быть иначе. В любом случае stlink удобнее.
Леонид Иванович писал(а):
У Agilent эта реакция просто замечательная. Не пойму, как такое может быть.

Подробно не смотрел схему. Возможно это следствие применения генератора тока для смещения выходного транзистора на выключение. Попробуйте добавить в свою схему такой же.
Если у Вас есть рисунок этого источника попроще, выложите пожалуйста.
Еще непонятно, что значит плохая реакция на скачек нагрузки - колебания, низкая скорость, попадание ОУ в насыщение.


Вернуться наверх
 
Не в сети
 Заголовок сообщения: Re: Лабораторный БП PSL-3604
СообщениеДобавлено: Пн апр 22, 2013 17:26:39 
Друг Кота
Аватар пользователя

Карма: 82
Рейтинг сообщений: 1030
Зарегистрирован: Сб апр 02, 2011 12:40:46
Сообщений: 4779
Откуда: Минск
Рейтинг сообщения: 0
Galizin писал(а):
Возможно это следствие применения генератора тока для смещения выходного транзистора на выключение.


Нет. Дело исключительно в частотной коррекции.

Galizin писал(а):
Еще непонятно, что значит плохая реакция на скачек нагрузки


Когда ток нагрузки скачком увеличивается, на выходе источника возникает провал напряжения. Когда ток уменьшается - возникает выброс. У Agilent это порядка 50 мВ для скачка 0.1 - 1 Imax, а если я у себя делаю такую же полосу пропускания, получаю выбросы в 10 раз больше. Разница по той причине, что АЧХ полностью не характеризует тракт. Еще важна скорость нарастания, причем для каждого каскада в отдельности, еще и с учетом размаха напряжения на его выходе. Пока заблудился в трех соснах.

Galizin писал(а):
Если у Вас есть рисунок этого источника попроще, выложите пожалуйста.


Выкладываю схему модели.

Upd: аналогичная коррекция обнаружена и в китайском клоне Agilent U8002A. Вот только в мою схему она вписывается с трудом. Придется, видимо, делать усилитель ошибки инвертирующим. Но в этом случае нужно опорное отрицательным делать, а это дополнительный ОУ, плюс два резистора, которые будут влиять на точность.


Вложения:
u8002a_fc.gif [18.78 KiB]
Скачиваний: 931
E3631.pdf [22.5 KiB]
Скачиваний: 500
Вернуться наверх
 
Показать сообщения за:  Сортировать по:  Вернуться наверх
Начать новую тему Ответить на тему  [ Сообщений: 3934 ]     ... , , , 53, , , ...  

Часовой пояс: UTC + 3 часа


Кто сейчас на форуме

Сейчас этот форум просматривают: нет зарегистрированных пользователей и гости: 76


Вы не можете начинать темы
Вы не можете отвечать на сообщения
Вы не можете редактировать свои сообщения
Вы не можете удалять свои сообщения
Вы не можете добавлять вложения

Найти:
Перейти:  


Powered by phpBB © 2000, 2002, 2005, 2007 phpBB Group
Русская поддержка phpBB
Extended by Karma MOD © 2007—2012 m157y
Extended by Topic Tags MOD © 2012 m157y