Например TDA7294

Форум РадиоКот • Просмотр темы - Тиристорный(симисторный) регулятор мощности.
Форум РадиоКот
Здесь можно немножко помяукать :)

Текущее время: Ср янв 28, 2026 14:33:36

Часовой пояс: UTC + 3 часа


ПРЯМО СЕЙЧАС:



Начать новую тему Ответить на тему  [ Сообщений: 161 ]     ... , , , 7, ,  
Автор Сообщение
Не в сети
 Заголовок сообщения: Re: Тиристорный(симисторный) регулятор мощности.
СообщениеДобавлено: Ср ноя 10, 2021 00:09:16 
Говорящий с текстолитом
Аватар пользователя

Карма: 8
Рейтинг сообщений: 152
Зарегистрирован: Чт янв 07, 2010 05:54:39
Сообщений: 1620
Откуда: Херсон
Рейтинг сообщения: 0
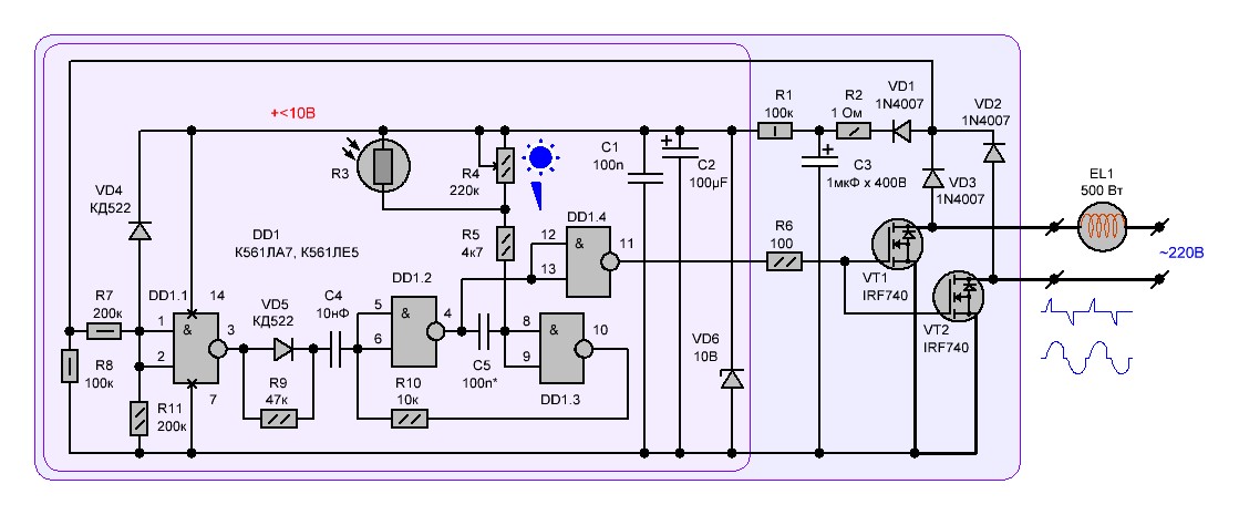
Попробовал то что Телекот нарисовал:
Изображение
Нормально работает :) Единственное замечу, что мы в этом случае, вернулись к трёх проводной схеме! И второй транзистор, дороже, чем четыре диода. А если мы ещё и хотим чтобы больше чем 400 Вольт, и сопротивление меньше чем 0,5 Ом, то... дорого. Но для мощных нагрузок, возможно и оправданно.

По поводу спора про обратные диоды, то да, когда через нагрузку течёт ток, открыты оба транзистора, и диоды не работают, когда оба транзистора закрыты, то всё напряжение падает на СВОЁМ для каждого полупериода закрытом транзисторе, у второго в этот момент, ток течёт через его внутренний "диод", но ток нам мизерный, через ЗАКРЫТЫЙ канал другого транзистора. Так что забудьте про эти диоды. Другое дело, что для транзисторов, на такое напряжение, сопротивление ОТКРЫТОГО канала достаточно высоко - 0,5-1 Ом, и там будет падать намного больше чем падало бы на том диоде. Так что более 500 Ватт, без радиаторов, не удастся потребить. Если киловатт, или больше, то оба транзистора, придётся ставить на радиаторы.

_________________
Программируемой электроникой (МК, ПЛИС) не интересуюсь! Только классика. Настоятельно прошу, не предлагать мне делать что-то на МК!!!


Вернуться наверх
 
Не в сети
 Заголовок сообщения: Re: Тиристорный(симисторный) регулятор мощности.
СообщениеДобавлено: Ср ноя 10, 2021 00:21:16 
Друг Кота
Аватар пользователя

Карма: 146
Рейтинг сообщений: 6068
Зарегистрирован: Чт июн 04, 2009 21:06:49
Сообщений: 36293
Откуда: г.Мариинск
Рейтинг сообщения: 0
Медали: 1
Лучший человек Форума 2017 (1)
1en2 писал(а):
только у транзистора же и встроенный диод работает в одну полуволну...

Полевики отлично работают при любой полярности приложенного напряжения и если не было бы там паразитного диода то второй транзистор не потребовался. То есть открытый транзистор что в прямом что в обратном включении имеет сопротивление открытого канала.
IRF740 Может хорошо себя чувствовать при токе 2А без радиаторов диоды моста только 1А. Если диод питания подключить к стоку второго транзистора то будет работать и по двух проводной схеме. Если сделать что бы в начале синуса транзисторы были закрыты.
Да и стоит сказать для повышения надёжности обоих вариантов нужно сделать защиту от понижения питания схемы.

_________________
Тем кого не устаревает наличия ошибок в моем тексте, оставляю права не пользоваться моими советами или просто не читать мои сообщения.


Вернуться наверх
 
Не в сети
 Заголовок сообщения: Re: Тиристорный(симисторный) регулятор мощности.
СообщениеДобавлено: Ср ноя 10, 2021 00:59:47 
Говорящий с текстолитом
Аватар пользователя

Карма: 8
Рейтинг сообщений: 152
Зарегистрирован: Чт янв 07, 2010 05:54:39
Сообщений: 1620
Откуда: Херсон
Рейтинг сообщения: 0
Где-ж вы раньше были? :) Попробовал, да, работает. Не сообразил что-то... Тогда вопрос остаётся в цене транзисторов :)
Изображение

Цитата:
Если сделать что бы в начале синуса транзисторы были закрыты.

Этого не понял. Зачем? Это схемы с управлением по "заднему фронту", транзисторы открываются при окончании каждого полупериода, когда напряжение снижается ниже примерно десяти Вольт. Где-то писали, что главное преимущество такого режима, малые помехи. Ну и мне кажется что светодиодными светильниками с ёмкостным балластом, управлять "легче".

На счёт защиты от пониженного напряжения, идея не плохая, но пока не представляю как это сделать, да и что должно произойти чтобы такое произошло? :) Если сделать сильно большую ширину импульсов, то пропуск одного из полупериодов, начинается намного раньше, чем снижение питающего напряжения. 99% ширины, на практике не реально сделать. Реально там 90-95% максимум.

_________________
Программируемой электроникой (МК, ПЛИС) не интересуюсь! Только классика. Настоятельно прошу, не предлагать мне делать что-то на МК!!!


Вернуться наверх
 
Не в сети
 Заголовок сообщения: Re: Тиристорный(симисторный) регулятор мощности.
СообщениеДобавлено: Ср ноя 10, 2021 03:29:24 
Друг Кота
Аватар пользователя

Карма: 146
Рейтинг сообщений: 6068
Зарегистрирован: Чт июн 04, 2009 21:06:49
Сообщений: 36293
Откуда: г.Мариинск
Рейтинг сообщения: 0
Медали: 1
Лучший человек Форума 2017 (1)
Shpionus писал(а):
и что должно произойти чтобы такое произошло?
Да это происходит после каждого включения, пока С2 зарядится пройдёт примерно 300-400мС, это время полевики будут работать в линейном режиме.
Сделать можно просто, подать питание через стабилитрон 4-5в на один из входов DD1,2. Пока напряжение не поднимется до нужного уровня одновибратор будет заблокирован низким уровнем на этом входе.

_________________
Тем кого не устаревает наличия ошибок в моем тексте, оставляю права не пользоваться моими советами или просто не читать мои сообщения.


Вернуться наверх
 
Эиком - электронные компоненты и радиодетали
Не в сети
 Заголовок сообщения: Re: Тиристорный(симисторный) регулятор мощности.
СообщениеДобавлено: Ср ноя 10, 2021 03:48:02 
Говорящий с текстолитом
Аватар пользователя

Карма: 8
Рейтинг сообщений: 152
Зарегистрирован: Чт янв 07, 2010 05:54:39
Сообщений: 1620
Откуда: Херсон
Рейтинг сообщения: 0
Цитата:
...после каждого включения, пока С2 зарядится пройдёт примерно 300-400мС, это время полевики будут работать в линейном режиме...
Ну да, есть такое. Но это же только при включении :) Часто его будут включать\выключать? Это считается за однократную перегрузку. Но по сути да, не хорошо.

На счёт стабилитрона на одном из входов DD1.2, я подумал тоже. 4-5 Вольт... и как оно будет работать? :) Думаю на 3 Вольта попробовать поставить... Вопрос в крутизне передаточной характеристики логических элементов. Надо будет попробовать, на сколько резко такая цепь, будет "сбрасывать" напряжение на затворах, при снижении питающего.

_________________
Программируемой электроникой (МК, ПЛИС) не интересуюсь! Только классика. Настоятельно прошу, не предлагать мне делать что-то на МК!!!


Вернуться наверх
 
Не в сети
 Заголовок сообщения: Re: Тиристорный(симисторный) регулятор мощности.
СообщениеДобавлено: Ср ноя 10, 2021 04:16:15 
Друг Кота
Аватар пользователя

Карма: 146
Рейтинг сообщений: 6068
Зарегистрирован: Чт июн 04, 2009 21:06:49
Сообщений: 36293
Откуда: г.Мариинск
Рейтинг сообщения: 0
Медали: 1
Лучший человек Форума 2017 (1)
Логические элементы давно используются в качестве пороговых.
https://radiostorage.net/1259-porogovye ... ogiki.html

_________________
Тем кого не устаревает наличия ошибок в моем тексте, оставляю права не пользоваться моими советами или просто не читать мои сообщения.


Вернуться наверх
 
Не в сети
 Заголовок сообщения: Re: Тиристорный(симисторный) регулятор мощности.
СообщениеДобавлено: Сб ноя 13, 2021 18:15:11 
Говорящий с текстолитом
Аватар пользователя

Карма: 8
Рейтинг сообщений: 152
Зарегистрирован: Чт янв 07, 2010 05:54:39
Сообщений: 1620
Откуда: Херсон
Рейтинг сообщения: 0
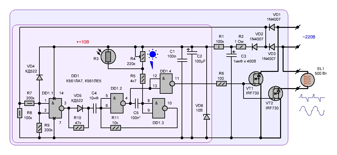
Поэкспериментировал с защитой от пониженного питания.

Да, логические элементы используются в качестве пороговых, но этот порог у них не ярко выражен! По той-же причине их используют не только как "пороговые", но и как усилительные! Именно из-за отсутствия триггерного эффекта! А в тех схемах где они работают именно как пороговые, в частности по вашей ссылке, используются по два элемента с положительной обратной связью, за счёт чего обеспечивается гистерезис.
В нашем примере, элементов больше нет, и работать приходится только с одним, и с его "размазанным" порогом, примерно в районе трети от питания, с захватом даже крайних областей кривой входной чувствительности.

Вот если бы у нас вместо ЛА7, или ЛЕ5 была скажем ТЛ1, ТЛ2, с гистерезисом, то всё думаю было бы проще. Но они реже встречаются, я выбрал схему на самых распространённых микросхемах :) Или есть вариант попробовать всадить туда биполярный транзистор в качестве порогового, или вообще TL431. Но что-то мне лень городить этот огород :)

Так как у меня все испытательные платы такого регулятора, собраны на К561ЛЕ5, то поставить стабилитрон с резистором на второй элемент DD1.2, не получится. Под рукой просто были ЛЕ5, ЛА7 искать надо по коробкам, и теперь на какой-то плате перепаивать.

А вот для схем на ЛЕ5 решил попробовать поставить ту цепочку на один из входов DD1.3, тот что выполняет роль порогового элемента в одновибраторе. Стабилитрон естественно, в соответствии с логикой "ИЛИ-НЕ" ЛЕ5, поставил на минус, а резистор на плюс.

Стабилитрон поставил таки на 4,8 Вольт, реально в этой схеме, он держит 3 В, так как ток через него 90 мкА.

Получилось довольно интересно. При нормальном питании, "единица" на выходе обсуждаемого элемента, на один вольт ниже чем питание. При снижении питания, выходное напряжение на этом элементе остаётся ниже питания на 1 Вольт, зато сдвигается порог его переключения! В результате, если смотреть осциллографом затвор транзистора, то при снижении питания, начинает сокращаться длительность единичного импульса! При чём в логарифмическом масштабе! Чем сильнее снижается питание, тем быстрее начинает сокращаться длительность ШИМ импульсов! И при снижении питания примерно до 6 Вольт, длительность сокращается до минимума, это около 1%. Интересный результат :) До экспериментов с ЛА7, и цепочкой на элементе DD1.2 пока не добрался, возможно в ближайшем будущем попробую.

Изображение

Кстати, в догонку.
Тема называется "Тиристорный(симисторный) регулятор мощности.", а я тут с полевиками :) Но на распространённых тиристорах и симисторах, как я понимаю, осуществить регулирование по "заднему фронту" не получится!? Ведь их надо закрывать во время протекания через них тока! Есть запираемые модели, но как я слышал ими сложнее управлять, токи управления нужны не малые... Или в таком направлении стоит поэкспериментировать? Или возможно, они редки и дороги? И таки нет смысла?

_________________
Программируемой электроникой (МК, ПЛИС) не интересуюсь! Только классика. Настоятельно прошу, не предлагать мне делать что-то на МК!!!


Вернуться наверх
 
Не в сети
 Заголовок сообщения: Re: Тиристорный(симисторный) регулятор мощности.
СообщениеДобавлено: Сб ноя 13, 2021 22:47:51 
Друг Кота
Аватар пользователя

Карма: 146
Рейтинг сообщений: 6068
Зарегистрирован: Чт июн 04, 2009 21:06:49
Сообщений: 36293
Откуда: г.Мариинск
Рейтинг сообщения: 0
Медали: 1
Лучший человек Форума 2017 (1)
Shpionus писал(а):
но как я слышал ими сложнее управлять, токи управления нужны не малые... Или в таком направлении стоит поэкспериментировать? Или возможно, они редки и дороги? И таки нет смысла?

нет смысла, ток закрывания сравним с током через нагрузку.

_________________
Тем кого не устаревает наличия ошибок в моем тексте, оставляю права не пользоваться моими советами или просто не читать мои сообщения.


Вернуться наверх
 
Не в сети
 Заголовок сообщения: Re: Тиристорный(симисторный) регулятор мощности.
СообщениеДобавлено: Вс ноя 14, 2021 00:17:36 
Друг Кота
Аватар пользователя

Карма: 123
Рейтинг сообщений: 7959
Зарегистрирован: Сб сен 13, 2014 16:27:32
Сообщений: 39199
Откуда: СпиртоГонск созвездия Омега
Рейтинг сообщения: -2
обячная кмос (не на базе трига шмита ТЛ с буферным ПУ) малопригодна качаить затвор ваще схема условно рабочая выходить
ТС повезет если не сгорит сразу-ваывод-ВТОПКУ а вот триаком кмос рулить может вот толка лучше через умощняющий NPN ключ

_________________
ZМудрость(Опыт и выдержка) приходит с годами.
Все Ваши беды и проблемы, от недостатка знаний.
Умный и у дурака научится, а дураку и ..
Алберт Ейнштейн не поможет и ВВП не спасет.и МЧС опаздает


Вернуться наверх
 
Не в сети
 Заголовок сообщения: Re: Тиристорный(симисторный) регулятор мощности.
СообщениеДобавлено: Вс ноя 14, 2021 00:33:52 
Говорящий с текстолитом
Аватар пользователя

Карма: 8
Рейтинг сообщений: 152
Зарегистрирован: Чт янв 07, 2010 05:54:39
Сообщений: 1620
Откуда: Херсон
Рейтинг сообщения: 0
Частота ШИМ 100 Гц, длительность процесса перезаряда затвора, относительно длительности периода, не о чём. Нет смысла тут большими токами управлять затвором, это не БП с десятками кГц. Здесь вполне справится КМОП. Всё должно быть рационально. Сигнал на затворе, по осциллографу очень даже красивый. Фронтов явно не видно.
С какого перепугу она должна сгореть сразу? Обоснуйте пожалуйста такое заявление? Только конструктивно!
На тиристоре и симисторе, мы только выше коснулись темы, не получится задним фронтом управлять. Я бы тоже симистор поставил, но...
Вот интересна мне эта привычка, что мощными полевиками, надо управлять только через "драйвер" с импульсами чуть ли не под ампер... У меня вот висит на люстре фотореле, с фоторезистором в окне, включает свет с потемнением на улице, там тоже полевик типа как в вышепоказанных схемах. Там даже на 100 Гц, ШИМа нету, там он открывается и закрывается один/два раза в сутки. Там тоже драйвер в затвор ставить? :)

_________________
Программируемой электроникой (МК, ПЛИС) не интересуюсь! Только классика. Настоятельно прошу, не предлагать мне делать что-то на МК!!!


Вернуться наверх
 
Не в сети
 Заголовок сообщения: Re: Тиристорный(симисторный) регулятор мощности.
СообщениеДобавлено: Вс ноя 14, 2021 00:45:13 
Друг Кота
Аватар пользователя

Карма: 123
Рейтинг сообщений: 7959
Зарегистрирован: Сб сен 13, 2014 16:27:32
Сообщений: 39199
Откуда: СпиртоГонск созвездия Омега
Рейтинг сообщения: -2
обьяснять по полкам долга и чессл0ва Лень читайте книжки для ВУЗа там 50лет в зад все растолковано про это в графиками и теорией...да учебники берите по силовой ПП технике
да оно может работтать годы а может сгореть за 5 сек... лотерея
Спойлерпросто мосфет по принципу сам -линейное устройство и для малых динамических потерь в режиме ключа требует очень высокой скорости напастаения/спада потенциала затвора что пораздает огромный хоть и короткий импулст тока драйвера...
тиристоры и триаки от этого свободны после превышения током гати порога включения структура включается далее сама...но и там малый ток управления зло ибо вызывае деградацию зоны GATE кристала....

_________________
ZМудрость(Опыт и выдержка) приходит с годами.
Все Ваши беды и проблемы, от недостатка знаний.
Умный и у дурака научится, а дураку и ..
Алберт Ейнштейн не поможет и ВВП не спасет.и МЧС опаздает


Вернуться наверх
 
Не в сети
 Заголовок сообщения: Re: Тиристорный(симисторный) регулятор мощности.
СообщениеДобавлено: Вс ноя 14, 2021 00:53:19 
Говорящий с текстолитом
Аватар пользователя

Карма: 8
Рейтинг сообщений: 152
Зарегистрирован: Чт янв 07, 2010 05:54:39
Сообщений: 1620
Откуда: Херсон
Рейтинг сообщения: 2
Отвыкайте вы наконец всех к книжкам посылать и в вузы, не гоняйте понты. Не можете объяснить, и обосновать, не пишите тут нечего. Какая практическая польза от вашего пребывания на форуме?

Я ещё раз повторяю, быстрая перезарядка затвора нужна там где частота переключения высокая. А там где паузы и открытые состояния длительные, не нужно его быстро открывать закрывать. Важна не абсолютная скорость открытия\закрытия, а отношение её скорости к длительности открытого\закрытого состояния. Нагрев кристалла именно этим определяется. Ток переключения затвора в несколько десятков мА, который способен любой КМОП обеспечить, для частоты переключения в 100 Гц, вполне хватит.

Прекращайте понты гонять, и всех учится посылать. Это стиль старой школы такой да? Неудовлетворённость развалом СССР, и стоянием профессоров на базаре?

_________________
Программируемой электроникой (МК, ПЛИС) не интересуюсь! Только классика. Настоятельно прошу, не предлагать мне делать что-то на МК!!!


Вернуться наверх
 
Не в сети
 Заголовок сообщения: Re: Тиристорный(симисторный) регулятор мощности.
СообщениеДобавлено: Вс ноя 14, 2021 01:03:23 
Друг Кота
Аватар пользователя

Карма: 123
Рейтинг сообщений: 7959
Зарегистрирован: Сб сен 13, 2014 16:27:32
Сообщений: 39199
Откуда: СпиртоГонск созвездия Омега
Рейтинг сообщения: -2
я вам дал конкретный намек и указал верный путь -далше САМИ
а считаете что я непраф -воля ваша делайте не КАК НАДО а КАК ВСЕГДА
у нас щас модно стало такое паять 1разовое гавно горящее само сабой без причин..
все почемуто стали считать что сам с усами и он с го 8 класным ЕГЭ и обучением через Ютуб умнее конструктороф 80х которые по 16лет ЧЕСНО учились и пактику/стажировку проходили до того как изобрели свои привода которые и щас работают ка новые и скоре всего переживут своих создателей если их ранше не разворуют

_________________
ZМудрость(Опыт и выдержка) приходит с годами.
Все Ваши беды и проблемы, от недостатка знаний.
Умный и у дурака научится, а дураку и ..
Алберт Ейнштейн не поможет и ВВП не спасет.и МЧС опаздает


Вернуться наверх
 
Не в сети
 Заголовок сообщения: Re: Тиристорный(симисторный) регулятор мощности.
СообщениеДобавлено: Вс ноя 14, 2021 01:18:10 
Говорящий с текстолитом
Аватар пользователя

Карма: 8
Рейтинг сообщений: 152
Зарегистрирован: Чт янв 07, 2010 05:54:39
Сообщений: 1620
Откуда: Херсон
Рейтинг сообщения: 0
На этот бред, и нежелание читать и отвечать на то что я пишу, я отвечать больше не буду. Я ему технические аргументы, он мне книжками и конструторами восьмидесятых в морду тыкает. Какое ЕГЭ, какой ютуб? Вы с кем вообще разговариваете "уважаемый"? идите в ближайшую пивную жаловаться что СССР развалился и с академиков вы в торгаши пошли, не моя в том вина.

_________________
Программируемой электроникой (МК, ПЛИС) не интересуюсь! Только классика. Настоятельно прошу, не предлагать мне делать что-то на МК!!!


Вернуться наверх
 
Не в сети
 Заголовок сообщения: Re: Тиристорный(симисторный) регулятор мощности.
СообщениеДобавлено: Вс ноя 14, 2021 01:28:10 
Друг Кота
Аватар пользователя

Карма: 123
Рейтинг сообщений: 7959
Зарегистрирован: Сб сен 13, 2014 16:27:32
Сообщений: 39199
Откуда: СпиртоГонск созвездия Омега
Рейтинг сообщения: 0
волному -ВОЛЯ..

_________________
ZМудрость(Опыт и выдержка) приходит с годами.
Все Ваши беды и проблемы, от недостатка знаний.
Умный и у дурака научится, а дураку и ..
Алберт Ейнштейн не поможет и ВВП не спасет.и МЧС опаздает


Вернуться наверх
 
Не в сети
 Заголовок сообщения: Re: Тиристорный(симисторный) регулятор мощности.
СообщениеДобавлено: Вс ноя 14, 2021 07:16:38 
Друг Кота

Карма: 3
Рейтинг сообщений: 724
Зарегистрирован: Чт окт 20, 2016 13:51:03
Сообщений: 3702
Рейтинг сообщения: -2
На этот бред, и нежелание читать и отвечать на то что я пишу, я отвечать больше не буду.

Вот приходит очередной наглец чтобы, нет, не поделиться своими знаниями, упаси бог,
чтобы ему на шару схему разработали, а если не хотят, то - мудаки, бред, нежелание и т.д.
Нет, любезный, чтобы получить то, что хочешь, надо спрашивать вежливо, аккуратно, чтобы не рассердить ненароком того,
от кого ты зависишь.


Вернуться наверх
 
Не в сети
 Заголовок сообщения: Re: Тиристорный(симисторный) регулятор мощности.
СообщениеДобавлено: Вс ноя 14, 2021 08:10:38 
Модератор
Аватар пользователя

Карма: 153
Рейтинг сообщений: 2927
Зарегистрирован: Сб авг 14, 2010 15:05:51
Сообщений: 18935
Откуда: г. Озерск, Челябинская обл.
Рейтинг сообщения: 0
Медали: 1
Лучший человек Форума 2017 (1)
Shpionus писал(а):
Я ещё раз повторяю, быстрая перезарядка затвора нужна там где частота переключения высокая.
а я тебе еще раз повторяю - быстрая перезарядка затвора нужна на ЛЮБОЙ частоте. иначе мосфету моментальная смерть.
так что, бред несешь ты.

_________________
Мудрость приходит вместе с импотенцией...
Когда на русском форуме переходят на Вы, в реальной жизни начинают бить морду.


Вернуться наверх
 
Не в сети
 Заголовок сообщения: Re: Тиристорный(симисторный) регулятор мощности.
СообщениеДобавлено: Вс ноя 14, 2021 10:17:40 
Сверлит текстолит когтями

Зарегистрирован: Вт ноя 19, 2019 06:10:18
Сообщений: 1272
Рейтинг сообщения: 0
Starichok51 писал(а):
быстрая перезарядка затвора нужна на ЛЮБОЙ частоте. иначе мосфету моментальная смерть.

Ключ холодный тогда, когда он или открыт, и на нём падает очень маленькое напряжение при протекании большого тока, или закрыт, тогда на нём очень большое напряжение, но очень маленький ток утечки. Нагрев любого ключа тем больше, чем дольше он находится на линейном участке своей передаточной характеристики, когда и ток через него большой, и и напряжение значительно. Вот поэтому и важно, чтобы ключ быстро открывался и закрывался. И поэтому же частота и скважность влияют на нагрев меньше, чем время коммутации. А как снизить время коммутации? Правильно, быстро вкачивать и откачивать заряд затвора.


Вернуться наверх
 
Не в сети
 Заголовок сообщения: Re: Тиристорный(симисторный) регулятор мощности.
СообщениеДобавлено: Вт ноя 16, 2021 10:00:40 
Друг Кота
Аватар пользователя

Карма: 127
Рейтинг сообщений: 11154
Зарегистрирован: Ср янв 08, 2014 04:21:09
Сообщений: 32325
Откуда: Москва
Рейтинг сообщения: 2
В принципе динамические потери на ключе (при прочих равных условиях) пропорциональны частоте (количеству переключений в секунду). Так что зря вы все на Shpionus набросились, он вроде это хотел сказать.


Вернуться наверх
 
Не в сети
 Заголовок сообщения: Re: Тиристорный(симисторный) регулятор мощности.
СообщениеДобавлено: Вт ноя 16, 2021 10:59:57 
Модератор
Аватар пользователя

Карма: 153
Рейтинг сообщений: 2927
Зарегистрирован: Сб авг 14, 2010 15:05:51
Сообщений: 18935
Откуда: г. Озерск, Челябинская обл.
Рейтинг сообщения: 0
Медали: 1
Лучший человек Форума 2017 (1)
да зря, конешно.
при частоте всего 100 Герц-то пусть хоть 1 миллисекунду открывает и 1 миллисекунду закрывает ...

_________________
Мудрость приходит вместе с импотенцией...
Когда на русском форуме переходят на Вы, в реальной жизни начинают бить морду.


Вернуться наверх
 
Показать сообщения за:  Сортировать по:  Вернуться наверх
Начать новую тему Ответить на тему  [ Сообщений: 161 ]     ... , , , 7, ,  

Часовой пояс: UTC + 3 часа


Кто сейчас на форуме

Сейчас этот форум просматривают: Agaev, AQ29, Bing [Bot], nike1973, serg_svd и гости: 60


Вы не можете начинать темы
Вы не можете отвечать на сообщения
Вы не можете редактировать свои сообщения
Вы не можете удалять свои сообщения
Вы не можете добавлять вложения

Найти:
Перейти:  


Powered by phpBB © 2000, 2002, 2005, 2007 phpBB Group
Русская поддержка phpBB
Extended by Karma MOD © 2007—2012 m157y
Extended by Topic Tags MOD © 2012 m157y