Например TDA7294

Форум РадиоКот • Просмотр темы - Простой И Доступный Лабораторный БП 0...50В
Форум РадиоКот
Здесь можно немножко помяукать :)

Текущее время: Пт дек 12, 2025 01:29:11

Часовой пояс: UTC + 3 часа


ПРЯМО СЕЙЧАС:



Начать новую тему Ответить на тему  [ Сообщений: 1842 ]     ... , , , 81, , , ...  
Автор Сообщение
Не в сети
 Заголовок сообщения: Re: Простой И Доступный Лабораторный БП 0...50В
СообщениеДобавлено: Чт сен 27, 2018 17:58:48 
Вымогатель припоя
Аватар пользователя

Карма: 15
Рейтинг сообщений: 237
Зарегистрирован: Вс авг 12, 2018 19:50:20
Сообщений: 687
Откуда: Питер
Рейтинг сообщения: 0
А померять пальцем не раскалилось ли чего. А вольты на входах-выходах ОУ, до и после?


Вернуться наверх
 
Не в сети
 Заголовок сообщения: Re: Простой И Доступный Лабораторный БП 0...50В
СообщениеДобавлено: Чт сен 27, 2018 18:26:36 
Говорящий с текстолитом

Карма: 11
Рейтинг сообщений: 93
Зарегистрирован: Вт янв 05, 2016 10:14:25
Сообщений: 1630
Откуда: поселок Мелеуз
Рейтинг сообщения: 0
Ничего не раскалилось,в качестве нагрузки ставил дрель-сначала крутится медленно,потом начинает крутиться как бешеный...
Думаю переделывать на версию 14...

Добавлено after 3 minutes 53 seconds:
вот фото...позже поставлю ТС100
Изображение


Вернуться наверх
 
Не в сети
 Заголовок сообщения: Re: Простой И Доступный Лабораторный БП 0...50В
СообщениеДобавлено: Чт сен 27, 2018 22:38:31 
Открыл глаза

Карма: 5
Рейтинг сообщений: 6
Зарегистрирован: Пн апр 16, 2012 18:34:14
Сообщений: 41
Рейтинг сообщения: 5
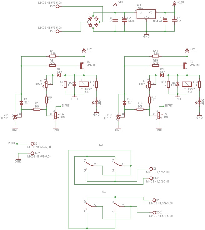
Скидываю файлы по которым делал сам стабилизатор и переключатель обмоток, если все собирать по схеме, проблем не будет, все работает четко! Спасибо Старичку и Владимиру.

PS. Переключатель управляется плюсом


Вложения:
переключатель.zip [230.21 KiB]
Скачиваний: 882
Bot.png [37.96 KiB]
Скачиваний: 1234
Top.png..png [27.19 KiB]
Скачиваний: 953
ver_21.jpg..jpg [80.67 KiB]
Скачиваний: 1607
16у2.zip [201.49 KiB]
Скачиваний: 759
V16y2_.jpg [213.71 KiB]
Скачиваний: 1877
IMG_0904.JPG [194.02 KiB]
Скачиваний: 1549
1.PNG [60.78 KiB]
Скачиваний: 1686
Вернуться наверх
 
Не в сети
 Заголовок сообщения: Re: Простой И Доступный Лабораторный БП 0...50В
СообщениеДобавлено: Сб сен 29, 2018 19:17:19 
Говорящий с текстолитом

Карма: 11
Рейтинг сообщений: 93
Зарегистрирован: Вт янв 05, 2016 10:14:25
Сообщений: 1630
Откуда: поселок Мелеуз
Рейтинг сообщения: 0
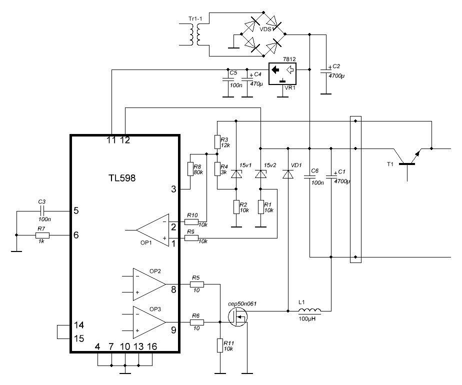
Повторил версию V14,схема http://forum.cxem.net/uploads/monthly_0 ... 060376.gif ,печатная плата "PS_VAR14.lay",не знаю как пересчитать R5,поставил 750 ом (при 3 ком плохо егулируется вых напряжение,плывет немного)
Регулировка напряжения и ограничению тока работает замечательно,прошелся по плате осциллографом-все замечательно,еще не ставил в корпус

спасибо за конструкцию!


Вложения:
DSCN0963 01.jpg [232.9 KiB]
Скачиваний: 1037
Вернуться наверх
 
Эиком - электронные компоненты и радиодетали
Не в сети
 Заголовок сообщения: Re: Простой И Доступный Лабораторный БП 0...50В
СообщениеДобавлено: Ср окт 17, 2018 00:10:25 
Открыл глаза

Зарегистрирован: Вс янв 02, 2011 01:41:36
Сообщений: 71
Рейтинг сообщения: 0
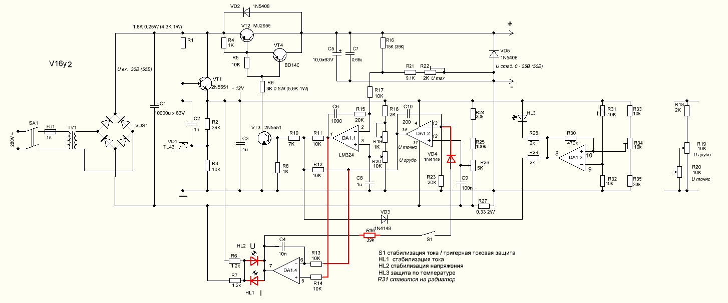
Всем привет) Решил сделать пидбп по схеме https://a.d-cd.net/cb60e6ds-1920.jpg 16y2 Есть пару вопросов:
1) Решил применить составной транзистор npn структуры кт827. Я так понял если применять составной транзистор, то выкинуть из схемы vt2, vt4, vd2, R4, R5, базу 827 на R9, колектор на плюс, эмитер на плюсовой выход бп, все верно? И нужен ли резистор б-е 827?
2) Я что то немного не понял как работает защита, у меня до этого спаянная 13 версия этого бп там просто ограничение. Как работает стабилизация по напряжению и току и триггерная защита?


Вернуться наверх
 
Не в сети
 Заголовок сообщения: Re: Простой И Доступный Лабораторный БП 0...50В
СообщениеДобавлено: Ср окт 17, 2018 04:19:09 
Друг Кота
Аватар пользователя

Карма: 146
Рейтинг сообщений: 6065
Зарегистрирован: Чт июн 04, 2009 21:06:49
Сообщений: 36292
Откуда: г.Мариинск
Рейтинг сообщения: 0
Медали: 1
Лучший человек Форума 2017 (1)
1. Транзистор КТ827 туда не пойдёт, туда нужно транзистор прямой проводимости p-n-p. Я бы не советовал туда ставить составной транзистор типа 825 или 827, у них очень маленький ток получится при напряжении 50в.
2. А хрен его знает как оно работает, по моему мнению эта схема не работоспособна. Для нормальной работы вместо R12 надо ставить диод.

_________________
Тем кого не устаревает наличия ошибок в моем тексте, оставляю права не пользоваться моими советами или просто не читать мои сообщения.


Вернуться наверх
 
Не в сети
 Заголовок сообщения: Re: Простой И Доступный Лабораторный БП 0...50В
СообщениеДобавлено: Ср окт 17, 2018 05:38:24 
Модератор
Аватар пользователя

Карма: 153
Рейтинг сообщений: 2926
Зарегистрирован: Сб авг 14, 2010 15:05:51
Сообщений: 18889
Откуда: г. Озерск, Челябинская обл.
Рейтинг сообщения: 0
Медали: 1
Лучший человек Форума 2017 (1)
прекрасно там всё работает.
на Паяльнике есть "родительская" тема для этого ПиДБП. и там есть модель этой схемы в Мультисиме.

_________________
Мудрость приходит вместе с импотенцией...
Когда на русском форуме переходят на Вы, в реальной жизни начинают бить морду.


Вернуться наверх
 
Не в сети
 Заголовок сообщения: Re: Простой И Доступный Лабораторный БП 0...50В
СообщениеДобавлено: Ср окт 17, 2018 05:55:36 
Друг Кота
Аватар пользователя

Карма: 146
Рейтинг сообщений: 6065
Зарегистрирован: Чт июн 04, 2009 21:06:49
Сообщений: 36292
Откуда: г.Мариинск
Рейтинг сообщения: 0
Медали: 1
Лучший человек Форума 2017 (1)
Может быть, но с диодом защита будет работать быстрее.

_________________
Тем кого не устаревает наличия ошибок в моем тексте, оставляю права не пользоваться моими советами или просто не читать мои сообщения.


Вернуться наверх
 
Не в сети
 Заголовок сообщения: Re: Простой И Доступный Лабораторный БП 0...50В
СообщениеДобавлено: Ср окт 17, 2018 06:23:11 
Модератор
Аватар пользователя

Карма: 153
Рейтинг сообщений: 2926
Зарегистрирован: Сб авг 14, 2010 15:05:51
Сообщений: 18889
Откуда: г. Озерск, Челябинская обл.
Рейтинг сообщения: 0
Медали: 1
Лучший человек Форума 2017 (1)
ты не понимаешь. R12 - это не защита, а относится к регулированию тока.

_________________
Мудрость приходит вместе с импотенцией...
Когда на русском форуме переходят на Вы, в реальной жизни начинают бить морду.


Вернуться наверх
 
Не в сети
 Заголовок сообщения: Re: Простой И Доступный Лабораторный БП 0...50В
СообщениеДобавлено: Ср окт 17, 2018 06:27:20 
Друг Кота
Аватар пользователя

Карма: 146
Рейтинг сообщений: 6065
Зарегистрирован: Чт июн 04, 2009 21:06:49
Сообщений: 36292
Откуда: г.Мариинск
Рейтинг сообщения: 0
Медали: 1
Лучший человек Форума 2017 (1)
И защита тоже (ясно же написано что есть триггерная защита), а диод не помешает регулировке тока. Просто токовый канал должен иметь приоритет.

_________________
Тем кого не устаревает наличия ошибок в моем тексте, оставляю права не пользоваться моими советами или просто не читать мои сообщения.


Вернуться наверх
 
Не в сети
 Заголовок сообщения: Re: Простой И Доступный Лабораторный БП 0...50В
СообщениеДобавлено: Ср окт 17, 2018 13:17:33 
Открыл глаза

Зарегистрирован: Вс янв 02, 2011 01:41:36
Сообщений: 71
Рейтинг сообщения: 0
Так у меня и не будет 50в на выходе... Максим 30 и почему не подойдет 827??? У меня в 13 версии именно он стоит и норм все работало.У 13 версии выходной non,у 16 pnp, я посмотрел схемы там токи разница во включении усиливающего выходного транзистора и коллектор из эммитером поменяны местами... Или я не прав!? Хз короче тогда в 16 версию может поставить кт818?


Вернуться наверх
 
Не в сети
 Заголовок сообщения: Re: Простой И Доступный Лабораторный БП 0...50В
СообщениеДобавлено: Ср окт 17, 2018 14:10:13 
Друг Кота
Аватар пользователя

Карма: 146
Рейтинг сообщений: 6065
Зарегистрирован: Чт июн 04, 2009 21:06:49
Сообщений: 36292
Откуда: г.Мариинск
Рейтинг сообщения: 0
Медали: 1
Лучший человек Форума 2017 (1)
В этой схеме нельзя поставить n-p-n составной транзистор. Можно поставить простой любой проводимости.
Вот так можно воткнуть КТ819.
Изображение

_________________
Тем кого не устаревает наличия ошибок в моем тексте, оставляю права не пользоваться моими советами или просто не читать мои сообщения.


Вернуться наверх
 
Не в сети
 Заголовок сообщения: Re: Простой И Доступный Лабораторный БП 0...50В
СообщениеДобавлено: Ср окт 17, 2018 16:20:20 
Открыл глаза

Зарегистрирован: Вс янв 02, 2011 01:41:36
Сообщений: 71
Рейтинг сообщения: 0
Посмотрел по аналогам, так mj2955 вроде аналог кт818, по крайней мере по параметрам очень похож) у меня как раз кт 818бм есть, напряжение к-э 40в, максимальный ток коллектора 15А, 100вт рассеиваемой мощности, думаю в 16 версию пидбп пойдет, что скажете?


Вернуться наверх
 
Не в сети
 Заголовок сообщения: Re: Простой И Доступный Лабораторный БП 0...50В
СообщениеДобавлено: Ср фев 20, 2019 15:08:33 
Родился

Зарегистрирован: Вт июн 26, 2018 20:50:39
Сообщений: 13
Рейтинг сообщения: 0
Здравствуйте уважаемые форумчане. Решил слегка стронуть с места тему. Имеется пара идей - одна про шим предрегулятор с поддержанием заданной разницы напряжений на регулирующем транзисторе, вот

СпойлерИзображение


Еще есть идея как реализовать управление и контроль на МК - использовать диффусилители тока и напряжения для создания отдельной земли для контроля и регулирования тока и напряжения. Вот фрагмент/набросок

СпойлерИзображение


Вернуться наверх
 
Не в сети
 Заголовок сообщения: Re: Простой И Доступный Лабораторный БП 0...50В
СообщениеДобавлено: Ср фев 20, 2019 21:03:47 
Друг Кота
Аватар пользователя

Карма: 146
Рейтинг сообщений: 6065
Зарегистрирован: Чт июн 04, 2009 21:06:49
Сообщений: 36292
Откуда: г.Мариинск
Рейтинг сообщения: 0
Медали: 1
Лучший человек Форума 2017 (1)
Полный бред.
С выпрямителя данного блока питания выходит более 60в, а питание вашей микросхемы только 40в.
А вопрос слежения напряжения на транзисторе решается гораздо проще.
Изображение

_________________
Тем кого не устаревает наличия ошибок в моем тексте, оставляю права не пользоваться моими советами или просто не читать мои сообщения.


Вернуться наверх
 
Не в сети
 Заголовок сообщения: Re: Простой И Доступный Лабораторный БП 0...50В
СообщениеДобавлено: Чт фев 21, 2019 12:06:05 
Родился

Зарегистрирован: Вт июн 26, 2018 20:50:39
Сообщений: 13
Рейтинг сообщения: 0
выходит более 60в

Ну это только наброски, питание микры можно пустить через стабилизатор. Ну и пересчитать делители в цепях стабилитронов


Вернуться наверх
 
Не в сети
 Заголовок сообщения: Re: Простой И Доступный Лабораторный БП 0...50В
СообщениеДобавлено: Чт фев 21, 2019 12:32:54 
Друг Кота
Аватар пользователя

Карма: 146
Рейтинг сообщений: 6065
Зарегистрирован: Чт июн 04, 2009 21:06:49
Сообщений: 36292
Откуда: г.Мариинск
Рейтинг сообщения: 0
Медали: 1
Лучший человек Форума 2017 (1)
так а зачем такой огород? когда одной оптопарой обойтись можно.

_________________
Тем кого не устаревает наличия ошибок в моем тексте, оставляю права не пользоваться моими советами или просто не читать мои сообщения.


Вернуться наверх
 
Не в сети
 Заголовок сообщения: Re: Простой И Доступный Лабораторный БП 0...50В
СообщениеДобавлено: Пн мар 04, 2019 13:19:22 
Родился

Зарегистрирован: Вт июн 26, 2018 20:50:39
Сообщений: 13
Рейтинг сообщения: 0
так а зачем такой огород? когда одной оптопарой обойтись можно.

Честно говоря, мне показалось неплохим такое решение, в числе прочего позволяющее реализовать регулируемое падение на линейном регуляторе
(управляемое с МК)


Вернуться наверх
 
Не в сети
 Заголовок сообщения: Re: Простой И Доступный Лабораторный БП 0...50В
СообщениеДобавлено: Ср мар 06, 2019 18:50:33 
Грызет канифоль

Карма: 5
Рейтинг сообщений: 2
Зарегистрирован: Пн авг 12, 2013 21:24:55
Сообщений: 291
Рейтинг сообщения: 0
Уважаемые Коты нужна помощь. Собрал 16у2, правда на составном КТ827. Термозащиту и тригерную защиту не делал. Этот БП использую как силовую часть зарядного устройства. После сборки и настройки БП работает отлично, в общей сложности изготовил три платы, все работают. :)) Собрал БП с обвязкой для своего зарядного устройства, дома при температуре 20 градусов все четко работает, приношу в гараж где температура -5 градусов. Включаю, :shock: на выходе «НОЛЬ» приношу домой, раздеваюсь, даю испарится влаге, вкл --- все прекрасно работает. Беру опять одеваюсь иду в гараж, включаю и вот ---- не работает, и так три раза. :dont_know: Оказывается при нагреванеи VT3 работоспособность востанавливается (согласно прилагаемой схеме, просто в схемах могут быть разбежность). Вопрос— может кто то с таким сталкивался и что делать.


Вернуться наверх
 
Не в сети
 Заголовок сообщения: Re: Простой И Доступный Лабораторный БП 0...50В
СообщениеДобавлено: Ср мар 06, 2019 19:36:59 
Друг Кота

Карма: 68
Рейтинг сообщений: 1408
Зарегистрирован: Сб янв 29, 2011 00:28:48
Сообщений: 7774
Рейтинг сообщения: 0
Увеличь R8 до 3К3.


Вернуться наверх
 
Показать сообщения за:  Сортировать по:  Вернуться наверх
Начать новую тему Ответить на тему  [ Сообщений: 1842 ]     ... , , , 81, , , ...  

Часовой пояс: UTC + 3 часа


Кто сейчас на форуме

Сейчас этот форум просматривают: нет зарегистрированных пользователей и гости: 40


Вы не можете начинать темы
Вы не можете отвечать на сообщения
Вы не можете редактировать свои сообщения
Вы не можете удалять свои сообщения
Вы не можете добавлять вложения

Найти:
Перейти:  


Powered by phpBB © 2000, 2002, 2005, 2007 phpBB Group
Русская поддержка phpBB
Extended by Karma MOD © 2007—2012 m157y
Extended by Topic Tags MOD © 2012 m157y