Например TDA7294

Форум РадиоКот • Просмотр темы - Лабораторный БП из AT/ATX или серьёзная схема.
Форум РадиоКот
Здесь можно немножко помяукать :)

Текущее время: Чт янв 08, 2026 22:48:56

Часовой пояс: UTC + 3 часа


ПРЯМО СЕЙЧАС:



Начать новую тему Ответить на тему  [ Сообщений: 4760 ]     ... , , , 109, , , ...  
Автор Сообщение
Не в сети
 Заголовок сообщения: Re: Лабораторный БП из AT/ATX или серьёзная схема.
СообщениеДобавлено: Вт фев 25, 2020 10:58:47 
Потрогал лапой паяльник

Карма: 2
Рейтинг сообщений: 2
Зарегистрирован: Вс ноя 12, 2017 11:51:43
Сообщений: 361
Рейтинг сообщения: 0
Вложение:
Обвязка TL494 (исправлено).png [23.54 KiB]
Скачиваний: 402
Agaev, исправил, просто выпустил из внимания. Акцент делал на обвязке самой микросхемы.


Вернуться наверх
 
Не в сети
 Заголовок сообщения: Re: Лабораторный БП из AT/ATX или серьёзная схема.
СообщениеДобавлено: Вт фев 25, 2020 11:07:32 
Друг Кота

Карма: 62
Рейтинг сообщений: 750
Зарегистрирован: Пт авг 04, 2017 19:36:00
Сообщений: 5635
Откуда: постнурсултанат Боратистан
Рейтинг сообщения: 0
Для повышения чувствительности сигнала ОС с датчика тока надо просто увеличить номиналы R11 и R12.


Вернуться наверх
 
Не в сети
 Заголовок сообщения: Re: Лабораторный БП из AT/ATX или серьёзная схема.
СообщениеДобавлено: Вт фев 25, 2020 11:11:57 
Потрогал лапой паяльник

Карма: 2
Рейтинг сообщений: 2
Зарегистрирован: Вс ноя 12, 2017 11:51:43
Сообщений: 361
Рейтинг сообщения: 0
Asaba, тогда я не получу нужного мне тока. При таких номиналах у меня на выходе ток в районе 15а. При увеличении этих резисторов максимальный ток будет меньше.


Вернуться наверх
 
Не в сети
 Заголовок сообщения: Re: Лабораторный БП из AT/ATX или серьёзная схема.
СообщениеДобавлено: Вт фев 25, 2020 11:25:28 
Друг Кота

Карма: 62
Рейтинг сообщений: 750
Зарегистрирован: Пт авг 04, 2017 19:36:00
Сообщений: 5635
Откуда: постнурсултанат Боратистан
Рейтинг сообщения: 0
Я думал тебе меньше ток надо.


Вернуться наверх
 
Эиком - электронные компоненты и радиодетали
Не в сети
 Заголовок сообщения: Re: Лабораторный БП из AT/ATX или серьёзная схема.
СообщениеДобавлено: Вт фев 25, 2020 11:36:19 
Потрогал лапой паяльник

Карма: 2
Рейтинг сообщений: 2
Зарегистрирован: Вс ноя 12, 2017 11:51:43
Сообщений: 361
Рейтинг сообщения: 0
Asaba, если использовать блок для меньшей нагрузки, тогда можно переменным резистором настроить на нужный ток и регулировка тока будет плавной.


Вернуться наверх
 
Не в сети
 Заголовок сообщения: Re: Лабораторный БП из AT/ATX или серьёзная схема.
СообщениеДобавлено: Вт фев 25, 2020 11:39:21 
Друг Кота

Карма: 62
Рейтинг сообщений: 750
Зарегистрирован: Пт авг 04, 2017 19:36:00
Сообщений: 5635
Откуда: постнурсултанат Боратистан
Рейтинг сообщения: 0
Да я знаю. Мне показалось, что у тебя проблемы. Ты же сам писал:
Цитата:
Единственное, не разобрался ток регулируется от 0,8а, рукой дотрагиваешься к 16 ноге падает на ноль, убираешь опять тоже


Вернуться наверх
 
Не в сети
 Заголовок сообщения: Re: Лабораторный БП из AT/ATX или серьёзная схема.
СообщениеДобавлено: Вт фев 25, 2020 11:51:46 
Потрогал лапой паяльник

Карма: 2
Рейтинг сообщений: 2
Зарегистрирован: Вс ноя 12, 2017 11:51:43
Сообщений: 361
Рейтинг сообщения: -3
Asaba, тут да, не получилось пока. Регулировался почти от ноля, но после многих) изменений стало от 0,8.


Вернуться наверх
 
Не в сети
 Заголовок сообщения: Re: Лабораторный БП из AT/ATX или серьёзная схема.
СообщениеДобавлено: Вт фев 25, 2020 13:56:00 
Говорящий с текстолитом
Аватар пользователя

Карма: 8
Рейтинг сообщений: 152
Зарегистрирован: Чт янв 07, 2010 05:54:39
Сообщений: 1620
Откуда: Херсон
Рейтинг сообщения: 0
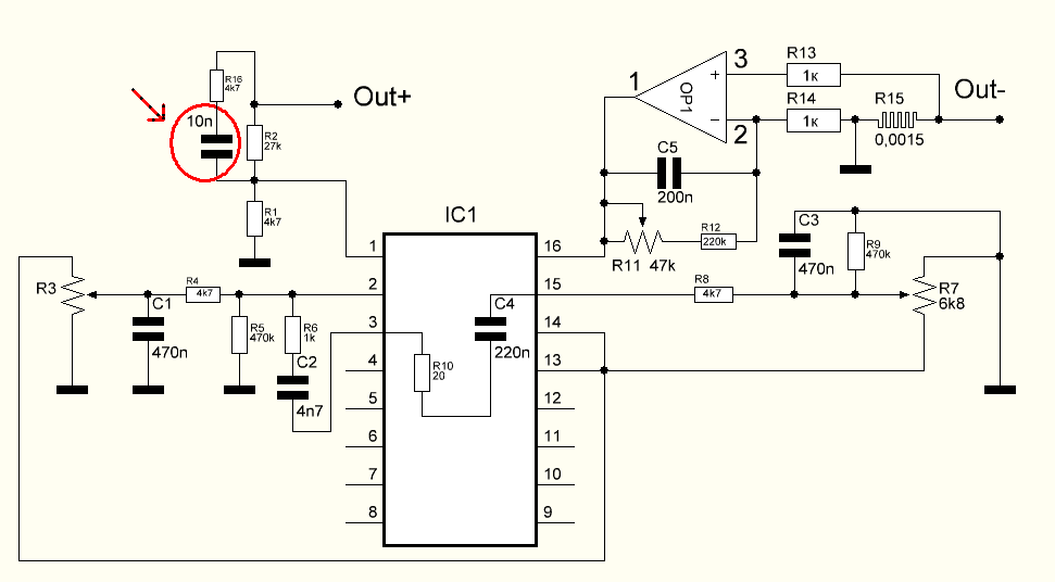
Я по наивности надеялся, что вы нарисуете ПОЛНУЮ схему! Как моя :)
В особенности после вашего вчерашнего сообщения, я рассчитывал, увидеть выходную часть! Выпрямитель, трансформатор, ДГС, диодную сборку.

По тому что вы нарисовали:
Выделенный красным конденсатор 10 нФ, будет грозить сжечь вам TL494 по 1 ножке! При быстром нарастании напряжения на выходе, 1 ножка будет испытывать на себе ток заряда этого конденсатора, так как напряжение на выходе превышает допустимое для этого входа. Поставьте хотя бы 1 кОм последовательно с 1 ножкой.

Я не разу в этом месте не ставил конденсаторов. Как-то где-то попробовал, и тоже получил "возбуд". Это не то место где надо конденсаторы ставить. Их ставят в местных "антивозбудных" ОС на узлах с высоким усилением, в нашем случае, это усилители ошибки TL494, и ОУ усиления сигнала с шунта.

Я не вижу смысла в этом конденсаторе! Цепочка с 3 на 2 ножку, выполняет ТУ-ЖЕ самую роль! При том намного эффективнее! А вот номиналы цепочки между 3 и 2 ножками, у вас не правильные, конденсатор 4n7, не замедлит ООС на столько чтобы задавить "возбуд". У меня там 47 нФ стоит. А резистор хватит и 10-22 кОм.
Ваша цепочка между 3 и 2 ножками, с очень большой долей вероятности, может быть причиной "возбуда".

В цепочке между 3 и 15 ножками, резистор R10 20 Ом, считайте что КЗ. Напоминаю, у меня там 10 кОм и 33 нФ.

И ещё раз про входу ОУ усилителя сигнала шунта! Поставьте туда 1-2 кОм! По вашей этой схеме, R13 защищает 3 ножку от перегрузки по напряжению при импульсах чере зшунт, когда там импульсы высокого напряжения будут появляться, 220 Ом слишком мало для этого. По 2 ножке, 220 Ом это будет нагрузка для выхода ОУ по ВЧ. Увеличение этих резисторов, хуже не сделает, так как токи входов ОУ мизерные.

_________________
Программируемой электроникой (МК, ПЛИС) не интересуюсь! Только классика. Настоятельно прошу, не предлагать мне делать что-то на МК!!!


Вернуться наверх
 
Не в сети
 Заголовок сообщения: Re: Лабораторный БП из AT/ATX или серьёзная схема.
СообщениеДобавлено: Вт фев 25, 2020 14:39:29 
Потрогал лапой паяльник

Карма: 2
Рейтинг сообщений: 2
Зарегистрирован: Вс ноя 12, 2017 11:51:43
Сообщений: 361
Рейтинг сообщения: 0
Shpionus, я уже писал, пробовал разные варианты цепочек, увеличение резисторов добавляет возбуждение, конденсатор в ранних блоках ставил тоже, только 100н, пока работают). Видел в нескольких схемах такие же. Резистор можно влепить). По входу в ОУ стояли резисторы по 1к, потом поставил эти.


Вернуться наверх
 
Не в сети
 Заголовок сообщения: Re: Лабораторный БП из AT/ATX или серьёзная схема.
СообщениеДобавлено: Вт фев 25, 2020 14:49:05 
Прорезались зубы

Карма: 5
Рейтинг сообщений: 25
Зарегистрирован: Сб фев 18, 2017 00:36:02
Сообщений: 211
Рейтинг сообщения: 0
Обычно на ножку 1 с выхода бп +12 В ставится RC цепочка, а не просто конденсатор.
https://imageup.ru/img231/2694418/iso-450pp1.gif.html
https://imageup.ru/img82/2690897/green_ ... 4.gif.html
https://www.radiokot.ru/forum/download/ ... ?id=343967


Вернуться наверх
 
Не в сети
 Заголовок сообщения: Re: Лабораторный БП из AT/ATX или серьёзная схема.
СообщениеДобавлено: Вт фев 25, 2020 16:11:43 
Потрогал лапой паяльник

Карма: 2
Рейтинг сообщений: 2
Зарегистрирован: Вс ноя 12, 2017 11:51:43
Сообщений: 361
Рейтинг сообщения: 0
qwert1, да, спасибо. По первой ссылке стоит один кондер.


Вернуться наверх
 
Не в сети
 Заголовок сообщения: Re: Лабораторный БП из AT/ATX или серьёзная схема.
СообщениеДобавлено: Вт фев 25, 2020 16:17:05 
Прорезались зубы

Карма: 5
Рейтинг сообщений: 25
Зарегистрирован: Сб фев 18, 2017 00:36:02
Сообщений: 211
Рейтинг сообщения: 0
https://imageup.ru/img231/2694418/iso-450pp1.gif.html
RC цепочка R48, C25 с выхода +12 В.


Вернуться наверх
 
Не в сети
 Заголовок сообщения: Re: Лабораторный БП из AT/ATX или серьёзная схема.
СообщениеДобавлено: Вт фев 25, 2020 17:10:35 
Потрогал лапой паяльник

Карма: 2
Рейтинг сообщений: 2
Зарегистрирован: Вс ноя 12, 2017 11:51:43
Сообщений: 361
Рейтинг сообщения: 0
qwert1, да, все верно. Не доглядел.


Вернуться наверх
 
Не в сети
 Заголовок сообщения: Re: Лабораторный БП из AT/ATX или серьёзная схема.
СообщениеДобавлено: Ср фев 26, 2020 09:58:51 
Потрогал лапой паяльник

Карма: 2
Рейтинг сообщений: 2
Зарегистрирован: Вс ноя 12, 2017 11:51:43
Сообщений: 361
Рейтинг сообщения: 0
Вложение:
Обвязка TL494 New.png [28.56 KiB]
Скачиваний: 387
Shpionus, учел ваши советы.


Вернуться наверх
 
Не в сети
 Заголовок сообщения: Re: Лабораторный БП из AT/ATX или серьёзная схема.
СообщениеДобавлено: Ср фев 26, 2020 10:18:09 
Сверлит текстолит когтями
Аватар пользователя

Карма: 15
Рейтинг сообщений: 381
Зарегистрирован: Чт янв 12, 2012 19:32:15
Сообщений: 1243
Откуда: Belarus
Рейтинг сообщения: 0
Вот нарисовалась более-менее рабочая схема. Только при наладке может понадобиться коррекция отдельных деталей. Осталось показать народу силовую часть выхода.


Вернуться наверх
 
Не в сети
 Заголовок сообщения: Re: Лабораторный БП из AT/ATX или серьёзная схема.
СообщениеДобавлено: Ср фев 26, 2020 11:06:24 
Потрогал лапой паяльник

Карма: 2
Рейтинг сообщений: 2
Зарегистрирован: Вс ноя 12, 2017 11:51:43
Сообщений: 361
Рейтинг сообщения: 0
Agaev, да, силовая стандартная. Может понадобиться подбирать цепочки обратной связи. У меня Это блок, наверное, шестой и стандартные не получается поставить.


Вернуться наверх
 
Не в сети
 Заголовок сообщения: Re: Лабораторный БП из AT/ATX или серьёзная схема.
СообщениеДобавлено: Ср фев 26, 2020 12:10:22 
Говорящий с текстолитом
Аватар пользователя

Карма: 8
Рейтинг сообщений: 152
Зарегистрирован: Чт янв 07, 2010 05:54:39
Сообщений: 1620
Откуда: Херсон
Рейтинг сообщения: 0
Во первых, С5 в усилителе сигнала шунта, нужно будет подобрать по новой, так как его номинал, напрямую зависит от R11, R12, R14.
Советы вы не все учли, С2 (в цепочке с 3 на 2 ножку), так и не увеличили в 10 раз.
R16 который вы поставили последовательно с тем вашим конденсатором на 10 нФ, я предложил поставить последовательно с 1 ножкой, так он просто защищал бы этот вход микросхемы от перегрузок. А так как вы поставили, то вы снижаете эффективность этого конденсатора 10n. Хотя я считаю что этот конденсатор, вообще вреден. После увеличения в 10 раз С2, конденсатор по первой ножке скорее всего будет точно не нужен.

_________________
Программируемой электроникой (МК, ПЛИС) не интересуюсь! Только классика. Настоятельно прошу, не предлагать мне делать что-то на МК!!!


Вернуться наверх
 
Не в сети
 Заголовок сообщения: Re: Лабораторный БП из AT/ATX или серьёзная схема.
СообщениеДобавлено: Ср фев 26, 2020 12:34:21 
Потрогал лапой паяльник

Карма: 2
Рейтинг сообщений: 2
Зарегистрирован: Вс ноя 12, 2017 11:51:43
Сообщений: 361
Рейтинг сообщения: 0
Shpionus, с5 уже изменен. Уже не знаю в какой раз)) пишу увеличивая конденсатор между 2 и 3 ногой увеличивается возбуждение ( резистор тоже изменял ). На счет резистора последовательно с конденсатором, выше qwert1 выложил ссылки на схемы. Там как раз такой включение. Да, и я уже ставил резистор последовательно с 1 ноги- возрастала возбуждение.


Вернуться наверх
 
Не в сети
 Заголовок сообщения: Re: Лабораторный БП из AT/ATX или серьёзная схема.
СообщениеДобавлено: Ср фев 26, 2020 12:38:34 
Говорящий с текстолитом
Аватар пользователя

Карма: 9
Рейтинг сообщений: 51
Зарегистрирован: Ср окт 04, 2006 22:33:56
Сообщений: 1574
Откуда: М.о.
Рейтинг сообщения: 0
Вот на другом форуме надыбал. Мож сгодится кому...


Вложения:
Для БП приблуды.zip [318 KiB]
Скачиваний: 298

_________________
Всё придумано до и для нас.
Вернуться наверх
 
Не в сети
 Заголовок сообщения: Re: Лабораторный БП из AT/ATX или серьёзная схема.
СообщениеДобавлено: Ср фев 26, 2020 12:43:57 
Говорящий с текстолитом
Аватар пользователя

Карма: 8
Рейтинг сообщений: 152
Зарегистрирован: Чт янв 07, 2010 05:54:39
Сообщений: 1620
Откуда: Херсон
Рейтинг сообщения: 0
Возбуждение не может увеличиваться от увеличения этого конденсатора, может сдвигаться частота на которой происходит это возбуждение. Опять же, чего-то вы просто ещё не учитываете.

То что выложил qwert1, это схемы заводских блоков, с групповой ООС стабилизации трёх выходных напряжений. Там, если я нечего не путаю, этот конденсатор выполняет другую роль.

Общее правило, быстродействие ООС, не должно быть выше, чем быстродействие самого тракта. Факт наличия возбуждения, указывает на то что ООС быстрее реагирует на изменение выхода, чем выход реагирует на изменение управляющих сигналов. Нам по большому счёту, нужно замедлить ООС до уровня быстродействия основного тракта.
Понимаете, вы не хотите "заморачиваться" рисованием ПОЛНОЙ схемы, а мы не можем понять что конкретно у вас не так. Полная схема, нужна не только мне, или кому-то ещё, кто потенциально сможет помочь, она нужна так-же ВАМ! С ней легче работать над конструкцией. Она и в будущем вам понадобится. Если вы блок доведёте до ума, и вам через несколько лет, понадобится что-то в нём изменить, или что-то подремонтировать, вы сами пожалеете что не сделали полную схему.

_________________
Программируемой электроникой (МК, ПЛИС) не интересуюсь! Только классика. Настоятельно прошу, не предлагать мне делать что-то на МК!!!


Вернуться наверх
 
Показать сообщения за:  Сортировать по:  Вернуться наверх
Начать новую тему Ответить на тему  [ Сообщений: 4760 ]     ... , , , 109, , , ...  

Часовой пояс: UTC + 3 часа


Кто сейчас на форуме

Сейчас этот форум просматривают: нет зарегистрированных пользователей и гости: 68


Вы не можете начинать темы
Вы не можете отвечать на сообщения
Вы не можете редактировать свои сообщения
Вы не можете удалять свои сообщения
Вы не можете добавлять вложения

Найти:
Перейти:  


Powered by phpBB © 2000, 2002, 2005, 2007 phpBB Group
Русская поддержка phpBB
Extended by Karma MOD © 2007—2012 m157y
Extended by Topic Tags MOD © 2012 m157y