Например TDA7294

Форум РадиоКот • Просмотр темы - Лабораторный БП из AT/ATX или серьёзная схема.
Форум РадиоКот
Здесь можно немножко помяукать :)

Текущее время: Пт ноя 21, 2025 18:06:22

Часовой пояс: UTC + 3 часа


ПРЯМО СЕЙЧАС:



Начать новую тему Ответить на тему  [ Сообщений: 4760 ]     ... , , , 150, , , ...  
Автор Сообщение
Не в сети
 Заголовок сообщения: Re: Лабораторный БП из AT/ATX или серьёзная схема.
СообщениеДобавлено: Вс ноя 15, 2020 11:22:07 
Друг Кота
Аватар пользователя

Карма: 146
Рейтинг сообщений: 6062
Зарегистрирован: Чт июн 04, 2009 21:06:49
Сообщений: 36292
Откуда: г.Мариинск
Рейтинг сообщения: 0
Медали: 1
Лучший человек Форума 2017 (1)
Shpionus писал(а):
Это под нагрузкой. Если же нагрузка маленькая, и энергии из сердечника некуда деваться, то может и 600 достигнуть.

В точности наоборот чем больше нагрузка тем больше импульс выброса на коллекторе из за индуктивности рассеивания.
Можно рассчитать трансформатор что импульсы не будут больше 500в в любых режимах.
Напряжение на коллекторе складывается из 3х составляющих. Напряжение питания, отражённое напряжение и импульс выброса из за индуктивности рассеивания.

_________________
Тем кого не устаревает наличия ошибок в моем тексте, оставляю права не пользоваться моими советами или просто не читать мои сообщения.


Вернуться наверх
 
Не в сети
 Заголовок сообщения: Re: Лабораторный БП из AT/ATX или серьёзная схема.
СообщениеДобавлено: Вс ноя 15, 2020 13:38:01 
Модератор
Аватар пользователя

Карма: 153
Рейтинг сообщений: 2926
Зарегистрирован: Сб авг 14, 2010 15:05:51
Сообщений: 18875
Откуда: г. Озерск, Челябинская обл.
Рейтинг сообщения: -2
Медали: 1
Лучший человек Форума 2017 (1)
Shpionus писал(а):
У нас цель померятся теоретической подготовкой? Умением объяснить ВСЕ нюансы происходящих в схеме процессов? Оно надо? Наша с собеседником цель, достигнуть результата, сделать устройство, а не диссертацию написать.
ну-ну ...
достигнуть результата, не понимая происходящих процессов?
не забудь тогда рядом мусорное ведро поставить для сожженных транзисторов ...

_________________
Мудрость приходит вместе с импотенцией...
Когда на русском форуме переходят на Вы, в реальной жизни начинают бить морду.


Вернуться наверх
 
Не в сети
 Заголовок сообщения: Re: Лабораторный БП из AT/ATX или серьёзная схема.
СообщениеДобавлено: Вс ноя 15, 2020 13:50:08 
Грызет канифоль

Карма: -1
Рейтинг сообщений: 12
Зарегистрирован: Вс окт 04, 2020 09:48:35
Сообщений: 272
Рейтинг сообщения: 0
Вложение:
Безымянный.png [109.54 KiB]
Скачиваний: 316
Тестовая плата собрана по этой схеме, красным отмечены сгоревшие элементы (два раза)


Вернуться наверх
 
Не в сети
 Заголовок сообщения: Re: Лабораторный БП из AT/ATX или серьёзная схема.
СообщениеДобавлено: Вс ноя 15, 2020 16:57:12 
Друг Кота
Аватар пользователя

Карма: 146
Рейтинг сообщений: 6062
Зарегистрирован: Чт июн 04, 2009 21:06:49
Сообщений: 36292
Откуда: г.Мариинск
Рейтинг сообщения: 0
Медали: 1
Лучший человек Форума 2017 (1)
Shpionus писал(а):
Наша с собеседником цель, достигнуть результата, сделать устройство, а не диссертацию написать.

Если цель стать обладателем блока питания то его проще и дешевле купить у китайцев. А если цель собрать и настроить блок питания самостоятельно то нужно знать что и как в этом блоке питания работает.
И знать всегда лучше чем не знать.

_________________
Тем кого не устаревает наличия ошибок в моем тексте, оставляю права не пользоваться моими советами или просто не читать мои сообщения.


Вернуться наверх
 
Эиком - электронные компоненты и радиодетали
Не в сети
 Заголовок сообщения: Re: Лабораторный БП из AT/ATX или серьёзная схема.
СообщениеДобавлено: Пт ноя 20, 2020 15:07:43 
Грызет канифоль

Карма: -1
Рейтинг сообщений: 12
Зарегистрирован: Вс окт 04, 2020 09:48:35
Сообщений: 272
Рейтинг сообщения: 0
Вложение:
Безымянный.png [6.5 KiB]
Скачиваний: 275
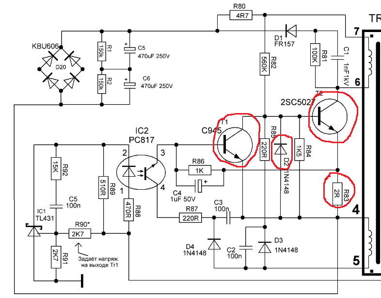
Есть такой вопросик- переделываю дежурку (теперь уже на настоящем блоке)), 5 вольт убираю, делаю стабилизацию по 12в. В схеме блока есть такой узел (прилагаю схему). Зачем, можно ли его убрать, а если оставить на 12в, просто увеличить номинал резистора, чтобы не было нагрева?


Вернуться наверх
 
Не в сети
 Заголовок сообщения: Re: Лабораторный БП из AT/ATX или серьёзная схема.
СообщениеДобавлено: Пт ноя 20, 2020 15:15:40 
Друг Кота
Аватар пользователя

Карма: 146
Рейтинг сообщений: 6062
Зарегистрирован: Чт июн 04, 2009 21:06:49
Сообщений: 36292
Откуда: г.Мариинск
Рейтинг сообщения: 0
Медали: 1
Лучший человек Форума 2017 (1)
снабберная цепочка для устранения звона, можно перенести не чего не меняя.

_________________
Тем кого не устаревает наличия ошибок в моем тексте, оставляю права не пользоваться моими советами или просто не читать мои сообщения.


Вернуться наверх
 
Не в сети
 Заголовок сообщения: Re: Лабораторный БП из AT/ATX или серьёзная схема.
СообщениеДобавлено: Пт ноя 20, 2020 15:23:59 
Говорящий с текстолитом
Аватар пользователя

Карма: 8
Рейтинг сообщений: 152
Зарегистрирован: Чт янв 07, 2010 05:54:39
Сообщений: 1620
Откуда: Херсон
Рейтинг сообщения: 1
Peace2000 - ответил в "личку".

_________________
Программируемой электроникой (МК, ПЛИС) не интересуюсь! Только классика. Настоятельно прошу, не предлагать мне делать что-то на МК!!!


Вернуться наверх
 
Не в сети
 Заголовок сообщения: Re: Лабораторный БП из AT/ATX или серьёзная схема.
СообщениеДобавлено: Пт ноя 20, 2020 15:25:06 
Грызет канифоль

Карма: -1
Рейтинг сообщений: 12
Зарегистрирован: Вс окт 04, 2020 09:48:35
Сообщений: 272
Рейтинг сообщения: 0
Телекот, включал на 12в- сильно греется, даже потемнел резистор.


Вернуться наверх
 
Не в сети
 Заголовок сообщения: Re: Лабораторный БП из AT/ATX или серьёзная схема.
СообщениеДобавлено: Пт ноя 20, 2020 15:33:24 
Друг Кота
Аватар пользователя

Карма: 146
Рейтинг сообщений: 6062
Зарегистрирован: Чт июн 04, 2009 21:06:49
Сообщений: 36292
Откуда: г.Мариинск
Рейтинг сообщения: 0
Медали: 1
Лучший человек Форума 2017 (1)
конденсатор поставь меньше.

_________________
Тем кого не устаревает наличия ошибок в моем тексте, оставляю права не пользоваться моими советами или просто не читать мои сообщения.


Вернуться наверх
 
Не в сети
 Заголовок сообщения: Re: Лабораторный БП из AT/ATX или серьёзная схема.
СообщениеДобавлено: Пт ноя 20, 2020 16:10:57 
Грызет канифоль

Карма: -1
Рейтинг сообщений: 12
Зарегистрирован: Вс окт 04, 2020 09:48:35
Сообщений: 272
Рейтинг сообщения: 0
Телекот, ясно! Спасибо!


Вернуться наверх
 
Не в сети
 Заголовок сообщения: Re: Лабораторный БП из AT/ATX или серьёзная схема.
СообщениеДобавлено: Пт ноя 20, 2020 18:54:59 
Модератор
Аватар пользователя

Карма: 153
Рейтинг сообщений: 2926
Зарегистрирован: Сб авг 14, 2010 15:05:51
Сообщений: 18875
Откуда: г. Озерск, Челябинская обл.
Рейтинг сообщения: 0
Медали: 1
Лучший человек Форума 2017 (1)
зачем тебе эта цепочка? тебе же выход 5 Вольт не нужен.
можно вообще ее не ставить.

_________________
Мудрость приходит вместе с импотенцией...
Когда на русском форуме переходят на Вы, в реальной жизни начинают бить морду.


Вернуться наверх
 
Не в сети
 Заголовок сообщения: Re: Лабораторный БП из AT/ATX или серьёзная схема.
СообщениеДобавлено: Пт ноя 20, 2020 21:15:04 
Грызет канифоль

Карма: -1
Рейтинг сообщений: 12
Зарегистрирован: Вс окт 04, 2020 09:48:35
Сообщений: 272
Рейтинг сообщения: 0
Starichok51, вот это я и хотел выяснить- насколько она нужна на 12в.


Вернуться наверх
 
Не в сети
 Заголовок сообщения: Re: Лабораторный БП из AT/ATX или серьёзная схема.
СообщениеДобавлено: Пт ноя 20, 2020 22:14:20 
Друг Кота
Аватар пользователя

Карма: 146
Рейтинг сообщений: 6062
Зарегистрирован: Чт июн 04, 2009 21:06:49
Сообщений: 36292
Откуда: г.Мариинск
Рейтинг сообщения: 0
Медали: 1
Лучший человек Форума 2017 (1)
В родной схеме 12-15в нужны только во время дежурного питания и потребления там мизерное. В рабочем состоянии от 12-15в тока нет вообще, по этому эту цепь там и не ставят. В режиме лабораторного БП 12в нужны всегда и ток там больше чем при стандартном использовании. так что эту цепочку лучше сохранить, если собираетесь питать от него чувствительную аппаратуру, к примеру радиоприёмники.
Если нет то можно не ставить, а то получится пот так.
https://radiokot.ru/forum/viewtopic.php ... 7#p3927627

_________________
Тем кого не устаревает наличия ошибок в моем тексте, оставляю права не пользоваться моими советами или просто не читать мои сообщения.


Вернуться наверх
 
Не в сети
 Заголовок сообщения: Re: Лабораторный БП из AT/ATX или серьёзная схема.
СообщениеДобавлено: Пт ноя 20, 2020 22:49:26 
Грызет канифоль

Карма: -1
Рейтинг сообщений: 12
Зарегистрирован: Вс окт 04, 2020 09:48:35
Сообщений: 272
Рейтинг сообщения: 0
Телекот, жаль у меня старый осцил. не могу отследить, как меняются пульсации с ним и без него. Ну, если цепочка положительно влияет на выход дежурки, тогда это скажется на работе шима и на выходе бп?


Вернуться наверх
 
Не в сети
 Заголовок сообщения: Re: Лабораторный БП из AT/ATX или серьёзная схема.
СообщениеДобавлено: Сб ноя 21, 2020 00:42:07 
Друг Кота
Аватар пользователя

Карма: 146
Рейтинг сообщений: 6062
Зарегистрирован: Чт июн 04, 2009 21:06:49
Сообщений: 36292
Откуда: г.Мариинск
Рейтинг сообщения: 1
Медали: 1
Лучший человек Форума 2017 (1)
Пульсации остаются те же, только блок питания начинает гадить вокруг себя, и если осциллограф цеплять длинными проводами он будет ловить звон.

_________________
Тем кого не устаревает наличия ошибок в моем тексте, оставляю права не пользоваться моими советами или просто не читать мои сообщения.


Вернуться наверх
 
Не в сети
 Заголовок сообщения: Re: Лабораторный БП из AT/ATX или серьёзная схема.
СообщениеДобавлено: Сб ноя 21, 2020 09:54:16 
Грызет канифоль

Карма: -1
Рейтинг сообщений: 12
Зарегистрирован: Вс окт 04, 2020 09:48:35
Сообщений: 272
Рейтинг сообщения: 0
Телекот, спасибо! Подберу кондер и оставлю цепочку.

Добавлено after 5 minutes 16 seconds:
Вложение:
Безымянный.png [15.8 KiB]
Скачиваний: 224
Я посмотрел несколько десятков схем, так эта цепочка (один конденсатор) есть только в схеме, где нет стабилизации дежурки, а на выходе стоит стабилизатор напряжения.


Вернуться наверх
 
Не в сети
 Заголовок сообщения: Re: Лабораторный БП из AT/ATX или серьёзная схема.
СообщениеДобавлено: Пт дек 11, 2020 15:57:26 
Открыл глаза

Зарегистрирован: Пт июн 29, 2012 09:15:24
Сообщений: 44
Рейтинг сообщения: 0
Добрый вечер.Возможно ли применение шунта 0,01ом в этой схеме,уменьшив сопротивление R10?


Вернуться наверх
 
Не в сети
 Заголовок сообщения: Re: Лабораторный БП из AT/ATX или серьёзная схема.
СообщениеДобавлено: Пт дек 11, 2020 16:02:45 
Говорящий с текстолитом
Аватар пользователя

Карма: 8
Рейтинг сообщений: 152
Зарегистрирован: Чт янв 07, 2010 05:54:39
Сообщений: 1620
Откуда: Херсон
Рейтинг сообщения: 0
Если вы про мою схему, то да конечно можно.

_________________
Программируемой электроникой (МК, ПЛИС) не интересуюсь! Только классика. Настоятельно прошу, не предлагать мне делать что-то на МК!!!


Вернуться наверх
 
Не в сети
 Заголовок сообщения: Re: Лабораторный БП из AT/ATX или серьёзная схема.
СообщениеДобавлено: Пт дек 11, 2020 16:07:17 
Открыл глаза

Зарегистрирован: Пт июн 29, 2012 09:15:24
Сообщений: 44
Рейтинг сообщения: 0
Да,про Вашу(не могу вставить картинку)На что это повлияет?


Вернуться наверх
 
Не в сети
 Заголовок сообщения: Re: Лабораторный БП из AT/ATX или серьёзная схема.
СообщениеДобавлено: Пт дек 11, 2020 16:09:04 
Говорящий с текстолитом
Аватар пользователя

Карма: 8
Рейтинг сообщений: 152
Зарегистрирован: Чт янв 07, 2010 05:54:39
Сообщений: 1620
Откуда: Херсон
Рейтинг сообщения: 0
Уменьшение сопротивления шунта, с одной стороны уменьшает его нагрев на больших токах, а с другой, ПОВЫШАЕТ нижний порог регулировки. Но до 0,1 Ампер, всё будет нормально.

_________________
Программируемой электроникой (МК, ПЛИС) не интересуюсь! Только классика. Настоятельно прошу, не предлагать мне делать что-то на МК!!!


Последний раз редактировалось Shpionus Пт дек 11, 2020 16:25:55, всего редактировалось 1 раз.

Вернуться наверх
 
Показать сообщения за:  Сортировать по:  Вернуться наверх
Начать новую тему Ответить на тему  [ Сообщений: 4760 ]     ... , , , 150, , , ...  

Часовой пояс: UTC + 3 часа


Кто сейчас на форуме

Сейчас этот форум просматривают: Ё-МАЁ и гости: 90


Вы не можете начинать темы
Вы не можете отвечать на сообщения
Вы не можете редактировать свои сообщения
Вы не можете удалять свои сообщения
Вы не можете добавлять вложения

Найти:
Перейти:  


Powered by phpBB © 2000, 2002, 2005, 2007 phpBB Group
Русская поддержка phpBB
Extended by Karma MOD © 2007—2012 m157y
Extended by Topic Tags MOD © 2012 m157y