Например TDA7294

Форум РадиоКот • Просмотр темы - Проблемы с БП на UC3842
Форум РадиоКот
Здесь можно немножко помяукать :)

Текущее время: Чт янв 01, 2026 20:07:05

Часовой пояс: UTC + 3 часа


ПРЯМО СЕЙЧАС:



Начать новую тему Ответить на тему  [ Сообщений: 537 ]     ... , , , 16, , , ...  
Автор Сообщение
Не в сети
 Заголовок сообщения: Re: Проблемы с БП на UC3842
СообщениеДобавлено: Вт ноя 17, 2015 20:44:21 
Собутыльник Кота
Аватар пользователя

Карма: 113
Рейтинг сообщений: 1537
Зарегистрирован: Пт мар 18, 2011 14:30:20
Сообщений: 2994
Откуда: Lugansk ЛНР
Рейтинг сообщения: 0
Красиво. сильно не вникал, но сразу бросилось в глаза С5. не место ему там. Перенеси по другую сторону транса и пусти его по отдельной дорожке.


Вернуться наверх
 
Не в сети
 Заголовок сообщения: Re: Проблемы с БП на UC3842
СообщениеДобавлено: Вт ноя 17, 2015 21:26:14 
Друг Кота
Аватар пользователя

Карма: 146
Рейтинг сообщений: 6065
Зарегистрирован: Чт июн 04, 2009 21:06:49
Сообщений: 36292
Откуда: г.Мариинск
Рейтинг сообщения: 0
Медали: 1
Лучший человек Форума 2017 (1)
focus писал(а):
Подскажите как сюда скинуть файл в .lay формате?

Запакуй в архив.

_________________
Тем кого не устаревает наличия ошибок в моем тексте, оставляю права не пользоваться моими советами или просто не читать мои сообщения.


Вернуться наверх
 
Не в сети
 Заголовок сообщения: Re: Проблемы с БП на UC3842
СообщениеДобавлено: Ср ноя 18, 2015 06:01:38 
Родился

Зарегистрирован: Чт сен 24, 2015 17:16:32
Сообщений: 15
Откуда: Красноярск
Рейтинг сообщения: 0
Вот.


Вложения:
БП 80 Ватт.rar [18.94 KiB]
Скачиваний: 573
Вернуться наверх
 
Не в сети
 Заголовок сообщения: Re: Проблемы с БП на UC3842
СообщениеДобавлено: Ср ноя 18, 2015 06:09:16 
Родился

Зарегистрирован: Чт сен 24, 2015 17:16:32
Сообщений: 15
Откуда: Красноярск
Рейтинг сообщения: 0
Сергеj писал(а):
С5. не место ему там.

Такое расположение конденсатора подглядел в "зарядке" для телефона, там еще под оптроном и конденсатором пропил текстолита есть. Чем может грозить такое расположение С5?


Вернуться наверх
 
Эиком - электронные компоненты и радиодетали
Не в сети
 Заголовок сообщения: Re: Проблемы с БП на UC3842
СообщениеДобавлено: Ср ноя 18, 2015 06:23:52 
Собутыльник Кота
Аватар пользователя

Карма: 113
Рейтинг сообщений: 1537
Зарегистрирован: Пт мар 18, 2011 14:30:20
Сообщений: 2994
Откуда: Lugansk ЛНР
Рейтинг сообщения: 0
Незнаю как технически правильно сформулировать. возможно нарушение работы ОС.(Телекот поправит)
Дорожка Y конденсатора должна идти от ноги сетевого электролита к ноге выходного.

В таком включении как щас, С5 будет гадить больше чем вообще без него.
Я убедился на своем опыте, сам наступал на эти грабли.


Вернуться наверх
 
Не в сети
 Заголовок сообщения: Re: Проблемы с БП на UC3842
СообщениеДобавлено: Ср ноя 18, 2015 07:39:15 
Поставщик валерьянки для Кота

Карма: 4
Рейтинг сообщений: 210
Зарегистрирован: Сб май 07, 2011 17:52:59
Сообщений: 2466
Рейтинг сообщения: 1
Цитата:
Такое расположение конденсатора подглядел в "зарядке" для телефона, там еще под оптроном и конденсатором пропил текстолита есть
много раз видел такое лично. а по сути он должен связывать первичный со вторичным общие в местах подключения минусов лэктролитов коротким путем. я тонера не жалею, заливаю полигоны пожирнее общие, первичные и вторичные. механическая прочность, теплоотвод, маленкая индуктивность. а насчет гадить больше - это вопрос очень спорный и без подтверждения не стоит реагировать. я запускал обратноходы комком из веревок навесным. работали ничуть не хуже, чем собранные на плате. в с/л на шимы вообще пугают отлучением от церкви, если на панели шим установлен. всегда ставил и буду ставить дипы на панель :solder:

_________________
душа человеческая темна и с легкостью обращается ко злу


Вернуться наверх
 
Не в сети
 Заголовок сообщения: Re: Проблемы с БП на UC3842
СообщениеДобавлено: Ср ноя 18, 2015 11:08:14 
Встал на лапы
Аватар пользователя

Зарегистрирован: Сб июн 23, 2012 09:03:38
Сообщений: 90
Откуда: Орехово Зуево
Рейтинг сообщения: 0
focus писал(а):
, это моя первая плата, покритикуйте пожалуйста.
Привет, что то не пойму как у тебя, по какой схеме стоит оптопара? А вместе с ней и С5. пересмотри что то не так. Или я ни чего не понимаю! Спасибо.
PS. не вяжется схема с платой, ну ни как не вяжется.

_________________
Мы в ответе за тех кого во время не послали )))


Вернуться наверх
 
Не в сети
 Заголовок сообщения: Re: Проблемы с БП на UC3842
СообщениеДобавлено: Ср ноя 18, 2015 11:48:10 
Друг Кота
Аватар пользователя

Карма: 146
Рейтинг сообщений: 6065
Зарегистрирован: Чт июн 04, 2009 21:06:49
Сообщений: 36292
Откуда: г.Мариинск
Рейтинг сообщения: 0
Медали: 1
Лучший человек Форума 2017 (1)
Не верно подключен диод оптопары.

_________________
Тем кого не устаревает наличия ошибок в моем тексте, оставляю права не пользоваться моими советами или просто не читать мои сообщения.


Последний раз редактировалось Телекот Ср ноя 18, 2015 13:14:52, всего редактировалось 1 раз.

Вернуться наверх
 
Не в сети
 Заголовок сообщения: Re: Проблемы с БП на UC3842
СообщениеДобавлено: Ср ноя 18, 2015 12:39:59 
Родился

Зарегистрирован: Чт сен 24, 2015 17:16:32
Сообщений: 15
Откуда: Красноярск
Рейтинг сообщения: 0
Да, действительно, оптрон и резистор R5 подключены не правильно.
С11 посчитал не важным, так как не во всех промышленных блоках он присутствовал (правда обычно маломощных) - вы считаете его необходимо обязательно ставить?.
С5 подключен между первичной и вторичной минусовыми шинами (как по схеме).
Всем спасибо за помощь, буду переделывать.
Вот нашел по конденсаторам Х, Y.
http://bsvi.ru/setevye-filtry-i-pomexop ... densatory/


Вернуться наверх
 
Не в сети
 Заголовок сообщения: Re: Проблемы с БП на UC3842
СообщениеДобавлено: Ср ноя 18, 2015 18:06:09 
Родился

Зарегистрирован: Чт сен 24, 2015 17:16:32
Сообщений: 15
Откуда: Красноярск
Рейтинг сообщения: 0
Исправил ошибку с подключением оптрона и резистора R5.
Сергеj предупреждал о неудачном подключении С5, которая может нарушить работу ОС, что вполне разумно - нечего делать Y-конденсаторам в цепях ОС. В документации на микросхемы TNY этот конденсатор устанавливается непосредственно между верхней (плюсовой) точкой первичной обмотки трансформатора и нижней (минусовой) точкой вторичной обмотки, поэтому конденсатор был отключен от слаботочных цепей ОС и подключен к обмоткам трансформатора (к силовым цепям). Переносить конденсатор вниз трансформатора не стал, там его устанавливать будет не удобно (окружен габаритными деталями).
Немного сместил UC3842 влево.


Вложения:
БП 80 Ватт (2).rar [18.97 KiB]
Скачиваний: 422
БП UC3842.png [239.76 KiB]
Скачиваний: 1523
Вернуться наверх
 
Не в сети
 Заголовок сообщения: Re: Проблемы с БП на UC3842
СообщениеДобавлено: Ср ноя 18, 2015 18:15:48 
Родился

Зарегистрирован: Чт сен 24, 2015 17:16:32
Сообщений: 15
Откуда: Красноярск
Рейтинг сообщения: 0
Подскажите, допустима ли такая разводка конденсаторов С13, С14, С15, L1, или необходимо делать так как делал выше?


Вложения:
С14, С15.png [60.82 KiB]
Скачиваний: 855
Вернуться наверх
 
Не в сети
 Заголовок сообщения: Re: Проблемы с БП на UC3842
СообщениеДобавлено: Чт ноя 19, 2015 09:14:03 
Друг Кота
Аватар пользователя

Карма: 175
Рейтинг сообщений: 7680
Зарегистрирован: Чт апр 04, 2013 12:46:59
Сообщений: 17234
Откуда: Тюмень
Рейтинг сообщения: 0
Неудачна.

_________________
Общением на форуме подпитываю свою эгоистичную, склонную к самолюбованию сущность.


Вернуться наверх
 
Не в сети
 Заголовок сообщения: Re: Проблемы с БП на UC3842
СообщениеДобавлено: Вт дек 15, 2015 12:53:35 
Родился

Зарегистрирован: Вт дек 15, 2015 12:06:40
Сообщений: 1
Рейтинг сообщения: 0
Всем привет.
есть два мертвых от слова совсем бп от ноутбуков
PA-1650-02C он же Lite-On, довольно распространенный.
из них планирую взять только трансформатор
хочу собрать бП в корпус mini itx для питания платы thin (19v) мощность нужна 65вт, или же 3.5А примерно. но долговременная, вдруг поиграть приспичит)
хочу уложиться в размеры платы до 150х35мм. ну и чтобы не грелся люто.
поэтому пара вопросов
подойдет ли трансформатор от сгоревшего БП? я подозреваю что идеально, так как БП и был 19в 3,42А
нет ли уже готовой схемы? печатку развести в принципе смогу.


Вернуться наверх
 
Не в сети
 Заголовок сообщения: Re: Проблемы с БП на UC3842
СообщениеДобавлено: Ср дек 16, 2015 18:11:14 
Грызет канифоль

Зарегистрирован: Сб июн 09, 2012 21:39:38
Сообщений: 258
Откуда: Мск
Рейтинг сообщения: 0
Цитата:
подойдет ли трансформатор от сгоревшего БП?
Подойдет ,но придется разбирать и сделать его расчет придется под свою задачу.Схем гуляет по просторам много.


Вернуться наверх
 
Не в сети
 Заголовок сообщения: Re: Проблемы с БП на UC3842
СообщениеДобавлено: Вт фев 02, 2016 19:26:15 
Родился

Зарегистрирован: Вт фев 02, 2016 18:39:50
Сообщений: 1
Рейтинг сообщения: 0
Приветствую всех. Вот тут все пишут, что на 4-й странице есть правильная схема, но я её там почему то не вижу... Может кто подкинет ту схему? Ну и печатку тоже желательно. Буду делать блок питания для автомагнитолы на дачу, думаю 14в и 10А должно хватить.


Вернуться наверх
 
Не в сети
 Заголовок сообщения: Re: Проблемы с БП на UC3842
СообщениеДобавлено: Вс ноя 20, 2016 07:28:11 
Встал на лапы
Аватар пользователя

Зарегистрирован: Сб июн 23, 2012 09:03:38
Сообщений: 90
Откуда: Орехово Зуево
Рейтинг сообщения: 0
Mobilon писал(а):
.......... Вот тут все пишут, что на 4-й странице есть правильная схема, но я её там почему то не вижу... Может кто подкинет ту схему... и печатку тоже желательно.... блок питания для автомагнитолы, думаю 14в и 10А....
Привет, возьми по ссылке схему и печатку 18v верисию. напряжение выставишь сам подбором R11. Работает исключительно! ... тут понадобилось замешать 8 мешков смеси\раствор(400кг). под рукой не оказалось миксера, 40 минут без нареканий и перегрева, летом на жаре.
PS. Да простит меня Всевышний(Starichok51) за офтоп )))

_________________
Мы в ответе за тех кого во время не послали )))


Вернуться наверх
 
Не в сети
 Заголовок сообщения: Re: Проблемы с БП на UC3842
СообщениеДобавлено: Вс ноя 20, 2016 12:00:26 
Поставщик валерьянки для Кота

Карма: 4
Рейтинг сообщений: 210
Зарегистрирован: Сб май 07, 2011 17:52:59
Сообщений: 2466
Рейтинг сообщения: 0
Цитата:
тут понадобилось замешать 8 мешков смеси\раствор(400кг)
шуруповертом?

_________________
душа человеческая темна и с легкостью обращается ко злу


Вернуться наверх
 
Не в сети
 Заголовок сообщения: Re: Проблемы с БП на UC3842
СообщениеДобавлено: Вс ноя 20, 2016 21:04:06 
Встал на лапы
Аватар пользователя

Зарегистрирован: Сб июн 23, 2012 09:03:38
Сообщений: 90
Откуда: Орехово Зуево
Рейтинг сообщения: 0
charchyard писал(а):
шуруповертом?
Да шуруповёртом, и было не жалко электронику. Либо "ОН" пополам либо "ОНА" вдребезги. (поговорка) За то проверка была на выносливость!!! Схема себя зарекомендовала на твёрдую ПЯТЁРКУ !!!

_________________
Мы в ответе за тех кого во время не послали )))


Вернуться наверх
 
Не в сети
 Заголовок сообщения: Re: Проблемы с БП на UC3842
СообщениеДобавлено: Вт янв 17, 2017 23:07:56 
Родился
Аватар пользователя

Зарегистрирован: Вт янв 17, 2017 21:59:07
Сообщений: 6
Рейтинг сообщения: 0
Всем привет !
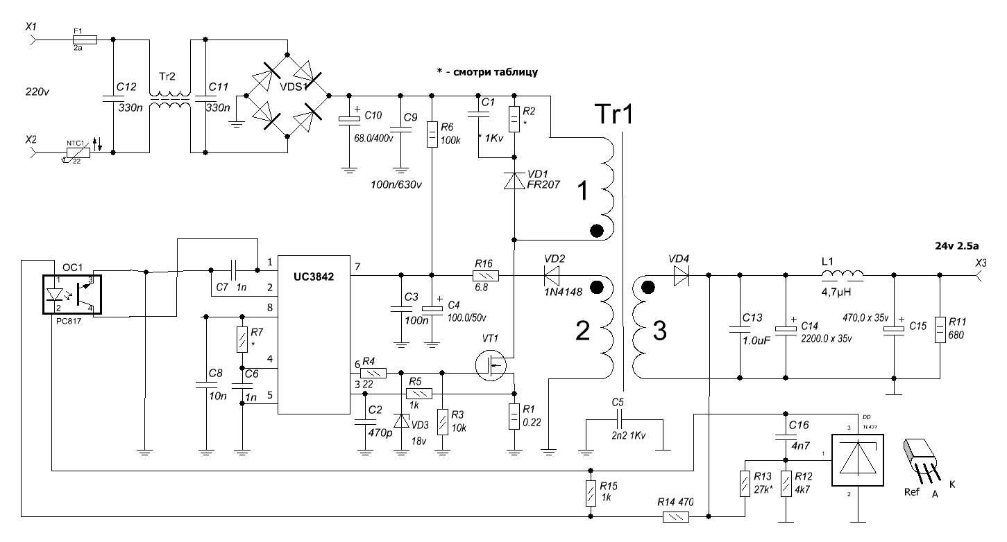
Помогите разобраться с блоком питания. Собирал по схеме Изображение .
Расчет трансформатора в программе Flyback Изображение.
Блок питания запускается, но выходное напряжение "гуляет" 12-16 В при нагрузке 390 Ом, при увеличении нагрузки ( сопротивление 100 Ом ) проседает до 5.5-12 В. Чтобы исключить влияние обратной разорвал цепь выход оптрона (4 ножка) на 1 ножку ШИМ контроллера. Результата не дало. Напряжение питание UC3842 также плавает 11-14.5 В.
В чем может быть проблема ?


Вернуться наверх
 
Не в сети
 Заголовок сообщения: Re: Проблемы с БП на UC3842
СообщениеДобавлено: Ср янв 18, 2017 01:22:30 
Друг Кота
Аватар пользователя

Карма: 146
Рейтинг сообщений: 6065
Зарегистрирован: Чт июн 04, 2009 21:06:49
Сообщений: 36292
Откуда: г.Мариинск
Рейтинг сообщения: 0
Медали: 1
Лучший человек Форума 2017 (1)
Sкиф писал(а):
Чтобы исключить влияние обратной разорвал цепь выход оптрона (4 ножка) на 1 ножку ШИМ контроллера. Результата не дало.

Это тебе повезло, если бы блок был исправным то после такой манипуляции был бы фейерверк. Не когда не обрывайте ОС в обратноходах.
Sкиф писал(а):
В чем может быть проблема ?
Фазировка обмоток нормальная, зазор в сердечнике нормальный?

_________________
Тем кого не устаревает наличия ошибок в моем тексте, оставляю права не пользоваться моими советами или просто не читать мои сообщения.


Вернуться наверх
 
Показать сообщения за:  Сортировать по:  Вернуться наверх
Начать новую тему Ответить на тему  [ Сообщений: 537 ]     ... , , , 16, , , ...  

Часовой пояс: UTC + 3 часа


Кто сейчас на форуме

Сейчас этот форум просматривают: AlexS4, Google [Bot], Васо и гости: 53


Вы не можете начинать темы
Вы не можете отвечать на сообщения
Вы не можете редактировать свои сообщения
Вы не можете удалять свои сообщения
Вы не можете добавлять вложения

Найти:
Перейти:  


Powered by phpBB © 2000, 2002, 2005, 2007 phpBB Group
Русская поддержка phpBB
Extended by Karma MOD © 2007—2012 m157y
Extended by Topic Tags MOD © 2012 m157y