Например TDA7294

Форум РадиоКот • Просмотр темы - Замена МРРТ-контроллера для солнечных батарей
Форум РадиоКот
Здесь можно немножко помяукать :)

Текущее время: Сб янв 03, 2026 19:43:04

Часовой пояс: UTC + 3 часа


ПРЯМО СЕЙЧАС:



Начать новую тему Ответить на тему  [ Сообщений: 1167 ]     ... , , , 25, , , ...  
Автор Сообщение
Не в сети
 Заголовок сообщения: Re: Замена МРРТ-контроллера для солнечных батарей
СообщениеДобавлено: Вт авг 12, 2014 13:03:41 
Друг Кота
Аватар пользователя

Карма: 175
Рейтинг сообщений: 7680
Зарегистрирован: Чт апр 04, 2013 12:46:59
Сообщений: 17234
Откуда: Тюмень
Рейтинг сообщения: 0
А схемку покажи. Ибо даже здесь было несколько вариантов. Да и изначально схема не стабилизирует выход на основном участке, т.е. при недостатке тока на входе напряжение на выходе вполне имеет право провалиться.

_________________
Общением на форуме подпитываю свою эгоистичную, склонную к самолюбованию сущность.


Вернуться наверх
 
Не в сети
 Заголовок сообщения: Re: Замена МРРТ-контроллера для солнечных батарей
СообщениеДобавлено: Вт авг 12, 2014 13:48:48 
Первый раз сказал Мяу!

Зарегистрирован: Вс мар 27, 2011 13:00:26
Сообщений: 21
Рейтинг сообщения: 0
Собирал по этой схеме. Драйвер стоит IR2110, шим запустил в противофазе (13 нога на +Ref).

Откидываю правую часть схемы, тобиш с 3-й ноги шима, на выходе 8,8 вольта. В зависимости от напряжения на 3 ноге можно регулировать от 0 до 8,8. Ток после дроселя до 7 ампер.


Вложения:
CONTRO.GIF [37.88 KiB]
Скачиваний: 1014
Вернуться наверх
 
Не в сети
 Заголовок сообщения: Re: Замена МРРТ-контроллера для солнечных батарей
СообщениеДобавлено: Вт авг 12, 2014 15:01:00 
Друг Кота
Аватар пользователя

Карма: 175
Рейтинг сообщений: 7680
Зарегистрирован: Чт апр 04, 2013 12:46:59
Сообщений: 17234
Откуда: Тюмень
Рейтинг сообщения: 0
Другими словами, верхний ключ открывается меньше, чем на половину времени? Ну тогда логично, что напряжение на выходе тоже на столько же меньше входного (аккумулятор не подключен, как я понимаю).

_________________
Общением на форуме подпитываю свою эгоистичную, склонную к самолюбованию сущность.


Вернуться наверх
 
Не в сети
 Заголовок сообщения: Re: Замена МРРТ-контроллера для солнечных батарей
СообщениеДобавлено: Вт авг 12, 2014 15:31:15 
Первый раз сказал Мяу!

Зарегистрирован: Вс мар 27, 2011 13:00:26
Сообщений: 21
Рейтинг сообщения: 0
Сейчас попробую подцепить через инвертор нижнее плечо.


Вернуться наверх
 
Эиком - электронные компоненты и радиодетали
Не в сети
 Заголовок сообщения: Re: Замена МРРТ-контроллера для солнечных батарей
СообщениеДобавлено: Вт авг 12, 2014 15:48:44 
Модератор
Аватар пользователя

Карма: 153
Рейтинг сообщений: 2927
Зарегистрирован: Сб авг 14, 2010 15:05:51
Сообщений: 18896
Откуда: г. Озерск, Челябинская обл.
Рейтинг сообщения: 0
Медали: 1
Лучший человек Форума 2017 (1)
loiren писал(а):
При тех номиналах что указаны в схеме частота генерации 46 килогерц

так ты же 13 ногой сам сократил частоту вдвое.
loiren писал(а):
Драйвер стоит IR2110

нельзя здесь применять IR2110.
loiren писал(а):
шим запустил в противофазе (13 нога на +Ref)

ты получил два импульса одинаковой ширины вместо одного широтно-модулированного импульса.

_________________
Мудрость приходит вместе с импотенцией...
Когда на русском форуме переходят на Вы, в реальной жизни начинают бить морду.


Вернуться наверх
 
Не в сети
 Заголовок сообщения: Re: Замена МРРТ-контроллера для солнечных батарей
СообщениеДобавлено: Ср авг 13, 2014 15:10:53 
Первый раз сказал Мяу!

Зарегистрирован: Вс мар 27, 2011 13:00:26
Сообщений: 21
Рейтинг сообщения: 0
Купить сейчас драйвер проблема, у нас тут война однако .
Выкинул полевик из нижнего плеча, поставил 2 диода . Все заработало.

Возник вопрос, зачем диод в верхнем плече?


Вернуться наверх
 
Не в сети
 Заголовок сообщения: Re: Замена МРРТ-контроллера для солнечных батарей
СообщениеДобавлено: Ср авг 13, 2014 15:21:47 
Друг Кота
Аватар пользователя

Карма: 175
Рейтинг сообщений: 7680
Зарегистрирован: Чт апр 04, 2013 12:46:59
Сообщений: 17234
Откуда: Тюмень
Рейтинг сообщения: 0
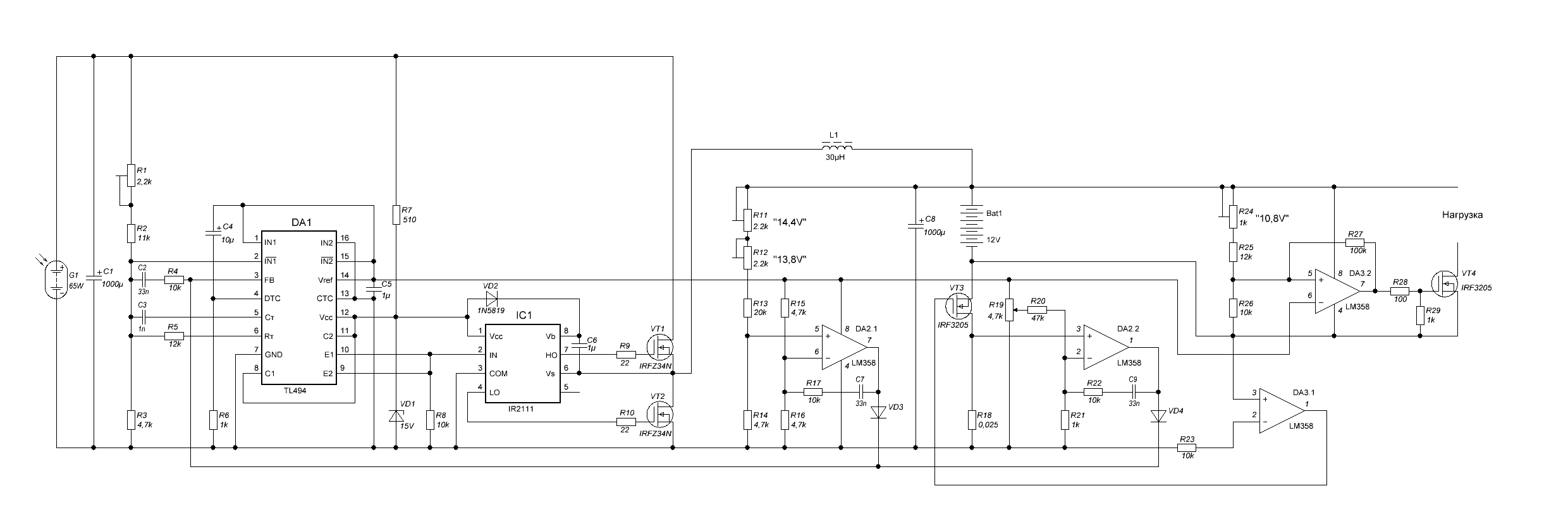
Какой диод? (почему нам догадываться надо?) VD2? VD2 обеспечивает питание схемы управления затвором верхнего плеча. Правда, здесь есьб закавыка. Убрав полевик из нижнего плеча (заменив его диодом - законно), приобретаем проблему запитки схемы управления верхним плечом в момент старта. Ибо питание это туда "накачивается" в моменты, когда по-идее должен быть открыт нижний полевик. А когда там диоды, потенциал на истоке верхнего плеча получается нормальным для накачки питания, но только тогда, когда ток дросселем через эти диоды обеспечивается. А в момент старта тока ещё нет, всё закрыто, соответственно, через VD2 ток тоже не идёт, а раз питания верхнего плеча нет - некому открыть VT1 - замкнутый круг...

Поэтому даже непонятно, как оно у вас заработало. Впрочем, пока нет аккумулятора - оно да, запустится. Но без аккумулятора эта схема - просто кусок железа...

_________________
Общением на форуме подпитываю свою эгоистичную, склонную к самолюбованию сущность.


Вернуться наверх
 
Не в сети
 Заголовок сообщения: Re: Замена МРРТ-контроллера для солнечных батарей
СообщениеДобавлено: Ср авг 13, 2014 15:36:15 
Модератор
Аватар пользователя

Карма: 153
Рейтинг сообщений: 2927
Зарегистрирован: Сб авг 14, 2010 15:05:51
Сообщений: 18896
Откуда: г. Озерск, Челябинская обл.
Рейтинг сообщения: 0
Медали: 1
Лучший человек Форума 2017 (1)
в момент старта заряд выходной емкости через дроссель зарядит бутстрепную емкость.

_________________
Мудрость приходит вместе с импотенцией...
Когда на русском форуме переходят на Вы, в реальной жизни начинают бить морду.


Вернуться наверх
 
Не в сети
 Заголовок сообщения: Re: Замена МРРТ-контроллера для солнечных батарей
СообщениеДобавлено: Ср авг 13, 2014 16:21:00 
Первый раз сказал Мяу!

Зарегистрирован: Вс мар 27, 2011 13:00:26
Сообщений: 21
Рейтинг сообщения: 0
Я имел ввиду диод например в этой http://radiokot.ru/forum/download/file.php?id=171573 схеме он VD2. В схеме с драйвером его нет.

Подключил вместо аккумулятора блок питания. 1 раз запустилась и все, больше не стартует.


Вернуться наверх
 
Не в сети
 Заголовок сообщения: Re: Замена МРРТ-контроллера для солнечных батарей
СообщениеДобавлено: Ср авг 13, 2014 16:47:22 
Друг Кота
Аватар пользователя

Карма: 175
Рейтинг сообщений: 7680
Зарегистрирован: Чт апр 04, 2013 12:46:59
Сообщений: 17234
Откуда: Тюмень
Рейтинг сообщения: 0
Starichok51 писал(а):
в момент старта заряд выходной емкости через дроссель зарядит бутстрепную емкость
Да, согласен. Она вполне успеет разрядиться... Но всё-равно как-то неуютно...

loiren писал(а):
Я имел ввиду диод например в этой download/file.php?id=171573 схеме он VD2. В схеме с драйвером его нет.
Гениально! Говорим об одной схеме, а вопрос задаётся по другой, причём по какой - все должны догадаться.

Здесь данный диод - это костыль, предотвращающий разрядку аккумулятора на схему в то время, когда солнца нет. По-идее, такие диоды должны стоять сразу после G1 (это норма, особенно когда панелей много и они запараллелены. Здесь, если панелей тоже будет много, возле G1 всё-равно нужно будет ставить такие на каждую). В схеме с драйвером IR этот диод заменён на полевой транзистор VT3, управляемый компаратором.

_________________
Общением на форуме подпитываю свою эгоистичную, склонную к самолюбованию сущность.


Вернуться наверх
 
Не в сети
 Заголовок сообщения: Re: Замена МРРТ-контроллера для солнечных батарей
СообщениеДобавлено: Ср авг 13, 2014 16:52:54 
Первый раз сказал Мяу!

Зарегистрирован: Вс мар 27, 2011 13:00:26
Сообщений: 21
Рейтинг сообщения: 0
У меня собрано по схеме с драйвером и с компаратором на VT3 и это единственная схема на которой нет этого диода. А эту схему я привел для примера. Т.к. этот диод у меня с самого начала вызывал вопросы.


Вернуться наверх
 
Не в сети
 Заголовок сообщения: Re: Замена МРРТ-контроллера для солнечных батарей
СообщениеДобавлено: Ср авг 13, 2014 16:59:46 
Друг Кота
Аватар пользователя

Карма: 175
Рейтинг сообщений: 7680
Зарегистрирован: Чт апр 04, 2013 12:46:59
Сообщений: 17234
Откуда: Тюмень
Рейтинг сообщения: 0
Ну вот, опять. Какую именно "'эту схему" из двух приведённых вами схем вы привели для примера? (отвечать не обязательно - это я для того, чтобы было понятно, что читающему ничего не понятно). Ладно, проехали... Про диод вроде рассказал уже, что стоит он не в том месте. Но тут уж как автор схемы решил - так и будет :)

_________________
Общением на форуме подпитываю свою эгоистичную, склонную к самолюбованию сущность.


Вернуться наверх
 
Не в сети
 Заголовок сообщения: Re: Замена МРРТ-контроллера для солнечных батарей
СообщениеДобавлено: Ср авг 13, 2014 18:34:48 
Модератор
Аватар пользователя

Карма: 153
Рейтинг сообщений: 2927
Зарегистрирован: Сб авг 14, 2010 15:05:51
Сообщений: 18896
Откуда: г. Озерск, Челябинская обл.
Рейтинг сообщения: 0
Медали: 1
Лучший человек Форума 2017 (1)
Slabovik писал(а):
Здесь данный диод - это костыль, предотвращающий разрядку аккумулятора на схему в то время, когда солнца нет.

вот именно, что на схему, а не только на солнечную панель.

_________________
Мудрость приходит вместе с импотенцией...
Когда на русском форуме переходят на Вы, в реальной жизни начинают бить морду.


Вернуться наверх
 
Не в сети
 Заголовок сообщения: Re: Замена МРРТ-контроллера для солнечных батарей
СообщениеДобавлено: Ср авг 13, 2014 18:47:00 
Друг Кота
Аватар пользователя

Карма: 175
Рейтинг сообщений: 7680
Зарегистрирован: Чт апр 04, 2013 12:46:59
Сообщений: 17234
Откуда: Тюмень
Рейтинг сообщения: 0
Ну, разрядка на схему точно также легко решается маломощным развязывающим диодом. Да, диода в этом случае два, но один из них маломощный (хоть Д226) - через него поступает только питание от СБ на схему, а ко второму требования (частотные) резко снижены. Так что такой приём - диод сразу после силового ключа - применим только в случае использования одной панели. С большим количеством параллельно включенных панелей фокус уже не получается...

_________________
Общением на форуме подпитываю свою эгоистичную, склонную к самолюбованию сущность.


Вернуться наверх
 
Не в сети
 Заголовок сообщения: Re: Замена МРРТ-контроллера для солнечных батарей
СообщениеДобавлено: Ср авг 13, 2014 21:21:19 
Модератор
Аватар пользователя

Карма: 153
Рейтинг сообщений: 2927
Зарегистрирован: Сб авг 14, 2010 15:05:51
Сообщений: 18896
Откуда: г. Озерск, Челябинская обл.
Рейтинг сообщения: 0
Медали: 1
Лучший человек Форума 2017 (1)
а что, по-твоему, мешает соединить несколько панелей параллельно?

_________________
Мудрость приходит вместе с импотенцией...
Когда на русском форуме переходят на Вы, в реальной жизни начинают бить морду.


Вернуться наверх
 
Не в сети
 Заголовок сообщения: Re: Замена МРРТ-контроллера для солнечных батарей
СообщениеДобавлено: Чт авг 14, 2014 05:35:22 
Друг Кота
Аватар пользователя

Карма: 175
Рейтинг сообщений: 7680
Зарегистрирован: Чт апр 04, 2013 12:46:59
Сообщений: 17234
Откуда: Тюмень
Рейтинг сообщения: 2
Когда они все освещены равномерно - ничего. Но когда какая-то линейка вдруг затеняется, через неё начинает перетекать ток в обратном направлении, либо какая-то авария вдруг. Поэтому в практическом применении диод последовательно с панелью - необходимость - это даёт возможность остальным панелям нормально работать, не тратя энергию на нагрев затенённой.

_________________
Общением на форуме подпитываю свою эгоистичную, склонную к самолюбованию сущность.


Вернуться наверх
 
Не в сети
 Заголовок сообщения: Re: Замена МРРТ-контроллера для солнечных батарей
СообщениеДобавлено: Чт авг 14, 2014 09:12:22 
Это не хвост, это антенна

Карма: 45
Рейтинг сообщений: 277
Зарегистрирован: Ср мар 02, 2011 20:05:39
Сообщений: 1451
Откуда: Карельский перешеек
Рейтинг сообщения: 0
Медали: 1
Получил миской по аватаре (1)
Да, и готовые китайские панели (те что у меня) уже изначально поставляются со встроенными блокирующими диодами. Как раз для этих целей - чтобы затененная (неисправная) панель не стала нагрузкой для остальных, включенных в параллель.


Вернуться наверх
 
Не в сети
 Заголовок сообщения: Re: Замена МРРТ-контроллера для солнечных батарей
СообщениеДобавлено: Чт авг 14, 2014 09:22:27 
Модератор
Аватар пользователя

Карма: 153
Рейтинг сообщений: 2927
Зарегистрирован: Сб авг 14, 2010 15:05:51
Сообщений: 18896
Откуда: г. Озерск, Челябинская обл.
Рейтинг сообщения: 0
Медали: 1
Лучший человек Форума 2017 (1)
возьмем одну пластину в одной панели. одну пластину можно представить, как огромное число параллельных фотоэлементов.
и пусть эта пластина на половину затенена. внутри пластины тоже будет перетекание тока из освещенной части в теневую?
но панель же работает, и мы даже не беспокоимся по этому поводу...

_________________
Мудрость приходит вместе с импотенцией...
Когда на русском форуме переходят на Вы, в реальной жизни начинают бить морду.


Вернуться наверх
 
Не в сети
 Заголовок сообщения: Re: Замена МРРТ-контроллера для солнечных батарей
СообщениеДобавлено: Чт авг 14, 2014 09:41:32 
Это не хвост, это антенна

Карма: 45
Рейтинг сообщений: 277
Зарегистрирован: Ср мар 02, 2011 20:05:39
Сообщений: 1451
Откуда: Карельский перешеек
Рейтинг сообщения: 0
Медали: 1
Получил миской по аватаре (1)
Могу предположить, что в масштабах одной пластины мощности одного фотоэлемента просто недостаточно, чтобы разрушить соседний, а вот соединение десятков пластин - уже разрушительная сила :) . Вот здесь - http://www.pvcdrom.pveducation.org/RU/MODULE/Array.htm нашел более-менее удачный перевод на тему последовательных и параллельных соединений СБ.


Вернуться наверх
 
Не в сети
 Заголовок сообщения: Re: Замена МРРТ-контроллера для солнечных батарей
СообщениеДобавлено: Чт авг 14, 2014 09:50:45 
Сверлит текстолит когтями

Карма: -23
Рейтинг сообщений: 23
Зарегистрирован: Вт мар 18, 2014 13:14:39
Сообщений: 1115
Откуда: южнее Дуная
Рейтинг сообщения: 0
....разрешите страничний вопрос, м/у С2 и С3 есть ли общая точка?...


Вернуться наверх
 
Показать сообщения за:  Сортировать по:  Вернуться наверх
Начать новую тему Ответить на тему  [ Сообщений: 1167 ]     ... , , , 25, , , ...  

Часовой пояс: UTC + 3 часа


Кто сейчас на форуме

Сейчас этот форум просматривают: нет зарегистрированных пользователей и гости: 60


Вы не можете начинать темы
Вы не можете отвечать на сообщения
Вы не можете редактировать свои сообщения
Вы не можете удалять свои сообщения
Вы не можете добавлять вложения

Найти:
Перейти:  


Powered by phpBB © 2000, 2002, 2005, 2007 phpBB Group
Русская поддержка phpBB
Extended by Karma MOD © 2007—2012 m157y
Extended by Topic Tags MOD © 2012 m157y