Например TDA7294

Форум РадиоКот • Просмотр темы - Импульсная зарядка для автоаккумуляторов (новодел)
Форум РадиоКот
Здесь можно немножко помяукать :)

Текущее время: Вт янв 27, 2026 21:09:05

Часовой пояс: UTC + 3 часа


ПРЯМО СЕЙЧАС:



Начать новую тему Ответить на тему  [ Сообщений: 3612 ]    , , , , 5, , , ...  
Автор Сообщение
Не в сети
 Заголовок сообщения: Re: Импульсная зарядка для автоаккумуляторов (новодел)
СообщениеДобавлено: Сб фев 05, 2011 11:47:12 
Открыл глаза

Зарегистрирован: Вс фев 15, 2009 21:12:36
Сообщений: 57
Рейтинг сообщения: 0
falkonist писал(а):
я бы попробовал последовательно с конденсатором включить резистор примерно на 1...2 кОм. Дело в том, что 3-й вывод - это выход ОУ ошибки и нагружать его конденсатором напрямую - значит, создавать К.З. по переменному току. Возможно, понадобится коррекция емкости. Попробуйте, пожалуйста, поиграться и отпишитесь, что получится.

Ставя большие сопротивления последовательно с конденсатором, схема начинала не пищать, а шуметь. При установке 47Ом и 0,22мкФ писк остался при переходе на стабилизацию по напряжению, но очень тихий и в на много меньшем диапазоне хода подстроечника регулировки ограничения тока.

И еще такой момент. При писке (не в самом его начале, а чуть дальше), если подключить кондер и убрать его, то писк пропадает - генерация писка пропадает.

По моему решением устранения писка был бы четкий переход с работы одного усилителя на другой. Но как? Мыслей пока нет.


Вернуться наверх
 
Не в сети
 Заголовок сообщения: Re: Импульсная зарядка для автоаккумуляторов (новодел)
СообщениеДобавлено: Сб фев 05, 2011 18:13:33 
Вымогатель припоя

Карма: 2
Рейтинг сообщений: 20
Зарегистрирован: Сб янв 30, 2010 02:35:20
Сообщений: 645
Откуда: с Марса.
Рейтинг сообщения: 0
Уважаемый anco, Вы стабилизацию тока делаете по положительному напряжению или отрицательному?


Вернуться наверх
 
Не в сети
 Заголовок сообщения: Re: Импульсная зарядка для автоаккумуляторов (новодел)
СообщениеДобавлено: Сб фев 05, 2011 18:25:19 
Открыл глаза

Зарегистрирован: Вс фев 15, 2009 21:12:36
Сообщений: 57
Рейтинг сообщения: 0
Jmup писал(а):
Уважаемый anco, Вы стабилизацию тока делаете по положительному напряжению или отрицательному?

Шунт в разрыв косы трансформатора и на 15-ю ногу - отрицательное. download/file.php?id=50459


Вернуться наверх
 
Не в сети
 Заголовок сообщения: Re: Импульсная зарядка для автоаккумуляторов (новодел)
СообщениеДобавлено: Вс фев 06, 2011 22:25:14 
Открыл глаза

Зарегистрирован: Вс фев 15, 2009 21:12:36
Сообщений: 57
Рейтинг сообщения: 0
Картинки поясняющие появление писка.


Вложения:
Комментарий к файлу: Дрожит фронт на 8-й ноге
pin8-pisk.jpg [143.31 KiB]
Скачиваний: 3461
Комментарий к файлу: Все стабильно на 8-й ноге
pin8-tiho.jpg [147.06 KiB]
Скачиваний: 2262
Комментарий к файлу: Напряжение с шунта при писке
shunt-pisk.jpg [175.85 KiB]
Скачиваний: 2030
Комментарий к файлу: Напряжение с шунта - тишина
shunt-tiho.jpg [172 KiB]
Скачиваний: 2866
Вернуться наверх
 
Эиком - электронные компоненты и радиодетали
Не в сети
 Заголовок сообщения: Re: Импульсная зарядка для автоаккумуляторов (новодел)
СообщениеДобавлено: Вс фев 06, 2011 22:46:29 
Говорящий с текстолитом
Аватар пользователя

Карма: 3
Рейтинг сообщений: 38
Зарегистрирован: Ср сен 08, 2010 20:33:39
Сообщений: 1502
Откуда: Воронеж
Рейтинг сообщения: 0
Похоже, во время писка, основная частота промодулирована частотой звукового диапазона, причем по фазе.
А вот провал в импульсе на 8-й ноге - вообще странное явление... Я такого не видел, затихающая синусоида была, но такого четкого стабильного провала... ни разу.

_________________
С шерстью на сайте постоянные проблемы. Обещали исправить, но никак. Вот работающая ссылка, если кому нужно. http://radiokot.ru/circuit/power/charger/40/


Вернуться наверх
 
Не в сети
 Заголовок сообщения: Re: Импульсная зарядка для автоаккумуляторов (новодел)
СообщениеДобавлено: Вс фев 06, 2011 23:57:51 
Открыл глаза

Зарегистрирован: Вс фев 15, 2009 21:12:36
Сообщений: 57
Рейтинг сообщения: 0
Stalker007 писал(а):
А вот провал в импульсе на 8-й ноге - вообще странное явление... Я такого не видел, затихающая синусоида была, но такого четкого стабильного провала... ни разу.

Похоже на отголосок импульса с 11-й ноги через трансформатор, транзистор на 8-ю.


Вернуться наверх
 
Не в сети
 Заголовок сообщения: Re: Импульсная зарядка для автоаккумуляторов (новодел)
СообщениеДобавлено: Пн фев 07, 2011 00:02:27 
Открыл глаза

Зарегистрирован: Вс фев 15, 2009 21:12:36
Сообщений: 57
Рейтинг сообщения: 0
Писк похож на борьбу двух стабилизаций: во время стабилизации по току на 3-й ноге пульсации похожие на сигнал с шунта. Во время писка - шум. Во время стабилизации по напряжению - стабильная линия.


Вложения:
Комментарий к файлу: Стабилизация по току
stab-I.jpg [151.12 KiB]
Скачиваний: 2147
Комментарий к файлу: "Борьба" между стабилизациями - писк.
stab-IU.jpg [146.97 KiB]
Скачиваний: 1487
Комментарий к файлу: Стабилизация по напряжению
stab-U.jpg [146.89 KiB]
Скачиваний: 1805
Вернуться наверх
 
Не в сети
 Заголовок сообщения: Re: Импульсная зарядка для автоаккумуляторов (новодел)
СообщениеДобавлено: Вт фев 08, 2011 08:54:28 
Родился

Зарегистрирован: Ср фев 02, 2011 02:51:03
Сообщений: 6
Рейтинг сообщения: 0
Stalker007 писал(а):
GRS_SerG писал(а):
Конечно хотелось бы вывести два светодиода, которые бы загорались при ограничении тока и напрящения.

на 494 не получится. Оба детектора ошибки через диоды подключены на одну ножку - 3-ю. И определить кто именно сработал не влезая внутрь кристалла :) невозможно...
Кроме того, я бы поостерегся вешать на ногу светодиод без эммитерного повторителя, ток может оказаться малым. Вывод детекторов ошибки задуман для введения цепей ОС, а не для индикации, поэтому и объединён :)


Добавил такой каскад (во вложении "Индикация режима.JPG", отмечено синим)

Jmup писал(а):
GRS_SerG писал(а):
Товарищи, не проходите мимо, подскажите плиз!
Уважаемый, попробуйте на компараторе. Как в ОБУЧАЛКЕ "впеньдюрить" компаратор между 15 и 16 ногами, когда падение напруги на токоизмерителе будет меньше чем опорное, будет гореть один светодиод, соответственно стабилизирована напруга, когда больше, соответственно ток, загорится другой. Только :dont_know: с опорным надо будет "поиграть", только осторожно. Воть такая мысля. :P

Принцип работы компаратора известен, вот только не могу сообразить как его практически "прикрутить". Если не затруднит нарисуйте плиз схемку :oops:


Вложения:
Комментарий к файлу: Индикация режима
Индиказия режима.JPG [88.74 KiB]
Скачиваний: 3336
Вернуться наверх
 
Не в сети
 Заголовок сообщения: Re: Импульсная зарядка для автоаккумуляторов (новодел)
СообщениеДобавлено: Ср фев 09, 2011 06:46:29 
Грызет канифоль
Аватар пользователя

Зарегистрирован: Вт сен 02, 2008 04:03:21
Сообщений: 291
Откуда: Тихорецк
Рейтинг сообщения: 0
Схема импульсного зарядного журнал Радио №8 2004 г стр.46. Напоминает БП компютера, может кому пригодится.


Вложения:
Импульс_Заряд.png [15.16 KiB]
Скачиваний: 4262
Вернуться наверх
 
Не в сети
 Заголовок сообщения: Re: Импульсная зарядка для автоаккумуляторов (новодел)
СообщениеДобавлено: Ср фев 09, 2011 22:34:41 
Вымогатель припоя

Карма: 2
Рейтинг сообщений: 20
Зарегистрирован: Сб янв 30, 2010 02:35:20
Сообщений: 645
Откуда: с Марса.
Рейтинг сообщения: 0
GRS_SerG писал(а):
Если не затруднит нарисуйте плиз схемку :oops:
Начинается, только никому, а то нас засмеют. :) Можно следить за просадкой напряжения на 1 ноге, так как напряжение падения на шунте маленькое, плюс пульсации, а тут, те же яйца только с боку. Когда напруга в норме горит зеленый, как только система стабилизирует ток, напряжение на 1 ноге падает и зажигается красный. Собственно это схема слежения за стабилизацией напряжения, как только ее нет, система сигналит. :idea: Ну просто же блин! Если будут вопросы - пишите в "мелкие вопросы по питанию", ну или мне в лс, а то засыраем тему, нам могут выписать - 3.14здюлей за флуд.


Вернуться наверх
 
Не в сети
 Заголовок сообщения: Re: Импульсная зарядка для автоаккумуляторов (новодел)
СообщениеДобавлено: Чт фев 10, 2011 13:22:37 
Открыл глаза

Зарегистрирован: Вс дек 05, 2010 16:36:49
Сообщений: 41
Рейтинг сообщения: 0
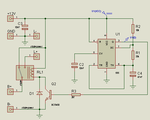
Вопрос к автору статьи и устройства falkonist и спецам темы:
скажите, можно ли заменить конденсаторы С9, С10 220мк на конденсаторы с переделываемого БП 470мк?
И еще интересно, будет ли работать зарядка с вот таким устройством исключив при этом реле К1 на выходе?


Вложения:
ZU555.PNG [14.89 KiB]
Скачиваний: 2589


Последний раз редактировалось Allium Вс фев 13, 2011 17:04:05, всего редактировалось 1 раз.
Вернуться наверх
 
Не в сети
 Заголовок сообщения: Re: Импульсная зарядка для автоаккумуляторов (новодел)
СообщениеДобавлено: Вс фев 13, 2011 15:05:07 
Открыл глаза

Зарегистрирован: Вс фев 15, 2009 21:12:36
Сообщений: 57
Рейтинг сообщения: 0
Уважаемые гуру зарядкоделания! Наконец то разобрался, как я понимаю, в причине писка в момент переключения стабилизации. Дело в том что на шунте присутствуют пульсации download/file.php?id=56868 напряжения (длинные пики вниз). Вот как раз они и дергают обратную связь с 3-й ноги. Как сделать фильтр, что бы убрать эти пики? Эксперементируя поставил RC 47Ом+0,22мкФ между 15-й и землей. Пики на 15-й ноге практически исчезли и писк пропал.
Если подтвердите, что это решение является правильным, то буду считать устройство готовым. :)


Вернуться наверх
 
Не в сети
 Заголовок сообщения: Re: Импульсная зарядка для автоаккумуляторов (новодел)
СообщениеДобавлено: Вс фев 13, 2011 23:31:57 
Родился

Зарегистрирован: Сб ноя 06, 2010 09:39:54
Сообщений: 4
Рейтинг сообщения: 0
Сделав зарядное тоже столкнулся с писком пока нечего не делал ,вопрос в следующем ,приобрел эл.амперметр как его лучше за питать ?


Вложения:
Изображение.jpg [156.71 KiB]
Скачиваний: 2681
Вернуться наверх
 
Не в сети
 Заголовок сообщения: Re: Импульсная зарядка для автоаккумуляторов (новодел)
СообщениеДобавлено: Пн фев 14, 2011 21:33:32 
Родился

Зарегистрирован: Чт май 06, 2010 21:09:37
Сообщений: 7
Рейтинг сообщения: 0
Привет тоже сделал зарадник из AT. Спасибо за схемку! Ничего не писщало и почти не грелось ток до 10а. при 15,8в.
Но вот беда, в процессе вылизывания и засовывания в корпус замкнул выход был бабах...
После этого заменил 2sc2332 2шт, резисторы 2,2ом в их обвязке, TLку, И 1 С945.
Бп запускается только писщит тихонько напряжение держит, а вот под нагрузкой сильно писщит и выдаёт всего 0,2А.
Проверил резисторы диоды всё 4 транзистора. Всё цело, но не работает....(((.
Могло ли пробить трансформатор?
Подскажите куда копать?


Вернуться наверх
 
Не в сети
 Заголовок сообщения: Re: Импульсная зарядка для автоаккумуляторов (новодел)
СообщениеДобавлено: Пн фев 14, 2011 22:40:22 
Модератор
Аватар пользователя

Карма: 153
Рейтинг сообщений: 2927
Зарегистрирован: Сб авг 14, 2010 15:05:51
Сообщений: 18935
Откуда: г. Озерск, Челябинская обл.
Рейтинг сообщения: 0
Медали: 1
Лучший человек Форума 2017 (1)
меняй и второй С945.

_________________
Мудрость приходит вместе с импотенцией...
Когда на русском форуме переходят на Вы, в реальной жизни начинают бить морду.


Вернуться наверх
 
Не в сети
 Заголовок сообщения: Re: Импульсная зарядка для автоаккумуляторов (новодел)
СообщениеДобавлено: Вт фев 15, 2011 00:11:10 
Родился

Зарегистрирован: Чт май 06, 2010 21:09:37
Сообщений: 7
Рейтинг сообщения: 0
Заменил тлку, все транзисторы. Не помогло(. Без нагрузки не писщит и держит 16в. Под нагрузкой писщит и выдаёт тока 0,2а...
Заменил трансформатор большой не помогло(((
Куда копать подскажите?


Вернуться наверх
 
Не в сети
 Заголовок сообщения: Re: Импульсная зарядка для автоаккумуляторов (новодел)
СообщениеДобавлено: Сб фев 19, 2011 20:58:15 
Прорезались зубы

Зарегистрирован: Вт окт 13, 2009 21:52:25
Сообщений: 228
Рейтинг сообщения: 0
Наконец-то закончил свой вариант зарядки. В прикрепленном архиве схема и плата. В основе лежит схема falkonist плюс идеи из статьи Simurg.
Немного изменил схему ОС по току. Усилитель сигнала шунта на ЛМ358. Индикация тока на К1003ПП4 - была в наличии, не выбрасывать же. Конечно, лучший вариант - UAА180. Из-за примененного индикатора максимальный ток установил в 8А. Минимальный ток получился 1,3А. Сделал переключатель напряжения для аккумуляторов 6В.
Работает во всех режимах без хрипов-писков.
Не понравилась работа вольтодобавки для вентилятора. В следующей зарядке запитаю вентилятор от стабилизтрованных 12В.


Вложения:
ЗУ для свинца.rar [58.96 KiB]
Скачиваний: 2909
Вернуться наверх
 
Не в сети
 Заголовок сообщения: Re: Импульсная зарядка для автоаккумуляторов (новодел)
СообщениеДобавлено: Сб фев 26, 2011 21:37:11 
Мудрый кот
Аватар пользователя

Карма: 1
Рейтинг сообщений: 7
Зарегистрирован: Ср апр 23, 2008 17:44:56
Сообщений: 1708
Откуда: Россия, г. Нижний Новгород
Рейтинг сообщения: 0
falkonist писал(а):
По этой схеме изготовлены 2 ИИП на +12 и +5 В, суммарной мощностью до 60 Вт, с общим ограничением выходного тока на уровне 5 А, на плате размерами 70 х 100 мм. Эксперимент по заряду аккумулятора емкостью 45 А*ч с их помощью увенчался полным успехом. Однако, отсутствуют цепи питания кулера, плата нестандартная для корпуса компьютерного БП, нет релейной защиты от переполюсовки и т.п.


доброго времени суток! :) спасибо Вам за труд!
а можно взглянуть на этот вариант печатной платы?

_________________
абажаю мой KIA CEED Изображение
Пресекать нарушения закона мой долг и обязанность как гражданина моей страны


Вернуться наверх
 
Не в сети
 Заголовок сообщения: Re: Импульсная зарядка для автоаккумуляторов (новодел)
СообщениеДобавлено: Сб фев 26, 2011 22:02:55 
Друг Кота
Аватар пользователя

Карма: 44
Рейтинг сообщений: 605
Зарегистрирован: Вс мар 04, 2007 11:39:00
Сообщений: 4470
Откуда: Ukraine, Kyiv
Рейтинг сообщения: 0
Битте плиз.


Вложения:
Комментарий к файлу: Печатка
БП_1-2.rar [26.97 KiB]
Скачиваний: 2565

_________________
Выслушай и противную сторону, даже если она и противна
Вернуться наверх
 
Не в сети
 Заголовок сообщения: Re: Импульсная зарядка для автоаккумуляторов (новодел)
СообщениеДобавлено: Сб фев 26, 2011 22:09:49 
Мудрый кот
Аватар пользователя

Карма: 1
Рейтинг сообщений: 7
Зарегистрирован: Ср апр 23, 2008 17:44:56
Сообщений: 1708
Откуда: Россия, г. Нижний Новгород
Рейтинг сообщения: 0
Спасибо!

_________________
абажаю мой KIA CEED Изображение
Пресекать нарушения закона мой долг и обязанность как гражданина моей страны


Вернуться наверх
 
Показать сообщения за:  Сортировать по:  Вернуться наверх
Начать новую тему Ответить на тему  [ Сообщений: 3612 ]    , , , , 5, , , ...  

Часовой пояс: UTC + 3 часа


Кто сейчас на форуме

Сейчас этот форум просматривают: batya495, gavmer, linik, vladzirka и гости: 55


Вы не можете начинать темы
Вы не можете отвечать на сообщения
Вы не можете редактировать свои сообщения
Вы не можете удалять свои сообщения
Вы не можете добавлять вложения

Найти:
Перейти:  


Powered by phpBB © 2000, 2002, 2005, 2007 phpBB Group
Русская поддержка phpBB
Extended by Karma MOD © 2007—2012 m157y
Extended by Topic Tags MOD © 2012 m157y