Например TDA7294

Форум РадиоКот • Просмотр темы - Преобразователь 0.5-1.5V в 5-9V
Форум РадиоКот
Здесь можно немножко помяукать :)

Текущее время: Вс дек 28, 2025 04:25:06

Часовой пояс: UTC + 3 часа


ПРЯМО СЕЙЧАС:



Начать новую тему Ответить на тему  [ Сообщений: 1072 ]     ... , , , 46, , , ...  
Автор Сообщение
Не в сети
 Заголовок сообщения: Re: Преобразователь 0.5-1.5V в 5-9V
СообщениеДобавлено: Пт сен 06, 2019 11:48:36 
Встал на лапы
Аватар пользователя

Карма: -9
Рейтинг сообщений: -194
Зарегистрирован: Пт авг 30, 2019 17:52:13
Сообщений: 143
Рейтинг сообщения: 0
2 года назад заинтересовался схемой маломощного повышающего преобразователя (в целях увеличения времени непрерывного питания цифрового мультиметра) [1]. Оказалось, что ток, потребляемый от батареи, и включение схемы с 1-го раза сильно зависят от сопротивления резистора R4 (на схеме = 22 к). При подборе R4 (со 100 до 107 кОм) ток, потребляемый от батареи, уменьшился до 5,6 … 5,9 мА; а напряжение на выходе составило 8,64…8,65 В. При R4=111 кОм (и выше) ток уменьшался до 4,2…5,2 мА, но одновременно уменьшалось и Uвых. до 7,19…7,29 В. В итоге, из имеющихся резисторов был подобран R4 величиной 103,9 кОм. Iпотреб.=5,7 мА; Uвых.=8,64 В. Схема установлена в мультиметр TR-1699/НМ (в отсек для батареи типа «Крона»). Выключатель питания и гнездо для подзарядки аккумулятора использованы штатные. При использовании схемы в других мультиметрах придётся ставить такое гнездо (и выключатель, если его нет) в свободной части корпуса прибора (я, например, ставлю гнёзда типа МГК1-1 на винтах). Аккумулятор (3,7 в; 650 мА/ч) закреплён на нижней части корпуса прибора. В мультиметр VC9804А+ (с автоматом отключения) 2-й экземпляр схемы не стал встраивать из-за нескольких причин: требовался дополнительный внешний выключатель SA1; минимальный потребляемый ток не удавалось установить ниже 15 мА, иначе понижалось выходное напряжение ниже 7,5 В. Поэтому оставил там пока аккумуляторную батарею 9 В (типа 6F22).

ЛИТЕРАТУРА:
1. СТЕПАНОВ А. Li-Ion аккумулятор в мультиметре. – Радио,2016,№2, стр.54.


Вложения:
плата в сборе.JPG [8.29 KiB]
Скачиваний: 641
схема преобразователя.JPG [21.59 KiB]
Скачиваний: 997
Вернуться наверх
 
Не в сети
 Заголовок сообщения: Re: Преобразователь 0.5-1.5V в 5-9V
СообщениеДобавлено: Пт сен 06, 2019 12:48:18 
Друг Кота
Аватар пользователя

Карма: 146
Рейтинг сообщений: 6065
Зарегистрирован: Чт июн 04, 2009 21:06:49
Сообщений: 36292
Откуда: г.Мариинск
Рейтинг сообщения: 0
Медали: 1
Лучший человек Форума 2017 (1)
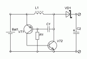
У этой схемы плохой КПД, она требует отдельного выключателя так как мжрёт ток даже на ХХ.
Для мультиметра уже давно придумана простая и надёжная схема.
Изображение
Имеет хороший КПД, не требует отдельного выключателя так как не потребляет вообще ток на ХХ.
И очень проста в изготовлении Всего 3 детали, вместе с пальчиковой батарейкой умещается в отсеке для кроны.

_________________
Тем кого не устаревает наличия ошибок в моем тексте, оставляю права не пользоваться моими советами или просто не читать мои сообщения.


Вернуться наверх
 
Не в сети
 Заголовок сообщения: Re: Преобразователь 0.5-1.5V в 5-9V
СообщениеДобавлено: Пт сен 06, 2019 15:54:07 
Встал на лапы
Аватар пользователя

Карма: -9
Рейтинг сообщений: -194
Зарегистрирован: Пт авг 30, 2019 17:52:13
Сообщений: 143
Рейтинг сообщения: 0
Можно ли указать намоточные данные трансформатора Т1: магнитная проницаемость феррита, внешний диаметр кольца, количество витков обмоток, диаметр провода ?


Вернуться наверх
 
Не в сети
 Заголовок сообщения: Re: Преобразователь 0.5-1.5V в 5-9V
СообщениеДобавлено: Пт сен 06, 2019 15:59:39 
Прорезались зубы
Аватар пользователя

Карма: 12
Рейтинг сообщений: 70
Зарегистрирован: Ср сен 05, 2018 16:56:07
Сообщений: 200
Откуда: Россия.
Рейтинг сообщения: 0
https://oldoctober.com/ru/dc_dc_1to9v/
Трансформатор Т1 намотан на кольцевом магнитопроводе 2000НМ размером К7х4х2. Обмотки III и IV содержат по 28 витков провода Ø0,16мм, а I, II по 4 витка провода Ø0,25мм


Вернуться наверх
 
Эиком - электронные компоненты и радиодетали
Не в сети
 Заголовок сообщения: Re: Преобразователь 0.5-1.5V в 5-9V
СообщениеДобавлено: Пт сен 06, 2019 17:33:47 
Друг Кота
Аватар пользователя

Карма: 123
Рейтинг сообщений: 7959
Зарегистрирован: Сб сен 13, 2014 16:27:32
Сообщений: 39199
Откуда: СпиртоГонск созвездия Омега
Рейтинг сообщения: 0
эта схема расчитана на герыч была при переводе на кремнезем нарисовались проблемы набряжения Ueb rev огно должно быть там не мене 25в...из доступных извесны тока кт208и 209 и кт 501

_________________
ZМудрость(Опыт и выдержка) приходит с годами.
Все Ваши беды и проблемы, от недостатка знаний.
Умный и у дурака научится, а дураку и ..
Алберт Ейнштейн не поможет и ВВП не спасет.и МЧС опаздает


Вернуться наверх
 
Не в сети
 Заголовок сообщения: Re: Преобразователь 0.5-1.5V в 5-9V
СообщениеДобавлено: Пт сен 06, 2019 21:20:54 
Мучитель микросхем
Аватар пользователя

Карма: 8
Рейтинг сообщений: 135
Зарегистрирован: Пн янв 01, 2018 17:00:18
Сообщений: 482
Откуда: Россия
Рейтинг сообщения: 0
эта схема расчитана на герыч

Ну да:
https://pro-radio.ru/power/2412/
Сделал этот преобразователь 1.5в > 9в,в Радио №6 2005 было обещано , что он не работает без нагрузки.Мой же прекрасно работает, потребляя 10-15мА. Как с этим бороться?
Видимо у вас использованы германиевые транзисторы. У них может быть большой начальный ток Iко. Поэтому и генерят без начального тока базы (он протекает через нагрузку и тем больше, чем меньше сопротивление нагрузки). Если использовать кремниевые транзисторы, генерация без нагрузки прекратиться.


При питании от 1,2В кстати у этого двухтактного преобразователя КПД плохой, всего 40%


Вернуться наверх
 
Не в сети
 Заголовок сообщения: Re: Преобразователь 0.5-1.5V в 5-9V
СообщениеДобавлено: Сб сен 07, 2019 09:45:31 
Встал на лапы
Аватар пользователя

Карма: -9
Рейтинг сообщений: -194
Зарегистрирован: Пт авг 30, 2019 17:52:13
Сообщений: 143
Рейтинг сообщения: 0
Выходит, схема на трансформаторе и КТ209 сыровата, и кушать её нельзя… :hunger:


Вернуться наверх
 
Не в сети
 Заголовок сообщения: Re: Преобразователь 0.5-1.5V в 5-9V
СообщениеДобавлено: Сб сен 07, 2019 09:56:53 
Грызет канифоль
Аватар пользователя

Карма: 10
Рейтинг сообщений: 104
Зарегистрирован: Пн дек 01, 2014 19:48:17
Сообщений: 292
Рейтинг сообщения: 0
Не надо её кушать, надо делать и пользовать. Я все мультиметры попереводил на схемы от Oldoctober. Работают, как часы, при выключенной нагрузке потребление ноль.


Вернуться наверх
 
Не в сети
 Заголовок сообщения: Re: Преобразователь 0.5-1.5V в 5-9V
СообщениеДобавлено: Сб сен 07, 2019 10:04:43 
Друг Кота
Аватар пользователя

Карма: 146
Рейтинг сообщений: 6065
Зарегистрирован: Чт июн 04, 2009 21:06:49
Сообщений: 36292
Откуда: г.Мариинск
Рейтинг сообщения: 0
Медали: 1
Лучший человек Форума 2017 (1)
Делал 4 штуки все работают сразу без всякой настройки.

_________________
Тем кого не устаревает наличия ошибок в моем тексте, оставляю права не пользоваться моими советами или просто не читать мои сообщения.


Вернуться наверх
 
Не в сети
 Заголовок сообщения: Re: Преобразователь 0.5-1.5V в 5-9V
СообщениеДобавлено: Вс сен 08, 2019 20:44:11 
Встал на лапы

Карма: -4
Рейтинг сообщений: -6
Зарегистрирован: Чт сен 20, 2018 18:33:55
Сообщений: 120
Рейтинг сообщения: 0
Норм схема вы че, одному сыровата, другому КПД подавай.. По факту она удобна и выполняет свои функции, так что зачет.


Вернуться наверх
 
Не в сети
 Заголовок сообщения: Re: Преобразователь 0.5-1.5V в 5-9V
СообщениеДобавлено: Сб дек 21, 2019 20:35:10 
Мучитель микросхем
Аватар пользователя

Карма: 8
Рейтинг сообщений: 135
Зарегистрирован: Пн янв 01, 2018 17:00:18
Сообщений: 482
Откуда: Россия
Рейтинг сообщения: 0
хотелось бы сразу сказать про гавносхемы типа этой download/file.php?id=301587 где вместо трансформаторной ПОС введено внешне управлени чемьл наподоб ждужего мултика ключ там закрывается непонятно чем ибо обраткой на базе даже не пахнет
фактически закрываение идет очень медлено с динамическими потерями...да схема работает но с КПД чуть выше 56% такой степ АП нам не нужен
кстати китайцы не дураки такое не делают...

Подскажите, в связи с тем, что писал musor как ввести в эту схему трансформаторную ПОС и обеспечить стабилизацию выходного напряжения на уровне 9В (ток 10-20мА) при питании от NiMh аккумулятора 0,9-1,3В или лития 3-4,2В?
Изображение


Вернуться наверх
 
Не в сети
 Заголовок сообщения: Re: Преобразователь 0.5-1.5V в 5-9V
СообщениеДобавлено: Вс фев 16, 2020 09:40:22 
Открыл глаза

Зарегистрирован: Вт апр 26, 2011 20:11:13
Сообщений: 54
Рейтинг сообщения: 0
Пока я проверяю емкость аккумуляторов в подставке под мобильный телефон - есть время.
Схема вверху страницы - историческая. Ею заменялись вибропреобразователи, и очень давно. Если в ней добавить конденсатор, скажем 0,1мкФ паралельно первичной обмотке, то все будет ОК. Если нет, то схема с КТ209, может "завестись" на мегагерцах. Недостаток в том, что на такой частоте, кроме низкого КПД, она может мешать работе мультиметра.
Ввести трансформаторную ОС, в последней схеме, конечно можно. Но зачем, если можно решить проще. Достаточно увеличить R1 в два раза и добавить еще один резистор с минуса VD1 на базу VT1. Последний резистор можно посчитать, но проще подобрать.
P.S. Для работы схемы от литиевого аккумулятора необходимо ограничить базовый ток VT2.


Вернуться наверх
 
Не в сети
 Заголовок сообщения: Re: Преобразователь 0.5-1.5V в 5-9V
СообщениеДобавлено: Вс фев 16, 2020 22:37:00 
Мучитель микросхем
Аватар пользователя

Карма: 8
Рейтинг сообщений: 135
Зарегистрирован: Пн янв 01, 2018 17:00:18
Сообщений: 482
Откуда: Россия
Рейтинг сообщения: 0
Достаточно увеличить R1 в два раза и добавить еще один резистор с минуса VD1 на базу VT1.

R1 - определяет выходной ток, больше резистор, меньше ток. Как все же сделать трансформаторную ОС?


Вернуться наверх
 
Не в сети
 Заголовок сообщения: Re: Преобразователь 0.5-1.5V в 5-9V
СообщениеДобавлено: Пн фев 17, 2020 09:06:30 
Модератор
Аватар пользователя

Карма: 153
Рейтинг сообщений: 2927
Зарегистрирован: Сб авг 14, 2010 15:05:51
Сообщений: 18893
Откуда: г. Озерск, Челябинская обл.
Рейтинг сообщения: 0
Медали: 1
Лучший человек Форума 2017 (1)
как сделать?
а просто почитать тему ты не в состоянии?
на первой странице в пятом посте есть нужная тебе трансформаторная схема.

_________________
Мудрость приходит вместе с импотенцией...
Когда на русском форуме переходят на Вы, в реальной жизни начинают бить морду.


Вернуться наверх
 
Не в сети
 Заголовок сообщения: Re: Преобразователь 0.5-1.5V в 5-9V
СообщениеДобавлено: Пн фев 17, 2020 18:38:54 
Мучитель микросхем
Аватар пользователя

Карма: 8
Рейтинг сообщений: 135
Зарегистрирован: Пн янв 01, 2018 17:00:18
Сообщений: 482
Откуда: Россия
Рейтинг сообщения: 0
на первой странице в пятом посте есть нужная тебе трансформаторная схема.

Какое отношение имеет блокинг-генератор к несимметричному мультивибратору про стабилизацию выходного напряжения которого я спрашивал?


Вернуться наверх
 
Не в сети
 Заголовок сообщения: Re: Преобразователь 0.5-1.5V в 5-9V
СообщениеДобавлено: Пн фев 17, 2020 22:19:04 
Открыл глаза

Зарегистрирован: Вт апр 26, 2011 20:11:13
Сообщений: 54
Рейтинг сообщения: 0
Как я понимаю, имелась в виду урезанная схема от этой:

Изображение

В обеих применен паралельный стабилизатор напряжения, который убивает, и без того низкое КПД. Возможно 20 лет назад это было нормально, но сейчас требования изменились. Так что схема имеет теоретическое значение, только. За исключением, если от нее, Вы запускаете более мощный преобразователь.

Ввести дополнительную ПОС - не получится. В схеме на двух транзисторах она уже введена, через конденсатор.

В любом случае, выходное напряжение лучше стабилизировать отрицательной обратной связью : )


Вернуться наверх
 
Не в сети
 Заголовок сообщения: Re: Преобразователь 0.5-1.5V в 5-9V
СообщениеДобавлено: Вс фев 23, 2020 19:56:27 
Открыл глаза

Зарегистрирован: Вт апр 26, 2011 20:11:13
Сообщений: 54
Рейтинг сообщения: 0
Понятно ребята, "dead end". FYI преобразователь 1,5 - 9V делается за 10 минут из обычного садового светильника на солнечной батарее. Цена вопроса - 6гр (0,25уе) и 30 минут времени. КПД - 80% на малом токе. Это если надо сделать и быстро.
Если делать не надо, если поговорить, то схема с одновибратором требует тщательного подбора резисторов и конденсаторов (R1C1 time по схеме Querist) в зависимости от напряжения питания и индуктивности дросселя. Плюс, подобрать еще один конденсатор с базы первого транзистора на + питания. Это задача еще та, и 99 процентов пользователей этого сайта не смогут это сделать.
To Querist: VT2, в Вашей схеме, работает как генератор тока и R1 определяет ток для него. Ничего больше. R1 вместе с C1 определяют время, в течении которого VT2 открыт. Если, за это время, дроссель успевает войти в насыщение, то Вы "пролетаете" по КПД и катастрофически. Если нет, то Вы не используете дроссель на 100%. Так что "делема" еще та.
To Querist: Транформатор (дополнительная обмотка) - линейный элемент. С его помощью не получится стабилизировать выходное напряжение. Поэтому Ваш вопрос останется без ответа.


Вернуться наверх
 
Не в сети
 Заголовок сообщения: Re: Преобразователь 0.5-1.5V в 5-9V
СообщениеДобавлено: Вс фев 23, 2020 22:51:55 
Мучитель микросхем
Аватар пользователя

Карма: 8
Рейтинг сообщений: 135
Зарегистрирован: Пн янв 01, 2018 17:00:18
Сообщений: 482
Откуда: Россия
Рейтинг сообщения: 0
dead end

Не тупик, а уход от темы обсуждения куда-то в сторону. Вопрос то был про то, что имеет в виду musor в своем комменте, сам он не ответил.
делается за 10 минут из обычного садового светильника на солнечной батарее.КПД - 80%

80% это в китайском даташите написано, на практике меньше, я проверял. 9В эти микросхемы не выдают, можно так: https://radiokot.ru/forum/viewtopic.php ... 5#p3688975 но КПД низкий
в Вашей схеме, работает как генератор тока и R1 определяет ток для него.

Как влияют R, C и L на работу несимметричного мультивибратора я знаю, разбирался с ним и в симуляторе и в "железе", работает он отлично.
Поэтому Ваш вопрос останется без ответа.

Ответ я нашел, со стабилизацией с использованием трансформаторной ПОС разобрался.


Вернуться наверх
 
Не в сети
 Заголовок сообщения: Re: Преобразователь 0.5-1.5V в 5-9V
СообщениеДобавлено: Вт фев 25, 2020 04:18:54 
Открыл глаза

Зарегистрирован: Вт апр 26, 2011 20:11:13
Сообщений: 54
Рейтинг сообщения: 0
Все таки, не понимаю. Что тут ждать. Двухтактный пямоходовой преобразователь, где один транзистор работает как выпрямитель, а второй как ключ. Когда первый открыт, на базе второго удвоенное выходное напряжение, и в обратную сторону. Выбираем транзистор, который это выдерживает + 50%. PNP или NPN не имеет значения. И всех делов.

И сорри, оговорился. Это у меня на столе сейчас работает преобразователь, на 5252, который 80% КПД. Вообще 74 - 82% в рабочем диапазоне. Зависит от качества дросселя, в основном. Ток в спящем режиме 0,00006А. Зенер стоит на выходе всех подобных микросхем. Я встречал от 10 до 12 Вольт. Так что сделать преобразователь для "кроны", на 7,8V - абсолютно реально.

А несиметричный мультвибратор, конечно работает, с этим глупо было бы спроить. Вопрос в КПД и повторяемости преобразователя, только.

Схему, где ПОС учавствует в регулировании выходного напряжения, инетерсно было бы посмотреть ... не феррорезонансный стабилизатор напряжения, все таки. Но это на будущее.


Вернуться наверх
 
Не в сети
 Заголовок сообщения: Re: Преобразователь 0.5-1.5V в 5-9V
СообщениеДобавлено: Пт апр 17, 2020 18:22:38 
Нашел транзистор. Понюхал.

Карма: 1
Рейтинг сообщений: 2
Зарегистрирован: Вт авг 21, 2018 11:55:45
Сообщений: 199
Рейтинг сообщения: 0
60 мкА круто конечно, но чот я не понял как 5252f уровень задавать. А вот блокинг на обычном тразисторе, если LTSpice не врёт, ест 400 мкА в режиме простоя, но может работать от 0.64 В :)))
9 В он на них конечно не выдаст, а вот 3.3 и 6 легко.

Добавлено after 1 hour 25 minutes 11 seconds:
Хотя ошибся не 400, а 600 мкА. И да, блокинг всё равно убогий. :(


Вернуться наверх
 
Показать сообщения за:  Сортировать по:  Вернуться наверх
Начать новую тему Ответить на тему  [ Сообщений: 1072 ]     ... , , , 46, , , ...  

Часовой пояс: UTC + 3 часа


Кто сейчас на форуме

Сейчас этот форум просматривают: Bing [Bot] и гости: 48


Вы не можете начинать темы
Вы не можете отвечать на сообщения
Вы не можете редактировать свои сообщения
Вы не можете удалять свои сообщения
Вы не можете добавлять вложения

Найти:
Перейти:  


Powered by phpBB © 2000, 2002, 2005, 2007 phpBB Group
Русская поддержка phpBB
Extended by Karma MOD © 2007—2012 m157y
Extended by Topic Tags MOD © 2012 m157y