Например TDA7294

Форум РадиоКот • Просмотр темы - Импульсный Блок Питания 1000Вт
Форум РадиоКот
Здесь можно немножко помяукать :)

Текущее время: Пн ноя 03, 2025 17:04:43

Часовой пояс: UTC + 3 часа


ПРЯМО СЕЙЧАС:



Начать новую тему Ответить на тему  [ Сообщений: 30 ]  1,  
Автор Сообщение
Не в сети
 Заголовок сообщения: Импульсный Блок Питания 1000Вт
СообщениеДобавлено: Пн апр 13, 2009 18:23:40 
Родился

Зарегистрирован: Сб май 31, 2008 00:44:42
Сообщений: 18
Рейтинг сообщения: 0
Уважаймые Коты кто нибудь собирал БП http://cxem.net/pitanie/5-166.php и какие по воду него есть мысли ?? и самое главное схема рабочая?

_________________
чтобы добиться главного нужно отбросить все мелочи


Вернуться наверх
 
Не в сети
 Заголовок сообщения: Re: Импульсный Блок Питания 1000Вт
СообщениеДобавлено: Пн апр 13, 2009 19:30:18 
Сверлит текстолит когтями
Аватар пользователя

Карма: 1
Рейтинг сообщений: 1
Зарегистрирован: Вс фев 26, 2006 14:45:21
Сообщений: 1123
Откуда: УКРАИНА
Рейтинг сообщения: 0
maxxxim писал(а):
.. кто нибудь собирал БП http://cxem.net/pitanie/5-166.php и какие по воду него есть мысли ?? и самое главное схема рабочая?
Скажу сразу - НЕ рекомендую я эту схему в том качестве как она есть и описана в той статье.
Уже много о ней говорилось - поищи в форумах.. да и местные профи тоже высказывались о ней. Если коротко, то не стоит двухтактник лепить для таких входных напряжений.. хотя, можно - если денег не жаль на ключи (полевики).


Вернуться наверх
 
Не в сети
 Заголовок сообщения:
СообщениеДобавлено: Пн апр 13, 2009 22:21:34 
Родился

Зарегистрирован: Сб май 31, 2008 00:44:42
Сообщений: 18
Рейтинг сообщения: 0
Ну а схема рабочая? запустить трудно?

_________________
чтобы добиться главного нужно отбросить все мелочи


Вернуться наверх
 
Не в сети
 Заголовок сообщения:
СообщениеДобавлено: Пн апр 13, 2009 22:34:50 
Сверлит текстолит когтями
Аватар пользователя

Карма: 1
Рейтинг сообщений: 1
Зарегистрирован: Вс фев 26, 2006 14:45:21
Сообщений: 1123
Откуда: УКРАИНА
Рейтинг сообщения: 0
maxxxim писал(а):
Ну а схема рабочая? запустить трудно?
да схемы все рабочие.. всеравно пересмотреть нужно и под себя клеить. Ну а запустить - можно конечно, если опыт есть в силовой электронике, то запустишь.. Только читай то что я выше написал.. и поищи на форумах отзывы по этому БП. ..не нужно смотреть на цифры которые так глаза режут - 1000Вт ..и т.д.. все это замыливание - убедишся как только вылетит первый комплект транзисторов.. а вылетит не от того что ошибки есть в схеме.. схемотехнических нет.
Хотя, как по мне , то должна быть хоть какаято развязка от сети.и.т.д. Не принуждайте меня выражаться по поводу этого ... бл. питания.. :))
maxxxim, но и меня слушать тоже не стоит.. если есть опыт, то вперед, дерзай.. ПТ доставай с напругой сток-исток не ниже 900В


Вернуться наверх
 
Эиком - электронные компоненты и радиодетали
Не в сети
 Заголовок сообщения:
СообщениеДобавлено: Пн апр 13, 2009 23:26:02 
Модератор
Аватар пользователя

Карма: 68
Рейтинг сообщений: 424
Зарегистрирован: Ср ноя 26, 2008 16:34:25
Сообщений: 13490
Откуда: Тамбовская обл.
Рейтинг сообщения: 0
Медали: 1
Получил миской по аватаре (1)
Видел эту схему, давно уже (читал отзывы). Соглашусь с I.Cherry

Тут что можно посоветовать - оставить схему включения TL-ки, и цепи ОС, а силовую часть переделать на мост или полумост. Хотя это уже совсем другая схема будет...


Вернуться наверх
 
Не в сети
 Заголовок сообщения:
СообщениеДобавлено: Вт апр 14, 2009 00:14:42 
Прорезались зубы

Карма: -3
Рейтинг сообщений: -3
Зарегистрирован: Вт сен 09, 2008 18:17:27
Сообщений: 213
Рейтинг сообщения: 0
Дело в том что микросхема-драйвер 494 стоит практически во всех AT
и большинстве ATX компьютерных блоках питания что говорит о её надёжности(может стоять полный аналог с другой маркировкой).

Купить исправный AT блок питания за 100 руб. можно спокойно даже в Москве, как минимум выпрямительные диоды от цепей 12 и 5 вольт, оптопару, и т.д, можно использовать кроме самой микросхемы.


Вернуться наверх
 
Не в сети
 Заголовок сообщения:
СообщениеДобавлено: Вт апр 14, 2009 07:22:34 
Модератор
Аватар пользователя

Карма: 68
Рейтинг сообщений: 424
Зарегистрирован: Ср ноя 26, 2008 16:34:25
Сообщений: 13490
Откуда: Тамбовская обл.
Рейтинг сообщения: 0
Медали: 1
Получил миской по аватаре (1)
Так об этом и речи нет. Вся проблема в силовой цепи.
Просто при такой схеме включения напряжение на ключах (при слегка завышенном сетевом) будет подпрыгивать до 700В. У автора используются транзисторы на 800В, таким образом мы имеем запас по напряжению чуть больше 10%, что не есть хорошо...


Вернуться наверх
 
Не в сети
 Заголовок сообщения:
СообщениеДобавлено: Вт апр 14, 2009 15:48:48 
Друг Кота
Аватар пользователя

Карма: 134
Рейтинг сообщений: 2065
Зарегистрирован: Сб дек 06, 2008 17:46:49
Сообщений: 9592
Откуда: город Таганрог
Рейтинг сообщения: 0
Сетевые push-pull-преобразователи - это для тех, кто возжелал странного. Хотя если повозиться, и с push-pull работать может.
ploop писал(а):
напряжение на ключах (при слегка завышенном сетевом) будет подпрыгивать до 700В. У автора используются транзисторы на 800В

При неудачно (на наоборот - удачно :))) ) изготовленном трансформаторе и неправильно взятых демпферах за счёт индуктивного выброса может быть и более 700 Вт.


Вернуться наверх
 
Не в сети
 Заголовок сообщения:
СообщениеДобавлено: Вт апр 14, 2009 16:46:03 
Модератор
Аватар пользователя

Карма: 14
Рейтинг сообщений: 37
Зарегистрирован: Чт дек 11, 2008 14:52:26
Сообщений: 11492
Откуда: град Нижний
Рейтинг сообщения: 0
А если в схему добавить два дросселя и немного изменить алгоритм управления ключами,
то напряжение на первичке может быть кВ.. /если кому надо../


Вернуться наверх
 
Не в сети
 Заголовок сообщения:
СообщениеДобавлено: Вт апр 14, 2009 16:57:42 
Друг Кота
Аватар пользователя

Карма: 134
Рейтинг сообщений: 2065
Зарегистрирован: Сб дек 06, 2008 17:46:49
Сообщений: 9592
Откуда: город Таганрог
Рейтинг сообщения: 0
МитяРа писал(а):
А если в схему добавить два дросселя

С тем же успехом можно сделать резонансный преобразователь с переключением при нуле напряжения. :)))
Вас диоды КД212А в демпферах не смущают, тем более без шунтирующих резисторов? У них максимальное импульсное обратное напряжение, насколько помню, всего 200 В.


Вернуться наверх
 
Не в сети
 Заголовок сообщения:
СообщениеДобавлено: Вт апр 14, 2009 17:09:23 
Модератор
Аватар пользователя

Карма: 14
Рейтинг сообщений: 37
Зарегистрирован: Чт дек 11, 2008 14:52:26
Сообщений: 11492
Откуда: град Нижний
Рейтинг сообщения: 0
С тем же успехом можно сделать резонансный преобразователь с переключением при нуле напряжения.
резонансник можно на практически любой топологии сделать..
мя имел ввиду, что при наличии на входе двух дросселей и другом алгоритме коммутации, можно получить на входе меньший размах пульсаций тока.. /но это по сути к теме не относиться../
..
А диоды - да.. что-то маленькие по напряжению, пусть там их даже и два стоит.. но всё равно - "маловато будет"..
Правильно Евгений подметил..
..
Схемы push-pull-а используются на маленьких напряжениях /десятки вольт/...


Вернуться наверх
 
Не в сети
 Заголовок сообщения:
СообщениеДобавлено: Вт апр 14, 2009 17:39:17 
Друг Кота
Аватар пользователя

Карма: 134
Рейтинг сообщений: 2065
Зарегистрирован: Сб дек 06, 2008 17:46:49
Сообщений: 9592
Откуда: город Таганрог
Рейтинг сообщения: 0
МитяРа писал(а):
резонансник можно на практически любой топологии сделать

Да можно, я не про то говорю. Соберём простейший колебательный контур из последовательно включённых дросселя и конденсатора. В резонансных или квазирезонансных преобразователях с последовательным колебательным контуром импульс напряжения, вызванный ЭДС самоиндукции, при отсутствии демпфера и прочих систем, может в отдельных случаях достигать нескольких киловольт (зависит от добротности резонансного дросселя и др.).
МитяРа писал(а):
пусть там их даже и два стоит

Без шунтирующих диоды высокоомных резисторов, если приложенное к последовательно включённым диодам напряжение составляет 400 В, падение напряжения на одном демпферном диоде, к примеру, может достигать 350 В, а на другом, допустим 50 В. Т.е. диоды без шунтирующих резисторов по одному выйдут из строя. Однако амплитуда импульсов напряжения в данном случае не 400 В, а существенно больше. Следовательно, и с шунтирующими резисторами, и без них, диоды будут пробиты.
МитяРа писал(а):
Схемы push-pull-а используются на маленьких напряжениях /десятки вольт/

Истинно так.

_________________
"Кто мы, зачем мы здесь, живы мы или нет. Дикой пчеле всё равно, мир для неё внизу – только дорога цветов".
©Булат Габдрахманов


Вернуться наверх
 
Не в сети
 Заголовок сообщения:
СообщениеДобавлено: Вт апр 14, 2009 17:50:01 
Модератор
Аватар пользователя

Карма: 14
Рейтинг сообщений: 37
Зарегистрирован: Чт дек 11, 2008 14:52:26
Сообщений: 11492
Откуда: град Нижний
Рейтинг сообщения: 0
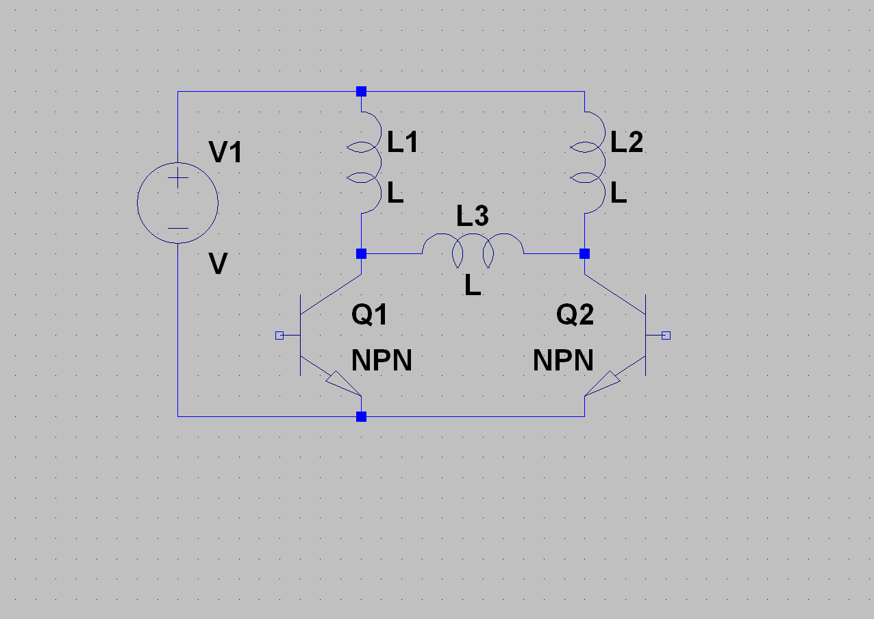
Соберём простейший колебательный контур из последовательно включённых дросселя и конденсатора
с этим и что далее - согласен.. но мя не имел ввиду резонансные схемы..
А схема, про которую мя говорил - в прикреплении..
там L1 и L2 - дроссели, а L3 - первичка транса...


Вложения:
PPLRC.png [17.41 KiB]
Скачиваний: 649
Вернуться наверх
 
Не в сети
 Заголовок сообщения:
СообщениеДобавлено: Вт апр 14, 2009 18:25:03 
Модератор
Аватар пользователя

Карма: 14
Рейтинг сообщений: 37
Зарегистрирован: Чт дек 11, 2008 14:52:26
Сообщений: 11492
Откуда: град Нижний
Рейтинг сообщения: 0
Судя по схеме в первом посте - БП предназначается для питания УМ..
Вот можешь посмотреть-почитать ветку на форуме /польском/ - там БП на такую-же мощность..
http://www.elektroda.pl/rtvforum/topic563823-0.html


Вернуться наверх
 
Не в сети
 Заголовок сообщения:
СообщениеДобавлено: Вт апр 14, 2009 20:16:26 
Друг Кота
Аватар пользователя

Карма: 134
Рейтинг сообщений: 2065
Зарегистрирован: Сб дек 06, 2008 17:46:49
Сообщений: 9592
Откуда: город Таганрог
Рейтинг сообщения: 0
МитяРа писал(а):
А схема, про которую мя говорил - в прикреплении.

Теперь понятно.


Вернуться наверх
 
Не в сети
 Заголовок сообщения:
СообщениеДобавлено: Вт апр 14, 2009 20:26:58 
Родился

Зарегистрирован: Сб май 31, 2008 00:44:42
Сообщений: 18
Рейтинг сообщения: 0
Хорошо)) а если оценить этот вариант?)http://interlavka.narod.ru/nabor/nabprset.htm

_________________
чтобы добиться главного нужно отбросить все мелочи


Вернуться наверх
 
Не в сети
 Заголовок сообщения:
СообщениеДобавлено: Вт апр 14, 2009 21:40:43 
Сверлит текстолит когтями
Аватар пользователя

Карма: 1
Рейтинг сообщений: 1
Зарегистрирован: Вс фев 26, 2006 14:45:21
Сообщений: 1123
Откуда: УКРАИНА
Рейтинг сообщения: 0
maxxxim писал(а):
Хорошо)) а если оценить этот вариант?)http://interlavka.narod.ru/nabor/nabprset.htm


Изображение

А что его оценивать?.. у меня складывается ощущение что ты описи колекционируешь.. БП как БП.. без стабилизации.. описание присутствует.. Если к IR2153 добрался, то есть у Странника этого strannicmd много наработок с этой МС = http://forum.radiospec.ru/index.php?showtopic=5879 схемка не раз деланная - рабочая.
Прошу не путать strannicmd из Strannik который здесь на форуме появляется - это совсем разные люди... первого знаю прекрасно.. о другом ничего сказать не могу.
Еще есть вариант простого до безобразия БП от Левши = http://elektron.ucoz.ru/forum/2-115-1 =также обсосан со всех сторон.. рабочий вариант.. повторили уже многие..
Есть повторяемые схемы и в Москатова Е. .. он здесь на форуме присутствует..
maxxxim, не ленись пользоваться поиском и читать форумы.. читать.


Вернуться наверх
 
Не в сети
 Заголовок сообщения:
СообщениеДобавлено: Вт апр 14, 2009 22:13:54 
Родился

Зарегистрирован: Сб май 31, 2008 00:44:42
Сообщений: 18
Рейтинг сообщения: 0
ну их на фиг такие коллекции(( ,нужен источник около 1кВт ( пять каналов по 100 вт кпд 50-70,плюс запас )и чтоб не было не каких экстримальных режимов работы источника,так как в ИИП не чего не понимаю обращаюсь к мудрейшим котам с помощью и надеждой

_________________
чтобы добиться главного нужно отбросить все мелочи


Вернуться наверх
 
Не в сети
 Заголовок сообщения:
СообщениеДобавлено: Вт апр 14, 2009 22:41:36 
Сверлит текстолит когтями
Аватар пользователя

Карма: 1
Рейтинг сообщений: 1
Зарегистрирован: Вс фев 26, 2006 14:45:21
Сообщений: 1123
Откуда: УКРАИНА
Рейтинг сообщения: 0
Цитата:
в ИИП не чего не понимаю
в твоем случае будет лучше как морально так и материально просить чтоб кто нибудь сделал. или купить готовый. Если ты думаешь, что с твоим понятием в Сил.Эл-ке сможешь сделать дубину в 1 КВт, то мне кажется - ты ошибаешься.


Вернуться наверх
 
Не в сети
 Заголовок сообщения:
СообщениеДобавлено: Вт апр 14, 2009 22:48:41 
Модератор
Аватар пользователя

Карма: 68
Рейтинг сообщений: 424
Зарегистрирован: Ср ноя 26, 2008 16:34:25
Сообщений: 13490
Откуда: Тамбовская обл.
Рейтинг сообщения: 0
Медали: 1
Получил миской по аватаре (1)
Ну почему же... Допустим схема Левши - что можно проще придумать? Самое главное голова должна быть на плечах, и элементарное понятие, что и как работает...

Да, и не лезть с ним сразу в розетку, а форум с обсуждением почитать :))


Вернуться наверх
 
Показать сообщения за:  Сортировать по:  Вернуться наверх
Начать новую тему Ответить на тему  [ Сообщений: 30 ]  1,  

Часовой пояс: UTC + 3 часа


Кто сейчас на форуме

Сейчас этот форум просматривают: нет зарегистрированных пользователей и гости: 86


Вы не можете начинать темы
Вы не можете отвечать на сообщения
Вы не можете редактировать свои сообщения
Вы не можете удалять свои сообщения
Вы не можете добавлять вложения

Найти:
Перейти:  


Powered by phpBB © 2000, 2002, 2005, 2007 phpBB Group
Русская поддержка phpBB
Extended by Karma MOD © 2007—2012 m157y
Extended by Topic Tags MOD © 2012 m157y