Например TDA7294

Форум РадиоКот • Просмотр темы - Как работает стабилитрон?
Форум РадиоКот
Здесь можно немножко помяукать :)

Текущее время: Пт дек 05, 2025 18:55:43

Часовой пояс: UTC + 3 часа


ПРЯМО СЕЙЧАС:



Начать новую тему Ответить на тему  [ Сообщений: 509 ]    , 2, , , ...  
Автор Сообщение
Не в сети
 Заголовок сообщения: Re: Проклятые стабилитроны
СообщениеДобавлено: Вс фев 06, 2011 09:01:07 
Друг Кота
Аватар пользователя

Карма: 43
Рейтинг сообщений: 167
Зарегистрирован: Вс янв 25, 2009 21:16:04
Сообщений: 35639
Откуда: Москва
Рейтинг сообщения: 0
Patricst писал(а):


изучив айсберга "Транзистор-это отстой")) .

Айсберг обидел транзистор, поэтому Автор и ничего не понимает.
Про работу сбилитрона смотри вложение, если и сейчас не поймешь - то извини...

_________________
А поболтать?


Вернуться наверх
 
Не в сети
 Заголовок сообщения: Re: Как работает стабилитрон.
СообщениеДобавлено: Вс фев 06, 2011 12:03:39 
Открыл глаза

Зарегистрирован: Ср ноя 17, 2010 01:03:44
Сообщений: 59
Рейтинг сообщения: 0
в добавление к красивому рисунку- обрезается и сигнал садится на земля. (как включили выключатель после уровня U стаб.)


Вернуться наверх
 
Не в сети
 Заголовок сообщения: Re: Проклятые стабилитроны
СообщениеДобавлено: Вт фев 08, 2011 00:19:09 
Первый раз сказал Мяу!

Зарегистрирован: Пн янв 24, 2011 03:06:47
Сообщений: 23
Рейтинг сообщения: 0
Brigadir писал(а):
Patricst писал(а):


изучив айсберга "Транзистор-это отстой")) .

Айсберг обидел транзистор, поэтому Автор и ничего не понимает.
Про работу сбилитрона смотри вложение, если и сейчас не поймешь - то извини...


ООО а вот это понятно! Потому как я думал что он оставляет верхнюю часть сигнала, а не нижнюю как нарисовано. Т.е. Я полагал что его полезность в том что он начинает его прямое назначение связанно с работой когда наступает его "пробой" Подтвердите или опровергните пожлуйста!


Вернуться наверх
 
Не в сети
 Заголовок сообщения: Re: Проклятые стабилитроны
СообщениеДобавлено: Вт фев 08, 2011 17:50:55 
Открыл глаза

Карма: 1
Рейтинг сообщений: 3
Зарегистрирован: Пн окт 04, 2010 22:54:15
Сообщений: 58
Откуда: Ростов-на-Дону
Рейтинг сообщения: 0
Света писал(а):
Чтобы понять, как работает стабилитрон, нужно очень хорошо понять, что такое p-n переход и как он работает.

Не обязательно, можно рассматривать стабилитрон как черный ящик. Главное - хорошо объяснить его работу. А "очень хорошо понять" n-p переход можно только "очень хорошо" изучив физику твердого тела с ее трехэтажными формулами. :) Другое дело, что и элементарную электротехнику знать надо - а то и с балластным сопротивлением не разберешься.

По существу: стабилитрон - такой диод, у которого ток через него изменяется сильно, а напряжение изменяется мало. В прямом направлении практически у всех стабилитронов напряжение меняется от 0,78 до 0,82 вольта при изменении тока от 3 до 30 мА. Но это не рабочее включение. Рабочее включение обратное, когда на анод подается "-" а на катод - "+". При этом при определенном напряжении (3...30 и более вольт, зависит от типа) происходит пробой - стабилитрон начинает пропускать обратный ток. Это напряжение называется ннапряжением стабилизации. И как раз его стабилитрон и поддерживает. Причем опять же, при больших изменениях тока (3...30 мА) напряжение изменяется мало, например 6,75...6,85 вольт. Т.е. можно считать, что напряжение на стабилитроне неизменно, а ток может быть разный.

Важно то, что ток через стабилитрон не должен превышать максимально допустимый (сравнительно небольшой обычно 10...50 мА), иначе он сгорит. Поэтому последовательно со стабилитроном включают резистор, называемый балластным. Он гасит излишек напряжения и ограничивает ток. На эту систему (резистор + стабилитрон) подают напряжение больше, чем напряжение стабилизации. Излишек напряжения падает на резисторе, а на стабилитроне получается практически неизменное непряжение, которым и пользуются. Еще стабилитрон можно использовать как пороговое устройство - как только напряжение на нем превысило напряжение стабилизации, он начинает пропускать ток, ток течет и что-то там на него реагирует.

Существуют симметричные стабилитроны - это два обычный, включенных встречно. У них нет полярности - включай как хочешь, будут работать.


Вернуться наверх
 
Эиком - электронные компоненты и радиодетали
Не в сети
 Заголовок сообщения: Re: Как работает стабилитрон.
СообщениеДобавлено: Ср фев 09, 2011 02:56:02 
Первый раз сказал Мяу!

Зарегистрирован: Пн янв 24, 2011 03:06:47
Сообщений: 23
Рейтинг сообщения: 0
Спасибо большое! Теперь все понял от начала до конца. Оказалось что можно все это понять если доходчиво обьяснить(уменя нет твердого знака))


Вернуться наверх
 
Не в сети
 Заголовок сообщения: Обьясните принциа стабилитрона
СообщениеДобавлено: Пн фев 21, 2011 14:10:55 
Потрогал лапой паяльник

Зарегистрирован: Чт янв 27, 2011 11:04:12
Сообщений: 306
Рейтинг сообщения: 0
Как я понимаю берется стабилитрон с определенной характеристикой пробоя напряжения.
К примеру наприжения питания 12В втыкаем стабилитрон на пробой 6В в нагрузку пойдет 12В а В упадет на стабилитроне


Если питание 12В и стабилитрон на 12В то стабилитрон закрыт и через него ток не идет (можно считать что стабилитрона в схеме нет)

Стабилитрон включается обратно направлению тока

Все верно ?


Сюда перенес.
Тему с начала почитайте.

aen


Вложения:
1212.png [140.5 KiB]
Скачиваний: 1715
Вернуться наверх
 
Не в сети
 Заголовок сообщения: Re: Обьясните принциа стабилитрона
СообщениеДобавлено: Вт фев 22, 2011 00:24:08 
Друг Кота
Аватар пользователя

Карма: 48
Рейтинг сообщений: 96
Зарегистрирован: Пн мар 22, 2010 11:01:14
Сообщений: 7457
Откуда: СССР, г. Москва.
Рейтинг сообщения: 0
Sakaban писал(а):
Если питание 12В и стабилитрон на 12В то стабилитрон закрыт и через него ток не идет (можно считать что стабилитрона в схеме нет)

Если стабилитрон и питание идеальны, то 12В стабилитрон при 12В должен открыться и ток через него потечёт :) А вот через 13-вольтовый не будет течь.

_________________
Я рожден при социализме, и я этим горжусь!


Вернуться наверх
 
Не в сети
 Заголовок сообщения: Re: Как работает стабилитрон.
СообщениеДобавлено: Сб фев 26, 2011 20:19:52 
Прорезались зубы

Зарегистрирован: Вс авг 15, 2010 20:42:44
Сообщений: 249
Откуда: Тюмень
Рейтинг сообщения: 0
Подскажите , пожалуйста, как подобрат стабилитрон в параметрическом стабилизаторе напряжения?
Необходимые параметры такие :
-напряжение стабилизации (номинальное) 12-13в
-ток через стабилитрон - 60мА
Хочу с помощью этого стабилизатора зарядить гелевый (свинцовый) АКБ
схему приложил


Вложения:
Стабилитрон.png [3.77 KiB]
Скачиваний: 2216
Вернуться наверх
 
Не в сети
 Заголовок сообщения: Re: Как работает стабилитрон.
СообщениеДобавлено: Чт мар 17, 2011 21:46:28 
Мудрый кот
Аватар пользователя

Карма: 5
Рейтинг сообщений: 7
Зарегистрирован: Ср авг 26, 2009 17:02:59
Сообщений: 1877
Откуда: Київ
Рейтинг сообщения: 0
хм... Д815Е должен подойти :roll:


Вернуться наверх
 
Не в сети
 Заголовок сообщения: Re: Как работает стабилитрон.
СообщениеДобавлено: Вт июл 17, 2012 23:11:29 
Родился

Зарегистрирован: Ср апр 25, 2012 05:29:20
Сообщений: 15
Рейтинг сообщения: 0
Все равно не понял ….
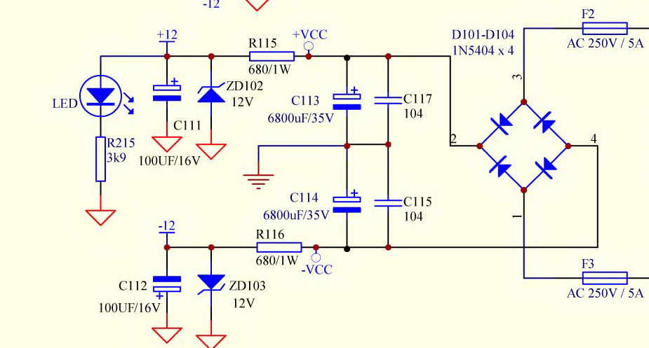
Я их вроде поменял уже не один и не редко проверял их работоспособность но понять как он работает (и следственно как его правильно проверить) так и не смог. Вот кусок схемы многие её даже должны узнать (девайс часто попадает в ремонты) вот на ней мне например может кто ни будь объяснить как он из ~24 делает 12 при том что он не участвует непосредственно в цепи т.е. как бы линия идет мимо него но он на ней что то ограничивает !? получается какаето игра сопротивлений что сопротивление открытого (стабилизируесчего ) стабилитрона будет больше или меньше чем у того что он «кормит» !?!? меня если честно его работа вводит просто в ступор и совсем ничего не понятно становиться.


Вложения:
и я непонял.jpg [106.11 KiB]
Скачиваний: 1997
Вернуться наверх
 
Не в сети
 Заголовок сообщения: Re: Как работает стабилитрон.
СообщениеДобавлено: Ср июл 18, 2012 00:53:18 
Друг Кота
Аватар пользователя

Карма: 95
Рейтинг сообщений: 2428
Зарегистрирован: Пт май 18, 2007 22:56:58
Сообщений: 26671
Рейтинг сообщения: 0
Стабилитрон пропускает через себя ток когда напряжение на его выводах станет выше 12 вольт (и чем выше напряжение - тем сильнее открывается стабилитрон), по этому на его выводах никогда не будет достигнуто большего напряжения. При меньшем (11 вольт) он не пропускает вообще через себя тока (грубо говоря). (Т.е. это типа переменный резистор, который уменьшает свое сопротивление при увеличении напряжения, и наоборот (11 вольт - бесконечно высоко, 14 вольт - бесконечно мало).) Так как источник питания просаживать нельзя, в данном случае ток ограничивается резистором (R115, R116), на котором падает напряжение, если бы его не было - стабилитрон сразу бы сгорел от перенатуги, ведь источник питания не в пример мощнее мощности стабилитрона.


Проблема сгорания стабилитронов - слишком маломощные они для этой цели. Отечественные в железном корпусе - никогда не сгорали и выдерживали многократные перегрузки.

_________________
Не променяю медь на ржавую несгорайку!


Вернуться наверх
 
Не в сети
 Заголовок сообщения: Re: Как работает стабилитрон.
СообщениеДобавлено: Ср июл 18, 2012 05:26:40 
Родился

Зарегистрирован: Ср апр 25, 2012 05:29:20
Сообщений: 15
Рейтинг сообщения: 0
следует пересмотреть свои понятия "электрической цепи" ... пойду подумаю над этим

эээ... кажеться понял если переисовать схему в другом виде (ниже) и провести некоторую логическую цепочку: наряжение это разность потенциалов при "коротком" замыкании оно стремиться к 0 а соотвественно падает т.е. понятие "подение напряжения" и когда стабилитрон открываеться он и создает на себе "подение напряжения" а резистор ограничивает проходисчий через него ток. ?! но тут возникает вапрос №3 когда напряжение упало он должен закрыться и соответсвенно стабилитрон работает импульсно т.е. его работа также хорактеризуеться частатой и именно его частота и создает его "вольтажную" хорактеристику !?!?! и соответственно также неотьемлемой частью схемы включения стабилитрона являеться не только ограничиваюсчий резистор а также конденсатор призваный згладить эти самые импульсы так!??! а шим + полевик в DC\DC на томже принципе работает ?!?


Вернуться наверх
 
Не в сети
 Заголовок сообщения: Re: Как работает стабилитрон.
СообщениеДобавлено: Ср июл 18, 2012 11:22:33 
Друг Кота
Аватар пользователя

Карма: 95
Рейтинг сообщений: 2428
Зарегистрирован: Пт май 18, 2007 22:56:58
Сообщений: 26671
Рейтинг сообщения: 0
XPEHb. писал(а):
когда стабилитрон открываеться он и создает на себе "подение напряжения" а резистор ограничивает проходисчий через него ток. ?!
Да.
XPEHb. писал(а):
но тут возникает вапрос №3 когда напряжение упало он должен закрыться и соответсвенно стабилитрон работает импульсно т.е. его работа также хорактеризуеться частатой и именно его частота и создает его "вольтажную" хорактеристику !?!?!
Нет, не импульсно. Когда напряжение упало он чуток прикроется, чуть повысилось на входе - чуток откроется, таким образом плавно без скачков удерживается заданное напряжение.

_________________
Не променяю медь на ржавую несгорайку!


Вернуться наверх
 
Не в сети
 Заголовок сообщения: Re: Как работает стабилитрон.
СообщениеДобавлено: Ср июл 18, 2012 11:32:15 
Модератор
Аватар пользователя

Карма: 162
Рейтинг сообщений: 2425
Зарегистрирован: Пн июл 07, 2008 10:46:09
Сообщений: 10735
Откуда: Россия
Рейтинг сообщения: 0
XPEHb. писал(а):
... "подение напряжения" а резистор ограничивает проходисчий через него ток. ?! но тут возникает вапрос №3 когда напряжение упало он должен закрыться и ...

"Падение напряжения" - это такой сленг, принятый у электронщиков. Это просто напряжение, которое создаётся на любом сопротивлении при прохождении тока по этому сопротивлению и только. Стабилитрон или ещё какой прибор, для тока - это просто какое-то сопротивление на котором, по закону Ома, "падает" напряжение.

_________________
Если хотите, чтобы жизнь улыбалась вам, подарите ей своё хорошее настроение


Вернуться наверх
 
Не в сети
 Заголовок сообщения: Re: Как работает стабилитрон.
СообщениеДобавлено: Ср июл 18, 2012 13:19:38 
Родился

Зарегистрирован: Ср апр 25, 2012 05:29:20
Сообщений: 15
Рейтинг сообщения: 0
ну вообсчем все стало более понятно и не тока в работе стабилитрона многие варосы прояснились в этом мире )!


Вернуться наверх
 
Не в сети
 Заголовок сообщения: Стабилитрон прицнип работы
СообщениеДобавлено: Ср авг 08, 2012 09:21:25 
Держит паяльник хвостом

Зарегистрирован: Вт июн 22, 2010 08:11:42
Сообщений: 953
Рейтинг сообщения: 0
Здравствуйте,

Обьясните пожалуйста, как же работает стабилитрон, вот например на примере этой схемки :)

Изображение


То есть стабилитрон включается обратным включением, как только напряжение превышает напряжения пробоя стабилитрона, он открываеться, его сопротивление уменьшаеться (в даташите не нашел значения этого сопротивления) и через стабилитрон начинает идти ток, но я не понимаю, как он стабилизирует напряжение к примеру на транзисторе ?

Ведь это получаеться, что паралельно транзистору или иной нагрузке, просто подключили резистор с определенным сопротивлением, подклчюили паралельно, а при паралельном подключении напряжения одинаковы.

Если стабилитрон на 100В, а напряжение достигнет 500В к примеру, как же он его все таки "стабилизирует" ?



Тема дубль.
Сюда перенес.

aen


Вернуться наверх
 
Не в сети
 Заголовок сообщения: Re: Стабилитрон прицнип работы
СообщениеДобавлено: Ср авг 08, 2012 10:16:38 
Потрогал лапой паяльник

Карма: -6
Рейтинг сообщений: -46
Зарегистрирован: Сб июл 07, 2012 13:57:11
Сообщений: 314
Рейтинг сообщения: 0
Применение стабилитрона по
1 - Параметр - пороговое устройство
2 - Свойствам - ограничение напряжения в определенной полярности
3 - Назначению - демпфер


Вернуться наверх
 
Не в сети
 Заголовок сообщения: Re: Стабилитрон прицнип работы
СообщениеДобавлено: Ср авг 08, 2012 10:26:18 
Держит паяльник хвостом

Зарегистрирован: Вт июн 22, 2010 08:11:42
Сообщений: 953
Рейтинг сообщения: 0
:)

А как он ограничивает напряжение ?


Вернуться наверх
 
Не в сети
 Заголовок сообщения: Re: Стабилитрон прицнип работы
СообщениеДобавлено: Ср авг 08, 2012 10:29:42 
Друг Кота
Аватар пользователя

Карма: 139
Рейтинг сообщений: 2918
Зарегистрирован: Чт янв 10, 2008 22:01:02
Сообщений: 24593
Откуда: Московская область, Фрязино
Рейтинг сообщения: 0
Вольт-амперная характеристика стабилитрона:
Изображение
Если напряжение на стабилитроне в обратном направлении начнет расти к Uст, то ток через открытый стабилитрон вызовет такое падение на сумме сопротивлений последовательного с ним резистора и сопротивлении нагрузки (с учетом ее реактивных свойств), что напряжение на собственно стабилитроне будет почти неизменным и равным Uст с некоторой зависимостью от протекающего через него тока.
Таким образом при броске ЭДС самоиндукции образуется делитель напряжения. И напряжние на транзисторе будет далеко не напряжением стабилизации стабилитрона-супрессора. Назначение резистора последовательно со стабилитроном не вполне ясно.
Либо Вы выбираете транзистор с необходимым допустимым напряжением (с учетом ЭДС самоиндукции), либо миритесь с невысоким напряжением на выходе всей этой приблуды...


Вернуться наверх
 
Не в сети
 Заголовок сообщения: Re: Стабилитрон прицнип работы
СообщениеДобавлено: Ср авг 08, 2012 10:48:33 
Держит паяльник хвостом

Зарегистрирован: Вт июн 22, 2010 08:11:42
Сообщений: 953
Рейтинг сообщения: 0
КРАМ писал(а):
Вольт-амперная характеристика стабилитрона:

Таким образом при броске ЭДС самоиндукции образуется делитель напряжения. И напряжние на транзисторе будет далеко не напряжением стабилизации стабилитрона-супрессора.



Почему нет ? Зачем тогда нужен стабилитрон, если на нагрузке паралельно которой подключен стабилитрон, напряжение не будет равно напряжению стабилизации. ?


КРАМ писал(а):
Либо Вы выбираете транзистор с необходимым допустимым напряжением (с учетом ЭДС самоиндукции), либо миритесь с невысоким напряжением на выходе всей этой приблуды...


У меня горят транзисторы, мне говорят из за ЭДС самоиндукции (хотя горят даже IGBT на 1200 В) и советуют ставить стабилитрон.


Вернуться наверх
 
Показать сообщения за:  Сортировать по:  Вернуться наверх
Начать новую тему Ответить на тему  [ Сообщений: 509 ]    , 2, , , ...  

Часовой пояс: UTC + 3 часа


Кто сейчас на форуме

Сейчас этот форум просматривают: нет зарегистрированных пользователей и гости: 29


Вы не можете начинать темы
Вы не можете отвечать на сообщения
Вы не можете редактировать свои сообщения
Вы не можете удалять свои сообщения
Вы не можете добавлять вложения

Найти:
Перейти:  


Powered by phpBB © 2000, 2002, 2005, 2007 phpBB Group
Русская поддержка phpBB
Extended by Karma MOD © 2007—2012 m157y
Extended by Topic Tags MOD © 2012 m157y