Например TDA7294

Форум РадиоКот • Просмотр темы - Мелкие вопросы по теории
Форум РадиоКот
Здесь можно немножко помяукать :)

Текущее время: Пн фев 16, 2026 04:10:13

Часовой пояс: UTC + 3 часа


ПРЯМО СЕЙЧАС:



Начать новую тему Ответить на тему  [ Сообщений: 41979 ]     ... , , , 2092, , , ...  
Автор Сообщение
Не в сети
 Заголовок сообщения: Re: Мелкие вопросы по теории
СообщениеДобавлено: Сб окт 18, 2025 08:39:15 
Друг Кота
Аватар пользователя

Карма: 116
Рейтинг сообщений: 4525
Зарегистрирован: Пт мар 30, 2012 05:17:29
Сообщений: 16229
Откуда: Екатеринбург
Рейтинг сообщения: 0
Называется MMANA GOL.
Только не GOL, а GAL. Для диполя, конечно, перебор, а сложные антенны описывать замаешься, зато считает хорошо. Жаль, что её забросили, могли бы такую конфетку сделать...

Добавлено after 2 minutes 44 seconds:
Правильно ли я понимаю:
1) Частота радиостанции 96.0 FM
Кстати, нет, неправильно. Частота радиостанции 96.0 MHz, а не 96.0 FM. Мегагерц, а не эфэмов. :kill:

_________________
И хрюкотали зелюки,
Как мюмзики в мове.

На каждый РКН
Найдётся VPN.


Вернуться наверх
 
Не в сети
 Заголовок сообщения: Re: Мелкие вопросы по теории
СообщениеДобавлено: Сб окт 18, 2025 11:04:05 
Поставщик валерьянки для Кота
Аватар пользователя

Карма: 12
Рейтинг сообщений: 148
Зарегистрирован: Пт фев 27, 2015 20:57:08
Сообщений: 1930
Откуда: Курск
Рейтинг сообщения: 0
Цитата:
Кстати, нет, неправильно. Частота радиостанции 96.0 MHz, а не 96.0 FM. Мегагерц, а не эфэмов. :kill:

Чисто машинально получилось, извиняюсь :oops:


Вернуться наверх
 
Не в сети
 Заголовок сообщения: Re: Мелкие вопросы по теории
СообщениеДобавлено: Сб окт 18, 2025 14:42:18 
Друг Кота

Зарегистрирован: Вт мар 13, 2012 12:16:13
Сообщений: 8977
Откуда: .ru
Рейтинг сообщения: 0
У меня приемник в виде автомагнитолы. На машине когда-то работало радио хорошо с активной авто антенной. Сейчас магнитолку использую стационарно в гараже.
Крайний случай - приобрести готовую автоантенну с усилителем, которую обычно клеят на лобовое стекло, но это на крайняк.

Крайний случай - отпадает сразу.
Приёмнику нужен сигнал. Если сигнала нет то усилитель не поможет.

Поэтому план такой:
:)
пункт 1:
подключаем к автомагнитоле кусок провода... если не работает переходим к следующему пункту...

Изображение

пункт 2:
подключаем к автомагнитоле антенну на крыше авто... если не работает переходим к следующему пункту...

Изображение

пункт 3:
подключаем к автомагнитоле антенну на крыше гаража... если не работает переходим к следующему пункту...

Изображение

пункт 4:
поднимаем антенну как можно выше... если не работает переходим к следующему пункту...

Изображение

Добавлено after 3 minutes 52 seconds:
пункт 5:
ставим антенную мачту... и поднимаем антенну ещё выше...

Изображение

Изображение

:))

что ? опять не работает ?
:shock:
переходим к следующему пункту...
:))


Вложения:
Screenshot_5.jpg [47.56 KiB]
Скачиваний: 758
Screenshot_4.jpg [46.48 KiB]
Скачиваний: 646
Screenshot_1.jpg [37.1 KiB]
Скачиваний: 495
Screenshot_6.jpg [53.67 KiB]
Скачиваний: 511
Screenshot_3.jpg [24.99 KiB]
Скачиваний: 607
Screenshot_2.jpg [33.3 KiB]
Скачиваний: 497
Вернуться наверх
 
Не в сети
 Заголовок сообщения: Re: Мелкие вопросы по теории
СообщениеДобавлено: Сб окт 18, 2025 14:48:01 
Друг Кота
Аватар пользователя

Карма: 107
Рейтинг сообщений: 3835
Зарегистрирован: Пн фев 09, 2009 22:19:49
Сообщений: 25004
Откуда: Когда-то был прекрасный город для людей
Рейтинг сообщения: 2
Ставим Останкинскую телебашню ?

ЗЫ. Гараж можно внутри ее сделать заодно ...


Вернуться наверх
 
Эиком - электронные компоненты и радиодетали
Не в сети
 Заголовок сообщения: Re: Мелкие вопросы по теории
СообщениеДобавлено: Сб окт 18, 2025 15:10:55 
Друг Кота

Зарегистрирован: Вт мар 13, 2012 12:16:13
Сообщений: 8977
Откуда: .ru
Рейтинг сообщения: 0
первым делом надо поднять антенну... чтобы сигнал появился... пусть даже слабый.

Изображение

а потом уже делать всякие "навороченные" антенны.
:roll:
потому что если сигнала нет то он и не появится... какие бы "навороченные" антенны небыли ))
:tea:


Вложения:
Screenshot_1.jpg [32.51 KiB]
Скачиваний: 579
Вернуться наверх
 
Не в сети
 Заголовок сообщения: Re: Мелкие вопросы по теории
СообщениеДобавлено: Сб окт 18, 2025 20:33:53 
Сверлит текстолит когтями
Аватар пользователя

Карма: 6
Рейтинг сообщений: 228
Зарегистрирован: Пн ноя 08, 2021 13:12:57
Сообщений: 1209
Откуда: 58С 58В
Рейтинг сообщения: 0
Ну у нас одна основная вещательная вышка, Курская телебашня: https://radiomap.eu/ru/kursk

Добавлено after 5 minutes 24 seconds:
От вышки до меня по прямой 8,9 км. Недалеко вроде.

Областная телебашня 8,9 км и проблемы?
Разве что очень специфические. :dont_know:

_________________
Свежий взгляд из прошлого тысячелетия.


Вернуться наверх
 
Не в сети
 Заголовок сообщения: Re: Мелкие вопросы по теории
СообщениеДобавлено: Вс окт 19, 2025 01:42:14 
Поставщик валерьянки для Кота
Аватар пользователя

Карма: 12
Рейтинг сообщений: 148
Зарегистрирован: Пт фев 27, 2015 20:57:08
Сообщений: 1930
Откуда: Курск
Рейтинг сообщения: 0
Цитата:
Областная телебашня 8,9 км и проблемы?
Разве что очень специфические. :dont_know:
В машине по городу вообще никогда проблем не было. Разве что в глубокой низине города.

Цитата:
первым делом надо поднять антенну... чтобы сигнал появился... пусть даже слабый.
- Да есть сигнал. Две- три радиостанции принимает всегда хорошо, даже от проволоки, вставленной в магнитоллу. Ну конечно надо немного пошевелить направление. Это внутри гаража с закрытой дверью. Поэтому я предположил, что если вывести коаксиалом за пределы гаража, то сигнал будет лучше, но не получилось должного эффекта. Другие радиостанции принимает тоже, но с помехами и тише. Поэтому решил попробовать не куски проволоки, "взятые от балды", а нормально рассчитанную антенну соорудить. Из выше сказанных советов я понял, что усилитель антенне не нужен. Достаточно просто нормальной антенны и нормально направленной. Я и решил пойти по этому пути. Попробую рассчитать антенну в программе. Уда-Яги не сложно изготавливается. Да и все остальные в общем-то тоже, зная точные размеры и параметры сигнала.
----------
PS: Хотя в машине именно с усилителем антенна была. На лобовом стекле в верхней части горизонтально (Диполь, как я понимаю) И ловила хорошо все радиостанции в любом местоположении авто в городе. Да и за городом тоже нормально ловила, но только уже на других частотах. Только в низинах сигнал мог пропадать, и то не на всех частотах, и иногда новые радиостанции.


Вернуться наверх
 
Не в сети
 Заголовок сообщения: Re: Мелкие вопросы по теории
СообщениеДобавлено: Вс окт 19, 2025 09:36:22 
Друг Кота
Аватар пользователя

Карма: 116
Рейтинг сообщений: 4525
Зарегистрирован: Пт мар 30, 2012 05:17:29
Сообщений: 16229
Откуда: Екатеринбург
Рейтинг сообщения: 0
1. Ещё раз обращаю внимание: в диапазоне УКВ важно найти не только направление на передающую антенну, но и точку на местности, где интерференция не подавляет сигнал. Расстояние между точками, где он подавляется, порядка половины длины волны. То есть не стоит ставить антенну где попало.
2. На всякий случай проверьте работоспособность приёмника в другом месте - мало ли что с ним случилось с тех пор, как он точно работал.

_________________
И хрюкотали зелюки,
Как мюмзики в мове.

На каждый РКН
Найдётся VPN.


Вернуться наверх
 
Не в сети
 Заголовок сообщения: Re: Мелкие вопросы по теории
СообщениеДобавлено: Вс окт 19, 2025 10:18:47 
Друг Кота
Аватар пользователя

Карма: 139
Рейтинг сообщений: 2962
Зарегистрирован: Чт янв 10, 2008 22:01:02
Сообщений: 24827
Откуда: Московская область, Фрязино
Рейтинг сообщения: 0
[Две- три радиостанции принимает всегда хорошо, даже от проволоки, вставленной в магнитоллу. падать, и то не на всех частотах, и иногда новые радиостанции.

Это означает, что передающая антенна искомой станции расположена в ином, нежели эти 2...3 станции, месте.
Автомобиль отличается от гаража тем, что в нем автономный источник питания соединенный с кузовом и приемник относительно удаленный от источников помех распространяемых по сети.
Поэтому активная антенна на стекле авто менее подвержена мультипликативной помехе, чем в гараже.
Ну и место расположения в интерферирующем сигнале очень важно. Об этом чуть ранее коллега упомянул.


Вернуться наверх
 
Не в сети
 Заголовок сообщения: Re: Мелкие вопросы по теории
СообщениеДобавлено: Вс окт 19, 2025 10:23:33 
Друг Кота
Аватар пользователя

Карма: 107
Рейтинг сообщений: 3835
Зарегистрирован: Пн фев 09, 2009 22:19:49
Сообщений: 25004
Откуда: Когда-то был прекрасный город для людей
Рейтинг сообщения: 4
Почему у кота хвост постоянно вертится и он на месте не сидит ?

Ищет лучший прием....

А ты кот или не кот ?


Вернуться наверх
 
Не в сети
 Заголовок сообщения: Re: Мелкие вопросы по теории
СообщениеДобавлено: Вс окт 19, 2025 20:26:27 
Поставщик валерьянки для Кота
Аватар пользователя

Карма: 12
Рейтинг сообщений: 148
Зарегистрирован: Пт фев 27, 2015 20:57:08
Сообщений: 1930
Откуда: Курск
Рейтинг сообщения: 0
Цитата:
1. Ещё раз обращаю внимание: в диапазоне УКВ важно найти не только направление на передающую антенну, но и точку на местности, где интерференция не подавляет сигнал. Расстояние между точками, где он подавляется, порядка половины длины волны. То есть не стоит ставить антенну где попало.
Вот наверное из-за чего кусок провода за пределами гаража ловил не лучше, чем внутри гаража. Я этого не знал... После изготовления антенны полтора метра вправо-влево подвигать нужно будет.
Цитата:
Это означает, что передающая антенна искомой станции расположена в ином, нежели эти 2...3 станции, месте.
- я поначалу тоже так думал, но нет. Практически все радиоканалы передаются именно с этой самой высокой точки в городе и радио каналы и цифровое телевиденье. Просто мне нужные частоты располагаются в чуть нижнем диапазоне чем те, которые хорошо принимаются. Хорошо принимаются примерно от 102 МГц до 105 МГц.. А мне нужные радиостанции это от 92 МГц до 96 МГц.
Цитата:
А ты кот или не кот ?
- :lol: Мне еще предстоит поискать лучший прием)


Вернуться наверх
 
Не в сети
 Заголовок сообщения: Re: Мелкие вопросы по теории
СообщениеДобавлено: Пн окт 20, 2025 06:39:51 
Собутыльник Кота
Аватар пользователя

Карма: -19
Рейтинг сообщений: -171
Зарегистрирован: Пт янв 03, 2025 16:26:44
Сообщений: 2690
Рейтинг сообщения: 0
Просто мне нужные частоты располагаются в чуть нижнем диапазоне чем те, которые хорошо принимаются. Хорошо принимаются примерно от 102 МГц до 105 МГц.. А мне нужные радиостанции это от 92 МГц до 96 МГц.

Всеволновая антенна трубки диаметром 40 мм. Или удлинить пропорционально более тонкие трубки. Все же рассчитывается. А совет двигать вперед назад по направлению на станцию только если сзади отражатель близко. На открытом месте какая разница?

_________________
Нет смысла перечислять игнорируемых, пускай догадываются сами по отсутствию ответов. Да и не по фэнь-шую называть их недоброжелателями, это просто глупые люди, число которых, увы, растет.


Вернуться наверх
 
Не в сети
 Заголовок сообщения: Re: Мелкие вопросы по теории
СообщениеДобавлено: Пн окт 20, 2025 07:53:10 
Друг Кота
Аватар пользователя

Карма: 107
Рейтинг сообщений: 3835
Зарегистрирован: Пн фев 09, 2009 22:19:49
Сообщений: 25004
Откуда: Когда-то был прекрасный город для людей
Рейтинг сообщения: 0
Койот, подбери хвост, он у тебя слишком облезлый для приема...

Отраженка может возникать не только от заднего зеркала, но и от отражение сигнала от боковых лучей стоящих впереди домов.
Дифракционная решетка знаешь ? Так она и для радиоволн существует.
Когда дома рядами и колоннами строят...

Вот и выходит - то белая полоса, то черная. И не по полтора метра, а до двух длинн волн.


Вернуться наверх
 
Не в сети
 Заголовок сообщения: Re: Мелкие вопросы по теории
СообщениеДобавлено: Пн окт 20, 2025 10:30:29 
Опытный кот
Аватар пользователя

Карма: 1
Рейтинг сообщений: 14
Зарегистрирован: Вт сен 09, 2014 20:39:46
Сообщений: 846
Откуда: Приютово/Белебей
Рейтинг сообщения: 0
а подскажите! обгорела клемма на обогревателе. как можно понадежней к ней соединиться? понятно, что вариантов много, но может есть оптимальный?
СпойлерИзображение

_________________
нельзя ВСЕМ дать ВСЁ. потому что ВСЕХ много, а ВСЕГО мало!
❝ А сейчас надо обязательно дунуть. Если не дунуть — никакого чуда не произойдет! ❞ ©


Вернуться наверх
 
Не в сети
 Заголовок сообщения: Re: Мелкие вопросы по теории
СообщениеДобавлено: Пн окт 20, 2025 12:23:44 
Держит паяльник хвостом

Карма: 2
Рейтинг сообщений: 122
Зарегистрирован: Пт ноя 22, 2024 14:08:43
Сообщений: 999
Рейтинг сообщения: 0
две пластинки спереди-сзади, стянуть винтиками, от винта стальной проволокой 1 мм, а потом уже к проволоке провод винтом-шайбами...


Вернуться наверх
 
Не в сети
 Заголовок сообщения: Re: Мелкие вопросы по теории
СообщениеДобавлено: Пн окт 20, 2025 22:27:17 
Поставщик валерьянки для Кота
Аватар пользователя

Карма: 12
Рейтинг сообщений: 148
Зарегистрирован: Пт фев 27, 2015 20:57:08
Сообщений: 1930
Откуда: Курск
Рейтинг сообщения: 0
Цитата:
понятно, что вариантов много, но может есть оптимальный?
Да не так уж и много вариантов.
Основную идею уже озвучили выше. Как-то надежно прижать контакт. Винтами и пластинами будет вполне надежно. В пластины можно сразу вставить клемму опресованную на проводе. Провод с огнеупорной изоляцией обязательно. Например в силиконовой изоляции, либо еще в оплетке огнеупорной. Обязательно обработать подгоревший контакт обогревателя надфильком или наждачкой некрупной от окалин. И все это сжать пластинами и винтами.
----------
У меня как-то была подобная история. Я тогда обошелся одним маленьким винтиком с гайкой и двумя шайбами. Винтик диаметром с отверстие в клемме нагревателя. В клемме "мама" проделал такое же отверстие. Одел клемму на клемму обогревателя и стянул этим винтиком. Получилось довольно надежно. Но на мой взгляд пластинами будет еще лучше, т.к. такая конструкция будет более объемной и лучше будет отводить тепло от провода.


Вернуться наверх
 
Не в сети
 Заголовок сообщения: Re: Мелкие вопросы по теории
СообщениеДобавлено: Ср окт 22, 2025 09:02:19 
Сверлит текстолит когтями
Аватар пользователя

Зарегистрирован: Пт авг 05, 2016 04:47:49
Сообщений: 1142
Рейтинг сообщения: 0
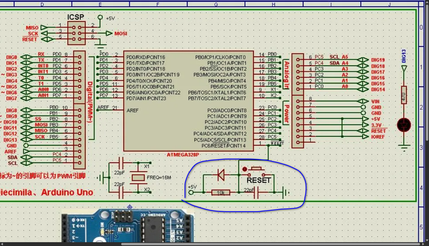
Изображение

подскажите как диод на ресет ускоряет разряд конденсатора если при нажатии кнопки мы делаем короткое замыкание на конденсаторе который мгновенно разряжается ...


Вернуться наверх
 
Не в сети
 Заголовок сообщения: Re: Мелкие вопросы по теории
СообщениеДобавлено: Ср окт 22, 2025 09:58:21 
Собутыльник Кота
Аватар пользователя

Карма: -19
Рейтинг сообщений: -171
Зарегистрирован: Пт янв 03, 2025 16:26:44
Сообщений: 2690
Рейтинг сообщения: 0
Никак. Диод для разряда конденсатора 22 пФ на емкость источника +5 В при выключении устройства и приведения в исходное состояние.

_________________
Нет смысла перечислять игнорируемых, пускай догадываются сами по отсутствию ответов. Да и не по фэнь-шую называть их недоброжелателями, это просто глупые люди, число которых, увы, растет.


Вернуться наверх
 
Не в сети
 Заголовок сообщения: Re: Мелкие вопросы по теории
СообщениеДобавлено: Пт окт 24, 2025 01:25:42 
Друг Кота
Аватар пользователя

Карма: 31
Рейтинг сообщений: 936
Зарегистрирован: Пт сен 10, 2021 15:19:36
Сообщений: 6401
Откуда: Протвино
Рейтинг сообщения: 0
Di123, диод разряжает конденсатор при выключении питания.
это делают для двух вещей :
1. чтоб можно было ресетить коротким прерыванием питания
(иначе конденсатор разряжается только через резистор и если тау скажем 2s то и питание нужно на ощутимое время прерывать)

2. чтоб защитить вход , если он не любит когда на нем +напряжение выше чем на Vcc.

для 2го варианта нужен шоттки диод или еще доп резистор ~100+R между входом и конденсатором.


Вернуться наверх
 
Не в сети
 Заголовок сообщения: Re: Мелкие вопросы по теории
СообщениеДобавлено: Вс окт 26, 2025 18:20:08 
Нашел транзистор. Понюхал.
Аватар пользователя

Зарегистрирован: Вс фев 11, 2018 07:12:47
Сообщений: 195
Рейтинг сообщения: 0
Привет всем. Имеем управление щеточным моторчиком через МК с обратной связью. Надо чуть приподнять обороты. При торможении двигателя ширина импульса увеличивается. Тоесть как я понимаю чуть поднимать напряжение питания схемы смысла не имеет, обороты не поднимутся. Не могу понять как в схеме работает обратная связь( Тоесть понятно, что связь осуществляется верхним выводом на МК. Не понятно как можно изменить в небольших пределах обороты мотора без вмешательства в МК. Может кто подсказать что мониторит процессор в этой схеме? Чем ьольше нагрузка, тем выше напряжение на диоде?
СпойлерИзображение


Вернуться наверх
 
Показать сообщения за:  Сортировать по:  Вернуться наверх
Начать новую тему Ответить на тему  [ Сообщений: 41979 ]     ... , , , 2092, , , ...  

Часовой пояс: UTC + 3 часа


Кто сейчас на форуме

Сейчас этот форум просматривают: нет зарегистрированных пользователей и гости: 16


Вы не можете начинать темы
Вы не можете отвечать на сообщения
Вы не можете редактировать свои сообщения
Вы не можете удалять свои сообщения
Вы не можете добавлять вложения

Найти:
Перейти:  


Powered by phpBB © 2000, 2002, 2005, 2007 phpBB Group
Русская поддержка phpBB
Extended by Karma MOD © 2007—2012 m157y
Extended by Topic Tags MOD © 2012 m157y