Например TDA7294

Форум РадиоКот • Просмотр темы - схема электроштор
Форум РадиоКот
Здесь можно немножко помяукать :)

Текущее время: Пт фев 06, 2026 20:31:08

Часовой пояс: UTC + 3 часа


ПРЯМО СЕЙЧАС:



Начать новую тему Ответить на тему  [ Сообщений: 29 ]  1,  
Автор Сообщение
Не в сети
 Заголовок сообщения: схема электроштор
СообщениеДобавлено: Пн сен 11, 2023 18:19:04 
Встал на лапы
Аватар пользователя

Зарегистрирован: Пт сен 08, 2017 16:54:41
Сообщений: 96
Рейтинг сообщения: 0
Здравствуйте. Озадачился изготовлением электроштор, купил на алике зубчатый ремень от 3д принтера и к нему ролики, двигатель с редуктором, уже всё сделал - осталось схему найти и собрать. Попалась мне эта схема ИзображениеВсё чудесно, но не устраивает в ней отключение двигателя по времени, если времени будет мало закроются не полностью, если много, зубцы на роликах срежут зубцы на ремне, время работы двигателя будет сильно зависеть от напряжения на нём а я бы хотел оставить возможность запитать и от аккумуляторов. Геркон мне кажется дубовым вариантом, я бы хотел что нибудь с датчиком холла (по мрему так надёжнее). Я уже скрипел мозгами на счёт этого и пришёл к выводу что датчик холла должен разряжать С6 (по моему это оптимально, чтобы не изменять саму схему) посоветуйте, как лучше сделать, может кому попадалась "умная" схема.


Вернуться наверх
 
Не в сети
 Заголовок сообщения: Re: схема электроштор
СообщениеДобавлено: Пн сен 11, 2023 19:12:12 
Друг Кота
Аватар пользователя

Карма: 107
Рейтинг сообщений: 3829
Зарегистрирован: Пн фев 09, 2009 22:19:49
Сообщений: 24897
Откуда: Когда-то был прекрасный город для людей
Рейтинг сообщения: 0
Два концевых датчика поставь и релес самоблокированием. И никакой электроники вообще не потребуется.
Схемы в интернете были, ищи. Ключевые слова тебе дали.


Вернуться наверх
 
Не в сети
 Заголовок сообщения: Re: схема электроштор
СообщениеДобавлено: Пн сен 11, 2023 19:33:29 
Сверлит текстолит когтями
Аватар пользователя

Карма: 6
Рейтинг сообщений: 228
Зарегистрирован: Пн ноя 08, 2021 13:12:57
Сообщений: 1201
Откуда: 58С 58В
Рейтинг сообщения: 0
Dmitriy70, ---зубцы на роликах срежут зубцы на ремне---
Фрикцион из резиновой трубки например? :dont_know:

_________________
Свежий взгляд из прошлого тысячелетия.


Вернуться наверх
 
Не в сети
 Заголовок сообщения: Re: схема электроштор
СообщениеДобавлено: Пн сен 11, 2023 20:54:57 
Друг Кота
Аватар пользователя

Карма: 59
Рейтинг сообщений: 2237
Зарегистрирован: Чт янв 26, 2012 16:44:29
Сообщений: 19839
Откуда: Таксимо
Рейтинг сообщения: 0
Концевики с диодами и поляризованое реле и переключатель авто-ручное. Ну и джойстик какой от двд плеера с механизма. И не надо никакой электроники. Ну кроме двух диодов

_________________
Мои поставщики запчастей с отличной репутацией
texnomag.ru
radioremont.com
pl-1.org
4ip.info
elitan.ru


Вернуться наверх
 
Эиком - электронные компоненты и радиодетали
В сети
 Заголовок сообщения: Re: схема электроштор
СообщениеДобавлено: Вт сен 12, 2023 04:04:19 
Друг Кота
Аватар пользователя

Карма: 197
Рейтинг сообщений: 8625
Зарегистрирован: Пн ноя 30, 2009 03:00:01
Сообщений: 43402
Откуда: Нерезиновая
Рейтинг сообщения: 0
Dmitriy70 писал(а):
Озадачился изготовлением электроштор, купил на алике зубчатый ремень от 3д принтера и к нему ролики, двигатель с редуктором, уже всё сделал - осталось схему найти и собрать. Попалась мне эта схема

Ну, я понимаю, слава инженера Голдберга
https://ru.wikipedia.org/wiki/%D0%9C%D0 ... 0%B3%D0%B0
мучает всех..
Напихать 100 деталек иуда, где достаточно двух/четырёх релюшек?
При чём- автора этой схемы, её сложность не избавила ни от реле, ни от концевиков..
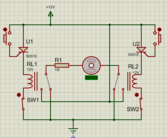
Вот схема на паре релюшек,
СпойлерИзображение

подойдут вот такие, например:
https://www.chipdip.ru/product/tr5v-l-12vdc-s-z
https://www.chipdip.ru/product/833hm-1c-c-12vdc
https://www.chipdip.ru/product/hrs4h-s-dc12v
https://aliexpress.ru/item/32874895004.html
https://aliexpress.ru/item/10000275815686.html
https://aliexpress.ru/item/4000493789741.html
и на паре тиристоров, подойдут, например, такие:
https://www.chipdip.ru/product/mcr100-6-a1g
https://www.chipdip.ru/product/bt149g
https://aliexpress.ru/item/1005005195415910.html
Резистор нужен, чтобы при остановке мотора не спекались контакты реле. Номинал резистора зависит от мощности мотора.
Так же можно сделать схему на четырёх реле (годятся даже 5-ти контактные автомобильные реле), или на двух реле с двумя группами переключающих контактов-
типа таких:
https://www.chipdip.ru/product/hjr1-2c-l-12vdc
https://www.chipdip.ru/product/r2g2ch012
https://aliexpress.ru/item/1005003032869043.html
https://aliexpress.ru/item/1005005486973836.html
https://aliexpress.ru/item/32580847853.html
https://aliexpress.ru/item/1005005195605158.html
https://aliexpress.ru/item/1005004321965490.html
И эту схему могу нарисовать...

зы.. Я подобные шторы с электроприводом делал без всякой помощи со стороны, а интернетов тогда и в помине не было- когда мне было 15 лет, а это было очень давно.. :))) :))) :)))


Вложения:
Схема управления.PNG [17.56 KiB]
Скачиваний: 139
Вернуться наверх
 
Не в сети
 Заголовок сообщения: Re: схема электроштор
СообщениеДобавлено: Вт сен 12, 2023 05:44:48 
Друг Кота
Аватар пользователя

Карма: 59
Рейтинг сообщений: 2237
Зарегистрирован: Чт янв 26, 2012 16:44:29
Сообщений: 19839
Откуда: Таксимо
Рейтинг сообщения: 0
Норм схема, тиристоры можно на транзисторах нпн пнп собрать из любых. Но я бы еще ручное управление добавил, или 2 доп кнопки или переключатель. Не всегда шторка до конца должна, иногда напрловину

_________________
Мои поставщики запчастей с отличной репутацией
texnomag.ru
radioremont.com
pl-1.org
4ip.info
elitan.ru


Вернуться наверх
 
В сети
 Заголовок сообщения: Re: схема электроштор
СообщениеДобавлено: Вт сен 12, 2023 05:53:08 
Друг Кота
Аватар пользователя

Карма: 197
Рейтинг сообщений: 8625
Зарегистрирован: Пн ноя 30, 2009 03:00:01
Сообщений: 43402
Откуда: Нерезиновая
Рейтинг сообщения: 0
vlasovzloy писал(а):
Но я бы еще ручное управление добавил, или 2 доп кнопки или переключатель. Не всегда шторка до конца должна, иногда напрловину
2 кнопки не нужно, достаточно одной кнопки на размыкание - типа "стоп" - которой просто отключается питающее напряжение.
СпойлерИзображение


зы.. Конечно, можно поизгаляться, и вообще без реле сделать- например, используя мостовой драйвер мотора- L298-
https://aliexpress.ru/item/32341874990.html , и, например, микросхему триггера CD4013..


Вложения:
Схема управления2.PNG [55.41 KiB]
Скачиваний: 129


Последний раз редактировалось АлександрЛ Вт сен 12, 2023 06:15:26, всего редактировалось 1 раз.
Вернуться наверх
 
Не в сети
 Заголовок сообщения: Re: схема электроштор
СообщениеДобавлено: Вт сен 12, 2023 06:17:31 
Друг Кота
Аватар пользователя

Карма: 59
Рейтинг сообщений: 2237
Зарегистрирован: Чт янв 26, 2012 16:44:29
Сообщений: 19839
Откуда: Таксимо
Рейтинг сообщения: 0
Ага я тоже подумал про одну, ты опередил

Добавлено after 2 minutes 20 seconds:
Если поставить на реле резисторы и коротить через еще резисторы обмотки то можно обычные герконы на замыкание поставить. Я про концевики

_________________
Мои поставщики запчастей с отличной репутацией
texnomag.ru
radioremont.com
pl-1.org
4ip.info
elitan.ru


Вернуться наверх
 
В сети
 Заголовок сообщения: Re: схема электроштор
СообщениеДобавлено: Вт сен 12, 2023 06:56:52 
Друг Кота
Аватар пользователя

Карма: 197
Рейтинг сообщений: 8625
Зарегистрирован: Пн ноя 30, 2009 03:00:01
Сообщений: 43402
Откуда: Нерезиновая
Рейтинг сообщения: 1
Вот схема без реле= только электроника!
СпойлерИзображение

С микросхемой L298 на алишке продаётся вот такой модуль:
https://aliexpress.ru/item/32341874990.html
Вот тут есть его схема:
https://robotchip.ru/obzor-drayvera-motora-na-l298n/
СпойлерИзображение

Осталось добавить микросхемку CD4011 (561ЛА7) и немного резисторов, не обязательно 10 кОм, можно от 1 до 100 кОм, какие удастся спи.. :))) .онерить или ещё как достать.. ..


Вложения:
Схема без реле.PNG [78.78 KiB]
Скачиваний: 141
Вернуться наверх
 
Не в сети
 Заголовок сообщения: Re: схема электроштор
СообщениеДобавлено: Вт сен 12, 2023 07:33:50 
Друг Кота
Аватар пользователя

Карма: 59
Рейтинг сообщений: 2237
Зарегистрирован: Чт янв 26, 2012 16:44:29
Сообщений: 19839
Откуда: Таксимо
Рейтинг сообщения: 0
Разучились люди головой думать. Это же разминка для мозга, это же полезно

_________________
Мои поставщики запчастей с отличной репутацией
texnomag.ru
radioremont.com
pl-1.org
4ip.info
elitan.ru


Вернуться наверх
 
Не в сети
 Заголовок сообщения: Re: схема электроштор
СообщениеДобавлено: Вт сен 12, 2023 08:27:40 
Друг Кота
Аватар пользователя

Карма: 17
Рейтинг сообщений: 467
Зарегистрирован: Ср ноя 11, 2009 17:19:30
Сообщений: 5635
Откуда: Воронеж
Рейтинг сообщения: 0
Это что! А вот у нас есть такой привод, который сам всё доводит, если за штору дёрнуть в желаемом направлении. Вообще без кнопок, схема запускается со своего же мотора.

_________________
"Привет!" - соврал он.


Вернуться наверх
 
Не в сети
 Заголовок сообщения: Re: схема электроштор
СообщениеДобавлено: Вт сен 12, 2023 10:06:43 
Друг Кота
Аватар пользователя

Карма: 59
Рейтинг сообщений: 2237
Зарегистрирован: Чт янв 26, 2012 16:44:29
Сообщений: 19839
Откуда: Таксимо
Рейтинг сообщения: 0
У меня велосипед такой был в децтве. В какую сторону покрутишь пелали в такую и едет

_________________
Мои поставщики запчастей с отличной репутацией
texnomag.ru
radioremont.com
pl-1.org
4ip.info
elitan.ru


Вернуться наверх
 
Не в сети
 Заголовок сообщения: Re: схема электроштор
СообщениеДобавлено: Вт сен 12, 2023 23:51:35 
Друг Кота

Карма: 13
Рейтинг сообщений: 84
Зарегистрирован: Чт сен 20, 2007 14:08:00
Сообщений: 13796
Рейтинг сообщения: 0
4 полевика, контроллер, пара кнопок и датчик тока через движок

_________________
тематические ответы только в форуме, в приват не пишите


Вернуться наверх
 
Не в сети
 Заголовок сообщения: Re: схема электроштор
СообщениеДобавлено: Ср сен 13, 2023 07:16:06 
Друг Кота
Аватар пользователя

Карма: 107
Рейтинг сообщений: 3829
Зарегистрирован: Пн фев 09, 2009 22:19:49
Сообщений: 24897
Откуда: Когда-то был прекрасный город для людей
Рейтинг сообщения: 0
А у меня был моторчик с редуктором из конструктора и переключатель к нему реверсивный со средним устойчивым положением... поскольку было это в пятом классе.
Ничего, лет пять пользовались, пока не надоело.


Вернуться наверх
 
Не в сети
 Заголовок сообщения: Re: схема электроштор
СообщениеДобавлено: Пт сен 15, 2023 20:03:34 
Встал на лапы
Аватар пользователя

Зарегистрирован: Пт сен 08, 2017 16:54:41
Сообщений: 96
Рейтинг сообщения: 0
Спасибо всем, буду делать на реле.


Вернуться наверх
 
Не в сети
 Заголовок сообщения: Re: схема электроштор
СообщениеДобавлено: Чт ноя 09, 2023 09:50:42 
Встал на лапы
Аватар пользователя

Зарегистрирован: Пт сен 08, 2017 16:54:41
Сообщений: 96
Рейтинг сообщения: 0
Сделал-всё работает, только "странность" при отключении концевых отключается сразу, при нажатии общей кнопки отключения, нужно держать кнопку 2 секунды, видимо эдс движка реле удерживает, но это ерунда


Вернуться наверх
 
Не в сети
 Заголовок сообщения: Re: схема электроштор
СообщениеДобавлено: Вт ноя 14, 2023 19:15:14 
Встал на лапы
Аватар пользователя

Зарегистрирован: Пт сен 08, 2017 16:54:41
Сообщений: 96
Рейтинг сообщения: 0
И ещё один момент, нет ли у вас в запасе схемы, чтобы смогла управлять моей релейной схемой, день-ночь? По типу "сумеречного реле"


Вернуться наверх
 
Не в сети
 Заголовок сообщения: Re: схема электроштор
СообщениеДобавлено: Вт ноя 14, 2023 19:31:25 
Друг Кота
Аватар пользователя

Карма: 59
Рейтинг сообщений: 2237
Зарегистрирован: Чт янв 26, 2012 16:44:29
Сообщений: 19839
Откуда: Таксимо
Рейтинг сообщения: 0
Есть конечно

_________________
Мои поставщики запчастей с отличной репутацией
texnomag.ru
radioremont.com
pl-1.org
4ip.info
elitan.ru


Вернуться наверх
 
Не в сети
 Заголовок сообщения: Re: схема электроштор
СообщениеДобавлено: Вт ноя 14, 2023 20:23:21 
Друг Кота
Аватар пользователя

Карма: 107
Рейтинг сообщений: 3829
Зарегистрирован: Пн фев 09, 2009 22:19:49
Сообщений: 24897
Откуда: Когда-то был прекрасный город для людей
Рейтинг сообщения: 0
Тут главное, солнышко с люстрой чтоб она не путала.


Вернуться наверх
 
Не в сети
 Заголовок сообщения: Re: схема электроштор
СообщениеДобавлено: Вт ноя 14, 2023 20:56:39 
Друг Кота
Аватар пользователя

Карма: 59
Рейтинг сообщений: 2237
Зарегистрирован: Чт янв 26, 2012 16:44:29
Сообщений: 19839
Откуда: Таксимо
Рейтинг сообщения: 0
Китайский программируемый суточный таймер на дин рейку

_________________
Мои поставщики запчастей с отличной репутацией
texnomag.ru
radioremont.com
pl-1.org
4ip.info
elitan.ru


Вернуться наверх
 
Показать сообщения за:  Сортировать по:  Вернуться наверх
Начать новую тему Ответить на тему  [ Сообщений: 29 ]  1,  

Часовой пояс: UTC + 3 часа


Кто сейчас на форуме

Сейчас этот форум просматривают: vovw, Васо и гости: 41


Вы не можете начинать темы
Вы не можете отвечать на сообщения
Вы не можете редактировать свои сообщения
Вы не можете удалять свои сообщения
Вы не можете добавлять вложения

Найти:
Перейти:  


Powered by phpBB © 2000, 2002, 2005, 2007 phpBB Group
Русская поддержка phpBB
Extended by Karma MOD © 2007—2012 m157y
Extended by Topic Tags MOD © 2012 m157y