Например TDA7294

Форум РадиоКот • Просмотр темы - ЗУ для свинцовых АКБ на МК Atmega 16А
Форум РадиоКот
Здесь можно немножко помяукать :)

Текущее время: Пн янв 05, 2026 07:01:44

Часовой пояс: UTC + 3 часа


ПРЯМО СЕЙЧАС:



Начать новую тему Ответить на тему  [ Сообщений: 6068 ]     ... , , , 57, , , ...  
Автор Сообщение
Не в сети
 Заголовок сообщения: Re: ЗУ для свинцовых АКБ на МК Atmega 16А
СообщениеДобавлено: Сб дек 03, 2011 14:36:38 
Открыл глаза

Зарегистрирован: Вс май 08, 2011 09:02:00
Сообщений: 74
Рейтинг сообщения: 0
А может есть ЖКИ, которые работают в отрицательных температурах?


Вернуться наверх
 
Не в сети
 Заголовок сообщения: Re: ЗУ для свинцовых АКБ на МК Atmega 16А
СообщениеДобавлено: Сб дек 03, 2011 17:55:47 
Это не хвост, это антенна
Аватар пользователя

Зарегистрирован: Ср июн 09, 2010 16:44:54
Сообщений: 1335
Откуда: Пермь
Рейтинг сообщения: 0
ionk писал(а):
А может есть ЖКИ, которые работают в отрицательных температурах?

Winstar-ы работают до -20 С

У меня даж в машине есть такой, при -27 всё кажет
Изображение

_________________
Фото постройки прототипов


Вернуться наверх
 
Не в сети
 Заголовок сообщения: Re: ЗУ для свинцовых АКБ на МК Atmega 16А
СообщениеДобавлено: Вс дек 04, 2011 07:10:10 
Открыл глаза

Зарегистрирован: Вс май 08, 2011 09:02:00
Сообщений: 74
Рейтинг сообщения: 0
Повторюсь, но кто-нибудь пользовался таким зарядником в гараже зимой? И как он себя вел?


Вернуться наверх
 
Не в сети
 Заголовок сообщения: Re: ЗУ для свинцовых АКБ на МК Atmega 16А
СообщениеДобавлено: Вс дек 04, 2011 10:13:37 
Говорящий с текстолитом
Аватар пользователя

Карма: 16
Рейтинг сообщений: 151
Зарегистрирован: Вт апр 21, 2009 20:52:29
Сообщений: 1508
Откуда: ХМАО Югра Белоярский
Рейтинг сообщения: 0
ionk писал(а):
Повторюсь, но кто-нибудь пользовался таким зарядником в гараже зимой? И как он себя вел?


Я зарядник брату в гараж отдал, пока претензий не поступало кроме как очереди на зарядку :) Прошивка без часов, индикатор самый дешевый что нашел. Сегодня если попаду в гараж узнаю точнее что к чему.

_________________
Гнев - мгновенное разрушение реальности!
Делай всегда хорошо, а хреново и так получится!!!!!


Вернуться наверх
 
Эиком - электронные компоненты и радиодетали
Не в сети
 Заголовок сообщения: Re: ЗУ для свинцовых АКБ на МК Atmega 16А
СообщениеДобавлено: Вс дек 04, 2011 15:39:39 
Нашел транзистор. Понюхал.
Аватар пользователя

Зарегистрирован: Вт янв 11, 2011 22:56:54
Сообщений: 191
Рейтинг сообщения: 0
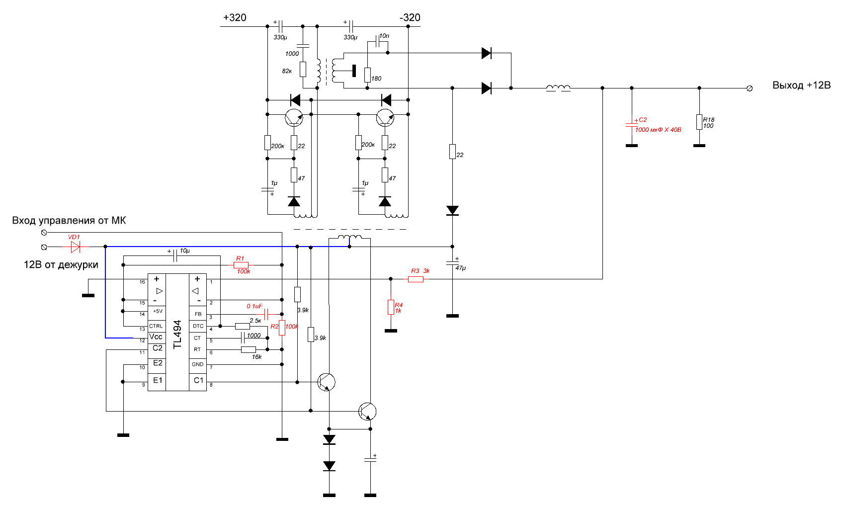
У меня есть такой вопрос!? я переделал БП как показано в схеме
Изображение
А как узнать что правильно сделал, и оно работает?

_________________
Телеграмм чат


Вернуться наверх
 
Не в сети
 Заголовок сообщения: Re: ЗУ для свинцовых АКБ на МК Atmega 16А
СообщениеДобавлено: Вс дек 04, 2011 16:14:01 
Говорящий с текстолитом
Аватар пользователя

Карма: 16
Рейтинг сообщений: 151
Зарегистрирован: Вт апр 21, 2009 20:52:29
Сообщений: 1508
Откуда: ХМАО Югра Белоярский
Рейтинг сообщения: 0
VAP писал(а):
У меня есть такой вопрос!? я переделал БП как показано в схеме
Изображение
А как узнать что правильно сделал, и оно работает?


Элементарно, подключить к 220 без управления и проверить напряжение на выходе, должно быть примерно 8 вольт. При первом включении желательно подключить БП через лампочку.

_________________
Гнев - мгновенное разрушение реальности!
Делай всегда хорошо, а хреново и так получится!!!!!


Вернуться наверх
 
Не в сети
 Заголовок сообщения: Re: ЗУ для свинцовых АКБ на МК Atmega 16А
СообщениеДобавлено: Вс дек 04, 2011 16:17:10 
Встал на лапы

Зарегистрирован: Пт окт 01, 2010 23:05:33
Сообщений: 120
Откуда: Ижевск
Рейтинг сообщения: 0
VAP писал(а):
У меня есть такой вопрос!? я переделал БП как показано в схеме
А как узнать что правильно сделал, и оно работает?

Поскольку существует огромное количество схем блоков питания, на схеме (вкладка "Переделка БП") приводится только фрагмент силовой части, который практически одинаков во всех схемах. Красным цветом выделены элементы, которые устанавливаются дополнительно. При переделке блока питания обвязку ШИМ-контроллера TL494 нужно привести в соответствие этой схеме. Переделанный таким образом блок питания без блока управления (сигнал "Вход управления от МК"отсутствует; напряжение 12В от дежурки поступает) должен иметь на выходе напряжение около 10В. Если это не так, значит, где-то ошибка в монтаже. Переделав силовую часть БП, можно подключать блок управления. При подключенном блоке управления напряжение на выходе БП уменьшится до 1-2В.
© Слон
Рекомендации в архиве на первой странице


Вернуться наверх
 
Не в сети
 Заголовок сообщения: Re: ЗУ для свинцовых АКБ на МК Atmega 16А
СообщениеДобавлено: Вс дек 04, 2011 18:15:44 
Нашел транзистор. Понюхал.
Аватар пользователя

Зарегистрирован: Вт янв 11, 2011 22:56:54
Сообщений: 191
Рейтинг сообщения: 0
У меня на данном этапе, на выходе 11.24В на контакте дежурке 15.54В
На 14 выводе микросхемы 4.9В.
Так и должно быть или что то не правильно ?

_________________
Телеграмм чат


Вернуться наверх
 
Не в сети
 Заголовок сообщения: Re: ЗУ для свинцовых АКБ на МК Atmega 16А
СообщениеДобавлено: Вс дек 04, 2011 18:16:34 
Нашел транзистор. Понюхал.
Аватар пользователя

Зарегистрирован: Вт янв 11, 2011 22:56:54
Сообщений: 191
Рейтинг сообщения: 0
И еще, 5В можно в обще вырезать из БП я правильно понял?

_________________
Телеграмм чат


Вернуться наверх
 
Не в сети
 Заголовок сообщения: Re: ЗУ для свинцовых АКБ на МК Atmega 16А
СообщениеДобавлено: Вс дек 04, 2011 21:17:08 
Нашел транзистор. Понюхал.
Аватар пользователя

Зарегистрирован: Вт янв 11, 2011 22:56:54
Сообщений: 191
Рейтинг сообщения: 0
Нашел еще лишние запчасти в развязке TL494 и теперь изменилось только напряжение на 12 выводе микросхемы, теперь там 10В, а еще вопрос у меня 12-й вывод не на прямую подключен к центральной точке трансформатора, как это показано на схеме выше

_________________
Телеграмм чат


Вернуться наверх
 
Не в сети
 Заголовок сообщения: Re: ЗУ для свинцовых АКБ на МК Atmega 16А
СообщениеДобавлено: Пн дек 05, 2011 12:28:59 
Нашел транзистор. Понюхал.
Аватар пользователя

Зарегистрирован: Вт янв 11, 2011 22:56:54
Сообщений: 191
Рейтинг сообщения: 0
Мужики!!! подскажите мой вопрос, который я задал выше :cry:

_________________
Телеграмм чат


Вернуться наверх
 
Не в сети
 Заголовок сообщения: Re: ЗУ для свинцовых АКБ на МК Atmega 16А
СообщениеДобавлено: Пн дек 05, 2011 13:03:58 
Говорящий с текстолитом
Аватар пользователя

Карма: 16
Рейтинг сообщений: 151
Зарегистрирован: Вт апр 21, 2009 20:52:29
Сообщений: 1508
Откуда: ХМАО Югра Белоярский
Рейтинг сообщения: 0
VAP писал(а):
Мужики!!! подскажите мой вопрос, который я задал выше :cry:


Не знаю кто как делал, намучавшись с переделкой первого БП, то невыпаял то лишнего выпаял..... Второй делал так, выпаял всю вторичку и потом согласно схемы впаял тока то что нужно и все заработало с первого раза без всяких танцев с бубном. Переделывал правда АТ БП, а вместо дежурки использовал отдельный БП на 9 вольт от АДСЛ модемов.

_________________
Гнев - мгновенное разрушение реальности!
Делай всегда хорошо, а хреново и так получится!!!!!


Вернуться наверх
 
Не в сети
 Заголовок сообщения: Re: ЗУ для свинцовых АКБ на МК Atmega 16А
СообщениеДобавлено: Пн дек 05, 2011 14:47:35 
Родился

Зарегистрирован: Вт сен 27, 2011 17:27:55
Сообщений: 13
Рейтинг сообщения: 0
VAP писал(а):
И еще, 5В можно в обще вырезать из БП я правильно понял?

Лучше оставьте, пригодится для питания жки.
По поводу обрезания бп - лучше полностью не выпаивать элементы (например резисторы), а только один вывод откинуть, на втором пусть висит. Несколько откинул, проверил, если нормально дальше можно выпаивать, если нет всегда можно вернуть все назад.


Вернуться наверх
 
Не в сети
 Заголовок сообщения: Re: ЗУ для свинцовых АКБ на МК Atmega 16А
СообщениеДобавлено: Пн дек 05, 2011 16:12:13 
Нашел транзистор. Понюхал.
Аватар пользователя

Зарегистрирован: Вт янв 11, 2011 22:56:54
Сообщений: 191
Рейтинг сообщения: 0
Большое спасибо за советы, но один вопрос так и остался не отвечены.
Вот схема как должно быть и на ней 12-й вывод TL494 на прямую подключен к средней точке трансформатора ( на схеме выделено жирным )
Изображение
а вот схема как сделано у меня, я обозначил те элементы зеленным цветом
Изображение
И вопрос; так и оставить или убрать эти 2-ва резистора и диод?


Вложения:
как у меня.GIF [28.52 KiB]
Скачиваний: 4574
как должно.GIF [28.43 KiB]
Скачиваний: 4784

_________________
Телеграмм чат
Вернуться наверх
 
Не в сети
 Заголовок сообщения: Re: ЗУ для свинцовых АКБ на МК Atmega 16А
СообщениеДобавлено: Пн дек 05, 2011 17:32:18 
Грызет канифоль
Аватар пользователя

Зарегистрирован: Пн май 25, 2009 14:32:47
Сообщений: 253
Откуда: Киев
Рейтинг сообщения: 0
Я их у себя оставлял, все нормально работает. А вот диод от выходной 12в обмотки актуален по-моему только для АТ

_________________
... Do you know russian word "ГРАБЛИ" ?


Вернуться наверх
 
Не в сети
 Заголовок сообщения: Re: ЗУ для свинцовых АКБ на МК Atmega 16А
СообщениеДобавлено: Пн дек 05, 2011 19:47:09 
Родился

Зарегистрирован: Вт сен 27, 2011 17:27:55
Сообщений: 13
Рейтинг сообщения: 0
Диод и резисторы оставьте. Обвязку ТЛки нужно перебрать согласно приведенной схемы.


Вернуться наверх
 
Не в сети
 Заголовок сообщения: Re: ЗУ для свинцовых АКБ на МК Atmega 16А
СообщениеДобавлено: Вт дек 06, 2011 03:03:26 
Открыл глаза

Зарегистрирован: Чт дек 09, 2010 00:24:09
Сообщений: 64
Откуда: Украина Винница
Рейтинг сообщения: 0
Вот рабочая схема. Переделать источник согласно схемы - будет все ОК на все 100%. :)
Надеюсь вопросов больше не будет...


Вложения:
Схема источника.rar [27.54 KiB]
Скачиваний: 1116
Вернуться наверх
 
Не в сети
 Заголовок сообщения: Re: ЗУ для свинцовых АКБ на МК Atmega 16А
СообщениеДобавлено: Вс дек 11, 2011 10:33:23 
Первый раз сказал Мяу!

Зарегистрирован: Пн авг 08, 2011 23:50:30
Сообщений: 38
Рейтинг сообщения: 0
Цитата:
Вот рабочая схема. Переделать источник согласно схемы - будет все ОК на все 100%.
Надеюсь вопросов больше не будет...

Вложения:
Схема источника.rar [27.54 KiB]
Скачиваний: 107


У меня вопрос :lol:
От куда берется на 12 ноге TL494 +23В ?


Вернуться наверх
 
Не в сети
 Заголовок сообщения: Re: ЗУ для свинцовых АКБ на МК Atmega 16А
СообщениеДобавлено: Вс дек 11, 2011 12:32:08 
Грызет канифоль
Аватар пользователя

Зарегистрирован: Пн май 25, 2009 14:32:47
Сообщений: 253
Откуда: Киев
Рейтинг сообщения: 0
Из блока дежурки. На некоторых моделях БП питание TL не 12в, а 23в. TL494 по питанию до 40в держит.

_________________
... Do you know russian word "ГРАБЛИ" ?


Вернуться наверх
 
Не в сети
 Заголовок сообщения: Re: ЗУ для свинцовых АКБ на МК Atmega 16А
СообщениеДобавлено: Вс дек 11, 2011 19:08:14 
Первый раз сказал Мяу!

Зарегистрирован: Пн авг 08, 2011 23:50:30
Сообщений: 38
Рейтинг сообщения: 0
Цитата:
Из блока дежурки. На некоторых моделях БП питание TL не 12в, а 23в. TL494 по питанию до 40в держит.


Согласен, в некоторых БП дежурка 23-28В, но в даной схеме то написано 12В от дежурного источника!


Вернуться наверх
 
Показать сообщения за:  Сортировать по:  Вернуться наверх
Начать новую тему Ответить на тему  [ Сообщений: 6068 ]     ... , , , 57, , , ...  

Часовой пояс: UTC + 3 часа


Кто сейчас на форуме

Сейчас этот форум просматривают: нет зарегистрированных пользователей и гости: 38


Вы не можете начинать темы
Вы не можете отвечать на сообщения
Вы не можете редактировать свои сообщения
Вы не можете удалять свои сообщения
Вы не можете добавлять вложения

Найти:
Перейти:  


Powered by phpBB © 2000, 2002, 2005, 2007 phpBB Group
Русская поддержка phpBB
Extended by Karma MOD © 2007—2012 m157y
Extended by Topic Tags MOD © 2012 m157y