Например TDA7294

Форум РадиоКот • Просмотр темы - ЗУ для свинцовых АКБ на МК Atmega 16А
Форум РадиоКот
Здесь можно немножко помяукать :)

Текущее время: Вс янв 11, 2026 00:11:42

Часовой пояс: UTC + 3 часа


ПРЯМО СЕЙЧАС:



Начать новую тему Ответить на тему  [ Сообщений: 6068 ]     ... , , , 59, , , ...  
Автор Сообщение
Не в сети
 Заголовок сообщения: Re: ЗУ для свинцовых АКБ на МК Atmega 16А
СообщениеДобавлено: Пн дек 19, 2011 21:18:52 
Первый раз сказал Мяу!

Зарегистрирован: Чт мар 11, 2010 19:18:26
Сообщений: 21
Откуда: Москва
Рейтинг сообщения: 0
Купил АКБ TITAN Arctic Silver 62 A/Ч. Вот алгоритм зарядки ( из паспорта от производителя):
1. Заряжать током 10% от номинальной емкости АКБ до напряжения 14,4 В.
2. После этого следует снизить зарядный ток вдвое от первоначального до полного заряда АКБ. Температура электролита не должна превышать +55 градусов. В конце заряда напряжение на АКБ составляет 16... 16,2 В, что будет соответствовать полному заряду АКБ (100%), при этом плотность электролита в каждой банке будет 1,28 г/см3.
Может это уже и было. Но решил поделится.


Вернуться наверх
 
Не в сети
 Заголовок сообщения: Re: ЗУ для свинцовых АКБ на МК Atmega 16А
СообщениеДобавлено: Пн дек 19, 2011 21:31:01 
Родился

Зарегистрирован: Пн дек 19, 2011 21:25:15
Сообщений: 4
Рейтинг сообщения: 0
таким алгоритмом вы тока поспособствуете быстрой кончине своего аккумулятора.


Вернуться наверх
 
Не в сети
 Заголовок сообщения: Re: ЗУ для свинцовых АКБ на МК Atmega 16А
СообщениеДобавлено: Пн дек 19, 2011 21:33:56 
Родился

Зарегистрирован: Пн дек 19, 2011 21:25:15
Сообщений: 4
Рейтинг сообщения: 0
Уважаемый Слон, а возможно ли предусмотреть зарядку разрядку импульсами?


Вернуться наверх
 
Не в сети
 Заголовок сообщения: Re: ЗУ для свинцовых АКБ на МК Atmega 16А
СообщениеДобавлено: Пн дек 19, 2011 22:19:46 
Первый раз сказал Мяу!

Зарегистрирован: Чт мар 11, 2010 19:18:26
Сообщений: 21
Откуда: Москва
Рейтинг сообщения: 0
С сайта изготовителя:
"...TITAN ARCTIC Silver - аккумуляторная батарея, предназначенная для эксплуатации в экстремальных условиях. Пластины произведены по специальной технологии Ca/Ca с легированием серебром, что повышает стартовые характеристики АКБ и продлевает сроки хранения. ..."
Про эти АКБ и конечное напряжение 16 В уже было раньше. Кто-то не мог зарядить до 100% в режиме "обычного" свинцового Аккумулятора.


Вернуться наверх
 
Эиком - электронные компоненты и радиодетали
Не в сети
 Заголовок сообщения: Re: ЗУ для свинцовых АКБ на МК Atmega 16А
СообщениеДобавлено: Вт дек 20, 2011 07:22:15 
Родился

Зарегистрирован: Пн дек 19, 2011 21:25:15
Сообщений: 4
Рейтинг сообщения: 0
Чем сильнее кипятить, тем больше воды придется доливать - это без вариантов. Для водорода - даже материал стенок не препятствие, а кислород, оставшийся от разложения воды, с радостью съест решетки токоотводов. Процесс газовыделения (кипячения) начинается уже при превышении 12.7в на АКБ, а начиная с 13.5-13.7 - уже просто слышен шум как от чайника.


Вернуться наверх
 
Не в сети
 Заголовок сообщения: Re: ЗУ для свинцовых АКБ на МК Atmega 16А
СообщениеДобавлено: Вт дек 20, 2011 08:26:55 
Встал на лапы
Аватар пользователя

Зарегистрирован: Вт ноя 02, 2010 14:44:33
Сообщений: 111
Откуда: Беларусь, Борисов
Рейтинг сообщения: 0
Про Ca/Ca АКБ на 51 стр., мне реально помогло, при стандартных режимах не поднимается плотность.

Вопрос по новой прошивке, почему при нажатии ЗАРЯД начинается РАЗРЯД на старой всё было ОК


Вернуться наверх
 
Не в сети
 Заголовок сообщения: Re: ЗУ для свинцовых АКБ на МК Atmega 16А
СообщениеДобавлено: Вт дек 20, 2011 09:38:30 
Мучитель микросхем
Аватар пользователя

Карма: 3
Рейтинг сообщений: 28
Зарегистрирован: Сб апр 05, 2008 07:59:10
Сообщений: 491
Откуда: Луганск
Рейтинг сообщения: 0
Уважаемые форумчане, прошу помощи.
Из перелопаченных здесь 59 страниц нашел несколько вариантов переделок БП.
За основу взял две схемы. Набросал свою, относительно своей элементной базы.
Появились вопросы (схема прилагается):

1) Катушка L2 - как выглядит? (кольцо или стержень, выдрал с БП ATX)
2) На выходе БП конденсатор С19 - могу я емкость увеличить? (до 1000мк) Или не нужно?

А также прошу проверить схему на правильность и детали, на предмет соответствия.
Не откажите в помощи пожалуйста.

http://up.iteam.ua/127673 - схема (скачивание без ожидания)


Вернуться наверх
 
Не в сети
 Заголовок сообщения: Re: ЗУ для свинцовых АКБ на МК Atmega 16А
СообщениеДобавлено: Вт дек 20, 2011 09:52:38 
Мучитель микросхем

Карма: 8
Рейтинг сообщений: 21
Зарегистрирован: Ср янв 06, 2010 20:57:49
Сообщений: 451
Рейтинг сообщения: 0
Bomj307 писал(а):
Про Ca/Ca АКБ на 51 стр., мне реально помогло, при стандартных режимах не поднимается плотность.

Вопрос по новой прошивке, почему при нажатии ЗАРЯД начинается РАЗРЯД на старой всё было ОК

Очевидно, ЗУ "думает", что нагрузка подключена. :)
Какой ток при этом на дисплее?

_________________
Опыт- сын ошибок трудных....


Вернуться наверх
 
Не в сети
 Заголовок сообщения: Re: ЗУ для свинцовых АКБ на МК Atmega 16А
СообщениеДобавлено: Вт дек 20, 2011 10:04:58 
Встал на лапы
Аватар пользователя

Зарегистрирован: Вт ноя 02, 2010 14:44:33
Сообщений: 111
Откуда: Беларусь, Борисов
Рейтинг сообщения: 0
При подключенной нагрузке 3,8а (так и должно быть), без 0,6а


Вернуться наверх
 
Не в сети
 Заголовок сообщения: Re: ЗУ для свинцовых АКБ на МК Atmega 16А
СообщениеДобавлено: Вт дек 20, 2011 16:06:44 
Мучитель микросхем

Карма: 8
Рейтинг сообщений: 21
Зарегистрирован: Ср янв 06, 2010 20:57:49
Сообщений: 451
Рейтинг сообщения: 0
Bomj307 писал(а):
При подключенной нагрузке 3,8а (так и должно быть), без 0,6а

А отображается как : 00.6А или 0.60А?
При калибровке ноль?

_________________
Опыт- сын ошибок трудных....


Вернуться наверх
 
Не в сети
 Заголовок сообщения: Re: ЗУ для свинцовых АКБ на МК Atmega 16А
СообщениеДобавлено: Вт дек 20, 2011 17:34:58 
Говорящий с текстолитом
Аватар пользователя

Карма: 16
Рейтинг сообщений: 151
Зарегистрирован: Вт апр 21, 2009 20:52:29
Сообщений: 1508
Откуда: ХМАО Югра Белоярский
Рейтинг сообщения: 0
SergeyK писал(а):
new34 писал(а):
SergeyK писал(а):
Случилось страшное :? Нечайно замкнул выходные клемы на корпус БП. Прозвучал хлопок и все погасло. Вскрытие показало сгоровшие на выстрел силовые транзисторы. Самое плохое в том что после замены транзюков (на такае же), заменил ШИМ, проверил все полупроводники все целое НО БП молчит как рыба об лед :cry: Было у кого такое, могли трансформаторы вылететь, обмотки звонятся.

Была такая история , выгорели силовые транзисторы.Проверь резюки 2,2 ома в базовой цепи силовых транзисторов.Ну у меня еще плюсом вылетел один из транзисторов раскачки С945,причем звонился нормально -осцилограф все показал.


Спасибо за дельный совет, транзисторы раскачки тож звонятся нормально завтра попробую.


Спасибо всем кто откликнулся, сгоревшими оказались силовые транзисторы и резисторы в базовой цепи. Я так понял и судя по сопротивлению эти резисторы играют роль типа защиты.

_________________
Гнев - мгновенное разрушение реальности!
Делай всегда хорошо, а хреново и так получится!!!!!


Вернуться наверх
 
Не в сети
 Заголовок сообщения: Re: ЗУ для свинцовых АКБ на МК Atmega 16А
СообщениеДобавлено: Вт дек 20, 2011 20:23:58 
Грызет канифоль
Аватар пользователя

Зарегистрирован: Пн май 25, 2009 14:32:47
Сообщений: 253
Откуда: Киев
Рейтинг сообщения: 0
2 maverick5334
Схема похоже правильная. Катушка L2- дроссель групповой стабилизации ( кольцо желтого цвета с кучей обмоток) от этого БП, подключена обмотка которая раньше была на +12в. Конденсатор может быть на 1000 мкф, я такой ставил и все ок работает.
Самый простой способ переделать БП- тупо отпаять все с ножек 1-6 и 15,16 и припаять к ним все по схеме с 1й страницы, а так же убрать все по 3,3в, 5в, -5в, -12в.
Если блок АТ, дежурку проще всего организовать с помощью обычного трансформатора и стаба на 12в

_________________
... Do you know russian word "ГРАБЛИ" ?


Вернуться наверх
 
Не в сети
 Заголовок сообщения: Re: ЗУ для свинцовых АКБ на МК Atmega 16А
СообщениеДобавлено: Ср дек 21, 2011 00:23:13 
Мучитель микросхем
Аватар пользователя

Карма: 3
Рейтинг сообщений: 28
Зарегистрирован: Сб апр 05, 2008 07:59:10
Сообщений: 491
Откуда: Луганск
Рейтинг сообщения: 0
sergho

Спасибо огроменное!
Я решил ничего не переделывать, а собрать на отдельной плате. Мне так проще.
Буду печатку изобретать.


Вернуться наверх
 
Не в сети
 Заголовок сообщения: Re: ЗУ для свинцовых АКБ на МК Atmega 16А
СообщениеДобавлено: Ср дек 21, 2011 16:19:15 
Мучитель микросхем

Карма: 8
Рейтинг сообщений: 21
Зарегистрирован: Ср янв 06, 2010 20:57:49
Сообщений: 451
Рейтинг сообщения: 0
SergeyAleks писал(а):
С сайта изготовителя:
"...TITAN ARCTIC Silver - аккумуляторная батарея, предназначенная для эксплуатации в экстремальных условиях. Пластины произведены по специальной технологии Ca/Ca с легированием серебром, что повышает стартовые характеристики АКБ и продлевает сроки хранения. ..."
Про эти АКБ и конечное напряжение 16 В уже было раньше. Кто-то не мог зарядить до 100% в режиме "обычного" свинцового Аккумулятора.

АКБ Varta 52Ah Silver Dynamic, зарядка по инструкции: "Заряжать током 0.1С" до напряжения 16В, потом отключать.
Заряжал в таком режиме, кипения не было.



koap писал(а):
Чем сильнее кипятить, тем больше воды придется доливать - это без вариантов. Для водорода - даже материал стенок не препятствие, а кислород, оставшийся от разложения воды, с радостью съест решетки токоотводов. Процесс газовыделения (кипячения) начинается уже при превышении 12.7в на АКБ, а начиная с 13.5-13.7 - уже просто слышен шум как от чайника.

Очевидно, большиство современных аккумуляторных батарей имеют в своем составе различные легирующие присадки, благодаря которым порог кипения существенно увеличен. Также очевидно, что для таких АКБ нужно увеличивать и пороговое напряжение при зарядке. Вон RomanT даже до 16.8В поднимал напряжение для Varta Silver Dynamic , и нормально, говорит,что кипения не было.




koap писал(а):
Уважаемый Слон, а возможно ли предусмотреть зарядку разрядку импульсами?

Если задать при тренировке минимальный ток разряда, то для АКБ емкостью от 40 Ач он будет таким незначительным, что в этом случае разряд будет эквивалентен паузе. Вот и получится импульсная зарядка :))

_________________
Опыт- сын ошибок трудных....


Вернуться наверх
 
Не в сети
 Заголовок сообщения: Re: ЗУ для свинцовых АКБ на МК Atmega 16А
СообщениеДобавлено: Ср дек 21, 2011 20:25:08 
Нашел транзистор. Понюхал.
Аватар пользователя

Зарегистрирован: Вт янв 11, 2011 22:56:54
Сообщений: 191
Рейтинг сообщения: 0
Пришло время проверять свою сборку ЗУ, но остались еще несколько вопросов правильно ли у меня выставлены фюзы
Изображение
И объясните как калибровать при первом старте.


Вложения:
NoName.jpg [58.72 KiB]
Скачиваний: 4467

_________________
Телеграмм чат
Вернуться наверх
 
Не в сети
 Заголовок сообщения: Re: ЗУ для свинцовых АКБ на МК Atmega 16А
СообщениеДобавлено: Ср дек 21, 2011 23:11:13 
Нашел транзистор. Понюхал.
Аватар пользователя

Зарегистрирован: Вт янв 11, 2011 22:56:54
Сообщений: 191
Рейтинг сообщения: 0
А в печатке нет ошибок? а то я не пойму с развозкой +12 от дежурки куда цеплять?

_________________
Телеграмм чат


Вернуться наверх
 
Не в сети
 Заголовок сообщения: Re: ЗУ для свинцовых АКБ на МК Atmega 16А
СообщениеДобавлено: Чт дек 22, 2011 09:08:13 
Родился

Зарегистрирован: Пн дек 19, 2011 21:25:15
Сообщений: 4
Рейтинг сообщения: 0
(Уважаемый G.V.L.! Я хотел бы добавить в свое ЗУ ( viewtopic.php?f=25&t=31187&start=1080 ) возможность импульсного разряда и поэкспериментировать с ним. Но не хочется менять аппаратную часть, ведь можно реализовать всё программно.)

Так все же получиться реализовать или нет?


Вернуться наверх
 
Не в сети
 Заголовок сообщения: Re: ЗУ для свинцовых АКБ на МК Atmega 16А
СообщениеДобавлено: Чт дек 22, 2011 12:44:26 
Мучитель микросхем

Карма: 8
Рейтинг сообщений: 21
Зарегистрирован: Ср янв 06, 2010 20:57:49
Сообщений: 451
Рейтинг сообщения: 0
koap писал(а):
(Уважаемый G.V.L.! Я хотел бы добавить в свое ЗУ ( viewtopic.php?f=25&t=31187&start=1080 ) возможность импульсного разряда и поэкспериментировать с ним. Но не хочется менять аппаратную часть, ведь можно реализовать всё программно.)

Так все же получиться реализовать или нет?

Пока нет.

_________________
Опыт- сын ошибок трудных....


Вернуться наверх
 
Не в сети
 Заголовок сообщения: Re: ЗУ для свинцовых АКБ на МК Atmega 16А
СообщениеДобавлено: Чт дек 22, 2011 14:10:20 
Нашел транзистор. Понюхал.
Аватар пользователя

Зарегистрирован: Вт янв 11, 2011 22:56:54
Сообщений: 191
Рейтинг сообщения: 0
Подскажите пожалуйста мой вопрос?

_________________
Телеграмм чат


Вернуться наверх
 
Не в сети
 Заголовок сообщения: Re: ЗУ для свинцовых АКБ на МК Atmega 16А
СообщениеДобавлено: Чт дек 22, 2011 15:26:45 
Нашел транзистор. Понюхал.
Аватар пользователя

Зарегистрирован: Вт янв 11, 2011 22:56:54
Сообщений: 191
Рейтинг сообщения: 0
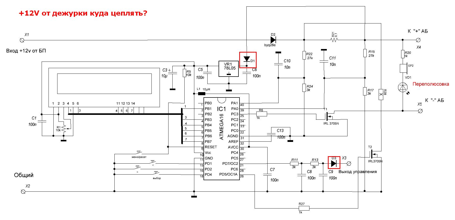
я тут пока ждал ответа пролистал почти всю ветку и нашел различия.
На первой странице в архиве лежит схема с печаткой и в ней не большие отличи. +12V от дежурки некуда подключать по схеме показано что на вход керенки, а в печатке там стоит диод и питание берется поле D2 я нашел в ветке эту схему
Изображение
красным квадратами я обозначил диоды которые присутствуют в печатной плате а в схеме из того-же архива их нет.
Так куда мне подключать +12V дежурки? или он уже не нужен?


Вложения:
Схема_мега16.JPG [124.99 KiB]
Скачиваний: 6277

_________________
Телеграмм чат
Вернуться наверх
 
Показать сообщения за:  Сортировать по:  Вернуться наверх
Начать новую тему Ответить на тему  [ Сообщений: 6068 ]     ... , , , 59, , , ...  

Часовой пояс: UTC + 3 часа


Кто сейчас на форуме

Сейчас этот форум просматривают: нет зарегистрированных пользователей и гости: 34


Вы не можете начинать темы
Вы не можете отвечать на сообщения
Вы не можете редактировать свои сообщения
Вы не можете удалять свои сообщения
Вы не можете добавлять вложения

Найти:
Перейти:  


Powered by phpBB © 2000, 2002, 2005, 2007 phpBB Group
Русская поддержка phpBB
Extended by Karma MOD © 2007—2012 m157y
Extended by Topic Tags MOD © 2012 m157y