Например TDA7294

Форум РадиоКот • Просмотр темы - Мощный Догчейзер (отпугиватель собак)
Форум РадиоКот
Здесь можно немножко помяукать :)

Текущее время: Вт дек 30, 2025 02:40:28

Часовой пояс: UTC + 3 часа


ПРЯМО СЕЙЧАС:



Начать новую тему Ответить на тему  [ Сообщений: 1634 ]     ... , , , 68, , , ...  
Автор Сообщение
Не в сети
 Заголовок сообщения: Re: Мощный Догчейзер (отпугиватель собак)
СообщениеДобавлено: Пт май 06, 2022 16:35:13 
Друг Кота
Аватар пользователя

Карма: 174
Рейтинг сообщений: 1910
Зарегистрирован: Пт дек 12, 2014 09:36:15
Сообщений: 23244
Откуда: Минск
Рейтинг сообщения: 0
Медали: 2
Получил миской по аватаре (1) Мявтор 3-й степени (1)
SergAG писал(а):
Где-то читал, что иначе в таких схемах не бывает,

Каких таких схемах и что читал?

Если питание садилось до5-6В, то естественно это скажется на частоте. У микросхемы 1211еу1 так же есть внутренний стабилизатор.

ЗГ питается стабильным напряждением +5В и отделён от выходного каскада стабилизатором.


Вернуться наверх
 
Не в сети
 Заголовок сообщения: Re: Мощный Догчейзер (отпугиватель собак)
СообщениеДобавлено: Сб май 07, 2022 00:19:52 
Прорезались зубы

Карма: 5
Рейтинг сообщений: 10
Зарегистрирован: Вс окт 19, 2014 14:15:57
Сообщений: 219
Рейтинг сообщения: 0
Tiparaz, так это dso138


Вернуться наверх
 
Не в сети
 Заголовок сообщения: Re: Мощный Догчейзер (отпугиватель собак)
СообщениеДобавлено: Сб май 07, 2022 15:38:49 
Встал на лапы
Аватар пользователя

Зарегистрирован: Пн апр 20, 2020 16:50:24
Сообщений: 131
Рейтинг сообщения: 0
SergAG так это dso138
А как замаскировался - корпус сам печатал?

И вот вам. Почти ваша мечта. Где взял - не помню. Рупор меня не интересовал.
https://drive.google.com/file/d/1helwpS ... sp=sharing

_________________
ОБЛАКО собачье https://cloud.mail.ru/public/ykc3/NKchwWAr9


Вернуться наверх
 
Не в сети
 Заголовок сообщения: Re: Мощный Догчейзер (отпугиватель собак)
СообщениеДобавлено: Сб май 07, 2022 15:51:40 
Друг Кота
Аватар пользователя

Карма: 174
Рейтинг сообщений: 1910
Зарегистрирован: Пт дек 12, 2014 09:36:15
Сообщений: 23244
Откуда: Минск
Рейтинг сообщения: 0
Медали: 2
Получил миской по аватаре (1) Мявтор 3-й степени (1)
Tiparaz писал(а):
Почти ваша мечта.

Там весь вопрос в излучающем диске.

Пробовал такой излучатель (приобрёл готовый комплект, генератор + излучателем на 27 кгц, но без диска в комплекте.).

8 маленьких излучателей оказались круче этой конструкции.

Понимаю, что излучающий диск нужно изготовить по всем правилам и на данную частоту, видимо у меня не получилось.

Это мой опыт, лет 10 назад...


Вернуться наверх
 
Эиком - электронные компоненты и радиодетали
Не в сети
 Заголовок сообщения: Re: Мощный Догчейзер (отпугиватель собак)
СообщениеДобавлено: Вс май 08, 2022 15:03:39 
Прорезались зубы

Карма: 5
Рейтинг сообщений: 10
Зарегистрирован: Вс окт 19, 2014 14:15:57
Сообщений: 219
Рейтинг сообщения: 0
Tiparaz, корпус да, на принтере отпечатан. От внешнего питания отказался, оно не удобное. Литий больших размеров, тонкий, плата повышайки, плата зарядки. Хватает надолго. Такой карманный вариант получился. Давно уже это было.
Дальнобойность в моем случае, кстати, не очень важна. Вдоль забора не расположить такую махину. У меня два пятна по фронту, шириной метров по пять. Девайс могу расположить тоже метрах в пяти от "линии контроля".

Добавлено after 25 minutes 51 second:
Чем, интересно, отличаются излучатели в черных пластмассовых корпусах от тех, что в алюминии и с сеточкой? С точки зрения маскировки они лучше.

У меня два достижения: замолкла собака за забором, которая гавкает, когда мимо гуляешь. И сиганул от меня пес, сидящий через дорогу. Так что продолжаем верить в высокие технологии.


Вернуться наверх
 
Не в сети
 Заголовок сообщения: Re: Мощный Догчейзер (отпугиватель собак)
СообщениеДобавлено: Вс май 08, 2022 18:00:18 
Встал на лапы
Аватар пользователя

Зарегистрирован: Пн апр 20, 2020 16:50:24
Сообщений: 131
Рейтинг сообщения: 0
SergAG
Пластик, алюминий, крупные ли - визуально «потроха» одинаковые. Толщина пластины примерно 0,33мм. Ёмкость – от 1500 до 3000пф. Прошу не пинать – это мои примитивные замеры. Про эффективность сию не скажу. Возможно что либо скажу после получения «ослика».
А пока ссылка – немного о излучателях
https://avrora-binib.ru/stati/pezokeram ... shchateli/

сиганул от меня пес - ПОЗДРАВЛЯЮ !

_________________
ОБЛАКО собачье https://cloud.mail.ru/public/ykc3/NKchwWAr9


Вернуться наверх
 
Не в сети
 Заголовок сообщения: Re: Мощный Догчейзер (отпугиватель собак)
СообщениеДобавлено: Вс май 08, 2022 18:36:15 
Друг Кота
Аватар пользователя

Карма: 174
Рейтинг сообщений: 1910
Зарегистрирован: Пт дек 12, 2014 09:36:15
Сообщений: 23244
Откуда: Минск
Рейтинг сообщения: 0
Медали: 2
Получил миской по аватаре (1) Мявтор 3-й степени (1)
https://avrora-binib.ru/stati/pezokeram ... shchateli/

Ссылка очень полезная и она подтверждает мой подход к выходному каскаду догчейзера. И про дроссели тоже достаточно информации.

Да, там есть и подробное пояснение функции диода.


Вернуться наверх
 
Не в сети
 Заголовок сообщения: Re: Мощный Догчейзер (отпугиватель собак)
СообщениеДобавлено: Сб май 14, 2022 16:17:03 
Друг Кота
Аватар пользователя

Карма: 174
Рейтинг сообщений: 1910
Зарегистрирован: Пт дек 12, 2014 09:36:15
Сообщений: 23244
Откуда: Минск
Рейтинг сообщения: 0
Медали: 2
Получил миской по аватаре (1) Мявтор 3-й степени (1)
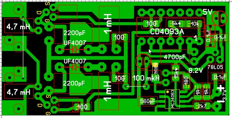
viewtopic.php?p=2748699#p2748699

Там и схема и плата, для тех, кто хочет повторить, но лениться искать в теме.


Вернуться наверх
 
Не в сети
 Заголовок сообщения: Re: Мощный Догчейзер (отпугиватель собак)
СообщениеДобавлено: Вс май 15, 2022 13:42:44 
Открыл глаза

Зарегистрирован: Чт апр 28, 2022 23:44:25
Сообщений: 45
Рейтинг сообщения: 0
а никто не пробовал применить дуговой излучатель?
Цитата:
ультразвуковое излучение ацкой интенсивности от самой дуги вообще не упомянуто. Через минут 5 и у сварного, и у всех рядом от ультразвука жжёт глаза и головы раскалываются, и одного хочется - бросить всё и убежать.

(взято с www.electrik.org/forum/index.php?showtopic=63794 )


Вернуться наверх
 
Не в сети
 Заголовок сообщения: Re: Мощный Догчейзер (отпугиватель собак)
СообщениеДобавлено: Вс май 15, 2022 15:15:39 
Друг Кота
Аватар пользователя

Карма: 174
Рейтинг сообщений: 1910
Зарегистрирован: Пт дек 12, 2014 09:36:15
Сообщений: 23244
Откуда: Минск
Рейтинг сообщения: 0
Медали: 2
Получил миской по аватаре (1) Мявтор 3-й степени (1)
><8> писал(а):
а никто не пробовал применить дуговой излучатель?

Фактически - это шокер.

Пишут, что вроде отпугивает, но результат сомнительный.

Был бы хороший эффект - все бы делали.


Вернуться наверх
 
Не в сети
 Заголовок сообщения: Re: Мощный Догчейзер (отпугиватель собак)
СообщениеДобавлено: Вс май 15, 2022 18:19:08 
Открыл глаза

Зарегистрирован: Чт апр 28, 2022 23:44:25
Сообщений: 45
Рейтинг сообщения: 0
по идее шокер на выходе имеет низкочастотные разряды DC поскольку переменный ток высокой частоты слишком поверхностный. очевидно мобильный вариант дугового излучателя непрактичен ввиду неэкономичности и высоких напряжений а вот стационарный какие то перспективы может иметь.


Вернуться наверх
 
Не в сети
 Заголовок сообщения: Re: Мощный Догчейзер (отпугиватель собак)
СообщениеДобавлено: Вс май 15, 2022 18:43:37 
Друг Кота
Аватар пользователя

Карма: 174
Рейтинг сообщений: 1910
Зарегистрирован: Пт дек 12, 2014 09:36:15
Сообщений: 23244
Откуда: Минск
Рейтинг сообщения: 0
Медали: 2
Получил миской по аватаре (1) Мявтор 3-й степени (1)
><8> писал(а):
а вот стационарный какие то перспективы может иметь.

Все искровые дуги имеют очень широкий спектр излучения, начиная со звуковых частот и включая КВ и даже немного УКВ.

Собаку скорее всего напугает пламя и страшный шум... :dont_know:

Вот если шокер совместить с уз догчейзером, то будет круто.


Вернуться наверх
 
Не в сети
 Заголовок сообщения: Re: Мощный Догчейзер (отпугиватель собак)
СообщениеДобавлено: Вс май 15, 2022 20:06:32 
Открыл глаза

Зарегистрирован: Чт апр 28, 2022 23:44:25
Сообщений: 45
Рейтинг сообщения: 0
явная модуляция дуги скорее всего помощнее будет чем просто широкий спектр побочных излучений. сварщики ведь на обычную дугу не жалуются.
или может у собак есть какие нибудь общие сигналы о серьёзных неприятностях, записать такой и потом транслировать им.


Вернуться наверх
 
Не в сети
 Заголовок сообщения: Re: Мощный Догчейзер (отпугиватель собак)
СообщениеДобавлено: Вс май 15, 2022 20:50:47 
Друг Кота
Аватар пользователя

Карма: 174
Рейтинг сообщений: 1910
Зарегистрирован: Пт дек 12, 2014 09:36:15
Сообщений: 23244
Откуда: Минск
Рейтинг сообщения: 0
Медали: 2
Получил миской по аватаре (1) Мявтор 3-й степени (1)
><8> писал(а):
модуляция дуги скорее всего помощнее будет

Дуга уже изначально модулирована широким спектром частот.

Что вы конкретно предлагаете?

Давайте схему или испытание своего прибора.



Вернуться наверх
 
Не в сети
 Заголовок сообщения: Re: Мощный Догчейзер (отпугиватель собак)
СообщениеДобавлено: Вс май 15, 2022 21:40:22 
Открыл глаза

Зарегистрирован: Чт апр 28, 2022 23:44:25
Сообщений: 45
Рейтинг сообщения: 0
схему то нарисовать несложно, в отличии от организации испытаний
FAKIR писал(а):
Что вы конкретно предлагаете?

пока что предлагаю поделиться опытом если у кого есть или просто поразмыслить над генерацией уз при помощи мощной дуги конечно при наличии желания.
FAKIR писал(а):
Дуга уже изначально модулирована широким спектром частот.

как уже упоминалось обычная дуга никаких существенных неудобств для сварщика не представляет, а вот полученная от переменного тока высокой частоты оказывает существенное негативное воздействие на окружающих, следовательно того что она "изначально модулирована" явно недостаточно.


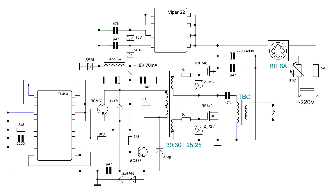
Вложения:
схема_tiny13.GIF [12.83 KiB]
Скачиваний: 149
схема_tl494_2.gif [12.41 KiB]
Скачиваний: 136
схема_tl494.GIF [22.64 KiB]
Скачиваний: 134
Вернуться наверх
 
Не в сети
 Заголовок сообщения: Re: Мощный Догчейзер (отпугиватель собак)
СообщениеДобавлено: Пн май 16, 2022 11:54:59 
Друг Кота
Аватар пользователя

Карма: 174
Рейтинг сообщений: 1910
Зарегистрирован: Пт дек 12, 2014 09:36:15
Сообщений: 23244
Откуда: Минск
Рейтинг сообщения: 0
Медали: 2
Получил миской по аватаре (1) Мявтор 3-й степени (1)
><8> писал(а):
схему то нарисовать несложно, в отличии от организации испытаний

Предлагаете, действуйте.

Но лично я думаю, что лучше, чем классические схемы - не будет.

Да и схемы не простые... :dont_know:


Вернуться наверх
 
Не в сети
 Заголовок сообщения: Re: Мощный Догчейзер (отпугиватель собак)
СообщениеДобавлено: Пн май 16, 2022 13:32:12 
Открыл глаза

Зарегистрирован: Чт апр 28, 2022 23:44:25
Сообщений: 45
Рейтинг сообщения: 0
FAKIR писал(а):
что лучше, чем классические схемы - не будет.

если б ещё классические схемы надёжно работали против собак.
пока что экспериментирую с засвечиванием агрессивных собак лазерными указками. может и до дуговых генераторов среди прочего дело дойдёт.


Вернуться наверх
 
Не в сети
 Заголовок сообщения: Re: Мощный Догчейзер (отпугиватель собак)
СообщениеДобавлено: Пн май 16, 2022 14:04:59 
Друг Кота
Аватар пользователя

Карма: 174
Рейтинг сообщений: 1910
Зарегистрирован: Пт дек 12, 2014 09:36:15
Сообщений: 23244
Откуда: Минск
Рейтинг сообщения: 0
Медали: 2
Получил миской по аватаре (1) Мявтор 3-й степени (1)
><8> писал(а):
экспериментирую с засвечиванием агрессивных собак лазерными указками.

Додумались глаза выжигать собакам, да за это можно и привлечь. Читайте закон.

А классические уз генераторы будут хорошо работать, только мощность нужно повышать, а то в интернете детские схемы дают.


Вернуться наверх
 
Не в сети
 Заголовок сообщения: Re: Мощный Догчейзер (отпугиватель собак)
СообщениеДобавлено: Вт май 24, 2022 18:58:47 
Родился

Зарегистрирован: Вс апр 24, 2022 20:16:34
Сообщений: 7
Откуда: Россия
Рейтинг сообщения: 0
Просьба к тем, кто собрал данный догчейзер и доволен полученным результатом. Если есть возможность замерьте размах напряжения по предложенной схеме. Интересует величина Vpp на осцилографе и какая частота (интересно сравнить со своими результатами).
Изображение

Мои данные Vpp~ 8В, f=24.3 кГц


Вернуться наверх
 
Не в сети
 Заголовок сообщения: Re: Мощный Догчейзер (отпугиватель собак)
СообщениеДобавлено: Вт май 24, 2022 21:44:04 
Первый раз сказал Мяу!

Карма: 4
Рейтинг сообщений: 4
Зарегистрирован: Чт дек 16, 2021 14:02:26
Сообщений: 27
Рейтинг сообщения: 0
Доброго времени суток друзья. Собрал данное устройство по печатной плате от vasilijj , только питаю от китайского DC -DC модуля по совету FAKIR. платы заказывал в китае. Генератор работает без проблем и выдает ровно 24кгц , частота не плавает и держится отлично, но только до затвора транзисторов (BSS88) ,дальше начинается абракадабра. осциллограф (DSO FNIRSI PRO) начинает сходить с ума, измеряю в режиме авто. На выходе сигнал плывет и скачет то вниз то вверх от 35 кгц до 85 кгц и на подстройку частоты резистором R1 не реагирует. Дроселя гантельки L1-L2 = 1мн -13.5ом , L3-L4 = 4.7мн 33ом . Все элементы ставил строго по схеме. Повышение и понижение напряжения не меняет картину. напряжение питания 8.5 в ..Излучатели достал от китайского догчейзера. Аппарат работал вполне достойно, собаки и коты шарахались с 10-15 метров. Пламя от спички задувал и тушил с 3 сантиметров. частота была 20 кгц.Помогите кто может.


Вложения:
Комментарий к файлу: а вот и сама плата.
Скриншот 25-05-2022 041442.jpg [162.45 KiB]
Скачиваний: 162
Вернуться наверх
 
Показать сообщения за:  Сортировать по:  Вернуться наверх
Начать новую тему Ответить на тему  [ Сообщений: 1634 ]     ... , , , 68, , , ...  

Часовой пояс: UTC + 3 часа


Кто сейчас на форуме

Сейчас этот форум просматривают: нет зарегистрированных пользователей и гости: 39


Вы не можете начинать темы
Вы не можете отвечать на сообщения
Вы не можете редактировать свои сообщения
Вы не можете удалять свои сообщения
Вы не можете добавлять вложения

Найти:
Перейти:  


Powered by phpBB © 2000, 2002, 2005, 2007 phpBB Group
Русская поддержка phpBB
Extended by Karma MOD © 2007—2012 m157y
Extended by Topic Tags MOD © 2012 m157y