Например TDA7294

Форум РадиоКот • Просмотр темы - Автоматическое зарядное устройство для свинцово-кислотных ак
Форум РадиоКот
Здесь можно немножко помяукать :)

Текущее время: Ср янв 07, 2026 04:25:23

Часовой пояс: UTC + 3 часа


ПРЯМО СЕЙЧАС:



Начать новую тему Ответить на тему  [ Сообщений: 384 ]     ... , , , 17, , ,  
Автор Сообщение
Не в сети
 Заголовок сообщения: Re: Автоматическое зарядное устройство для свинцово-кислотны
СообщениеДобавлено: Пт июл 02, 2010 07:03:09 
Нашел транзистор. Понюхал.
Аватар пользователя

Зарегистрирован: Вт сен 15, 2009 06:21:27
Сообщений: 157
Откуда: Киев
Рейтинг сообщения: 0
Медали: 1
Мявтор 3-й степени (1)
ZoomerJuk , я тут продолжаю эксперименты с вариантом девайса, скоро выложу результат. Все равно получается, что цепочка VD8-11 не дотягивает до нужных значений стабилизации - ВАХ такая (например КС170 дает 6.9В - в пределах, а КС147 дает 4.2В). Расчитываешь одно, а в реальной схеме напряжение занижено - все равно приходится стабилитроны подбирать и ставить чуть выше рассчетных.
Так вот, в процессе при уменьшении R21 до 500 Ом получилась та же фигня - ток при включении резко скачет до 6А (амперметр поставил стрелочный, советский, поэтому все оч. хор. видно), затем плавно падает до 3А и потом еще немного падает. И это при разных выставленых токах зарядки. Вернул как было - до 1К - все стало на места: при включении ток почти мгновенно поднимается от 0 до заданого (расчетного) тока стабилизации. Не знаю, какой R21 стоит у Вас, но попробуйте его чуть увеличить.

Кстати у нашего амперметра (что-то вроде М2001) падение при токе 1А - 7миллиВольт !!, т.е. на 3 порядка ниже, чем у китайцев.

_________________
Настоящему коту и в декабре МАРТ!


Вернуться наверх
 
Не в сети
 Заголовок сообщения: Re: Автоматическое зарядное устройство для свинцово-кислотны
СообщениеДобавлено: Вт июл 06, 2010 13:22:55 
Прорезались зубы
Аватар пользователя

Карма: 5
Рейтинг сообщений: 7
Зарегистрирован: Чт июн 03, 2010 16:32:02
Сообщений: 212
Откуда: Донецк
Рейтинг сообщения: 0
Насчет стабилитронов аналогичная ситуация - из купленной кучки (по несколько шт. на 8,2, 5,6, 5,1, 6,2, 12в все давали на 0,2-0,5в ниже заявленного). R21 у меня стоит 910. А вы с каким акком эксперементируете, на 6 или 12в? У меня на 12в, как писал ранее, все работает норм, а при 6в бардак при моем акке (старый) и все норм при соседском (новый). Поэтому все списал на мой акк. Так что собранная зарядка перекочевала с рабочего стола "лаборатории" в гараж. Сейчас в разработке ЗУ на МК.

Амперметр применил м42108, на 6А, (25 грн выложил) падение чуть выше - 10мв! А чему удивляться :) СДЕЛАНО В СССР


Вернуться наверх
 
Не в сети
 Заголовок сообщения: Re: Автоматическое зарядное устройство для свинцово-кислотны
СообщениеДобавлено: Пн июл 26, 2010 09:47:42 
Вымогатель припоя

Карма: 2
Рейтинг сообщений: 34
Зарегистрирован: Пн ноя 16, 2009 13:31:29
Сообщений: 534
Откуда: Томск
Рейтинг сообщения: 0
Медали: 1
Получил миской по аватаре (1)
NPavel писал(а):
В схеме номиналы резисторов красным и оторвать что крестом нарисовано. После переделки БП запускается без блока упрвления и выдает 11,2 вольта.

11,2в на холостую? нагружать не надо?


Вернуться наверх
 
Не в сети
 Заголовок сообщения: Re: Автоматическое зарядное устройство для свинцово-кислотны
СообщениеДобавлено: Вт июл 27, 2010 08:05:49 
Электрический кот
Аватар пользователя

Карма: 19
Рейтинг сообщений: 154
Зарегистрирован: Ср мар 03, 2010 11:48:00
Сообщений: 1004
Откуда: Уфа
Рейтинг сообщения: 0
KomSoft писал(а):
....Попробуйте собрать другую схему (я ее уже упоминал, автора не помню). Деталей тоже мало, и все простые. Но нужен резистор попроще и есть защита от максимального напряжения и перегрева. Я для уменьшения максимального напряжения до 15В вместо КС139 ставил стабилитрон с напряжением около 2.5В (подберите из 4-х диодов или 2 шт. КС113). Ток заряда рассчитывается примерно из учета, что на переходе база-эмиттер падает 0.6В. Т.е. 0.6/0.1=6А, мощность 0.6*0.6/0.1=3.6 Вт. Для 9А/ч нужно поставить R=0.6/0.9=0.66Ом, мощность 0.54 Вт. Если будете ставить галетник на резисторы, то учтите, что он должен выдерживить максимальный ток (более 6А)
Вложенный файл:"220в - зарядка автомобильного 12в аккумулятора на ночь с защитой от перезарядки и выкипания прижатым термодатчиком. Charge12fromPC.gif [5.16 KIB]"

Пытался понять назначение переменного резистора на 4,7кОм, от него ведь практически ничего не зависит, или в схему вкралась ошибочка. Если его перенести из Б-К цепи в Б-Э цепь транзистора, тогда им можно регулировать выходной ток от минимума (практически от нуля при максимальном сопротивлении) до максимально заданного (т.е. 0.6/0.1=6А при минимальном его сопротивлении) или по замыслу автора его назначение в чем то другом. В существующем варианте, он практически никак не участвует в регулировке тока, вернее им можно только установить какое-то начальное напряжение, при нулевом токе (по расчетам от 14,8В до 17В), а на установку тока заряда он не влияет. Ток определяется только сопротивлением шунта. Так верно?


Вернуться наверх
 
Эиком - электронные компоненты и радиодетали
Не в сети
 Заголовок сообщения: Re: Автоматическое зарядное устройство для свинцово-кислотны
СообщениеДобавлено: Ср июл 28, 2010 07:03:55 
Нашел транзистор. Понюхал.
Аватар пользователя

Зарегистрирован: Вт сен 15, 2009 06:21:27
Сообщений: 157
Откуда: Киев
Рейтинг сообщения: 0
Медали: 1
Мявтор 3-й степени (1)
Очень похоже на правду. Когда я собрал эту схему, то резистор на 4,7кОм практически ничего не изменял. Но ток заряда меня устраивал и я не стал разбираться дальше. После того, как я сделал схему Павла, эта пошла в утиль на детали.

Уфе привет! (Живут у меня там сестрички)..


Для velant77: действительно, включать импульсный блок без нагрузки "не есть хорошо". Но, во-первых, выход блока нагружен вентилятором (около 0.12-0.14 А), во-вторых, в блоках от ПК обычно выход +5В нагружен резисторм 75-100 Ом. Поэтому при переделке блока я ставлю резистор около 200 Ом на выход (то, что вместо +12В). При проверке я еще нагружаю блок резистором 3-6 Ом, 20Вт.

Поэтому "на холостую" подразумевает, что к блоку не подключена серьезная нагрузка, а он нагружен на внутренние цепи, про которые написано выше. При этом блок должен нормально работать, иначе он взорвется, если Вы забудете подключити АБ (или другую сильноточную нагрузку).

_________________
Настоящему коту и в декабре МАРТ!


Вернуться наверх
 
Не в сети
 Заголовок сообщения: Re: Автоматическое зарядное устройство для свинцово-кислотны
СообщениеДобавлено: Вс авг 01, 2010 16:43:34 
Нашел транзистор. Понюхал.
Аватар пользователя

Зарегистрирован: Вт сен 15, 2009 06:21:27
Сообщений: 157
Откуда: Киев
Рейтинг сообщения: 0
Медали: 1
Мявтор 3-й степени (1)
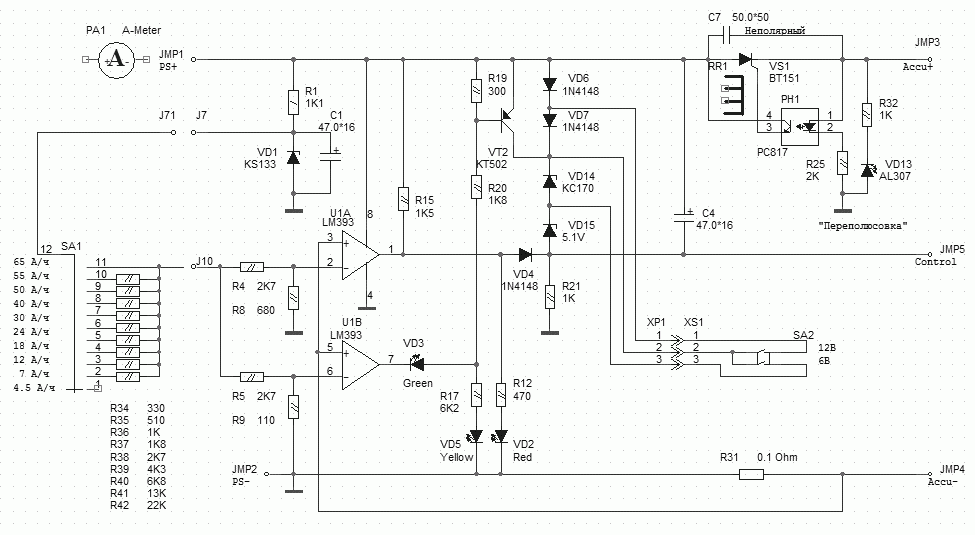
В результате экспериментов с девайсом немного исправлена статья про его наладку. А после сборки без блока тренировки возникло желание свести количество элементов к минимуму и провести то, что я назвал "жесткий тюнинг / оптимизация с уменьшением количества деталей и сохранением функциональности".

Схема имеет и индицирует три этапа зарядки, работает с 6 и 12 В АБ. Возможно, поможет тем, у кого вызывает испуг большое количество деталей.

Пока собрано 2 устройства. Трудности были только со стабилитронами, тестировался ток заряда до 4А. К сожалению, для тестов имею только одну АБ 6В-4.5А/ч и кучу 12В-7А/ч, 12В-18А/ч от UPS. Летом автомобильные не несут, ждем зимы...

Все! С моей стороны, наверное, тема закрыта. Ухожу в отпуск!


Вложения:
Комментарий к файлу: Жесткий тюнинг / оптимизация АЗУ для SLA АБ
ChargePbAuto-Tune.rar [227.25 KiB]
Скачиваний: 1720
Комментарий к файлу: Исправленые и дополненые "Рекомендации по сборке и наладке"
ChargePbAuto_add.rar [56.28 KiB]
Скачиваний: 1401

_________________
Настоящему коту и в декабре МАРТ!
Вернуться наверх
 
Не в сети
 Заголовок сообщения: Re: Автоматическое зарядное устройство для свинцово-кислотны
СообщениеДобавлено: Вт авг 24, 2010 01:04:01 
Первый раз сказал Мяу!
Аватар пользователя

Зарегистрирован: Пн авг 16, 2010 17:40:09
Сообщений: 35
Откуда: Тула
Рейтинг сообщения: 0
у кого нибудь получился зaрядник из блокa нa микросхeмe SG6105 ? Дaйтe пожaлуйстa схeмку пeрeдeлки с пояснeниями eсли eсть.

_________________
Жизнь - прощe чeм кaжeтся!


Вернуться наверх
 
Не в сети
 Заголовок сообщения: Re: Автоматическое зарядное устройство для свинцово-кислотны
СообщениеДобавлено: Пн дек 06, 2010 19:20:30 
Вымогатель припоя
Аватар пользователя

Карма: 2
Рейтинг сообщений: 3
Зарегистрирован: Чт июн 11, 2009 07:25:24
Сообщений: 623
Откуда: СПб
Рейтинг сообщения: 0
я надеюсь речь идет об этом http://radiokot.ru/circuit/power/charger/12/ ЗУ?


Вернуться наверх
 
Не в сети
 Заголовок сообщения: Re: Автоматическое зарядное устройство для свинцово-кислотны
СообщениеДобавлено: Чт дек 30, 2010 13:04:56 
Родился

Зарегистрирован: Сб ноя 27, 2010 17:38:08
Сообщений: 1
Рейтинг сообщения: 0
Уважаемый KomSoft. Я очень хочу сделать по Вашей схеме ЗУ, но не получается открыть Ваш ZIP ot orCAD. Не могли бы Вы мне сбросить на почту схему и печатку, хотя бы отсканированную или сфотканую, главное, что-бы можно было разобрать номиналы. Печатку буду делать руками, поэтому масштаб не важен. Моя почта: foton.60@mail.ru.
Спасибо. Игорь.


Вернуться наверх
 
Не в сети
 Заголовок сообщения: Re: Автоматическое зарядное устройство для свинцово-кислотны
СообщениеДобавлено: Чт янв 06, 2011 07:35:30 
Нашел транзистор. Понюхал.
Аватар пользователя

Зарегистрирован: Вт сен 15, 2009 06:21:27
Сообщений: 157
Откуда: Киев
Рейтинг сообщения: 0
Медали: 1
Мявтор 3-й степени (1)
Там вроде не ZIP, а RAR. Но тем не менее скидываю схему и печатку. Тем более, что с Вашей подачи научился сохранять печатки в формате .pdf (оказалось намного проще, чем я думал - через Abbyy pdf transformer).


Вложения:
Комментарий к файлу: Детали (вместе с дорожками)
ChargeAuto_Tune-det2.png [43.83 KiB]
Скачиваний: 2029
Комментарий к файлу: Детали (вид со стороны деталей, дорожки с обратной стороны)
ChargeAuto_Tune-det1.png [36.26 KiB]
Скачиваний: 1460
Комментарий к файлу: Печатка
ChargeAuto_Tune-board.pdf [32.59 KiB]
Скачиваний: 1143
Комментарий к файлу: Схема
ChargePbAuto-Tune_03.png [18.7 KiB]
Скачиваний: 1742

_________________
Настоящему коту и в декабре МАРТ!
Вернуться наверх
 
Не в сети
 Заголовок сообщения: Re: Автоматическое зарядное устройство для свинцово-кислотны
СообщениеДобавлено: Ср янв 19, 2011 00:41:44 
Встал на лапы
Аватар пользователя

Зарегистрирован: Вс дек 26, 2010 16:40:36
Сообщений: 107
Откуда: Буденновск
Рейтинг сообщения: 0
Выкладываю LAY вариант платы, который еще не вытравливал, так сказать неопробованный.


Вложения:
777.lay [28.42 KiB]
Скачиваний: 818


Последний раз редактировалось ЖАН Чт фев 10, 2011 08:55:48, всего редактировалось 2 раз(а).
Вернуться наверх
 
Не в сети
 Заголовок сообщения: Re: Автоматическое зарядное устройство для свинцово-кислотны
СообщениеДобавлено: Сб янв 22, 2011 09:00:16 
Родился

Зарегистрирован: Чт окт 28, 2010 02:13:56
Сообщений: 3
Рейтинг сообщения: 0
Сильно перемудрёная защита, проще сделать со средней точки управляющего транса(образец можно подсмотреть у других схем), пять деталей и ОУ(ЛМ) не нужен.


Вернуться наверх
 
Не в сети
 Заголовок сообщения: Re: Автоматическое зарядное устройство для свинцово-кислотны
СообщениеДобавлено: Пн янв 24, 2011 18:58:50 
Открыл глаза
Аватар пользователя

Зарегистрирован: Пн янв 03, 2011 20:17:57
Сообщений: 49
Рейтинг сообщения: 0
Пожалуйсто подскажите как сделать обрезание вот-этому БП на wt7525 и uc3843


Вложения:
600PT.rar [44.57 KiB]
Скачиваний: 711
Вернуться наверх
 
Не в сети
 Заголовок сообщения: Re: Автоматическое зарядное устройство для свинцово-кислотны
СообщениеДобавлено: Ср мар 02, 2011 16:21:19 
Родился
Аватар пользователя

Зарегистрирован: Вт июл 21, 2009 16:34:25
Сообщений: 16
Откуда: Волгоград
Рейтинг сообщения: 0
Вот сделал печатку по схеме уважаемого KomSoft, вариант без 6ти вольт.
Выношу на Ваш суд, т.к. в этих делах не опытен, могу накосячить )))


Вложения:
моя.lay [50.18 KiB]
Скачиваний: 756


Последний раз редактировалось Butcher Ср мар 02, 2011 21:07:04, всего редактировалось 1 раз.
Вернуться наверх
 
Не в сети
 Заголовок сообщения: Re: Автоматическое зарядное устройство для свинцово-кислотны
СообщениеДобавлено: Чт мар 03, 2011 08:53:34 
Встал на лапы
Аватар пользователя

Зарегистрирован: Вс дек 26, 2010 16:40:36
Сообщений: 107
Откуда: Буденновск
Рейтинг сообщения: 0
А почему без 6-ти вольт ? Может стоит добавить ?


Вернуться наверх
 
Не в сети
 Заголовок сообщения: Re: Автоматическое зарядное устройство для свинцово-кислотны
СообщениеДобавлено: Пт мар 04, 2011 07:48:54 
Нашел транзистор. Понюхал.
Аватар пользователя

Зарегистрирован: Вт сен 15, 2009 06:21:27
Сообщений: 157
Откуда: Киев
Рейтинг сообщения: 0
Медали: 1
Мявтор 3-й степени (1)
Хочу сказать, что схема все-таки уважаемого NPavel, а мое ттолько "обрезание". Тем не менее, Butcher, отличная работа. Есть одна ошибочка, а так все правильно и красиво, не хватает только крепежных отверстий и некоторых подписей. Итак, исправлено:
Конденсатор С7 между Анодом и Катодом D12 / VS1 (BT151)
подпись J71 заменена на J10

Добавлены подписи: Out+; Out-; VD13 Cathod; VT2; -Ameter (и увеличен контакт); JMP5 Control; VD3 Anod; VD2 Anod; "GND, PS-, Anod VD13, Cathod VD2, VD3, VD5" (и добавлены отверстия).

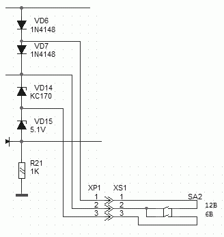
Для 6-ти вольтового режима нужно VD14 (KC212) заменить на 2 (5.1В и КС170) и добавить переключатель.


Вложения:
Комментарий к файлу: Добавление 6-ти вольтового режима
моя6в.PNG [3.1 KiB]
Скачиваний: 1526
Комментарий к файлу: Подправлено
моя1.lay [68.71 KiB]
Скачиваний: 1072

_________________
Настоящему коту и в декабре МАРТ!
Вернуться наверх
 
Не в сети
 Заголовок сообщения: Re: Автоматическое зарядное устройство для свинцово-кислотны
СообщениеДобавлено: Пт мар 04, 2011 09:07:33 
Родился

Зарегистрирован: Ср ноя 18, 2009 09:03:56
Сообщений: 8
Рейтинг сообщения: 0
извиняюсь, я правильно понял что печатку сделали к этой схеме?http://radiokot.ru/forum/download/file.php?id=36297


Вернуться наверх
 
Не в сети
 Заголовок сообщения: Re: Автоматическое зарядное устройство для свинцово-кислотны
СообщениеДобавлено: Пт мар 04, 2011 21:56:31 
Нашел транзистор. Понюхал.
Аватар пользователя

Зарегистрирован: Вт сен 15, 2009 06:21:27
Сообщений: 157
Откуда: Киев
Рейтинг сообщения: 0
Медали: 1
Мявтор 3-й степени (1)
Так точно!

_________________
Настоящему коту и в декабре МАРТ!


Вернуться наверх
 
Не в сети
 Заголовок сообщения: Re: Автоматическое зарядное устройство для свинцово-кислотны
СообщениеДобавлено: Пт мар 04, 2011 22:42:44 
Родился
Аватар пользователя

Зарегистрирован: Вт июл 21, 2009 16:34:25
Сообщений: 16
Откуда: Волгоград
Рейтинг сообщения: 0
KomSoft, спасибо за исправления и доработку.
Представляю очередной вариант, как мне кажется более удачный. Тут несколько изменений.
Изменен размер R31. VD6 и VD7 поставлены на попа и спаиваются между собой (экономия места). Более целесообразно поставлен VT2 и утолщены проводники.
Надеюсь ошибок нету )).

И вопросик по поводу переключения на 6ти вольтовый режим. Выключатель подпаевается на 3 провода. Как должны они быть замкнуты для этих двух режимов?
А данную печатку даже не надо переделывать под 6 вольт. Заместо VD14 ставятся 2 других так же как и VD6 VD7 на попа. Спаиваются между собой и к ним провод на выключатель ))).


Вложения:
Моя посл.lay [67.5 KiB]
Скачиваний: 901
Вернуться наверх
 
Не в сети
 Заголовок сообщения: Re: Автоматическое зарядное устройство для свинцово-кислотны
СообщениеДобавлено: Сб мар 05, 2011 16:44:12 
Нашел транзистор. Понюхал.
Аватар пользователя

Зарегистрирован: Вт сен 15, 2009 06:21:27
Сообщений: 157
Откуда: Киев
Рейтинг сообщения: 0
Медали: 1
Мявтор 3-й степени (1)
Если и утолщать проводники, то я еще чуть исправил - утолщать есть смысл те, по которым течет большой ток. Остальные утолщать имеет смысл только с точки зрения экономии хлорного железа (меньше травится). Во время переноса рисунка на плату при сильном прогреве утюгом тонер расплывается и заливает малые расстояния между дорожками - приходится процарапывать. Кроме того, при маленьких зазорах между дорожками увеличивается вероятность непротравливаний или соплей при пайке. Поэтому я без особой надобности не делаю дорожки больше 1мм (а так - 0.3-0.6), с зазором между ними тоже около 1мм.

При разомкнутых контактах - режим 12В, при замкнутых (диоды VD14 и VD7 закорочены) - режим 6В. И не пытайтесь сэкономить, поставив переключатель с одной группой, исключив из него точку соединения VD14 и VD7, а замыкая только верх и низ - не заработает.


Вложения:
Комментарий к файлу: Иллюстрация к утолщению проводников (исправлено)
Моя посл1.lay [67.76 KiB]
Скачиваний: 1023

_________________
Настоящему коту и в декабре МАРТ!


Последний раз редактировалось KomSoft Сб мар 05, 2011 23:41:20, всего редактировалось 1 раз.
Вернуться наверх
 
Показать сообщения за:  Сортировать по:  Вернуться наверх
Начать новую тему Ответить на тему  [ Сообщений: 384 ]     ... , , , 17, , ,  

Часовой пояс: UTC + 3 часа


Кто сейчас на форуме

Сейчас этот форум просматривают: нет зарегистрированных пользователей и гости: 30


Вы не можете начинать темы
Вы не можете отвечать на сообщения
Вы не можете редактировать свои сообщения
Вы не можете удалять свои сообщения
Вы не можете добавлять вложения

Найти:
Перейти:  


Powered by phpBB © 2000, 2002, 2005, 2007 phpBB Group
Русская поддержка phpBB
Extended by Karma MOD © 2007—2012 m157y
Extended by Topic Tags MOD © 2012 m157y