Например TDA7294

Форум РадиоКот • Просмотр темы - Цифровая паяльная станция (от михи-псков)
Форум РадиоКот
Здесь можно немножко помяукать :)

Текущее время: Пн ноя 10, 2025 19:21:10

Часовой пояс: UTC + 3 часа


ПРЯМО СЕЙЧАС:



Начать новую тему Ответить на тему  [ Сообщений: 10601 ]     ... , , , 167, , , ...  
Автор Сообщение
Не в сети
 Заголовок сообщения: Re: Цифровая паяльная станция (от михи-псков)
СообщениеДобавлено: Вс фев 13, 2011 16:44:01 
Вымогатель припоя
Аватар пользователя

Карма: 4
Рейтинг сообщений: 102
Зарегистрирован: Чт фев 19, 2009 23:41:27
Сообщений: 615
Откуда: Беларусь, Барановичи
Рейтинг сообщения: 0
fox_ писал(а):
Spruts80 писал(а):
Проверьте термопару в термофене, подкиньте миливольтметр (мультик) и по пробуйте прогреть чем нибудь посторонним.


Операционник да, 3 разных пробывал, термопара рабочая, и звониться и напряжение меняеться...
на 5 ноге операционника где то порядка 32мВ
на 6 ноге порядка 23мВ
на 8 ноге 5 вольт...

а что на 23 пине МК?
1 нога MK часом не запаяна? Повесте туда RC цепочку для сброса МК.
Прошивка и eep нормально залилась?

_________________
FAQ по паяльной станции "от михи-псков" и доработке Lykey 702/852D+,схемы,платы, прошивки


Вернуться наверх
 
Не в сети
 Заголовок сообщения: Re: Цифровая паяльная станция (от михи-псков)
СообщениеДобавлено: Вс фев 13, 2011 16:59:23 
Встал на лапы

Карма: 1
Рейтинг сообщений: 0
Зарегистрирован: Ср мар 17, 2010 19:38:55
Сообщений: 126
Рейтинг сообщения: 0
Spruts80 писал(а):
fox_ писал(а):
Spruts80 писал(а):
Проверьте термопару в термофене, подкиньте миливольтметр (мультик) и по пробуйте прогреть чем нибудь посторонним.


Операционник да, 3 разных пробывал, термопара рабочая, и звониться и напряжение меняеться...
на 5 ноге операционника где то порядка 32мВ
на 6 ноге порядка 23мВ
на 8 ноге 5 вольт...

а что на 23 пине МК?
1 нога MK часом не запаяна? Повесте туда RC цепочку для сброса МК.
Прошивка и eep нормально залилась?


На 23 ноге 1.87 вольта. у нога мк не запаяна, из кроватки даже на всякий случай вытащил контакт. Прошивка и epp все нормально залилось. все верефикации все нормально прошло.


Вернуться наверх
 
Не в сети
 Заголовок сообщения: Re: Цифровая паяльная станция (от михи-псков)
СообщениеДобавлено: Вс фев 13, 2011 17:07:08 
Вымогатель припоя
Аватар пользователя

Карма: 4
Рейтинг сообщений: 102
Зарегистрирован: Чт фев 19, 2009 23:41:27
Сообщений: 615
Откуда: Беларусь, Барановичи
Рейтинг сообщения: 0
fox_ писал(а):
На 23 ноге 1.87 вольта. у нога мк не запаяна, из кроватки даже на всякий случай вытащил контакт. Прошивка и epp все нормально залилось. все верефикации все нормально прошло.

1,87 маловато, видно дело в обвязке операционика, копать там, может недотрав где то

_________________
FAQ по паяльной станции "от михи-псков" и доработке Lykey 702/852D+,схемы,платы, прошивки


Вернуться наверх
 
Не в сети
 Заголовок сообщения: Re: Цифровая паяльная станция (от михи-псков)
СообщениеДобавлено: Вс фев 13, 2011 17:11:20 
Встал на лапы

Карма: 1
Рейтинг сообщений: 0
Зарегистрирован: Ср мар 17, 2010 19:38:55
Сообщений: 126
Рейтинг сообщения: 0
Spruts80 писал(а):
fox_ писал(а):
На 23 ноге 1.87 вольта. у нога мк не запаяна, из кроватки даже на всякий случай вытащил контакт. Прошивка и epp все нормально залилось. все верефикации все нормально прошло.

1,87 маловато, видно дело в обвязке операционика, копать там, может недотрав где то


Хм... да дело в том, что уже все перепроверил, вроде бы все нормально... всмысле звониться все везде нормально... в самой печатки вроде бы тож нет ошибок...
Кстати может быть это из-за того, что 1 4 ноги запаяны и с земле объединены? а то я уж и хз что думать...

Кстати когда подключаю мультиметр к 23 ноге. показания на 7 сегментиники падают примерно на 100


Вернуться наверх
 
Эиком - электронные компоненты и радиодетали
Не в сети
 Заголовок сообщения: Re: Цифровая паяльная станция (от михи-псков)
СообщениеДобавлено: Вс фев 13, 2011 20:12:58 
Опытный кот
Аватар пользователя

Карма: 2
Рейтинг сообщений: 4
Зарегистрирован: Вс май 09, 2010 19:14:50
Сообщений: 784
Откуда: Кемеровская обл. Новокузнецкий район
Рейтинг сообщения: 0
Всем добрый день! Каково примерно потребления тока микрок. части? Зарядка от мобилы потянет?

_________________
Ценности у всех в разлет, у нас все абсолютно ясно,
К родине любовь горит огнем, за годы не погасла.
Людское не отнять, а правильным живем роднее
Тело крепкое хранит нутро, а душу верой греем.


Вернуться наверх
 
Не в сети
 Заголовок сообщения: Re: Цифровая паяльная станция (от михи-псков)
СообщениеДобавлено: Вс фев 13, 2011 20:29:08 
Встал на лапы

Карма: 1
Рейтинг сообщений: 0
Зарегистрирован: Ср мар 17, 2010 19:38:55
Сообщений: 126
Рейтинг сообщения: 0
Slavyan17 писал(а):
Всем добрый день! Каково примерно потребления тока микрок. части? Зарядка от мобилы потянет?


А какой ток на зарядки? они же разные есть.


Вернуться наверх
 
Не в сети
 Заголовок сообщения: Re: Цифровая паяльная станция (от михи-псков)
СообщениеДобавлено: Вс фев 13, 2011 20:38:03 
Опытный кот
Аватар пользователя

Карма: 2
Рейтинг сообщений: 4
Зарегистрирован: Вс май 09, 2010 19:14:50
Сообщений: 784
Откуда: Кемеровская обл. Новокузнецкий район
Рейтинг сообщения: 0
Нуу зарядок у меня много начиная с 500ма заканчивая 1А :))) Меня более конретный ток интересует не хочется использовать зарядку на 1А. На 500ма потянет?

_________________
Ценности у всех в разлет, у нас все абсолютно ясно,
К родине любовь горит огнем, за годы не погасла.
Людское не отнять, а правильным живем роднее
Тело крепкое хранит нутро, а душу верой греем.


Вернуться наверх
 
Не в сети
 Заголовок сообщения: Re: Цифровая паяльная станция (от михи-псков)
СообщениеДобавлено: Вс фев 13, 2011 20:45:43 
Встал на лапы

Карма: 1
Рейтинг сообщений: 0
Зарегистрирован: Ср мар 17, 2010 19:38:55
Сообщений: 126
Рейтинг сообщения: 0
Slavyan17 писал(а):
Нуу зарядок у меня много начиная с 500ма заканчивая 1А :))) Меня более конретный ток интересует не хочется использовать зарядку на 1А. На 500ма потянет?


Да, 500ма вполне хватит, мега потребляет порядка 4ма в активности, lm358 так вообще что то порядка 5 ма, семисегментный думаю уж никак не будет болье 450ма кушать:)... так что 500 по идее за глаза.


Вернуться наверх
 
Не в сети
 Заголовок сообщения: Re: Цифровая паяльная станция (от михи-псков)
СообщениеДобавлено: Вс фев 13, 2011 20:54:01 
Опытный кот
Аватар пользователя

Карма: 2
Рейтинг сообщений: 4
Зарегистрирован: Вс май 09, 2010 19:14:50
Сообщений: 784
Откуда: Кемеровская обл. Новокузнецкий район
Рейтинг сообщения: 0
fox_ писал(а):
Slavyan17 писал(а):
Нуу зарядок у меня много начиная с 500ма заканчивая 1А :))) Меня более конретный ток интересует не хочется использовать зарядку на 1А. На 500ма потянет?


Да, 500ма вполне хватит, мега потребляет порядка 4ма в активности, lm358 так вообще что то порядка 5 ма, семисегментный думаю уж никак не будет болье 450ма кушать:)... так что 500 по идее за глаза.

Спасибо дружище :))) Чуть не забыл! У меня полевик на плате питания, мне нужно же соединять минус зарядки с минусом платы питания?

_________________
Ценности у всех в разлет, у нас все абсолютно ясно,
К родине любовь горит огнем, за годы не погасла.
Людское не отнять, а правильным живем роднее
Тело крепкое хранит нутро, а душу верой греем.


Вернуться наверх
 
Не в сети
 Заголовок сообщения: Re: Цифровая паяльная станция (от михи-псков)
СообщениеДобавлено: Вс фев 13, 2011 21:02:26 
Встал на лапы

Карма: 1
Рейтинг сообщений: 0
Зарегистрирован: Ср мар 17, 2010 19:38:55
Сообщений: 126
Рейтинг сообщения: 0
Slavyan17 писал(а):
fox_ писал(а):
Slavyan17 писал(а):
Нуу зарядок у меня много начиная с 500ма заканчивая 1А :))) Меня более конретный ток интересует не хочется использовать зарядку на 1А. На 500ма потянет?


Да, 500ма вполне хватит, мега потребляет порядка 4ма в активности, lm358 так вообще что то порядка 5 ма, семисегментный думаю уж никак не будет болье 450ма кушать:)... так что 500 по идее за глаза.

Спасибо дружище :))) Чуть не забыл! У меня полевик на плате питания, мне нужно же соединять минус зарядки с минусом платы питания?


Ну да, откуда то землю надо взять, не с корпуса же ее брать:)))...


Никто ошибки в моей плате не заметил? а то так и не работает. Уже все переломатил, и обвязку операционника тоже.


Вернуться наверх
 
Не в сети
 Заголовок сообщения: Re: Цифровая паяльная станция (от михи-псков)
СообщениеДобавлено: Вс фев 13, 2011 22:30:20 
Вымогатель припоя
Аватар пользователя

Карма: 4
Рейтинг сообщений: 102
Зарегистрирован: Чт фев 19, 2009 23:41:27
Сообщений: 615
Откуда: Беларусь, Барановичи
Рейтинг сообщения: 0
fox_ писал(а):

Никто ошибки в моей плате не заметил? а то так и не работает. Уже все переломатил, и обвязку операционника тоже.


30v на LM317 подаётся?, Все ошибки что нашёл я указал уже, счас опять покапаюсь.

_________________
FAQ по паяльной станции "от михи-псков" и доработке Lykey 702/852D+,схемы,платы, прошивки


Вернуться наверх
 
Не в сети
 Заголовок сообщения: Re: Цифровая паяльная станция (от михи-псков)
СообщениеДобавлено: Вс фев 13, 2011 22:35:19 
Встал на лапы

Карма: 1
Рейтинг сообщений: 0
Зарегистрирован: Ср мар 17, 2010 19:38:55
Сообщений: 126
Рейтинг сообщения: 0
Spruts80 писал(а):
fox_ писал(а):

Никто ошибки в моей плате не заметил? а то так и не работает. Уже все переломатил, и обвязку операционника тоже.


30v на LM317 подаётся?, Все ошибки что нашёл я указал уже, счас опять покапаюсь.


Так а причем тут 317? я же пока пытаюст с темопарой разобраться, а 317 еще ничего не подключал.
LM317 это же мотор вентилятора.
Темболее что на 317 я планировал подавать 24 вольта.


Вернуться наверх
 
Не в сети
 Заголовок сообщения: Re: Цифровая паяльная станция (от михи-псков)
СообщениеДобавлено: Вс фев 13, 2011 23:10:14 
Вымогатель припоя
Аватар пользователя

Карма: 4
Рейтинг сообщений: 102
Зарегистрирован: Чт фев 19, 2009 23:41:27
Сообщений: 615
Откуда: Беларусь, Барановичи
Рейтинг сообщения: 0
fox_ писал(а):
Spruts80 писал(а):
fox_ писал(а):

Никто ошибки в моей плате не заметил? а то так и не работает. Уже все переломатил, и обвязку операционника тоже.


30v на LM317 подаётся?, Все ошибки что нашёл я указал уже, счас опять покапаюсь.


Так а причем тут 317? я же пока пытаюст с темопарой разобраться, а 317 еще ничего не подключал.
LM317 это же мотор вентилятора.
Темболее что на 317 я планировал подавать 24 вольта.

МК использует и его смотрим в схему там с делителя идёт на мк от 0,4 до 0,9 вольт. Залей прошивку от 852 там нет контроля этого.

_________________
FAQ по паяльной станции "от михи-псков" и доработке Lykey 702/852D+,схемы,платы, прошивки


Вернуться наверх
 
Не в сети
 Заголовок сообщения: Re: Цифровая паяльная станция (от михи-псков)
СообщениеДобавлено: Вс фев 13, 2011 23:24:24 
Потрогал лапой паяльник

Карма: 2
Рейтинг сообщений: 21
Зарегистрирован: Пн май 04, 2009 14:39:47
Сообщений: 302
Откуда: Россия г. Москва
Рейтинг сообщения: 0
Кстати может быть это из-за того, что 1 4 ноги запаяны и с земле объединены? а то я уж и хз что думать...
Вряд ли стоит соединять все ножки неиспользуемого опер. усилителя на массу. Лучше соедените ножки 1 и 2 между собой, а ножку 3 на массу.


Вернуться наверх
 
Не в сети
 Заголовок сообщения: Re: Цифровая паяльная станция (от михи-псков)
СообщениеДобавлено: Пн фев 14, 2011 00:00:28 
Встал на лапы

Карма: 1
Рейтинг сообщений: 0
Зарегистрирован: Ср мар 17, 2010 19:38:55
Сообщений: 126
Рейтинг сообщения: 0
Подал 24вольта на 317, ничего не изменилось.
Может быть действительно всетаки дело в 4 запаянных ногах?
Ошибку не нашли больше в печатке?
Кстати на 28 ноге напряжение меняеться от 0.1 до 1.9 вольта, вы вроде говорили о 0.4 до 0.9 как бы ненормально у меня получается...

Прошиться на 825 с радость для эксперимента, но у меня индикатор с общим катодом.


Вернуться наверх
 
Не в сети
 Заголовок сообщения: Re: Цифровая паяльная станция (от михи-псков)
СообщениеДобавлено: Пн фев 14, 2011 00:43:06 
Встал на лапы
Аватар пользователя

Зарегистрирован: Чт апр 02, 2009 01:18:09
Сообщений: 86
Откуда: Минск
Рейтинг сообщения: 0
здравствуйте уважаемые!!!!возник вопросик: в родной схеме люкея стоит параллельно фену последовательная rc цепочка. дак вот вроде как по схемам номинал кондера 104/400В но посмотрев фото там уж очень великоват он прям как 105/400В, развейте пожалуйста мои сомнения по поводу номинала, и вообще этой цепи в самопальных схемах не видно, для чего она??


Вернуться наверх
 
Не в сети
 Заголовок сообщения: Re: Цифровая паяльная станция (от михи-псков)
СообщениеДобавлено: Пн фев 14, 2011 14:59:20 
Потрогал лапой паяльник

Карма: 2
Рейтинг сообщений: 21
Зарегистрирован: Пн май 04, 2009 14:39:47
Сообщений: 302
Откуда: Россия г. Москва
Рейтинг сообщения: 0
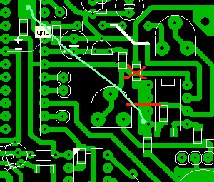
Еще не нравится что Вы массу операционника подключили через SMD перемычки. Ведь 0ом у них относительный, и на массе может возникнуть смещение соизмеримое со входом с термопары. Попробуйте поправить как я указал на рисунке внизу. Перемычку на массу сделайте проводом 0.3-0.5мм.


Вложения:
Sh.png [9.82 KiB]
Скачиваний: 846
Вернуться наверх
 
Не в сети
 Заголовок сообщения: Re: Цифровая паяльная станция (от михи-псков)
СообщениеДобавлено: Пн фев 14, 2011 18:00:49 
Вымогатель припоя
Аватар пользователя

Карма: 4
Рейтинг сообщений: 102
Зарегистрирован: Чт фев 19, 2009 23:41:27
Сообщений: 615
Откуда: Беларусь, Барановичи
Рейтинг сообщения: 0
fox_ писал(а):
Подал 24вольта на 317, ничего не изменилось.
Может быть действительно всетаки дело в 4 запаянных ногах?
Ошибку не нашли больше в печатке?
Кстати на 28 ноге напряжение меняеться от 0.1 до 1.9 вольта, вы вроде говорили о 0.4 до 0.9 как бы ненормально у меня получается...

Прошиться на 825 с радость для эксперимента, но у меня индикатор с общим катодом.


Прислушайтесь к dantist3 и поставьте проволочные перемычки место 0 резаков, попадались мне резисторы у которых всё же имелось малое но сопротивление (0,08 Ом вроде).

Заданный предел на 28 ноге от 0,4 до 0,9 вольта! Данное правило строго должно соблюдаться для этой прошивки.
Коротко больше 0,9 вольт - МК выключает нагрев фена, меньше 0,4 выскакивает ошибка на сколько я помню, либо также выключает нагрев фена.

Честно говоря я мало понимаю желание использовать LM317, когда можно использовать простую транзисторную регулировку которую настроить проще, и с ней проблем не возникает.

_________________
FAQ по паяльной станции "от михи-псков" и доработке Lykey 702/852D+,схемы,платы, прошивки


Вернуться наверх
 
Не в сети
 Заголовок сообщения: Re: Цифровая паяльная станция (от михи-псков)
СообщениеДобавлено: Пн фев 14, 2011 19:36:39 
Встал на лапы

Карма: 1
Рейтинг сообщений: 0
Зарегистрирован: Ср мар 17, 2010 19:38:55
Сообщений: 126
Рейтинг сообщения: 0
Собственно говоря сделал все что вы тут говорили, установил на 28 ноге 0.7 вольта, разделил ноги операционника, 1 и 2 просто соединил между собой, 3 и 4 соединил вместе и кинул проволочной перемычкой на землю.
теперь на дисплее светит 122 и все... что подключена термопара что нет... на резисторы тоже не реагирует подстоечные.
Замерил напряжение на 23 ноге, стало вообще 0.3.
На 5 ноге операционника стало 132мв на 6 ноге порядка 52мв.
Вообще перестал понимать что либо.
на 21 ноге 2.4 вольта есть.

По поводу 317 в схеме была именно 317, поэтому собственно и не стал ее менять.


Последний раз редактировалось fox_ Пн фев 14, 2011 19:52:24, всего редактировалось 1 раз.

Вернуться наверх
 
Не в сети
 Заголовок сообщения: Re: Цифровая паяльная станция (от михи-псков)
СообщениеДобавлено: Пн фев 14, 2011 19:39:24 
Встал на лапы
Аватар пользователя

Зарегистрирован: Сб сен 19, 2009 23:57:47
Сообщений: 91
Рейтинг сообщения: 0
zvykov писал(а):
....... номинал кондера 104/400В но посмотрев фото там уж очень великоват он прям как 105/400В, развейте пожалуйста мои сомнения по поводу номинала...........

Стоит 104/400В.


Вернуться наверх
 
Показать сообщения за:  Сортировать по:  Вернуться наверх
Начать новую тему Ответить на тему  [ Сообщений: 10601 ]     ... , , , 167, , , ...  

Часовой пояс: UTC + 3 часа


Кто сейчас на форуме

Сейчас этот форум просматривают: нет зарегистрированных пользователей и гости: 24


Вы не можете начинать темы
Вы не можете отвечать на сообщения
Вы не можете редактировать свои сообщения
Вы не можете удалять свои сообщения
Вы не можете добавлять вложения

Найти:
Перейти:  


Powered by phpBB © 2000, 2002, 2005, 2007 phpBB Group
Русская поддержка phpBB
Extended by Karma MOD © 2007—2012 m157y
Extended by Topic Tags MOD © 2012 m157y