Например TDA7294

Форум РадиоКот • Просмотр темы - Установка для УФ экспонирования.
Форум РадиоКот
Здесь можно немножко помяукать :)

Текущее время: Ср мар 11, 2026 21:51:02

Часовой пояс: UTC + 3 часа


ПРЯМО СЕЙЧАС:



Начать новую тему Ответить на тему  [ Сообщений: 438 ]     ... , , , 18, , , ,  
Автор Сообщение
 Заголовок сообщения: Re: Установка для УФ экспонирования.
СообщениеДобавлено: Вс июн 11, 2017 09:57:32 
Поставщик валерьянки для Кота
Аватар пользователя

Карма: 38
Рейтинг сообщений: 305
Зарегистрирован: Вт апр 21, 2009 22:24:10
Сообщений: 2255
Откуда: Иркутск
Рейтинг сообщения: 0
Медали: 1
Получил миской по аватаре (1)
Ну ведь даже по дорожкам видно, что и куда идет. Сейчас 15 вывод через резистор 100 Ом подключен к аноду. 16 вывод, скорее всего, с обратной стороны подключен к катоду. Если распаять J11 и запаять J5, то подключим анод напрямую к земле дисплея. Да и мультиметр в руки, наконец-то.

Изображение

_________________
"Слишком много людей ломаются, даже не подозревая о том, насколько близки к успеху они были в тот момент, когда упали духом". Томас Алва Эдисон


Вернуться наверх
 
 Заголовок сообщения: Re: Установка для УФ экспонирования.
СообщениеДобавлено: Вс июн 11, 2017 11:06:20 
Встал на лапы
Аватар пользователя

Зарегистрирован: Вт июл 09, 2013 18:23:54
Сообщений: 127
Откуда: из Болгарии
Рейтинг сообщения: 0
Привет из Болгарии.
Где HEX-файл для atmega8?


Вернуться наверх
 
 Заголовок сообщения: Re: Установка для УФ экспонирования.
СообщениеДобавлено: Вс июн 11, 2017 11:16:20 
Открыл глаза

Зарегистрирован: Чт янв 21, 2016 01:10:25
Сообщений: 50
Рейтинг сообщения: 0
Ну ведь даже по дорожкам видно, что и куда идет. Сейчас 15 вывод через резистор 100 Ом подключен к аноду. 16 вывод, скорее всего, с обратной стороны подключен к катоду. Если распаять J11 и запаять J5, то подключим анод напрямую к земле дисплея. Да и мультиметр в руки, наконец-то.

Изображение



спасибо, попробуем


Вернуться наверх
 
 Заголовок сообщения: Re: Установка для УФ экспонирования.
СообщениеДобавлено: Вс июн 11, 2017 12:05:25 
Поставщик валерьянки для Кота
Аватар пользователя

Карма: 38
Рейтинг сообщений: 305
Зарегистрирован: Вт апр 21, 2009 22:24:10
Сообщений: 2255
Откуда: Иркутск
Рейтинг сообщения: 0
Медали: 1
Получил миской по аватаре (1)
mitre писал(а):
Где HEX-файл для atmega8?


На 15 странице в моем посте ссылка на все версии. И на АТ8 в том числе (PCB_creator_timer).

_________________
"Слишком много людей ломаются, даже не подозревая о том, насколько близки к успеху они были в тот момент, когда упали духом". Томас Алва Эдисон


Вернуться наверх
 
Эиком - электронные компоненты и радиодетали
 Заголовок сообщения: Re: Установка для УФ экспонирования.
СообщениеДобавлено: Вс июн 11, 2017 12:09:26 
Открыл глаза

Зарегистрирован: Чт янв 21, 2016 01:10:25
Сообщений: 50
Рейтинг сообщения: 0
какой из каналов первый загорается при включении таймера в режиме. на контроллере с ноги 2 или 3?
так как хочу сделать на 1 нагрузку а не 2.
на 1 канал
Изображение Изображение

на 2 канала
Изображение Изображение


Вернуться наверх
 
 Заголовок сообщения: Re: Установка для УФ экспонирования.
СообщениеДобавлено: Вс июн 11, 2017 12:40:33 
Поставщик валерьянки для Кота
Аватар пользователя

Карма: 38
Рейтинг сообщений: 305
Зарегистрирован: Вт апр 21, 2009 22:24:10
Сообщений: 2255
Откуда: Иркутск
Рейтинг сообщения: 0
Медали: 1
Получил миской по аватаре (1)
Есть версия на 1 канал. Зачем делать на 2, если вторым не собираетесь пользоваться. Вот схема:

Изображение

_________________
"Слишком много людей ломаются, даже не подозревая о том, насколько близки к успеху они были в тот момент, когда упали духом". Томас Алва Эдисон


Вернуться наверх
 
 Заголовок сообщения: Re: Установка для УФ экспонирования.
СообщениеДобавлено: Вс июн 11, 2017 12:44:15 
Открыл глаза

Зарегистрирован: Чт янв 21, 2016 01:10:25
Сообщений: 50
Рейтинг сообщения: 0
Есть версия на 1 канал. Зачем делать на 2, если вторым не собираетесь пользоваться. Вот схема:

Изображение

да я потом заметил эту схему. перерисовывать не охота. вот и спрашиваю. тем более в схеме на 2 нагрузки работа больше нравится. вторую нагрузку вывод оставить как резерв, что бы аварийно перемычку перепаять , на случай если один из блоков выйдет из строя.


Вернуться наверх
 
 Заголовок сообщения: Re: Установка для УФ экспонирования.
СообщениеДобавлено: Вс июн 11, 2017 14:08:21 
Поставщик валерьянки для Кота
Аватар пользователя

Карма: 38
Рейтинг сообщений: 305
Зарегистрирован: Вт апр 21, 2009 22:24:10
Сообщений: 2255
Откуда: Иркутск
Рейтинг сообщения: 0
Медали: 1
Получил миской по аватаре (1)
Селектор канала сохраняется в энергонезависимой памяти, и при следующем включении будет активен тот канал, который был настроен. Если же Вас интересует какой канал активен при первом включении, то это канал "Верх" - 2 вывод АТ2313 (PD0).

_________________
"Слишком много людей ломаются, даже не подозревая о том, насколько близки к успеху они были в тот момент, когда упали духом". Томас Алва Эдисон


Вернуться наверх
 
 Заголовок сообщения: Re: Установка для УФ экспонирования.
СообщениеДобавлено: Вс июн 11, 2017 15:51:14 
Открыл глаза

Зарегистрирован: Чт янв 21, 2016 01:10:25
Сообщений: 50
Рейтинг сообщения: 0
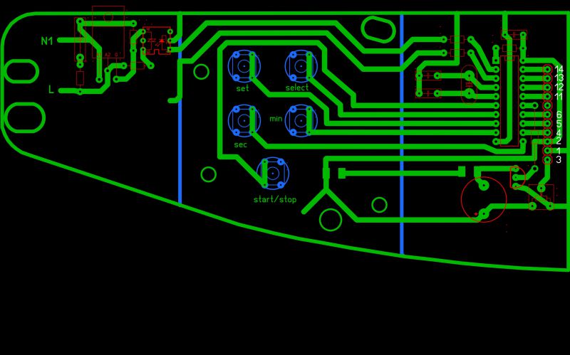
фух, закончил разводку. проверьте пожалуйста на правильность соединений пожалуйста. вложение лей прикрепил.
Изображение
Вложение:
таймер.lay6 [70.23 KiB]
Скачиваний: 488


Последний раз редактировалось popka-ru Вс июн 11, 2017 15:53:40, всего редактировалось 1 раз.

Вернуться наверх
 
 Заголовок сообщения: Re: Установка для УФ экспонирования.
СообщениеДобавлено: Вс июн 11, 2017 15:53:39 
Электрический кот
Аватар пользователя

Карма: 4
Рейтинг сообщений: 48
Зарегистрирован: Вт янв 08, 2013 04:08:16
Сообщений: 1047
Откуда: FAR EAST FOREVER
Рейтинг сообщения: 0
У меня иногда абракадабра вылазит, либо при повторном запуске таймера 3 или 4 пуск, иногда при включении. Сброс по питанию восстанавливает работоспособность. Не подскажите в чем дело?

_________________
1.Всегда бывает первый раз.
2.Родился сам, помоги другому


Вернуться наверх
 
 Заголовок сообщения: Re: Установка для УФ экспонирования.
СообщениеДобавлено: Вс июн 11, 2017 16:01:06 
Поставщик валерьянки для Кота
Аватар пользователя

Карма: 38
Рейтинг сообщений: 305
Зарегистрирован: Вт апр 21, 2009 22:24:10
Сообщений: 2255
Откуда: Иркутск
Рейтинг сообщения: 3
Медали: 1
Получил миской по аватаре (1)
При включении мусор может быть если неправильно настроен запуск генератора, а точнее его задержка. Обязательно должно быть 14CK + 65 ms (в настройках фьюзов), иначе МК стартует быстрее чем успевает инициализироваться контроллер дисплея*. В результате на экране мусор, и прочие пакости. При работе лично я глюков не встречал, но у одного товарища была такая проблема при разводке силовой части рядом с контроллером и дисплеем, а у другого проблемы были связаны с длинным шлейфом к дисплею, и опять же, силовой частью рядом...

* Это касается конструкции на АТ2313, в версии же на АТ8 уже самописная библиотека, учитывающая все нюансы разных дисплеев. Там такой проблемы нет.

_________________
"Слишком много людей ломаются, даже не подозревая о том, насколько близки к успеху они были в тот момент, когда упали духом". Томас Алва Эдисон


Вернуться наверх
 
 Заголовок сообщения: Re: Установка для УФ экспонирования.
СообщениеДобавлено: Ср июн 14, 2017 19:31:42 
Открыл глаза

Зарегистрирован: Чт янв 21, 2016 01:10:25
Сообщений: 50
Рейтинг сообщения: 0
загвоздка. подскажите пожалуйста фузы под схему на 2 нагрузки. чет ничего не получается. шью, но не работает. схему проверял. печатка несколькими постами выше. прошиваю через avrdude
Изображение


Вложения:
UVtimerSellamp_sch.GIF [151.36 KiB]
Скачиваний: 562
Вернуться наверх
 
 Заголовок сообщения: Re: Установка для УФ экспонирования.
СообщениеДобавлено: Чт июн 15, 2017 03:18:55 
Поставщик валерьянки для Кота
Аватар пользователя

Карма: 38
Рейтинг сообщений: 305
Зарегистрирован: Вт апр 21, 2009 22:24:10
Сообщений: 2255
Откуда: Иркутск
Рейтинг сообщения: 0
Медали: 1
Получил миской по аватаре (1)
Покажите как прошили Вы. Таймер заведется даже с заводскими фьюзами, только будет два момента: работа будет в 8 раз медленнее (потому что по умолчанию включен делитель тактовой частоты на 8 ). А если делитель отключить, то работать будет как положено, но при отсчете будет врать, потому как тактирование от внутреннего генератора. Нужно переключиться на кварц. Вот из статьи выдержка:

Цитата:
Микроконтроллер тактируется от внешнего кварцевого резонатора на 8 MHz, следовательно необходимо выставить фьюзы соответствующим образом (CKSEL3..0 = 1101; SUT1..0 = 11; CKDIV8 = 1; BODLEVEL2..0 = 101). Если погрешность выдержки некритична, то можно тактировать МК и от внутреннего генератора.

_________________
"Слишком много людей ломаются, даже не подозревая о том, насколько близки к успеху они были в тот момент, когда упали духом". Томас Алва Эдисон


Вернуться наверх
 
 Заголовок сообщения: Re: Установка для УФ экспонирования.
СообщениеДобавлено: Чт июн 15, 2017 07:38:49 
Открыл глаза

Зарегистрирован: Чт янв 21, 2016 01:10:25
Сообщений: 50
Рейтинг сообщения: 0
спасибо. в том то и дело, что фузы по умолчанию(заводские) установил. как вы и сказали. одна секунда превратилась в 10 и более. выставил по вашим, вроде все норм. проведу окончательную сборку и отладку, выложу видеоотчет


Вернуться наверх
 
 Заголовок сообщения: Re: Установка для УФ экспонирования.
СообщениеДобавлено: Чт июн 15, 2017 07:50:19 
Поставщик валерьянки для Кота
Аватар пользователя

Карма: 38
Рейтинг сообщений: 305
Зарегистрирован: Вт апр 21, 2009 22:24:10
Сообщений: 2255
Откуда: Иркутск
Рейтинг сообщения: 0
Медали: 1
Получил миской по аватаре (1)
С заводскими фьюзами так и должно быть, частота-то в 8 раз ниже.

_________________
"Слишком много людей ломаются, даже не подозревая о том, насколько близки к успеху они были в тот момент, когда упали духом". Томас Алва Эдисон


Вернуться наверх
 
 Заголовок сообщения: Re: Установка для УФ экспонирования.
СообщениеДобавлено: Чт июн 15, 2017 16:43:40 
Открыл глаза

Зарегистрирован: Чт янв 21, 2016 01:10:25
Сообщений: 50
Рейтинг сообщения: 0
нет. так и не работает как нужно, вообще залочил тиньку. по вашим фузам мне вообще не понятно как выставить. где ставить галки а где снимать. инвертно или нет.
Изображение


Вернуться наверх
 
 Заголовок сообщения: Re: Установка для УФ экспонирования.
СообщениеДобавлено: Чт июн 15, 2017 16:53:19 
Поставщик валерьянки для Кота
Аватар пользователя

Карма: 38
Рейтинг сообщений: 305
Зарегистрирован: Вт апр 21, 2009 22:24:10
Сообщений: 2255
Откуда: Иркутск
Рейтинг сообщения: 0
Медали: 1
Получил миской по аватаре (1)
Фьюзы я указываю всегда и везде так, как принято производителем (и как заведено в основных адекватных средах прошивки). Включенный фьюз = 0. Галка стоит = 0, галки нет = 1. Если Вы берете на себя ответственность пользоваться софтом в котором есть переключатели, которые еще больше путают начинающих, то и результат тоже остается за Вами.

Цитата:
CKSEL3..0 = 1101; SUT1..0 = 11; CKDIV8 = 1;


В инверсных фьюзах:

CKSEL3 - галки нет (1)
CKSEL2 - галки нет (1)
CKSEL1 - галка есть (0)
CKSEL0 - галки нет (1)

SUT1 - галки нет (1)
SUT0 - галки нет (1)

CKDIV8 - галки нет (1)

В прямых фьюзах все наоборот. И еще учтите, после перевода на внешний кварц, МК не будет видеться до тех пор, пока кварц не будет подключен.

_________________
"Слишком много людей ломаются, даже не подозревая о том, насколько близки к успеху они были в тот момент, когда упали духом". Томас Алва Эдисон


Вернуться наверх
 
 Заголовок сообщения: Re: Установка для УФ экспонирования.
СообщениеДобавлено: Чт июн 15, 2017 19:36:04 
Открыл глаза

Зарегистрирован: Чт янв 21, 2016 01:10:25
Сообщений: 50
Рейтинг сообщения: 0
я и сам начинающий, потому и не разбираюсь.
а с BODLEVEL как быть, там тоже их 3 и не знаю.
Изображение

Добавлено after 1 hour 19 minutes 18 seconds:
епта. дайте пожалуйста нормально фузы. 3 тиньки убил. 2 дня и в топку. помогите и забудем.

поставил вот так и все, нифига тинька не видится ни программатором ни схемой. до этого все работато но на заводских, теперь никаких признаков.
CKSEL3 - галки нет (1)
CKSEL2 - галки нет (1)
CKSEL1 - галка есть (0)
CKSEL0 - галки нет (1)

SUT1 - галки нет (1)
SUT0 - галки нет (1)

CKDIV8 - галки нет (1)

осталось только прошить и прибор запустить, 1 шаг и тот бля ни как..


Вернуться наверх
 
 Заголовок сообщения: Re: Установка для УФ экспонирования.
СообщениеДобавлено: Чт июн 15, 2017 19:45:22 
Друг Кота
Аватар пользователя

Карма: 18
Рейтинг сообщений: 1121
Зарегистрирован: Пт ноя 27, 2009 18:12:27
Сообщений: 4625
Откуда: Черкассы, UA
Рейтинг сообщения: 0
Вставляешь новый камень в программатор и ЧИТАЕШЬ из него фьюзы. Смотришь на фьюз SPIEN - он всегда запрограммирован, т.е. 0. Исходя из этого определяешься с остальными.

_________________
Изображение

В мире нет вредных веществ, в мире есть вредные количества © Д.И.Менделеев
Когда на форуме переходят на "Вы", в реальной жизни уже давно бьют морду © автор неизвестен.


Вернуться наверх
 
 Заголовок сообщения: Re: Установка для УФ экспонирования.
СообщениеДобавлено: Чт июн 15, 2017 20:26:22 
Открыл глаза

Зарегистрирован: Чт янв 21, 2016 01:10:25
Сообщений: 50
Рейтинг сообщения: 0
Вставляешь новый камень в программатор и ЧИТАЕШЬ из него фьюзы. Смотришь на фьюз SPIEN - он всегда запрограммирован, т.е. 0. Исходя из этого определяешься с остальными.

:shock:
я бы уже давно собрал этот долбаный уф, осталось только прошить а как не допираю. и мой тупик эти фузы.
устал. ме нули и единицы ни о чем не говорят. я нуб в программировании, мне нужно ткнуть пальцем. вроде правильно описал свое положение.
напишите на скрине все нужные галки.
Изображение


Вернуться наверх
 
Показать сообщения за:  Сортировать по:  Вернуться наверх
Начать новую тему Ответить на тему  [ Сообщений: 438 ]     ... , , , 18, , , ,  

Часовой пояс: UTC + 3 часа


Вы не можете начинать темы
Вы не можете отвечать на сообщения
Вы не можете редактировать свои сообщения
Вы не можете удалять свои сообщения
Вы не можете добавлять вложения

Найти:
Перейти:  


Powered by phpBB © 2000, 2002, 2005, 2007 phpBB Group
Русская поддержка phpBB
Extended by Karma MOD © 2007—2012 m157y
Extended by Topic Tags MOD © 2012 m157y