Например TDA7294

Форум РадиоКот • Просмотр темы - Понимаем мультивибратор
Форум РадиоКот
Здесь можно немножко помяукать :)

Текущее время: Ср фев 25, 2026 01:08:13

Часовой пояс: UTC + 3 часа


ПРЯМО СЕЙЧАС:



Начать новую тему Ответить на тему  [ Сообщений: 438 ]     ... , , , 21,  
Автор Сообщение
 Заголовок сообщения: Мультивибратор не работает
СообщениеДобавлено: Пн мар 21, 2016 15:02:19 
Родился

Зарегистрирован: Пн мар 21, 2016 14:35:08
Сообщений: 1
Рейтинг сообщения: 0
Нужна помощь новичку!!!!
Собрал мультивибратор со следующими параметрами:
R1=R4=1 кОм
R2=R3=47 кОм
C1=C2=1500 мкФ
V1=VT2= КТ 315
Uпит= 10 В (зарядка от NOKIA) измерял мультиметром.
При включении один светодиод LED1 горит полностью, а LED2 горит на половину (и так в постоянном режиме).
Когда дотрагиваюсь обоими руками к катодам светодиодов LED1 и LED2, мультивибратор начинает работать, светодиоды моргают, но полностью не гаснут.
Пробывал менять конденсаторы(другие ёмкости), транзисторы, неоднократно пересобирал, постоянно получается одно и тоже.
Третий день уже вожусь с этим мультивибратором.



Сюда перенес.
Читайте.
aen


Вложения:
Комментарий к файлу: Собирал по этой схеме
99999999999999999999999999999999.jpg [20.46 KiB]
Скачиваний: 1789
Вернуться наверх
 
 Заголовок сообщения: Как подобрать резистор.
СообщениеДобавлено: Пт дек 02, 2016 22:59:33 
Родился

Зарегистрирован: Пт дек 02, 2016 22:22:22
Сообщений: 8
Рейтинг сообщения: 0
Здравствуйте. Хочу собрать мультивибратор, в нем используются кондеры 4.7мкф*16в,а само питание на 9в от кроны но у меня такие только на 6.3в. Вот отсюда и вопрос: Как мне подобрать транзисторы под другое питание, допустим по 3в?


Вернуться наверх
 
 Заголовок сообщения: Re: Понимаем мультивибратор
СообщениеДобавлено: Пт дек 02, 2016 23:13:43 
Друг Кота
Аватар пользователя

Карма: 23
Рейтинг сообщений: 402
Зарегистрирован: Вс окт 24, 2010 16:02:46
Сообщений: 3517
Откуда: Ижевск
Рейтинг сообщения: 0
Транзисторы менять не придётся. Конденсаторы можно и другой ёмкости поставить, только частота мигания изменится. Питание в 3 вольта может оказаться мало если в схеме светодиоды используются.


Вернуться наверх
 
 Заголовок сообщения: Re: Понимаем мультивибратор
СообщениеДобавлено: Пт дек 02, 2016 23:34:15 
Родился

Зарегистрирован: Пт дек 02, 2016 22:22:22
Сообщений: 8
Рейтинг сообщения: 0
Есть кондеры 100мкф*16в, пойдут?

Добавлено after 2 minutes 28 seconds:
Ну и все таки вопрос не закрыт, как же вобще подбирать резисторы. Или это зависит от собираемой схемы в общем? :roll:


Вернуться наверх
 
Эиком - электронные компоненты и радиодетали
 Заголовок сообщения: Re: Понимаем мультивибратор
СообщениеДобавлено: Чт дек 29, 2016 05:59:59 
Грызет канифоль
Аватар пользователя

Карма: 3
Рейтинг сообщений: 24
Зарегистрирован: Вт мар 15, 2016 23:30:43
Сообщений: 292
Откуда: Краснодарский край
Рейтинг сообщения: 0
Хех! Я ещё в школе такой паял на три светодиода Изображение
Правда сейчас он частично распаян - зелёного светодиода не хватает. Как же давно это было.... а уцелел....

Добавлено after 5 hours 53 minutes 54 seconds:
Spelencer писал(а):
Есть кондеры 100мкф*16в, пойдут?

Конечно пойдут. Схема и видео https://yadi.sk/d/MqcJdb4535exJn


Вложения:
мигалка.GIF [6.83 KiB]
Скачиваний: 1368
Вернуться наверх
 
 Заголовок сообщения: Re: Мультивибратор
СообщениеДобавлено: Чт янв 26, 2017 15:39:33 
Встал на лапы
Аватар пользователя

Карма: 2
Рейтинг сообщений: 2
Зарегистрирован: Ср окт 22, 2014 07:39:26
Сообщений: 115
Откуда: Омск
Рейтинг сообщения: 0
Доброго времени суток. Собрал мультивибратор на 1кГц.
Изображение
(на рисунке тип транзисторов и напряжение питания инвертировано)
R1=R4=3кОм, R2=R3=33кОм, C1=C2=22нФ. Транзисторы МП40. На выходе не совсем прямоугольные импульсы:
Изображение
Подумал, что плечи слишком несимметричны, либо R1 или R4 слишком большой и какой-то из конденсаторов не успевает разряжаться. Но поигравшись с номиналами, понял, что от этого форма не зависит, такой же плавный спад был. Заменил транзисторы, проверил контакт - все так же :dont_know:

_________________
Полный чайник.


Вернуться наверх
 
 Заголовок сообщения: Re: Понимаем мультивибратор
СообщениеДобавлено: Чт фев 02, 2017 19:50:12 
Нашел транзистор. Понюхал.
Аватар пользователя

Карма: 4
Рейтинг сообщений: 27
Зарегистрирован: Ср июл 23, 2014 16:59:57
Сообщений: 174
Откуда: владикавказ, россия
Рейтинг сообщения: 0
Это,вроде бы, из-за того, что транзисторы слишком медленные


Вернуться наверх
 
 Заголовок сообщения: Re: Понимаем мультивибратор
СообщениеДобавлено: Чт фев 02, 2017 19:57:13 
Модератор
Аватар пользователя

Карма: 158
Рейтинг сообщений: 1600
Зарегистрирован: Пт апр 28, 2006 15:26:07
Сообщений: 11940
Откуда: Россия.
Рейтинг сообщения: 0
Медали: 2
Мявтор 3-й степени (1) Лучший человек Форума 2017 (1)
Нет. Быстродействие транзисторов здесь не при чем. Это из за принципа работы этой схемы мультивибратора.
Если очень нужно, то здесь почитайте.
viewtopic.php?p=1585698#p1585698
aen писал(а):
Вот здесь кратко рассказывается про работу мультивибратора.
Хотя в качестве примера взят мультивибратор на транзисторах p-n-p, но это сути не меняет.

СпойлерИзображение


Вернуться наверх
 
 Заголовок сообщения: Re: Понимаем мультивибратор
СообщениеДобавлено: Чт авг 24, 2017 09:37:31 
Первый раз сказал Мяу!

Зарегистрирован: Чт фев 19, 2015 15:51:21
Сообщений: 22
Рейтинг сообщения: 0
Привет. Промотал 7 страниц, а так и не увидел ответа на вопрос с первой страницы.
"И с чего к базе VT2 отрицательное напряжение? От плюса же ток бежит! Откуда там отрицательное напряжение?


Вернуться наверх
 
 Заголовок сообщения: Re: Понимаем мультивибратор
СообщениеДобавлено: Чт сен 07, 2017 05:59:17 
Встал на лапы
Аватар пользователя

Карма: 2
Рейтинг сообщений: 4
Зарегистрирован: Пт мар 13, 2015 05:02:46
Сообщений: 108
Откуда: г. Омск
Рейтинг сообщения: 0
Всё правильно написано. В статье приводится пример мультивибратора на p-n-p транзисторах. По схеме земля это плюс. Если смотреть осциллограммы относительно плюса, то и будет всё отрицательное.


Вернуться наверх
 
 Заголовок сообщения: Re: Понимаем мультивибратор
СообщениеДобавлено: Сб сен 09, 2017 14:56:40 
Друг Кота
Аватар пользователя

Карма: 62
Рейтинг сообщений: 889
Зарегистрирован: Вт апр 24, 2007 07:45:40
Сообщений: 6283
Откуда: Minsk
Рейтинг сообщения: 1
Это называется - "сам не понимаю , так хоть другим объясню " Неясно, какая схема tapatapa'у непонятна, попробую объяснить на схеме neoneon'а , так проще.
Первый полупериод. VT1 закрыт. Кондер С1 заряжается по цепи Епит - R1 - база VT2. К концу полупериода С1 заряжен (плюс слева, минус справа) почти до напряжения питания. Второй полупериод. VT1 открывается, напряжение на коллекторе стремится к нулю. Напряжение на конденсаторе резко измениться не может, поэтому потенциал правого конца С1 синхронно устремляется вниз, и на базе VT2 реальный минус, не по отношению к питанию, а к общей точке, "земле". VT2 заперт, и только когда через R2 туда натечет положительный заряд, разряжая С1, VT2 начнет приоткрываться, и так по кругу.
Что касается "объясненной" Denis_84'ом схемы из журнала, то там точно так же, несмотря что питание отрицательное, запирающий потенциал на базах будет реально положительным по отношению к "земле", что и видно на осцилограммах, снятых (все) именно относительно "земли" .
Ну ничего, не огорчайся, с течением времени поймешь, и ответы твои будут по делу.

_________________
Изображение


Вернуться наверх
 
 Заголовок сообщения: Помогите разобраться в мультивибраторе.
СообщениеДобавлено: Вт окт 31, 2017 00:01:42 
Родился

Зарегистрирован: Пн окт 30, 2017 23:49:25
Сообщений: 4
Рейтинг сообщения: 0
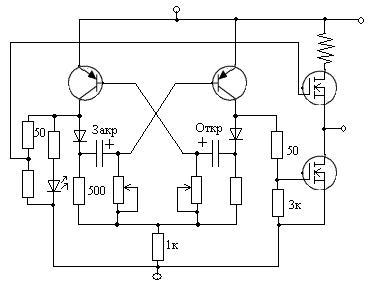
Возник такой вопрос ,после того как искал схему и нашёл эту. Вопрос такой. Почему перед диодами нет резисторов ,почему в такой схеме они не сгорят от данного напряжения? Извините ,если глупые вопросы,пока только начитываюсь .Спасибо
Изображение



Тема дубль.
Сюда перенес.
aen


Вернуться наверх
 
 Заголовок сообщения: Re: Помогите разобраться в мультивибраторе.
СообщениеДобавлено: Вт окт 31, 2017 01:00:23 
Мудрый кот
Аватар пользователя

Карма: 19
Рейтинг сообщений: 166
Зарегистрирован: Сб окт 10, 2009 17:16:58
Сообщений: 1732
Откуда: Россия.
Рейтинг сообщения: 0
Почему перед диодами нет резисторов
Как нет?
А R1 и R4 что?
А во вторых.
Откуда такие странные транзисторы на схеме?
Транзисторы там должны стоять маломощные типа КТ315, КТ3102 или какой то импорт, например ВС547


Вернуться наверх
 
 Заголовок сообщения: Re: Понимаем мультивибратор
СообщениеДобавлено: Вт ноя 21, 2017 21:10:31 
Родился
Аватар пользователя

Зарегистрирован: Ср дек 18, 2013 17:40:55
Сообщений: 17
Рейтинг сообщения: 0
Добрый вечер.
Воспользуюсь схемой через пост выше.
Сперва транзисторы приоткрываются через резисторы R2, R3. Потом, вроде как должны заряжаться конденсаторы. Но как С1 может заряжаться, если транзистор открыт? У него же есть цепь разряда: R2 - C1 - VT1.
В обьяснениях написано что разряжаются уже потом, но как вообще возможен заряд в таких условиях?


Вернуться наверх
 
 Заголовок сообщения: Re: Мультивибратор не работает
СообщениеДобавлено: Сб дек 09, 2017 17:32:14 
Открыл глаза

Зарегистрирован: Пт фев 28, 2014 18:42:29
Сообщений: 55
Рейтинг сообщения: 0
Нужна помощь новичку!!!!
Собрал мультивибратор со следующими параметрами:
R1=R4=1 кОм
R2=R3=47 кОм
C1=C2=1500 мкФ
V1=VT2= КТ 315
Uпит= 10 В (зарядка от NOKIA) измерял мультиметром.
При включении один светодиод LED1 горит полностью, а LED2 горит на половину (и так в постоянном режиме).
Когда дотрагиваюсь обоими руками к катодам светодиодов LED1 и LED2, мультивибратор начинает работать, светодиоды моргают, но полностью не гаснут.
Пробывал менять конденсаторы(другие ёмкости), транзисторы, неоднократно пересобирал, постоянно получается одно и тоже.
Третий день уже вожусь с этим мультивибратором.

Сюда перенес.
Читайте.
aen

От новичка - полагаю коэффициент передачи тока мал у транзистора и он не выходит на режим насыщения, Один открыт полностью, а на коллекторе второго напряжение не падает до "почти нуля". Попробовать резисторы в цепи коллекторов поставить сопротивлением побольше.

Добавлено after 9 minutes 5 seconds:
Re: Понимаем мультивибратор
Вопрос по схеме download/file.php?id=246877
У многих биполярных транзисторов максимальное напряжение база - эмитер 5 Вольт.
Если эту схему запитать от 15 Вольт, не пробьет ли переходы база-эмитер, когда заряженный конденсатор по цепи базы второго не переключится на разряд через коллектор этого транзистора? Т.е. с учетом, что за фазу он успевает зарядиться почти до 15 Вольт.
Я реально взял аккумулятор 12 Вольт, резистор на 1,5 кОм (вроде), биполярный транзистор - по прямому переходу ток показал 7-8 мА, в обратном включении - 1-2 мА. После этого мультиметр на режиме проверки диодов показа 630 в прямом и "1" в обратном направлении. На режиме "мегаомы" переход тоже вроде не пробит. С коллектором-базой - обратного тока нет.
И вновь к схеме, каким вариантом можно было бы лучше ограничить напряжение база-эмитер:
1. резистор параллельно конденсатору (чтобы не заряжался выше 5 Вольт), 2) резистор в цепи база -эмитер (чтобы тоже было деление напряжения) 3) делитель напряжения в целом на мультивибратор до 5 Вольт. 4) Ограничители напряжения. стабилитроны в цепь база-эмитер

Добавлено after 33 minutes 16 seconds:
Re: Понимаем мультивибратор
Вопросы по схемам https://datagor.ru/uploads/posts/2015-0 ... gure_1.png и http://lessonradio.narod.ru/Multivibrator/Multi_6.jpg
1. Вопрос При открытии транзисторов через эмитер-базу одного и эмитер-коллектор второго не потечет ток короткого замыкания? Конденсатор заряжается, сопротивление ограничено омическое сопротивление конденсатора и транзисторы....По сути это включение почти как тиристор - пока конденсатор не заряжен - тиристор открыт между "+" и "-" источника питания
2. Вопрос. Какими условиями обеспечивается надежность перехода в колебательный режим? Чтобы транзистор npn не остался открытым от тока через резистор в его базе.
3. Как правильнее включить сопротивления к конденсатору (для временного интервала зарядки): в цепь конденсатора к коллектору транзистора pnp или в цепи эмитера транзистора pnp (вроде эмитерного повторителя)? Чем хуже будет влиять на протекание процессов резистор в цепи эмитера?


Вернуться наверх
 
 Заголовок сообщения: Re: Понимаем мультивибратор
СообщениеДобавлено: Вт янв 09, 2018 18:10:34 
Открыл глаза

Зарегистрирован: Пт фев 28, 2014 18:42:29
Сообщений: 55
Рейтинг сообщения: 0
Собрал мультивибратор по "типичной" схеме. Для 12 (15) вольт для недопущения повышения напряжения выше 5 Вольт на базе-эмитер включил дополнительно резистор к источнику питания. Еще поставил диоды в цепь коллектора, чтобы в нагрузку не выдавать спад напряжения по конденсатору. Делителем служит этот резистор и резисторы в цепи коллектора. 1 к 2. 15/3=5 Вольт.
Собрал сам этот мультиметр с небольшой нагрузкой 3 кОм, но еще без полевого транзистора, полагаю он не внесет большого влияния своей емкостью.
Заработал.
Однако наткнулся на таковой момент (неприятный с точки зрения работы). Начал уменьшать сопротивление в цепи базы, импульс полуфазы уменьшился и наконец оборвался. Это свойство резистора на 50 кОм в начале хода сопротивление "резко" меняется. И мультиметр переходит в режим триггера.
НО ВОПРОС в следующем. При возвращении сопротивления на некое значение, явно больше того, при котором обрыв колебаний произошел, мультивибратор не запустился. Запустился только после снятия и снова подачи напряжения на мультивибратор. Исследование конечно не полное, я не исследовал от и до в поведении мультивибратора.
Что помешало снова впасть мультивибратору в "неустойчивый" режим?
Т.е. один транзистор перешел в насыщенное, "явно" открытое состояние. Второй транзистор явно "запирается".
Начинаем увеличивать сопротивление в базе, транзистор при этом токе и соотношении резисторов база и коллектор будет открытым до конца (таковой и расчет этих резисторов). И потом никакой "толчок", неравнопараметрность не может перевести иной транзистор в открывание?
Конденсатор (со стороны 0 сопротивления резистора) обоими обкладками получает 0,6 Вольт, т.е. конденсатор заряжен на 0 Вольт. Увеличиваем сопротивление. Через резистор базы начинает течь один ток, через резистор коллектора больше (меньшее сопротивление) *создается перепад напряжения на резисторе в цепи коллектора. Конденсатор вроде должен от этого зарядится частично...Этот же перепад напряжения повлияет на напряжение на резисторах иного транзистора. Тоже так же с 0 и также в переходный период токи в резисторах будут различные и суммарный ток тоже должен пойти на заряд во втором конденсаторе, а это тоже перенестись на первый транзистор....


Последний раз редактировалось chiefset Вт янв 09, 2018 18:28:10, всего редактировалось 1 раз.

Вернуться наверх
 
 Заголовок сообщения: Re: Понимаем мультивибратор
СообщениеДобавлено: Вт янв 09, 2018 18:27:06 
Мудрый кот
Аватар пользователя

Карма: 19
Рейтинг сообщений: 166
Зарегистрирован: Сб окт 10, 2009 17:16:58
Сообщений: 1732
Откуда: Россия.
Рейтинг сообщения: 0
Собрал мультивибратор по "типичной" схеме.
Да.
Вот она.

Изображение

поставил диоды в цепь коллектора, чтобы в нагрузку не выдавать спад напряжения по конденсатору. Делителем служит этот резистор и резисторы в цепи коллектора. 1 к 2. 15/3=5 Вольт.
Теперь рисуйте свою.

Для 12 (15) вольт для недопущения повышения напряжения выше 5 Вольт на базе-эмитер включил дополнительно резистор к источнику питания.
А это полнейшая ерунда.
В классическом мультивибраторе при ЛЮБОМ напряжении питания, напряжение между базой и эмиттером НЕ МОЖЕТ превысить величины порядка 0,6 -0,7 вольта.


Вложения:
1.png [6.58 KiB]
Скачиваний: 3075
Вернуться наверх
 
 Заголовок сообщения: Re: Понимаем мультивибратор
СообщениеДобавлено: Вт янв 09, 2018 19:16:16 
Открыл глаза

Зарегистрирован: Пт фев 28, 2014 18:42:29
Сообщений: 55
Рейтинг сообщения: 0
Изображение
Суть такова. Открывается левый транзистор. Конденсатор в его коллекторной цепи "заряжается" через резистор в базе второго. Пока напряжение на обкладке в базе второго транзистора не превысит 0,6 Вольт. Другой конденсатор до этого времени естественно "разряжается" (если смотреть симметричное направление).
В конце концов схема раскачается и давайте рассмотрим установившийся режим: "Зарядки" одного конденсатора через резистор базы сопротивлением намного большим, чем резистор в коллекторе у второго конденсатора.
Естественно, чем сопротивление меньше, тем время зарядки меньше. Вот почему говорят, что при расчет времени колебания сопротивление в цепи коллектора не учитывают, так как оно меньше. И за это время второй конденсатор уже "разрядится" и будет ожидать момента, когда первый "зарядится" до 0,6 Вольт.
Пусть правый транзистор открыт. Для этого должен идти ток в его базе. Левый транзистор закрыт, значит напряжение база - эмитер менее 0,6 Вольта. Причем нужно отметить, что правый транзистор все равно открыт, независимо от тока в левом конденсаторе, так как ток через резистор его базы достаточен для насыщения в (0,4) Вольт на коллектор-эмитер.
Левый конденсатор быстро "разряжается" через базу второго транзистора (открывая его), так как сопротивление по коллектору меньше, чем сопротивление базы по иному конденсатору. Но второй конденсатор все еще заряжается....Даже когда зарядится, второй транзистор будет открыт за счет достаточного тока в резисторе его базы.
Теперь обращаем внимание и запоминаем, под каким условным потенциалом находятся обкладки левого и второго конденсатора. Левый конденсатор: со стороны базы второго транзистора +0,4 Вольт, со стороны коллектора первого +12 Вольт. Правый конденсатор. Со стороны коллектора +0,4 Вольт, со стороны базы левого транзистора +0,6 Вольт. Как так? Всего на 0,4 Вольта зарядился? Терпение пару долей секунд....Напряжение на обкладке со стороны базы левого транзистиора достигло 0,6 Вольт. Что это значит? Левый транзистор начинает открываться. Схема "опрокидывается" левый открывается - закрывает правый.
Теперь нужно вспомнить второй закон Кирхгофа, или первый (сам по номерам забыл). Сумма ЭДС в любом контуре цепи равна сумме падений напряжений в этом контуре. Почти и рядом с законом Ома.
Контур "Коллектор левого транзистора-левый конденсатор-база правого транзистора-эмитер второго транзистора-провод нулевого потенциала -эмитер левого транзистора".
Берем калькулятор (я полагаю, можно без него). ЭДС в контуре нет, значит сумма падений напряжений должна быть равно нулю.
-0,4 В (левый транзистор открыт) + 12 Вольт (левый конденсатор заряжен, "по часовой стрелки" рассматриваем направление)+Uбэ (правого транзистора)=0. Uбэ=поненциал базы минус потенциал эмитера.
Итого несложных интегралов вычислений Uбэ=9,4-12=-11,6 Вольт. Потенциал базы =потенциал эмитера +(-11,6 Вольт)=0-11,6 Вольт = -11.6 Вольт. И ничего подозрительного в этом нет. Ведь это обратное напряжение для перехода, а не прямое.
Если не верите, осцилограф Вам в руки. Так будет проще.


Вложения:
Мультивибратор2.JPG [16.5 KiB]
Скачиваний: 839
Вернуться наверх
 
 Заголовок сообщения: Re: Понимаем мультивибратор
СообщениеДобавлено: Ср янв 10, 2018 00:32:11 
Мудрый кот
Аватар пользователя

Карма: 19
Рейтинг сообщений: 166
Зарегистрирован: Сб окт 10, 2009 17:16:58
Сообщений: 1732
Откуда: Россия.
Рейтинг сообщения: 0
Итого несложных интегралов вычислений Uбэ=9,4-12=-11,6 Вольт. Потенциал базы =потенциал эмитера +(-11,6 Вольт)=0-11,6 Вольт = -11.6 Вольт. И ничего подозрительного в этом нет.
Ничего подозрительного нет.
Допустимое обратное напряжение база-эмиттер это не то напряжение, что может вывести транзистор из строя. Это напряжение вблизи ОБРАТИМОГО ПРОБОЯ, такого же, что и в стабилитроне. У маломощных транзисторов оно порядка 6 - 8 вольт.
Входная ВАХ транзистора такая же, что и у стабилитрона.

Изображение

Т.е. прямое напряжение б-э ФИЗИЧЕСКИ не может превышать 0,7 вольт.
Обратное напряжение б-э ФИЗИЧЕСКИ не может превышать 6 - 8 вольт.

Допустимое напряжение указываемое в справочниках, это напряжение где то на 30% ниже напряжения ОБРАТИМОГО пробоя.

Это свойство транзисторов используют, когда требуется микромощный стаьилитрон.
Соберите такую схему и убедитесь, что у Вас получился обычный стабилизатор напряжения на примерно 7 вольт.

Изображение

А это практическая реализация всего этого.

Изображение

Поэтому ориентироваться на допустиме напряжение б-э в схеме мультвибратора нет смысла, т.к оно не повлияет на работу схемы.

Кстати, если использовать выводы коллектор - эмиттер, то получите динистор, т.к. при напряжении Uк-э больше допустимого, в транзисторе произойдет лавинный пробой.

А вот практическая реализация этого свойства транзистора в схеме тиристорного регулятора мощности.

Изображение

Поэтому не нужно считать, что написанные в справочнике допустимые напряжения, это те, что выводят его из строя.
Напряжения, что выводят транзистор из строя, это совсем другое, поэтому то, что Вы тут написали про 5 вольт, это совсем не важно в данном случае.


Вложения:
1.gif [5.24 KiB]
Скачиваний: 2493
3.png [69.05 KiB]
Скачиваний: 3110
2.png [5.4 KiB]
Скачиваний: 2840
1.png [4.46 KiB]
Скачиваний: 2568
Вернуться наверх
 
 Заголовок сообщения: Re: Понимаем мультивибратор
СообщениеДобавлено: Ср янв 10, 2018 12:01:46 
Открыл глаза

Зарегистрирован: Пт фев 28, 2014 18:42:29
Сообщений: 55
Рейтинг сообщения: 0
Допустимое обратное напряжение база-эмиттер это не то напряжение, что может вывести транзистор из строя. Это напряжение вблизи ОБРАТИМОГО ПРОБОЯ, такого же, что и в стабилитроне. У маломощных транзисторов оно порядка 6 - 8 вольт.
Обратное напряжение б-э ФИЗИЧЕСКИ не может превышать 6 - 8 вольт.
Поэтому ориентироваться на допустиме напряжение б-э в схеме мультвибратора нет смысла, т.к оно не повлияет на работу схемы.

1. ОБРАТИМОЕ напряжение пробоя это 8 вольт, но оно не может быть более 8 Вольт. Я продолжаю логику: значит нет вообще необратимого пробоя от напряжения? ОБРАТИМОЕ 8 Вольт, но напряжение это не может быть выше 8 Вольт, значит есть только два вида напряжения в обратном смещении: 1) Рабочее (допустимое) напряжение 2) Напряжение ОБРАТИМОГО пробоя. Все. Иного диапазона нет.
2. Правильно ли я начинаю допонимать, что все эти электронные элементы с PN-переходом - у них существует аварийный пробой только из-за теплового процесса? Т.е. из-за перегрева? Как в прямом рабочем направлении из-за выделяемого тепла, так и при пробое - тоже только из-за тепла? Если выдержать тепловой режим "супер-охлаждением", то и некий ток пробоя в 10 Ампер при выделении тепла в 2 Ватт, если не перегреет переход, то после этого транзистор (элемент) восстановится до исходного готового к работе состояния?
Не существует таких пробоев у элементов с PN-переходом, когда сам ток или иные эл.магнитные силы на молекулы превращают химико-физический состав перехода, независимо от температуры?
3. Ток ОБРАТИМОГО пробоя не повлияет на работу схемы. Прошу уточнить: какую такую работу схемы. Т.е. некой нелицезримой силой конденсатор не будет быстрей разряжаться через эту ветвь цепи?


Вернуться наверх
 
Показать сообщения за:  Сортировать по:  Вернуться наверх
Начать новую тему Ответить на тему  [ Сообщений: 438 ]     ... , , , 21,  

Часовой пояс: UTC + 3 часа


Вы не можете начинать темы
Вы не можете отвечать на сообщения
Вы не можете редактировать свои сообщения
Вы не можете удалять свои сообщения
Вы не можете добавлять вложения

Найти:
Перейти:  


Powered by phpBB © 2000, 2002, 2005, 2007 phpBB Group
Русская поддержка phpBB
Extended by Karma MOD © 2007—2012 m157y
Extended by Topic Tags MOD © 2012 m157y