Например TDA7294

Форум РадиоКот • Просмотр темы - Эмулятор ключей домофонов "Цифрал" и "Метаком".
Форум РадиоКот
Здесь можно немножко помяукать :)

Текущее время: Пн дек 29, 2025 15:10:38

Часовой пояс: UTC + 3 часа


ПРЯМО СЕЙЧАС:



Начать новую тему Ответить на тему  [ Сообщений: 471 ]     ... , , , , 24
Автор Сообщение
Не в сети
 Заголовок сообщения: Re: Эмулятор ключей домофонов "Цифрал" и "Метаком".
СообщениеДобавлено: Ср окт 03, 2012 22:05:07 
Нашел транзистор. Понюхал.
Аватар пользователя

Карма: 5
Рейтинг сообщений: 70
Зарегистрирован: Вт авг 07, 2012 08:14:33
Сообщений: 195
Откуда: Россия
Рейтинг сообщения: 0
19leva89, поздравляю. :beer: Посмотрите вариант 3 в 1. Эмуляция даллосовских ключей очень полезная штука. Их большинство, плюсом тот вариант как копировщик можно использовать.

_________________
Я бы изменил мир, но Бог не дает исходников...


Вернуться наверх
 
Не в сети
 Заголовок сообщения: Re: Эмулятор ключей домофонов "Цифрал" и "Метаком".
СообщениеДобавлено: Вт фев 12, 2013 00:40:46 
Открыл глаза

Карма: 1
Рейтинг сообщений: 1
Зарегистрирован: Ср фев 10, 2010 08:02:31
Сообщений: 40
Рейтинг сообщения: 0
vano11 писал(а):
sabb писал(а):
доброе время суток. Тоже собрал сей девайс, работает Цифраловские (старые) ключики без проблем.
У меня в городе есть домофоны Форвард их ключи даже не "нюхает". Какие будут предложения?
пчатка

Нужно было собирать проект "Три в одном флаконе или Эмулятор ключей домофонов «Цифрал», «Метаком» и «Даллас»" обсуждалось сдесь viewtopic.php?f=25&t=58004 . Тогда бы все виды ключей могли эмулировать, однако.

Не обнадеживайте человека!! Не будет и тот эмулятор работать именно с домофонами Форвард. Или у Вас есть личный опыт успешного применения «этих» эмулей и именно на домофонах Форвард??? У этих домофонов (Форвард) хитрая защита от эмуляторов видно есть. :)))


Вернуться наверх
 
Не в сети
 Заголовок сообщения: Re: Эмулятор ключей домофонов "Цифрал" и "Метаком".
СообщениеДобавлено: Пт мар 08, 2013 17:36:49 
Родился
Аватар пользователя

Зарегистрирован: Чт янв 03, 2013 15:44:26
Сообщений: 18
Рейтинг сообщения: 0
Всем привет, а как в этот эмулятор забить ключ вездеход? например этот 9B 00 00 FF FF FF FF 01, это надо из 16 ричной в 8 ричную переводить?


Вернуться наверх
 
Не в сети
 Заголовок сообщения: Re: Эмулятор ключей домофонов "Цифрал" и "Метаком".
СообщениеДобавлено: Пт мар 08, 2013 18:19:56 
Это не хвост, это антенна
Аватар пользователя

Карма: 23
Рейтинг сообщений: 417
Зарегистрирован: Пт фев 05, 2010 03:48:21
Сообщений: 1453
Откуда: 056.RU
Рейтинг сообщения: 0
Diman74 писал(а):
Всем привет, а как в этот эмулятор забить ключ вездеход? например этот 9B 00 00 FF FF FF FF 01, это надо из 16 ричной в 8 ричную переводить?

Мне Вас жалко! Собирите 3в1! это код даллас, обратите внимание на заголовок статьи.

_________________
Кошка случайно подсказала!


Вернуться наверх
 
Эиком - электронные компоненты и радиодетали
Не в сети
 Заголовок сообщения: Re: Эмулятор ключей домофонов "Цифрал" и "Метаком".
СообщениеДобавлено: Вс мар 16, 2014 23:41:56 
Это не хвост, это антенна
Аватар пользователя

Карма: 23
Рейтинг сообщений: 417
Зарегистрирован: Пт фев 05, 2010 03:48:21
Сообщений: 1453
Откуда: 056.RU
Рейтинг сообщения: 0
Чтобы не было таких "недоразумений", для Даллас и естетвенно как здесь Метаком и Цифрал:
смотрите форум 3в1: viewtopic.php?f=25&t=58004

_________________
Кошка случайно подсказала!


Вернуться наверх
 
Не в сети
 Заголовок сообщения: Re: Эмулятор ключей домофонов "Цифрал" и "Метаком".
СообщениеДобавлено: Сб дек 13, 2014 03:22:04 
Родился

Зарегистрирован: Вс янв 12, 2014 16:10:08
Сообщений: 6
Рейтинг сообщения: 0
Доброго времени суток уважаемые форумчане!
Прежде всего хочу сказать огромное спасибо автору за разработку этого устройства.
Девайс я собрал, прошил, настроил. Все работает отлично, ключи читает и эмулирует без проблем.
Но проблема все-таки есть, не могу подружить его с ПК чтобы залить в него ключи вездеходы.
Готовый шнурок покупать я не хочу т.к. найти его достаточно трудно а там где я нашел (у барыг на радио рынке) за него просят аж 600 золотых и учитывая что сам девайс обошелся мне вместе с батарейками в 200р. такое предложение считаю нерентабельным.
Вообщем нагуглил схему преобразователя USB-UART(RS232) на Mega8 http://www.getchip.net/posts/040-uartrs ... razovatel/ Только там выходные уровни 0-3v а уровни TTL как я понял 0-5v. Поэтому схему я немного доработал,
убрал светодиод в цепи питания на котором падало нужные 2 вольта. Проще говоря запитал контроллер напрямую от USB, а на линии Data+ и Data- повесил стабилитроны 3.6 вольта.
Собрал, прошил, включил, поставил драйвер, определился виртуальный СОМ порт, замкнул линии RX-TX запустил терминал, отправил байт и его же принял, УРА РАБОТАЕТ!!!! Но не тут то было. Подключил я все это дело к эмулятору, запустил программу keys, нажал соединение.......и на этом все. На эмуляторе при попытке соединения индикатор не гаснет точка моргает 1.5сек потом перестает и ПК выдает сообщение COM Port Error: Unable to get async status on COM8.
И в связи с этим у меня два вопроса:
1. В каком месте этой эпопеи я накосячил?
2. Как это исправить? (если возможно)
Пожалуйста просвятите неразумного, заранее спасибо.


Вернуться наверх
 
Не в сети
 Заголовок сообщения: Re: Эмулятор ключей домофонов "Цифрал" и "Метаком".
СообщениеДобавлено: Вс ноя 29, 2015 12:52:40 
Прорезались зубы
Аватар пользователя

Карма: 3
Рейтинг сообщений: 5
Зарегистрирован: Ср июл 16, 2014 12:40:03
Сообщений: 211
Рейтинг сообщения: 0
Кто это делал ткните носом на печатку в lay/


Вложения:
01.gif [22.08 KiB]
Скачиваний: 715
Вернуться наверх
 
Не в сети
 Заголовок сообщения: Re: Эмулятор ключей домофонов "Цифрал" и "Метаком".
СообщениеДобавлено: Пн фев 29, 2016 18:15:20 
Встал на лапы

Зарегистрирован: Чт сен 09, 2010 19:59:01
Сообщений: 123
Рейтинг сообщения: 0
Добрый вечер уважаемый автор и форумчане-коты.
Имеется небольшая просьба, добавить в терминал эмулятора домофонных ключей еще два номера ключей 1Е и 1F и тогда можно будет пользоваться этим терминалом, а то не видно этих последних ключей. для
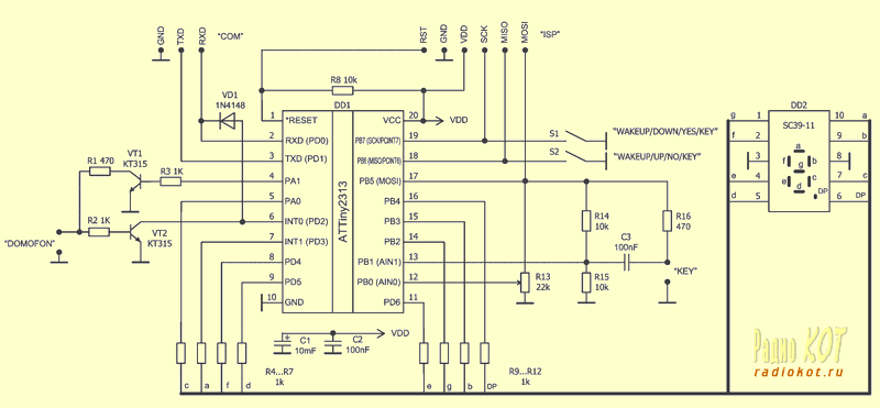
Три в одном флаконе или Эмулятор ключей домофонов «Цифрал», «Метаком» и «Даллас».
http://radiokot.ru/circuit/digital/security/14/
С уважением, Виталий


Вложения:
Cкрин терминала.png [133.25 KiB]
Скачиваний: 469
Вернуться наверх
 
Не в сети
 Заголовок сообщения: Re: Эмулятор ключей домофонов "Цифрал" и "Метаком".
СообщениеДобавлено: Пн фев 29, 2016 20:31:38 
Встал на лапы

Зарегистрирован: Вт янв 25, 2011 14:31:17
Сообщений: 98
Откуда: Казахстан Костанай
Рейтинг сообщения: 0
Тема давным давно заглохла автор исчез в неизвестном направлении коты :cry: :dont_know: :solder:


Вернуться наверх
 
Не в сети
 Заголовок сообщения: Re: Эмулятор ключей домофонов "Цифрал" и "Метаком".
СообщениеДобавлено: Вт мар 01, 2016 06:36:01 
Встал на лапы

Зарегистрирован: Чт сен 09, 2010 19:59:01
Сообщений: 123
Рейтинг сообщения: 0
Спасибо, очень жаль.


Вернуться наверх
 
Не в сети
 Заголовок сообщения: Re: Эмулятор ключей домофонов "Цифрал" и "Метаком".
СообщениеДобавлено: Вт мар 01, 2016 08:38:24 
Это не хвост, это антенна
Аватар пользователя

Карма: 23
Рейтинг сообщений: 417
Зарегистрирован: Пт фев 05, 2010 03:48:21
Сообщений: 1453
Откуда: 056.RU
Рейтинг сообщения: 0
Что-то не понятно, а зачем добавлять?

_________________
Кошка случайно подсказала!


Вернуться наверх
 
Показать сообщения за:  Сортировать по:  Вернуться наверх
Начать новую тему Ответить на тему  [ Сообщений: 471 ]     ... , , , , 24

Часовой пояс: UTC + 3 часа


Кто сейчас на форуме

Сейчас этот форум просматривают: нет зарегистрированных пользователей и гости: 40


Вы не можете начинать темы
Вы не можете отвечать на сообщения
Вы не можете редактировать свои сообщения
Вы не можете удалять свои сообщения
Вы не можете добавлять вложения

Найти:
Перейти:  


Powered by phpBB © 2000, 2002, 2005, 2007 phpBB Group
Русская поддержка phpBB
Extended by Karma MOD © 2007—2012 m157y
Extended by Topic Tags MOD © 2012 m157y