Например TDA7294

Форум РадиоКот • Просмотр темы - ВелоМетр - Велосипедный спидометр/одометр
Форум РадиоКот
Здесь можно немножко помяукать :)

Текущее время: Ср фев 11, 2026 06:06:56

Часовой пояс: UTC + 3 часа


ПРЯМО СЕЙЧАС:



Начать новую тему Ответить на тему  [ Сообщений: 69 ]  1, , ,  
Автор Сообщение
Не в сети
 Заголовок сообщения: ВелоМетр - Велосипедный спидометр/одометр
СообщениеДобавлено: Сб фев 04, 2012 21:42:00 
Друг Кота
Аватар пользователя

Карма: 95
Рейтинг сообщений: 2429
Зарегистрирован: Пт май 18, 2007 22:56:58
Сообщений: 26671
Рейтинг сообщения: 0
http://radiokot.ru/circuit/digital/measure/54/
Очень понравилась конструкция, по моему аналогов нет - очень широкие возможности на всего-лишь тиньке2313 (хреновые кодеры и в мегу8 такой функционал не всовывают).
Да вот есть одна проблема: индикатор какой-то неизвестный :shock:
Никто еще на нормальный HD44780 не переделывал? А то может уже... :)

_________________
Не променяю медь на ржавую несгорайку!


Вернуться наверх
 
Не в сети
 Заголовок сообщения: Re: ВелоМетр - Велосипедный спидометр/одометр
СообщениеДобавлено: Сб мар 10, 2012 15:30:21 
Родился

Зарегистрирован: Вт мар 01, 2011 14:26:10
Сообщений: 14
Рейтинг сообщения: 0
кто собирал упрощенную схему? сделал печатку тую что у архиве теперь немогу найти куда какие елементы ставить с упрощенной схемы. наверное придеста дорожки резать или плату переделывать


Вернуться наверх
 
Не в сети
 Заголовок сообщения: Re: ВелоМетр - Велосипедный спидометр/одометр
СообщениеДобавлено: Вс мар 18, 2012 16:43:25 
Родился

Зарегистрирован: Вт мар 01, 2011 14:26:10
Сообщений: 14
Рейтинг сообщения: 0
с платой разобрался, теперь вторая проблема - нужна помощь в перекомпилировании прошивки под дисплей HD44780 сразу недочитал теперь не запускается. сам в програмировании не силен :(


Вернуться наверх
 
Не в сети
 Заголовок сообщения: Re: ВелоМетр - Велосипедный спидометр/одометр
СообщениеДобавлено: Вс мар 18, 2012 21:04:27 
Друг Кота
Аватар пользователя

Карма: 95
Рейтинг сообщений: 2429
Зарегистрирован: Пт май 18, 2007 22:56:58
Сообщений: 26671
Рейтинг сообщения: 0
Вот я только сейчас понял - а исходника прошивки то нету. Как же будем переделывать... :shock: :cry:

_________________
Не променяю медь на ржавую несгорайку!


Вернуться наверх
 
Эиком - электронные компоненты и радиодетали
Не в сети
 Заголовок сообщения: Re: ВелоМетр - Велосипедный спидометр/одометр
СообщениеДобавлено: Вс мар 18, 2012 23:28:49 
Родился

Зарегистрирован: Вт мар 01, 2011 14:26:10
Сообщений: 14
Рейтинг сообщения: 0
исходник есть у коце материала http://radiokot.ru/circuit/digital/measure/54/03.zip вот прямая ссылка на исходник


Вернуться наверх
 
Не в сети
 Заголовок сообщения: Re: ВелоМетр - Велосипедный спидометр/одометр
СообщениеДобавлено: Пн мар 19, 2012 00:53:10 
Друг Кота
Аватар пользователя

Карма: 95
Рейтинг сообщений: 2429
Зарегистрирован: Пт май 18, 2007 22:56:58
Сообщений: 26671
Рейтинг сообщения: 0
О, замечательно... Поковыряем! :)
Правда я хочу в мегу8 засунуть, но сути это не меняет - дисплей бы нормальный прикрутить суметь. Может кто поможет?

_________________
Не променяю медь на ржавую несгорайку!


Вернуться наверх
 
Не в сети
 Заголовок сообщения: Re: ВелоМетр - Велосипедный спидометр/одометр
СообщениеДобавлено: Чт мар 22, 2012 09:20:50 
Открыл глаза
Аватар пользователя

Карма: 2
Рейтинг сообщений: 1
Зарегистрирован: Ср июл 06, 2011 19:11:44
Сообщений: 64
Откуда: В цветущих акациях город
Рейтинг сообщения: 0
Глянул даташит HD44780. На первый взгляд отличается от KS0066 лишь инициализацией. Вся проблема в том, что свободного места во флеш-памяти практически не осталось (во всяком случае в версии, хранящей данные в EEPROM). Так что придется что-нибудь оптимизировать или выпилить.

Добавил инструкции, которых не хватает для инициализации HD44780
Вложение:
velometer.rar [2.83 KiB]
Скачиваний: 591
- Дисплея с таким контроллером под рукой нет, поэтому проверить работоспособность не могу


Последний раз редактировалось alexx82 Пт май 04, 2012 00:35:43, всего редактировалось 1 раз.

Вернуться наверх
 
Не в сети
 Заголовок сообщения: Re: ВелоМетр - Велосипедный спидометр/одометр
СообщениеДобавлено: Чт мар 22, 2012 10:22:03 
Родился

Зарегистрирован: Вт мар 01, 2011 14:26:10
Сообщений: 14
Рейтинг сообщения: 0
лично я делал упрощенную схему без фары. то можна с меню выпилить управление фарами


Вернуться наверх
 
Не в сети
 Заголовок сообщения: Re: ВелоМетр - Велосипедный спидометр/одометр
СообщениеДобавлено: Чт мар 22, 2012 12:11:57 
Друг Кота
Аватар пользователя

Карма: 95
Рейтинг сообщений: 2429
Зарегистрирован: Пт май 18, 2007 22:56:58
Сообщений: 26671
Рейтинг сообщения: 0
Да, тоже думаю что совершенно ненужная функция фары, при ограниченной памяти - лучше ее занять непосредственно спидометром, а не всякой левой фигней.

На Mega8 никто не хочет переписать? Там развернуться есть где!

_________________
Не променяю медь на ржавую несгорайку!


Вернуться наверх
 
Не в сети
 Заголовок сообщения: Re: ВелоМетр - Велосипедный спидометр/одометр
СообщениеДобавлено: Чт мар 22, 2012 12:41:15 
Родился

Зарегистрирован: Вт мар 01, 2011 14:26:10
Сообщений: 14
Рейтинг сообщения: 0
еслы бы я был силен в програмировании))) я бы помог :)


Вернуться наверх
 
Не в сети
 Заголовок сообщения: Re: ВелоМетр - Велосипедный спидометр/одометр
СообщениеДобавлено: Пн апр 09, 2012 18:40:56 
Друг Кота
Аватар пользователя

Карма: 95
Рейтинг сообщений: 2429
Зарегистрирован: Пт май 18, 2007 22:56:58
Сообщений: 26671
Рейтинг сообщения: 0
А объясните кто-нибудь: как согласование уровней сделано резисторами с дисплеем. Почему резисторы 10к подключены к ПЛЮСУ высокого напряжения? По идее надо наоборот на минус, чтобы уменьшить напряжение.

_________________
Не променяю медь на ржавую несгорайку!


Вернуться наверх
 
Не в сети
 Заголовок сообщения: Re: ВелоМетр - Велосипедный спидометр/одометр
СообщениеДобавлено: Чт апр 12, 2012 22:08:58 
Открыл глаза
Аватар пользователя

Карма: 2
Рейтинг сообщений: 1
Зарегистрирован: Ср июл 06, 2011 19:11:44
Сообщений: 64
Откуда: В цветущих акациях город
Рейтинг сообщения: 0
Из МК сигнал выходит, а в дисплей входит. Питающее напряжение дисплея при этом выше, чем напряжение питания МК. Поэтому напряжение нужно именно повышать, а никак не понижать.

Кто-нибудь уже проверил прошивку, выложенную несколькими постами выше, с дисплеем на контроллере HD44780?


Вернуться наверх
 
Не в сети
 Заголовок сообщения: Re: ВелоМетр - Велосипедный спидометр/одометр
СообщениеДобавлено: Вт май 01, 2012 19:21:53 
Родился

Зарегистрирован: Вт май 01, 2012 18:10:33
Сообщений: 7
Рейтинг сообщения: 0
Хотелось бы проверить, но пишет, что файл прошивки не найден. Уважаемый alexx82 не могли бы вы перезалить его?

Пробовал схему с имеющейся прошивкой на HD44780 в протеусе, а так же собирал на макетке схема работает, выдает скорость и расстояние, работает кнопка вкл/кыкл фары и самого устройства, но если нажать на кнопку меню по всему дисплею вываливаются черные квадраты и виснет мк.


Вернуться наверх
 
Не в сети
 Заголовок сообщения: Re: ВелоМетр - Велосипедный спидометр/одометр
СообщениеДобавлено: Ср май 02, 2012 11:32:41 
Друг Кота
Аватар пользователя

Карма: 95
Рейтинг сообщений: 2429
Зарегистрирован: Пт май 18, 2007 22:56:58
Сообщений: 26671
Рейтинг сообщения: 0
alexx82 писал(а):
Из МК сигнал выходит, а в дисплей входит. Питающее напряжение дисплея при этом выше, чем напряжение питания МК. Поэтому напряжение нужно именно повышать, а никак не понижать.
А МК при этом себя нормально чувствует, не сгорит?

_________________
Не променяю медь на ржавую несгорайку!


Вернуться наверх
 
Не в сети
 Заголовок сообщения: Re: ВелоМетр - Велосипедный спидометр/одометр
СообщениеДобавлено: Ср май 02, 2012 17:32:39 
Родился

Зарегистрирован: Вт май 01, 2012 18:10:33
Сообщений: 7
Рейтинг сообщения: 0
Upgrader писал(а):
alexx82 писал(а):
Из МК сигнал выходит, а в дисплей входит. Питающее напряжение дисплея при этом выше, чем напряжение питания МК. Поэтому напряжение нужно именно повышать, а никак не понижать.
А МК при этом себя нормально чувствует, не сгорит?


Мк. точно не сгорит. Я как то при прошивке 2313 перепутал ключ на корпусе и в итоге поменялась полярность на выводах питания мк. Прошло где то сек. 20 запахло паленым. Выдернул USB когда чип остыл спокойно залил прошивку мк. выжил и уже год работает себе в часах. Отсюда вывод AVR почти не убиваемые микросхемы.

ЛЮДИ дайте пож прошивку под под дисплей HD44780, которую выкладывал alexx82, или подскажите что изменить в библиотеке под него, Сам программировать только начинаю и с жк еще не работал.


Вернуться наверх
 
Не в сети
 Заголовок сообщения: Re: ВелоМетр - Велосипедный спидометр/одометр
СообщениеДобавлено: Пт май 04, 2012 00:37:10 
Открыл глаза
Аватар пользователя

Карма: 2
Рейтинг сообщений: 1
Зарегистрирован: Ср июл 06, 2011 19:11:44
Сообщений: 64
Откуда: В цветущих акациях город
Рейтинг сообщения: 0
Перезалил прошивку


Вернуться наверх
 
Не в сети
 Заголовок сообщения: Re: ВелоМетр - Велосипедный спидометр/одометр
СообщениеДобавлено: Сб май 05, 2012 08:21:16 
Родился

Зарегистрирован: Вт май 01, 2012 18:10:33
Сообщений: 7
Рейтинг сообщения: 0
alexx82 Спасибо.
Пробовал в proteus экран молчит. Дисплей LM016L в даташите написано, что полный аналог Hitachi HD44780. (All Densitron character modules
feature the Hitachi HD44780 or equivalent controller IC.) А и еще идет предупреждение (HD44780) Controller received data whilst busy. Контроллер получает данные в то время как занят.
Кто нить повторял это устройство?


Вернуться наверх
 
Не в сети
 Заголовок сообщения: Re: ВелоМетр - Велосипедный спидометр/одометр
СообщениеДобавлено: Сб май 05, 2012 09:46:43 
Родился

Зарегистрирован: Вт май 01, 2012 18:10:33
Сообщений: 7
Рейтинг сообщения: 0
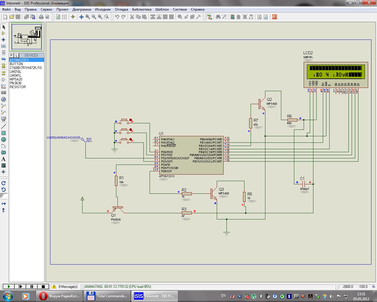
Поигрался с задержками в библиотеке lcd, и о чудо частично появилось меню, правда с квадратами и абра катаброй в некоторых пунктах меню.


Вложения:
C_измененными_ задержками_3.jpg [227.12 KiB]
Скачиваний: 1164
C_измененными_ задержками_2.jpg [227.4 KiB]
Скачиваний: 1147
C_измененными_ задержками_1.jpg [224.41 KiB]
Скачиваний: 944
Вернуться наверх
 
Не в сети
 Заголовок сообщения: Re: ВелоМетр - Велосипедный спидометр/одометр
СообщениеДобавлено: Пн июл 02, 2012 03:04:03 
Открыл глаза
Аватар пользователя

Карма: 2
Рейтинг сообщений: 1
Зарегистрирован: Ср июл 06, 2011 19:11:44
Сообщений: 64
Откуда: В цветущих акациях город
Рейтинг сообщения: 0
Наконец-то мне в руки попался дисплей 16x2 на контроллере HD44780. Переделал прошивку под данный контроллер:
Вложение:
velometer_firmware_src.rar [12.88 KiB]
Скачиваний: 632

Также сделал прошивку, более полно использующую 16-символьный дисплей - на одном экране отображаются скорость, рекорд скорости, общий и текущий пробег.
Изображение

Изображение

Вложение:
velometer_16x2_firmware_src.rar [12.67 KiB]
Скачиваний: 695


Вернуться наверх
 
Не в сети
 Заголовок сообщения: Re: ВелоМетр - Велосипедный спидометр/одометр
СообщениеДобавлено: Сб фев 02, 2013 22:00:20 
Родился

Зарегистрирован: Сб фев 02, 2013 21:50:46
Сообщений: 1
Рейтинг сообщения: 0
Скажите пожалуйста, что нужно переделать в программе, чтобы в данного устройства были не все настройки , а только :
Настройка отображения скорости
Настройка отображения пробега
Установка длины окружности колеса


Вернуться наверх
 
Показать сообщения за:  Сортировать по:  Вернуться наверх
Начать новую тему Ответить на тему  [ Сообщений: 69 ]  1, , ,  

Часовой пояс: UTC + 3 часа


Кто сейчас на форуме

Сейчас этот форум просматривают: нет зарегистрированных пользователей и гости: 15


Вы не можете начинать темы
Вы не можете отвечать на сообщения
Вы не можете редактировать свои сообщения
Вы не можете удалять свои сообщения
Вы не можете добавлять вложения

Найти:
Перейти:  


Powered by phpBB © 2000, 2002, 2005, 2007 phpBB Group
Русская поддержка phpBB
Extended by Karma MOD © 2007—2012 m157y
Extended by Topic Tags MOD © 2012 m157y