Например TDA7294

Форум РадиоКот • Просмотр темы - Усилители и передатчики FM на лампах.
Форум РадиоКот
Здесь можно немножко помяукать :)

Текущее время: Сб окт 18, 2025 04:26:55

Часовой пояс: UTC + 3 часа


ПРЯМО СЕЙЧАС:



Начать новую тему Ответить на тему  [ Сообщений: 151 ]     ... , , , 7,  
Автор Сообщение
Не в сети
 Заголовок сообщения: Re: Усилители и передатчики FM на лампах.
СообщениеДобавлено: Сб авг 13, 2016 12:10:12 
Мудрый кот
Аватар пользователя

Карма: 35
Рейтинг сообщений: 279
Зарегистрирован: Сб июл 30, 2011 08:40:10
Сообщений: 1713
Откуда: Россия
Рейтинг сообщения: 0
jaz240 писал(а):
могу скинуть фото монтажа если надо
Надо. Скидывайте.


Вернуться наверх
 
Не в сети
 Заголовок сообщения: Re: Усилители и передатчики FM на лампах.
СообщениеДобавлено: Сб авг 13, 2016 13:38:26 
Открыл глаза

Зарегистрирован: Чт окт 10, 2013 17:40:32
Сообщений: 47
Рейтинг сообщения: 0
https://yadi.sk/i/U_tJXcMOtzCWy
https://yadi.sk/i/mOBy-iV7uBdwV
только везде вместо кт315 стоя s9018,лень было заново фоткать делать


Вернуться наверх
 
Не в сети
 Заголовок сообщения: Re: Усилители и передатчики FM на лампах.
СообщениеДобавлено: Сб авг 13, 2016 14:14:19 
Открыл глаза

Зарегистрирован: Чт окт 10, 2013 17:40:32
Сообщений: 47
Рейтинг сообщения: 0
я срисовал две схемы обсуждаемые тут,какую посоветуете или их надо сначала на 6ж9п а потом на 6н3п или можно сразу на 6н3п и 6н15п
https://yadi.sk/i/hPbWPINruBg9F
https://yadi.sk/i/DZor2IHPuBg9B


Вернуться наверх
 
Не в сети
 Заголовок сообщения: Re: Усилители и передатчики FM на лампах.
СообщениеДобавлено: Сб авг 13, 2016 14:50:08 
Мудрый кот
Аватар пользователя

Карма: 35
Рейтинг сообщений: 279
Зарегистрирован: Сб июл 30, 2011 08:40:10
Сообщений: 1713
Откуда: Россия
Рейтинг сообщения: 0
jaz240 писал(а):
https://yadi.sk/i/U_tJXcMOtzCWy
https://yadi.sk/i/mOBy-iV7uBdwV

Изображение
Браузер уж я точно переустанавливать не буду.

У нас же на "коте" свой хостинг картинок есть. При ответе же красным цветом написано.
Для загрузки картинок рекомендуем воспользоваться нашим клевым хостингом - http://img.radiokot.ru/

Ждите, я сейчас спаяю и выложу схему. Задающий генератор уже спаял. Сейчас буду усиливать.


Вложения:
1.PNG [10.55 KiB]
Скачиваний: 1918
Вернуться наверх
 
Эиком - электронные компоненты и радиодетали
Не в сети
 Заголовок сообщения: Re: Усилители и передатчики FM на лампах.
СообщениеДобавлено: Сб авг 13, 2016 15:20:35 
Открыл глаза

Зарегистрирован: Чт окт 10, 2013 17:40:32
Сообщений: 47
Рейтинг сообщения: 0
что та с хостингом я не смог разобраться то ошибка то ещё что не буть хотя делаю как описано в общем вот фото


Вложения:
SAM_3470_500x375 (2).jpg [44.07 KiB]
Скачиваний: 477
Вернуться наверх
 
Не в сети
 Заголовок сообщения: Re: Усилители и передатчики FM на лампах.
СообщениеДобавлено: Сб авг 13, 2016 15:23:18 
Открыл глаза

Зарегистрирован: Чт окт 10, 2013 17:40:32
Сообщений: 47
Рейтинг сообщения: 0
и ум


Вложения:
SAM_3474_795x596 (1).jpg [121.99 KiB]
Скачиваний: 645


Последний раз редактировалось aen Сб авг 13, 2016 15:25:24, всего редактировалось 1 раз.
Нарушение Правил форума п. 2.2
Вернуться наверх
 
Не в сети
 Заголовок сообщения: Re: Усилители и передатчики FM на лампах.
СообщениеДобавлено: Вс авг 14, 2016 08:53:08 
Открыл глаза

Зарегистрирован: Чт окт 10, 2013 17:40:32
Сообщений: 47
Рейтинг сообщения: 0
ну так что со схемой на лампе что посоветуете


Вернуться наверх
 
Не в сети
 Заголовок сообщения: Re: Усилители и передатчики FM на лампах.
СообщениеДобавлено: Вс авг 14, 2016 14:00:39 
Друг Кота
Аватар пользователя

Карма: 72
Рейтинг сообщений: 1153
Зарегистрирован: Чт ноя 20, 2008 04:20:48
Сообщений: 8066
Откуда: КурскЪ
Рейтинг сообщения: 0
Изображение

_________________
Принимаю вас 595+40db на уровне шумов на кухонный приёмник,антенна наружка-магнитная катушка..работает "Акация",вот такая информация.Роман.73!!!
"50 КСВ 075", UA3112SWL
Изображение


Вернуться наверх
 
Не в сети
 Заголовок сообщения: Re: Усилители и передатчики FM на лампах.
СообщениеДобавлено: Вс авг 14, 2016 14:31:20 
Открыл глаза

Зарегистрирован: Чт окт 10, 2013 17:40:32
Сообщений: 47
Рейтинг сообщения: 0
мне нужен ум а на этой схеме уже готовый передатчик,значит мне надо перевести 6н3п в режим усиления как писалось выше я прав? а параметры индуктивностей какие ?


Вернуться наверх
 
Не в сети
 Заголовок сообщения: Re: Усилители и передатчики FM на лампах.
СообщениеДобавлено: Вс авг 14, 2016 14:43:41 
Держит паяльник хвостом
Аватар пользователя

Карма: 42
Рейтинг сообщений: 393
Зарегистрирован: Ср июн 27, 2007 17:09:12
Сообщений: 970
Рейтинг сообщения: 0
jaz240 писал(а):
на выходе около 0,1-0,25 вольт вч
Передатчик по подобной схеме я спаял и проверил.
При работе никакого "гула" не наблюдается. В БП диоды зашунтированы конденсаторами, а на провода надеты ферритовые кольца. Намотано по паре витков.
Схема получилась такая.

Изображение

В результате оказалось, что питать её от 12 вольт нет смысла, т.к. начинает перегреваться выходной транзистор и мощность приходится искусственно снижать. При питании 12 вольт нужно выходной транзистор ставить или КТ610 или BFR96 или попробовать две штуки КТ368(9018) в параллель попробовать поставить.
Будет время, попробую.

Питание сделал 6 вольт. Мощность получилась порядка 60 мВт.
На резисторе 51 Ом включенном на выход передатчика получается ВЧ напряжение амплитудой 2,5 вольта.
Как это измерял, нарисовал прямо на схеме.

Подробнее потом здесь.
viewtopic.php?p=2832906#p2832906
Сейчас нет времени.
Выложу и фото платы. Также напишу про компоновку платы и её узкие места. Я на макетке паял.


Вернуться наверх
 
Не в сети
 Заголовок сообщения: Re: Усилители и передатчики FM на лампах.
СообщениеДобавлено: Вс авг 14, 2016 21:00:55 
Открыл глаза

Зарегистрирован: Чт окт 10, 2013 17:40:32
Сообщений: 47
Рейтинг сообщения: 0
по схеме наши ум похожи видимо у меня генератор кривой что на выходе нет почти нечего,или проста у меня вч вольтметр кривой,но по радиусу действия примерно 1 км есть по прямой


Вернуться наверх
 
Не в сети
 Заголовок сообщения: Re: Усилители и передатчики FM на лампах.
СообщениеДобавлено: Вс авг 14, 2016 21:13:35 
Мудрый кот
Аватар пользователя

Карма: 35
Рейтинг сообщений: 279
Зарегистрирован: Сб июл 30, 2011 08:40:10
Сообщений: 1713
Откуда: Россия
Рейтинг сообщения: 0
jaz240 писал(а):
или проста у меня вч вольтметр кривой
Какой ВЧ вольтметр?
Вот там красным цветом все нарисовано как измерять.

Изображение

Этот пробник с резистором 51 Ом припаиваете прямо на выходе передатчика без всяких длинных проводов, а к нему подключаете мультиметр в режиме измерения постоянного напряжения.
Если диод будет кремниевым, например КД522, то показания будут немного занижены. Где то на 0,5 вольта, но это в данном случае не критично.

Описание данного передатчика здесь.
viewtopic.php?p=2832906#p2832906


Вложения:
1.GIF [12.35 KiB]
Скачиваний: 1760
Вернуться наверх
 
Не в сети
 Заголовок сообщения: Re: Усилители и передатчики FM на лампах.
СообщениеДобавлено: Вт авг 16, 2016 20:00:03 
Открыл глаза

Зарегистрирован: Чт окт 10, 2013 17:40:32
Сообщений: 47
Рейтинг сообщения: 0
а что можно придумать с L1 чтобы менять настройку на частоту не раздвигая катушку а как то по другому например сердечником


Вернуться наверх
 
Не в сети
 Заголовок сообщения: Re: Усилители и передатчики FM на лампах.
СообщениеДобавлено: Вт авг 16, 2016 20:27:35 
Мудрый кот
Аватар пользователя

Карма: 35
Рейтинг сообщений: 279
Зарегистрирован: Сб июл 30, 2011 08:40:10
Сообщений: 1713
Откуда: Россия
Рейтинг сообщения: 0
Так с сердечниками настройка даже намного легче получается.
Сердечники какие?
Можно из диамагнетика, например латуни. Тогда нужно количество витков всех катушек увеличить на один виток.
Можно из ВЧ феррита или карбонильного железа. Тогда сделать катушки по 6 витков.
Диаметр каркасов взять 5 – 6 мм.

Можно посмотреть, как это сделано в теме:
Жук на кварце с широкополосной ЧМ»

viewtopic.php?f=28&t=133694
Вот там макетка тоже есть и вид катушек с сердечниками.

Изображение

Там видна и катушка с отводом.


Вернуться наверх
 
Не в сети
 Заголовок сообщения: Re: Усилители и передатчики FM на лампах.
СообщениеДобавлено: Ср авг 17, 2016 18:38:15 
Открыл глаза

Зарегистрирован: Чт окт 10, 2013 17:40:32
Сообщений: 47
Рейтинг сообщения: 0
значит я собираю ваш зг ставлю этот пред ум http://vrtp.ru/uploads/post-131-1389165582.jpg так как у меня он уже есть и тогда лампу и будет оно


Вернуться наверх
 
Не в сети
 Заголовок сообщения: Re: Усилители и передатчики FM на лампах.
СообщениеДобавлено: Ср авг 17, 2016 19:26:30 
Мудрый кот
Аватар пользователя

Карма: 35
Рейтинг сообщений: 279
Зарегистрирован: Сб июл 30, 2011 08:40:10
Сообщений: 1713
Откуда: Россия
Рейтинг сообщения: 0
jaz240 писал(а):
значит я собираю ваш зг
А зачем?
Там же в теме написано и про ваш задающий генератор.
Денис писал(а):
Хотя можно задающий сделать и по схеме емкостной трехточки.
Как например здесь по той же ссылке.

Изображение
В передатчиках на данные частоты главное не схема, а конструктивное исполнение. Там в теме описаны принцип компоновки.
Денис писал(а):
В общем при изготовлении печатки нужно придерживаться подобной компоновки в независимости будете делать печатку или делать монтаж каким либо другим способом.
Если Вы от неё отходите, значит все, что получите, это уже ваша заслуга.

Вот здесь еще можно почитать про способы ВЧ монтажа.
http://radiokot.ru/circuit/analog/receiv_transmit/18/


Вернуться наверх
 
Не в сети
 Заголовок сообщения: Re: Усилители и передатчики FM на лампах.
СообщениеДобавлено: Чт авг 18, 2016 06:56:00 
Открыл глаза

Зарегистрирован: Чт окт 10, 2013 17:40:32
Сообщений: 47
Рейтинг сообщения: 0
меня этот генератор вымараржует тем что я нагородил такой фильтр питания а гул всё равно полностью не пропал так что этот генератор хорош на акб но то бп неа,сделал нормальный вч вольтметр по вашей схеме у меня на выходе 1 вольт


Вернуться наверх
 
Не в сети
 Заголовок сообщения: Re: Усилители и передатчики FM на лампах.
СообщениеДобавлено: Сб авг 20, 2016 09:54:50 
Открыл глаза

Зарегистрирован: Чт окт 10, 2013 17:40:32
Сообщений: 47
Рейтинг сообщения: 0
aen писал(а):
Во первых я бы модулятор к отводу подключил.
Во вторых Вы хотя бы с помощью простейшего пробника настраивали контура?

Изображение

Пробник можно взять такой же, как в этой схеме, только конденсаторы должны быть на рабочее напряжение не менее 300 вольт.
http://radiokot.ru/circuit/analog/receiv_transmit/18/
Цифры, что намеряете выложите сюда.

Когда подключите УМ, то анодный контур опять подстройте.
В УМ аналогично подстроить.

А можно ли заменить лампу на 6ж1п, или 6н23п


Вернуться наверх
 
Не в сети
 Заголовок сообщения: Re: Усилители и передатчики FM на лампах.
СообщениеДобавлено: Сб авг 20, 2016 12:09:21 
Открыл глаза

Зарегистрирован: Чт окт 10, 2013 17:40:32
Сообщений: 47
Рейтинг сообщения: 0
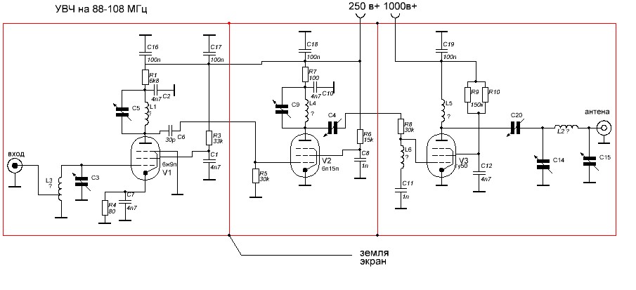
я тут схему слепил из кусочков помогите с параметрами индуктивностей и номиналами,правильно ли я их втулил??я так понял что L3,L1- по 9 витков на 5 мм провода 1 мм а остальные не знаю??


Вложения:
новый ум.JPG [59.08 KiB]
Скачиваний: 594
Вернуться наверх
 
Не в сети
 Заголовок сообщения: Re: Усилители и передатчики FM на лампах.
СообщениеДобавлено: Вс авг 21, 2016 15:11:43 
Открыл глаза

Зарегистрирован: Чт окт 10, 2013 17:40:32
Сообщений: 47
Рейтинг сообщения: 0
не ужели мне не кто не поможет??


Вернуться наверх
 
Показать сообщения за:  Сортировать по:  Вернуться наверх
Начать новую тему Ответить на тему  [ Сообщений: 151 ]     ... , , , 7,  

Часовой пояс: UTC + 3 часа


Кто сейчас на форуме

Сейчас этот форум просматривают: нет зарегистрированных пользователей и гости: 19


Вы не можете начинать темы
Вы не можете отвечать на сообщения
Вы не можете редактировать свои сообщения
Вы не можете удалять свои сообщения
Вы не можете добавлять вложения

Найти:
Перейти:  


Powered by phpBB © 2000, 2002, 2005, 2007 phpBB Group
Русская поддержка phpBB
Extended by Karma MOD © 2007—2012 m157y
Extended by Topic Tags MOD © 2012 m157y