Например TDA7294

Форум РадиоКот • Просмотр темы - Радиостанция CB(Си-Би)
Форум РадиоКот
Здесь можно немножко помяукать :)

Текущее время: Пт дек 05, 2025 02:00:33

Часовой пояс: UTC + 3 часа


ПРЯМО СЕЙЧАС:



Начать новую тему Ответить на тему  [ Сообщений: 2069 ]     ... , , , 8, , , ...  
Автор Сообщение
Не в сети
 Заголовок сообщения: Re: Радиостанция СВ
СообщениеДобавлено: Вт мар 01, 2011 19:50:53 
Модератор
Аватар пользователя

Карма: 158
Рейтинг сообщений: 1600
Зарегистрирован: Пт апр 28, 2006 15:26:07
Сообщений: 11940
Откуда: Россия.
Рейтинг сообщения: 0
Медали: 2
Мявтор 3-й степени (1) Лучший человек Форума 2017 (1)
zdnfuk писал(а):
aen: Перезалейте пожалуйста изображения.
Какие изображения?
Их не видно?
zdnfuk писал(а):
Кварцы я могу в магазине купить, только это кот в мешке, не знаю какие они. Генератор могу пересобрать по любой другой схеме, вот только по какой?
Я вот сейчас делаю по схеме, что нарисовал.
https://radiokot.ru/forum/pkarma.php?f= ... n=decrease


Вложения:
волн.JPG [4.78 KiB]
Скачиваний: 720
ген.JPG [14.18 KiB]
Скачиваний: 614
Вернуться наверх
 
Не в сети
 Заголовок сообщения: Re: Радиостанция СВ
СообщениеДобавлено: Вт мар 01, 2011 20:02:54 
Друг Кота
Аватар пользователя

Карма: 64
Рейтинг сообщений: 1102
Зарегистрирован: Ср ноя 17, 2010 23:10:55
Сообщений: 5837
Откуда: Ижевск LO66NU
Рейтинг сообщения: 0
Привет! Ёмкостную трехточку с резонатором в базе без последовательной катушки запустить очень трудно! Попробуйте это:
https://radiokot.ru/forum/pkarma.php?f= ... n=decrease
Вложение:
кг.GIF [5.35 KiB]
Скачиваний: 914

Штука старая, ломовая. ЧМ, конечно, не введешь...
Или надо брать предыдущую схему, ставить кварц на 13 с копейками, запускать на основной и в коллекторе ставить контур на вторую гармонь ( удвоитель сляпать ). Заодно и девиация вдвое увеличится.

_________________
В начале жизнь мучает вопросами, в конце - ответами...


Вернуться наверх
 
Не в сети
 Заголовок сообщения: Re: Радиостанция СВ
СообщениеДобавлено: Ср мар 02, 2011 08:28:12 
Встал на лапы

Зарегистрирован: Сб фев 19, 2011 14:40:58
Сообщений: 148
Откуда: Ангарск
Рейтинг сообщения: 0
Мне проще катушку накрутить чем лишний каскад паять. На стержень гелевой ручки 20 витков провода 0,3 , и медный-латунный болтик внутрь вкрутить - вот и вся катушка. У меня катушки в магазине по 100 копеек продаются.
Волномер сделал и настроил, собираю все в кучу.
https://radiokot.ru/forum/pkarma.php?f= ... n=decrease


Вернуться наверх
 
Не в сети
 Заголовок сообщения: Re: Радиостанция СВ
СообщениеДобавлено: Ср мар 02, 2011 08:49:37 
Друг Кота
Аватар пользователя

Карма: 64
Рейтинг сообщений: 1102
Зарегистрирован: Ср ноя 17, 2010 23:10:55
Сообщений: 5837
Откуда: Ижевск LO66NU
Рейтинг сообщения: 0
И это правильно! Катушки пугают только поначалу, очень быстро они становятся таким же обычным явлением как резистор.
По поводу ссылки - схема рабочая. Однако имеет и пакостные свойства. Кварцы, помимо резонансов на основной частоте и нечетных гармониках, имеют ещё кучу дополнительных резонансов на частотах черт знает каких. Так вот такой RC генератор, в зависимости от межэмиттерной емкости, запросто может зарыпеть в любом месте диапазона ( 27.12 (9.04) Мгц у меня заводился и на 11 и на 23 Мгц и даже на 57... , к тому-ж и самопроизвольно перескакивал с частоты на частоту).

_________________
В начале жизнь мучает вопросами, в конце - ответами...


Вернуться наверх
 
Эиком - электронные компоненты и радиодетали
Не в сети
 Заголовок сообщения: Re: Радиостанция СВ
СообщениеДобавлено: Ср мар 02, 2011 11:35:39 
Встал на лапы

Зарегистрирован: Сб фев 19, 2011 14:40:58
Сообщений: 148
Откуда: Ангарск
Рейтинг сообщения: 0
Собрал все в кучу, итого: приемник ловит тишину на ФМ на 106,05 , передатчик на 107,8 мГц. Передача-прием есть , но с большими искажениями, чем больше подаю напряжения на варикап через переменный резистор в передатчике, тем лучше прием. Получается надо подвинуть частоту вверх в приемнике или опустить в передатчике. Как? У меня правда гетеродин на одном транзисторе. А второй каскад на схеме это уже усилитель 27мГц я так понимаю, чтоб этот маленький сигнал на фоне первой гармоники усилить. Попробую. Катушек много получается однако.


Вернуться наверх
 
Не в сети
 Заголовок сообщения: Re: Радиостанция СВ
СообщениеДобавлено: Ср мар 02, 2011 12:39:51 
Нашел транзистор. Понюхал.
Аватар пользователя

Зарегистрирован: Сб апр 18, 2009 11:01:12
Сообщений: 161
Откуда: Россия, г. Санкт-Петербург
Рейтинг сообщения: 0
Вопрос - какой волномер использовать для определения частоты 27 Мгц?

_________________
С уважением, Дмитрий


Вернуться наверх
 
Не в сети
 Заголовок сообщения: Re: Радиостанция СВ
СообщениеДобавлено: Ср мар 02, 2011 12:42:55 
Модератор
Аватар пользователя

Карма: 158
Рейтинг сообщений: 1600
Зарегистрирован: Пт апр 28, 2006 15:26:07
Сообщений: 11940
Откуда: Россия.
Рейтинг сообщения: 0
Медали: 2
Мявтор 3-й степени (1) Лучший человек Форума 2017 (1)
zdnfuk писал(а):
Собрал все в кучу, итого: приемник ловит тишину на ФМ на 106,05 , передатчик на 107,8 мГц.
Наверное хорошо получилось, если не считать, что гетеродин в приемнике придется переделать по другой схеме и запустить твой кварц сразу на третьей гармонике. Это даже лучше будет и в смысле чистоты сигнала гетеродина и разница уменьшиться. Разницу потом скомпенсировать просто в передатчике.
Придется попробовать две схемы генераторов. В одной возбудить кварц на параллельном резонансе на третьей механической гармонике и если разница останется большой, то сделать схему, где он будет возбуждаться на частоте последовательного резонанса.
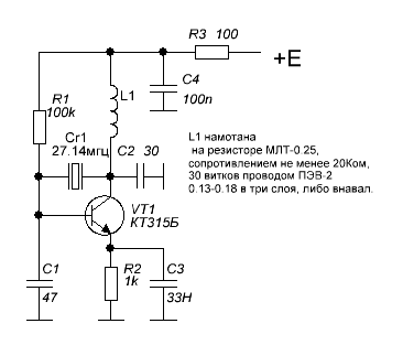
Первая схема, это как выше svic нарисовал, а вторую я здесь нарисую.

Изображение

Вот здесь и ниже читай и смотри там мои картинки, первый генератор настраиваем.
viewtopic.php?p=114972#p114972
Здесь начинаем настраивать генератор по второй схеме.
viewtopic.php?p=112440#p112440

Как видишь, когда сам пытаешься что то сделать из того, что есть, то мороки много. Не все это выдерживают. Этого можно избежать если в приемнике вместо керамического фильтра поставить ФСС на катушках, но это и сложнее и неудобно.



daimon1004 писал(а):
Вопрос - какой волномер использовать для определения частоты 27 Мгц?
Абсолютно любой на этот диапазон, только его же нужно как то отградуировать.


Вложения:
гет.JPG [46.66 KiB]
Скачиваний: 3139
Вернуться наверх
 
Не в сети
 Заголовок сообщения: Re: Радиостанция СВ
СообщениеДобавлено: Ср мар 02, 2011 13:08:13 
Нашел транзистор. Понюхал.
Аватар пользователя

Зарегистрирован: Сб апр 18, 2009 11:01:12
Сообщений: 161
Откуда: Россия, г. Санкт-Петербург
Рейтинг сообщения: 0
Так вот вопрос весь именно как...:) Жду предложений.

_________________
С уважением, Дмитрий


Вернуться наверх
 
Не в сети
 Заголовок сообщения: Re: Радиостанция СВ
СообщениеДобавлено: Ср мар 02, 2011 13:42:30 
Модератор
Аватар пользователя

Карма: 158
Рейтинг сообщений: 1600
Зарегистрирован: Пт апр 28, 2006 15:26:07
Сообщений: 11940
Откуда: Россия.
Рейтинг сообщения: 0
Медали: 2
Мявтор 3-й степени (1) Лучший человек Форума 2017 (1)
Изображение


Вложения:
1.JPG [32.42 KiB]
Скачиваний: 1986
Вернуться наверх
 
Не в сети
 Заголовок сообщения: Re: Радиостанция СВ
СообщениеДобавлено: Ср мар 02, 2011 13:55:26 
Нашел транзистор. Понюхал.
Аватар пользователя

Зарегистрирован: Сб апр 18, 2009 11:01:12
Сообщений: 161
Откуда: Россия, г. Санкт-Петербург
Рейтинг сообщения: 0
я чего то недопонимаю, но мы ведь говорим о проверке частоты 27 мгц. Значит надо именно ее и определять. И именно на нее и выходить. Зачем выходить на частоту более 100 мгц непонятно. Объясните.

_________________
С уважением, Дмитрий


Вернуться наверх
 
Не в сети
 Заголовок сообщения: Re: Радиостанция СВ
СообщениеДобавлено: Ср мар 02, 2011 14:13:31 
Модератор
Аватар пользователя

Карма: 158
Рейтинг сообщений: 1600
Зарегистрирован: Пт апр 28, 2006 15:26:07
Сообщений: 11940
Откуда: Россия.
Рейтинг сообщения: 0
Медали: 2
Мявтор 3-й степени (1) Лучший человек Форума 2017 (1)
Если у вас частотомер есть, то не нужно, а так вам же сказали, что бы для ознакомления еще две темы прочитали. Там все подробно делают.
aen писал(а):
Приборов, как я понял нет, поэтому нужен приёмник УКВ. Хорошо если там и наш диапазон 64 - 74 мгц и не наш. Здорово поможет для наладки. Вобщем придётся пользоваться всеми подручными средствами.
Приемником гармоники ловят, что бы определиться на какой частоте генератор работает. В данном случае ловят четвертую гармонику и если приемник ловит на частоте пусть 106 мгц, то это значит генератор работает на частоте 106/4=26,5 мгц
Вот здесь опять приемником польщуются в виду отсутствия частотомера.
viewtopic.php?p=112512#p112512
aen писал(а):
Приёмник надо бы ещё на "буржуйский" диапазон 88 - 108 мгц.
Когда сделаешь генератор без кварца, нам нужно будет добиться, что бы он принимался на двух частотах. На 108 мгц и на 72 мгц. 108 мгц это третья гармоника нашего генератора, а 72 мгц - вторая. Если частоты получаться другие, то всё равно можно подсчитать какая и перестраивать. Тогда мы будем знать, что генератор работает где то около 36 мгц, что рядом с нужным. Т.е. сначала поймаем, посмотрим на какой ловиться и будем двигать. Потом поставишь кварц и останется немного подкрутить и он будет работать на частоте кварца. Проще конечно было бы, если прямо частотомером померять но ....
Вот еще.
viewtopic.php?p=112650#p112650
Asteriy писал(а):
И так...На УКВ ничего. На FM: тишина на 79.5...80 мГц, а на 108 мГц
aen писал(а):
Получается 27 мгц.


Вернуться наверх
 
Не в сети
 Заголовок сообщения: Re: Радиостанция СВ
СообщениеДобавлено: Ср мар 02, 2011 14:25:32 
Друг Кота
Аватар пользователя

Карма: 64
Рейтинг сообщений: 1102
Зарегистрирован: Ср ноя 17, 2010 23:10:55
Сообщений: 5837
Откуда: Ижевск LO66NU
Рейтинг сообщения: 0
daimon1004 писал(а):
Так вот вопрос весь именно как...:) Жду предложений.

Волномер можно отградуировать по сигналам ГСС или промышленной рации с цифровой шкалой.
Весьма настоятельно рекомендую купить или собрать ГИР, заодно он и волномером универсальным будет. Без этой простой примочки НОРМАЛЬНО отладить приёмо/передающий агрегат практически невозможно.

_________________
В начале жизнь мучает вопросами, в конце - ответами...


Вернуться наверх
 
Не в сети
 Заголовок сообщения: Re: Радиостанция СВ
СообщениеДобавлено: Ср мар 02, 2011 14:50:14 
Нашел транзистор. Понюхал.
Аватар пользователя

Зарегистрирован: Сб апр 18, 2009 11:01:12
Сообщений: 161
Откуда: Россия, г. Санкт-Петербург
Рейтинг сообщения: 0
Поподробнее про ГИР и схемку в студию! :))

_________________
С уважением, Дмитрий


Вернуться наверх
 
Не в сети
 Заголовок сообщения: Re: Радиостанция СВ
СообщениеДобавлено: Ср мар 02, 2011 15:20:42 
Встал на лапы

Зарегистрирован: Сб фев 19, 2011 14:40:58
Сообщений: 148
Откуда: Ангарск
Рейтинг сообщения: 0
спаял первую схему и.... кажись шельма запустился на 3ей гармонике, я его поймал на частоте 106,0 мГц !!! причем в ФМ-диапазоне больше нигде тишины не поймал. Передатчик тишину делает на 107,8 т.е. разница больше чем 465кГц.

То daimon1004: волномер настраивал по передатчику, параллельно катушке подстроечный конденсатор подкрутил по максимуму показаний вольтметра. Передатчик естественно был включен и вещал в эфир как раз на 27мГц. Схема волномера в первом посту на этой странице.


Вернуться наверх
 
Не в сети
 Заголовок сообщения: Re: Радиостанция СВ
СообщениеДобавлено: Ср мар 02, 2011 15:25:15 
Друг Кота
Аватар пользователя

Карма: 64
Рейтинг сообщений: 1102
Зарегистрирован: Ср ноя 17, 2010 23:10:55
Сообщений: 5837
Откуда: Ижевск LO66NU
Рейтинг сообщения: 0
daimon1004 писал(а):
Поподробнее про ГИР и схемку в студию! :))


https://radiokot.ru/forum/pkarma.php?f= ... n=decrease
http://www.cqham.ru/gdm.htm http://mikrocxema.ru/antenny-i-svyaz/ge ... nansa.html http://www.radioland.net.ua/sxemaid-118.html http://shemki.ru/readarticle.php?article_id=227 http://www.gelezo.com/antennas/cb_radio ... nansa.html
Изображение

Изображение
...............
Ну и промышленый Изображение

_________________
В начале жизнь мучает вопросами, в конце - ответами...


Последний раз редактировалось svic Ср мар 02, 2011 22:35:23, всего редактировалось 2 раз(а).

Вернуться наверх
 
Не в сети
 Заголовок сообщения: Re: Радиостанция СВ
СообщениеДобавлено: Ср мар 02, 2011 15:39:43 
Нашел транзистор. Понюхал.
Аватар пользователя

Зарегистрирован: Сб апр 18, 2009 11:01:12
Сообщений: 161
Откуда: Россия, г. Санкт-Петербург
Рейтинг сообщения: 0
Тут тогда возникает вопрос, как в точности знать, что ГИР настроен именно на необходимую частоту. Это, наверное, возможно только за счет расчета индуктивности сменных катушек, насколько я понимаю? Тогда конкретнее с заданной частотой - именно 27 Мгц? Наверное расчет вести при помощи радиокалькулятора?

_________________
С уважением, Дмитрий


Вернуться наверх
 
Не в сети
 Заголовок сообщения: Re: Радиостанция СВ
СообщениеДобавлено: Ср мар 02, 2011 15:56:20 
Друг Кота
Аватар пользователя

Карма: 64
Рейтинг сообщений: 1102
Зарегистрирован: Ср ноя 17, 2010 23:10:55
Сообщений: 5837
Откуда: Ижевск LO66NU
Рейтинг сообщения: 0
Дык калибровать по-любому придёться! Вы-ж не станете измерять линейкой на которую забыли нанести деления?!!! Калькулятором можно просчитать катушку. В принципе достаточно, потому, как кварц 26.85 не может генерить 26.80 или 26.90...

_________________
В начале жизнь мучает вопросами, в конце - ответами...


Вернуться наверх
 
Не в сети
 Заголовок сообщения: Re: Радиостанция СВ
СообщениеДобавлено: Ср мар 02, 2011 16:02:55 
Модератор
Аватар пользователя

Карма: 158
Рейтинг сообщений: 1600
Зарегистрирован: Пт апр 28, 2006 15:26:07
Сообщений: 11940
Откуда: Россия.
Рейтинг сообщения: 0
Медали: 2
Мявтор 3-й степени (1) Лучший человек Форума 2017 (1)
zdnfuk писал(а):
запустился на 3ей гармонике, я его поймал на частоте 106,0 мГц !!! причем в ФМ-диапазоне больше нигде тишины не поймал. Передатчик тишину делает на 107,8 т.е. разница больше чем 465кГц.
Не больше, а меньше на 15 кгц
Много конечно двигать. хотя можно и попробовать.
Был бы у тебя фильтр в приемнике на 455 кгц, то было бы легче. Тогда в передатчике нужно было бы двинуть на 5 кгц.
У тебя какой варикап?
Нужно бы с номинальной емкостью маленькой и напряжение смещения там переменным резистором побольше выстави. Лучше напряжение на него через стабилитрон КС147 подать.
Еще придется уменьшать индуктивность катушки, что последовательно с варикапом стоит в передатчике, но это уменьшит девиацию.
Или ставить вместо керамического фильтра хотя бы пару катушек. Тогда можно любую разность.
И еще попробовать сделать попытку сделать генератор по второй схеме. Он тогда будет работать немного на другой частоте и возможно она будет ближе к нужной.

Изображение


Вложения:
1.GIF [7.74 KiB]
Скачиваний: 2907
Вернуться наверх
 
Не в сети
 Заголовок сообщения: Re: Радиостанция СВ
СообщениеДобавлено: Ср мар 02, 2011 16:22:02 
Встал на лапы

Зарегистрирован: Сб фев 19, 2011 14:40:58
Сообщений: 148
Откуда: Ангарск
Рейтинг сообщения: 0
При таком генераторе прием передатчика прекратился. Варикап у меня кв109А. Какой фильтр у меня в приемнике стоит - я не знаю, могу только сфотографировать. Тишина в ФМ приемнике наблюдается всегда в диапазоне а не на одной частоте например 106,0. Всегда диапазон с разбегом в 2-3мГц


Последний раз редактировалось zdnfuk Ср мар 02, 2011 16:27:42, всего редактировалось 1 раз.

Вернуться наверх
 
Не в сети
 Заголовок сообщения: Re: Радиостанция СВ
СообщениеДобавлено: Ср мар 02, 2011 16:43:07 
Модератор
Аватар пользователя

Карма: 158
Рейтинг сообщений: 1600
Зарегистрирован: Пт апр 28, 2006 15:26:07
Сообщений: 11940
Откуда: Россия.
Рейтинг сообщения: 0
Медали: 2
Мявтор 3-й степени (1) Лучший человек Форума 2017 (1)
zdnfuk писал(а):
При таком генераторе прием передатчика прекратился. Варикап у меня кв109А. Какой фильтр у меня в приемнике стоит - я не знаю, могу только сфотографировать
А на приемник ты его ловишь.
Меняй индуктивность катушки. Думаю её увеличивать нужно.
Сердечник какой у тебя?
Этот генератор, что бы проверить работоспособность схемы можно запустить без кварца. Вместо кварца поставить конденсатор 1000 - 100000 пф и убедиться, что он генерирует.

Фильтр откуда взял?
zdnfuk писал(а):
Тишина в ФМ приемнике наблюдается всегда в диапазоне а не на одной частоте например 106,0. Всегда диапазон с разбегом в 2-3мГц
С конденсатором частота на приемнике должна быть в районе 100 мгц.
С кварцем сначала индуктивность нужно поставить на максимум, а затем уменьшать. Напряжение на выходе контролировать диодным пробником. Оно должно расти, но не нужно его доводить до максимума. Нужно остановиться немного не доходя до него или найти максимум и немного ввернуть сердечник если он ферритовый.

Пробник любой из этих.

Изображение


Вернуться наверх
 
Показать сообщения за:  Сортировать по:  Вернуться наверх
Начать новую тему Ответить на тему  [ Сообщений: 2069 ]     ... , , , 8, , , ...  

Часовой пояс: UTC + 3 часа


Кто сейчас на форуме

Сейчас этот форум просматривают: нет зарегистрированных пользователей и гости: 12


Вы не можете начинать темы
Вы не можете отвечать на сообщения
Вы не можете редактировать свои сообщения
Вы не можете удалять свои сообщения
Вы не можете добавлять вложения

Найти:
Перейти:  


Powered by phpBB © 2000, 2002, 2005, 2007 phpBB Group
Русская поддержка phpBB
Extended by Karma MOD © 2007—2012 m157y
Extended by Topic Tags MOD © 2012 m157y