Например TDA7294

Форум РадиоКот • Просмотр темы - Радиостанция CB(Си-Би)
Форум РадиоКот
Здесь можно немножко помяукать :)

Текущее время: Чт фев 12, 2026 01:23:43

Часовой пояс: UTC + 3 часа


ПРЯМО СЕЙЧАС:



Начать новую тему Ответить на тему  [ Сообщений: 2069 ]     ... , , , 90, , , ...  
Автор Сообщение
Не в сети
 Заголовок сообщения: Re: Радиостанция СВ
СообщениеДобавлено: Вс окт 27, 2019 09:16:43 
Собутыльник Кота
Аватар пользователя

Карма: 14
Рейтинг сообщений: 121
Зарегистрирован: Сб май 21, 2016 11:04:52
Сообщений: 2977
Откуда: Беларусь
Рейтинг сообщения: 0
ну вот и появился у меня свой синтезатор частоты
Изображение

довольно быстро добрался из китая,

собрал на нем и ардуинке вот такой синтез.

Изображение

правда, офсет какйо-то в 9 мгц проявлися. Ставлю 50 мгц, частоту ловлю на 59 мгц. Нужно скетч посмотреть ,


Вернуться наверх
 
Не в сети
 Заголовок сообщения: Re: Радиостанция СВ
СообщениеДобавлено: Вс окт 27, 2019 14:22:03 
Вымогатель припоя
Аватар пользователя

Карма: 12
Рейтинг сообщений: 95
Зарегистрирован: Вс сен 08, 2013 21:36:22
Сообщений: 699
Откуда: 27.200 Мгц
Рейтинг сообщения: 1
http://www.ur5yfv.com.ua/2018/08/21/из- ... ратор-п-2/ отсюда скетч?
Если да то на дисплее вот так должно быть Изображение Если скетч от туда значит со скетчем начудил :)))
Повнимательней почитай там для прямого выхода нужно Изображение вот здесь с нужного удалить комент // , а на ненужное поставить//

_________________
Пока сам себя не пнёшь с места не сдвинешься


Вернуться наверх
 
Не в сети
 Заголовок сообщения: Re: Радиостанция СВ
СообщениеДобавлено: Вс окт 27, 2019 16:43:36 
Собутыльник Кота
Аватар пользователя

Карма: 14
Рейтинг сообщений: 121
Зарегистрирован: Сб май 21, 2016 11:04:52
Сообщений: 2977
Откуда: Беларусь
Рейтинг сообщения: 0
yura860, Спасибо. Верно вы все подсказали

у меня так:
volatile uint32_t USB = 900150000ULL;
volatile uint32_t bfo = 900150000ULL; //start in usb

..................


//Remove comment (//) from the option you want to use. Pick only one
#define IF_Offset //Output is the display plus or minus the bfo frequency
//#define Direct_conversion //What you see on display is what you get
//#define FreqX4 //output is four times the display frequency

теперь все понятоно, можно расслабиться и покурить.

Надо подумать как облагородить схему и придать ей потребительский вид.
Думаю может правда Ардуину Мини заказать, хотя у меня Атмега8 безхозная гдето валяется.


Вернуться наверх
 
Не в сети
 Заголовок сообщения: Re: Радиостанция СВ
СообщениеДобавлено: Вс окт 27, 2019 16:53:20 
Вымогатель припоя
Аватар пользователя

Карма: 12
Рейтинг сообщений: 95
Зарегистрирован: Вс сен 08, 2013 21:36:22
Сообщений: 699
Откуда: 27.200 Мгц
Рейтинг сообщения: 0
А у меня по русски в скетче
Может этот лучше будет :tea:
Там промежуточную любую можно ставить. Если вникнуть в скетч то много можно добавить :)))


Вложения:
sintezator_Si5351_band_160_10.rar [4.71 KiB]
Скачиваний: 342

_________________
Пока сам себя не пнёшь с места не сдвинешься
Вернуться наверх
 
Эиком - электронные компоненты и радиодетали
Не в сети
 Заголовок сообщения: Re: Радиостанция СВ
СообщениеДобавлено: Вс окт 27, 2019 18:06:47 
Собутыльник Кота
Аватар пользователя

Карма: 14
Рейтинг сообщений: 121
Зарегистрирован: Сб май 21, 2016 11:04:52
Сообщений: 2977
Откуда: Беларусь
Рейтинг сообщения: 0
yura860, я задолбался скетч заливать. Новая библия на Гитхабе вообще не поддерживает эти скетчи.
Пришлось искать старые библиотеке

поначалу хотел взять все отсюда
http://ak2b.blogspot.com/2015/04/multi- ... d-vfo.html
здесь и схема есть и ссылки на все библиотеки

Но при компиляции выскакивала ошбика. Ошбика была свзана с неверным количеством параметров передаваемых в функцию

Потом начала смотреть и искать на ютутбе
Вышел на видос https://www.youtube.com/watch?v=K5CXwd8p7TY&t=99s

а через него на этус ссылку
https://yadi.sk/d/zF9rA9Rx4crmag


где лежали старые библиотека

Si5351Arduino-master

от 2015 года, подложил эту библиотеку в компилятор Ардуино и все получилось.


Вернуться наверх
 
Не в сети
 Заголовок сообщения: Re: Радиостанция СВ
СообщениеДобавлено: Вс окт 27, 2019 20:26:17 
Вымогатель припоя
Аватар пользователя

Карма: 12
Рейтинг сообщений: 95
Зарегистрирован: Вс сен 08, 2013 21:36:22
Сообщений: 699
Откуда: 27.200 Мгц
Рейтинг сообщения: 0
Да всё верно. Искать библиотеки это ещё тот гемор. Но это ещё не всё , калибровку делал? Я могу завтра тебе скинуть и библиотеки и как калибровать. И как добавить clk 1 и ещё одну выходную частоту.

_________________
Пока сам себя не пнёшь с места не сдвинешься


Последний раз редактировалось yura860 Пн окт 28, 2019 06:04:36, всего редактировалось 1 раз.

Вернуться наверх
 
Не в сети
 Заголовок сообщения: Re: Радиостанция СВ
СообщениеДобавлено: Вс окт 27, 2019 22:24:20 
Собутыльник Кота
Аватар пользователя

Карма: 14
Рейтинг сообщений: 121
Зарегистрирован: Сб май 21, 2016 11:04:52
Сообщений: 2977
Откуда: Беларусь
Рейтинг сообщения: 0
yura860, ок, давайте, но пока думаю как этот аппарат облагородить, что бы можно было пользоваться.


Вернуться наверх
 
Не в сети
 Заголовок сообщения: Re: Радиостанция СВ
СообщениеДобавлено: Пн окт 28, 2019 08:53:33 
Собутыльник Кота
Аватар пользователя

Карма: 14
Рейтинг сообщений: 121
Зарегистрирован: Сб май 21, 2016 11:04:52
Сообщений: 2977
Откуда: Беларусь
Рейтинг сообщения: 0
и еще интересует можно ли сделать ЧМ на этом модуле.

Добавлено after 6 minutes 43 seconds:
где-то читал, что нужно дергать кварц на модуле и тогда получается узколопосная ЧМ. Может кто-то реально пробовал.


Вернуться наверх
 
Не в сети
 Заголовок сообщения: Re: Радиостанция СВ
СообщениеДобавлено: Пн окт 28, 2019 09:37:06 
Вымогатель припоя
Аватар пользователя

Карма: 12
Рейтинг сообщений: 95
Зарегистрирован: Вс сен 08, 2013 21:36:22
Сообщений: 699
Откуда: 27.200 Мгц
Рейтинг сообщения: 0
Лично у меня так неполучась приличная узкополосная чм. Пришлось месить сигнал с синтезатора и опорного генератора на кварце, там и получал узкополосную чм.

_________________
Пока сам себя не пнёшь с места не сдвинешься


Вернуться наверх
 
Не в сети
 Заголовок сообщения: Re: Радиостанция СВ
СообщениеДобавлено: Вт окт 29, 2019 07:56:00 
Собутыльник Кота
Аватар пользователя

Карма: 14
Рейтинг сообщений: 121
Зарегистрирован: Сб май 21, 2016 11:04:52
Сообщений: 2977
Откуда: Беларусь
Рейтинг сообщения: 0
А как это выглядит по схеме?


Вернуться наверх
 
Не в сети
 Заголовок сообщения: Re: Радиостанция СВ
СообщениеДобавлено: Вт окт 29, 2019 08:39:55 
Вымогатель припоя
Аватар пользователя

Карма: 12
Рейтинг сообщений: 95
Зарегистрирован: Вс сен 08, 2013 21:36:22
Сообщений: 699
Откуда: 27.200 Мгц
Рейтинг сообщения: 0
Ну к примеру мы знаем нашу пч, дапустим 10 мгц. В скетче выстовляем пч 10 мгц. Берём кварц на 10мгц, на нём делаем чм модуляцию. Затем просто смешиваем сигнал с выхода 0 с нашим сигналом с кварцевого генератора, выделяем и усиливаем. Ну смеситель это какой удобно. У меня на bf998 неплохо месит.

_________________
Пока сам себя не пнёшь с места не сдвинешься


Вернуться наверх
 
Не в сети
 Заголовок сообщения: Re: Радиостанция СВ
СообщениеДобавлено: Ср окт 30, 2019 11:34:08 
Собутыльник Кота
Аватар пользователя

Карма: 14
Рейтинг сообщений: 121
Зарегистрирован: Сб май 21, 2016 11:04:52
Сообщений: 2977
Откуда: Беларусь
Рейтинг сообщения: 0
Ничего не понял. Речь идет о передатчике? Получается, имеем синтезатор и еще надо кварц на нужную частоту. Что-то не складывается.


Вернуться наверх
 
Не в сети
 Заголовок сообщения: Радиостанция СВ
СообщениеДобавлено: Ср окт 30, 2019 12:38:04 
Вымогатель припоя
Аватар пользователя

Карма: 5
Рейтинг сообщений: 68
Зарегистрирован: Пт май 23, 2008 16:49:28
Сообщений: 634
Откуда: Kyiv
Рейтинг сообщения: 0
Что-то не складывается.
Уже писали.
хочу вот этот синезатор спаять.
В твоем случае удобнее синтезатор делать на основе LM7001, а лучше LC72131 или LC7218, т.е. на основе PLL.
Иначе потом столкнешься с трудностями при построении ЧМ передатчика.


Вернуться наверх
 
Не в сети
 Заголовок сообщения: Радиостанция СВ
СообщениеДобавлено: Ср окт 30, 2019 12:38:04 
Друг Кота

Зарегистрирован: Вт мар 13, 2012 12:16:13
Сообщений: 8962
Откуда: .ru
Рейтинг сообщения: 0
где-то читал, что нужно дергать кварц на модуле и тогда получается узколопосная ЧМ. Может кто-то реально пробовал.

теоретически возможно двигать опорный кварц)) теоретически зависит от скорости перестройки синтезатора...
например в старых радиотелефонах и старых FM приёмниках (с синтезатором) наблюдал скорость перестройки частоты синтезатора...
у телефонов около 0,5 секунды... узкополосную ЧМ сделать можно... но работать будет только на низких частотах)) завал по верхам...

практически все современные радио модули имеют высокую скорость перестройки частоты... например nrf24 не более 0,000130 c.
при такой высокой скорости должна получиться нормальная ЧМ... на средних частотах))
да, и кстати са кварц имеет задержку перестройки... из-за высокой добротности... но это меньше влияет...


Вернуться наверх
 
Не в сети
 Заголовок сообщения: Re: Радиостанция СВ
СообщениеДобавлено: Ср окт 30, 2019 16:32:44 
Вымогатель припоя
Аватар пользователя

Карма: 12
Рейтинг сообщений: 95
Зарегистрирован: Вс сен 08, 2013 21:36:22
Сообщений: 699
Откуда: 27.200 Мгц
Рейтинг сообщения: 0
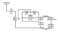
Изображение
Ну вот пример схемы синтезатора и включения кварца в нём .
Нет ну может у меня руки кривые или магнитная буря на солнце была в тот момент :))) но включение варикапа последовательно кварцу в этой схеме не дало достаточной ЧМ. Модуляция конечно присутствовала но была явно мала, варикапы пробовал и с малой ёмкостью и с большой. Получилась Хе...я. Может это особенность внутреннего генератора :dont_know: . Выход вижу в отдельном генераторе с модуляцией ЧМ , уже с которого подавать опорный сигнал на сишку.
Пробуй, делай, а мы посмотрим :tea:

_________________
Пока сам себя не пнёшь с места не сдвинешься


Вернуться наверх
 
Не в сети
 Заголовок сообщения: Re: Радиостанция СВ
СообщениеДобавлено: Ср окт 30, 2019 22:21:23 
Собутыльник Кота
Аватар пользователя

Карма: 14
Рейтинг сообщений: 121
Зарегистрирован: Сб май 21, 2016 11:04:52
Сообщений: 2977
Откуда: Беларусь
Рейтинг сообщения: 0
yura860 писал(а):
Выход вижу в отдельном генераторе с модуляцией ЧМ , уже с которого подавать опорный сигнал на сишку.


ну вот сейчас вроде понял к чему Вы клоните. Т.е делаем отдельный генератор , ЧМ модулируем его и подставляем вместо того который штатно в сишке предусмотрен. Т.е надо даташит глятнуть , как там все это устроено.

а так делали
Цитата:
Модуляция/девиация нормальная, звучит чисто, пиратить можно ,только качать кварц не 27MHz, а 10 например, как на видео, тогда девиация получается ближе к норме ~(+-3KHz)


Изображение

Добавлено after 1 minute 6 seconds:
http://www.cqham.ru/forum/showthread.ph ... p-FM/page2

Добавлено after 4 hours 35 minutes 14 seconds:
тут еще немного не в тему, но тем не менее. А если я подключу дисплей 1602 по протоколу i2C (айтуси), то скетч придется переписывать или не надо? Просто на будущее может еще что-то буду делать пины освобождаются.


Вернуться наверх
 
Не в сети
 Заголовок сообщения: Re: Радиостанция СВ
СообщениеДобавлено: Пт ноя 01, 2019 11:10:42 
Собутыльник Кота
Аватар пользователя

Карма: 14
Рейтинг сообщений: 121
Зарегистрирован: Сб май 21, 2016 11:04:52
Сообщений: 2977
Откуда: Беларусь
Рейтинг сообщения: 0
захотел подкинуть сигнал с синтезатора на к174пс1

Изображение

вот нарыл схемку. Но у меня кольца такого нету. Можно ли оботись обычной катушкой. На что здесь это кольцо влияет.
Я понимаю иногда у человека до фига разных колец и он их тыкает везде. Но у меня есть колечки но не более 5 мм в диаметре.

Добавлено after 14 minutes 10 seconds:
погуглил, понял что это широкополосный трансформатор.


Вернуться наверх
 
Не в сети
 Заголовок сообщения: Re: Радиостанция СВ
СообщениеДобавлено: Пт ноя 01, 2019 11:11:23 
Друг Кота

Зарегистрирован: Вт мар 13, 2012 12:16:13
Сообщений: 8962
Откуда: .ru
Рейтинг сообщения: 0
влияет на широкополосность.
колечки ставят например в широкополосных усилителях... или широкополосных согласующих устройствах антенн.
Вложение:
широкополосный УВЧ_1.jpg [135.84 KiB]
Скачиваний: 437


колечки должны быть из высокочастотной марки феррита. можно взять колечко с усилителя антенны типа "полька"
Вложение:
усилитель.jpg [146.15 KiB]
Скачиваний: 399

и т.д.


Вернуться наверх
 
Не в сети
 Заголовок сообщения: Re: Радиостанция СВ
СообщениеДобавлено: Пт ноя 01, 2019 12:57:57 
Собутыльник Кота
Аватар пользователя

Карма: 14
Рейтинг сообщений: 121
Зарегистрирован: Сб май 21, 2016 11:04:52
Сообщений: 2977
Откуда: Беларусь
Рейтинг сообщения: 0
можно ли применить кольцо от SWA усилителя?

Добавлено after 34 seconds:
увидел, что ответили уже. Спасибо!

Добавлено after 1 hour 40 minutes 34 seconds:
собрал до кучи синтезатор

Изображение Изображение

Добавлено after 2 minutes 8 seconds:
полезная будет в хозяйстве вещь


Вернуться наверх
 
Не в сети
 Заголовок сообщения: Re: Радиостанция СВ
СообщениеДобавлено: Пт ноя 01, 2019 17:57:50 
Вымогатель припоя
Аватар пользователя

Карма: 12
Рейтинг сообщений: 95
Зарегистрирован: Вс сен 08, 2013 21:36:22
Сообщений: 699
Откуда: 27.200 Мгц
Рейтинг сообщения: 0
Откалибровал?
Лично у меня по скетчу запустилось очень в стороне.

_________________
Пока сам себя не пнёшь с места не сдвинешься


Вернуться наверх
 
Показать сообщения за:  Сортировать по:  Вернуться наверх
Начать новую тему Ответить на тему  [ Сообщений: 2069 ]     ... , , , 90, , , ...  

Часовой пояс: UTC + 3 часа


Кто сейчас на форуме

Сейчас этот форум просматривают: нет зарегистрированных пользователей и гости: 18


Вы не можете начинать темы
Вы не можете отвечать на сообщения
Вы не можете редактировать свои сообщения
Вы не можете удалять свои сообщения
Вы не можете добавлять вложения

Найти:
Перейти:  


Powered by phpBB © 2000, 2002, 2005, 2007 phpBB Group
Русская поддержка phpBB
Extended by Karma MOD © 2007—2012 m157y
Extended by Topic Tags MOD © 2012 m157y