Например TDA7294

Форум РадиоКот • Просмотр темы - Расчет супергетеродинного приемника.
Форум РадиоКот
Здесь можно немножко помяукать :)

Текущее время: Пт янв 02, 2026 19:53:25

Часовой пояс: UTC + 3 часа


ПРЯМО СЕЙЧАС:



Начать новую тему Ответить на тему  [ Сообщений: 335 ]     ... , , , 12, , , ...  
Автор Сообщение
Не в сети
 Заголовок сообщения: Re: Расчет супергетеродинного приемника.
СообщениеДобавлено: Пт мар 20, 2015 14:11:11 
Встал на лапы

Зарегистрирован: Вс ноя 16, 2014 22:44:09
Сообщений: 83
Рейтинг сообщения: 0
И еще такой вопросик для моей каскодной схемы используются два транзистора КТ315Д и КТ371А. В первом случае я в схему вставляю два транзистора КТ315Д, а потом два транзистора КТ371А, чтобы сравнить какой из транзисторов лучше взять. При использовании транзисторов КТ315Д на выходе я не получаю нужного коэффициента усиления, а КТ371А получаю мне нужный коэффициент усиления, так вот вопрос в следующем как проверить мне на схеме, почему для одного транзистора коэффициент усиления нету, а для другого есть с чем это может быть связано?


Вложения:
70D0B1B8.jpg [70.54 KiB]
Скачиваний: 472
Вернуться наверх
 
Не в сети
 Заголовок сообщения: Re: Расчет супергетеродинного приемника.
СообщениеДобавлено: Пт мар 20, 2015 14:54:43 
Мудрый кот
Аватар пользователя

Карма: 19
Рейтинг сообщений: 166
Зарегистрирован: Сб окт 10, 2009 17:16:58
Сообщений: 1732
Откуда: Россия.
Рейтинг сообщения: 0
Сергей1001 писал(а):
почему для одного транзистора коэффициент усиления нету, а для другого есть с чем это может быть связано?
Транзисторы для УВЧ выбирают в зависимости от рабочей частоты на которой работает приемник.
Нужно выбирать такой, что бы Fт транзистора превышала рабочую частоту раз в десять.
У транзистора КТ315 Fт=250 МГц
У транзисторов КТ371 поищите в справочниках сами.

Насчет шумов транзистора я здесь не говорю, а этот параметр при выборе транзистора для УВЧ тоже важен, особенно, в диапазоне УКВ.


Вернуться наверх
 
Не в сети
 Заголовок сообщения: Re: Расчет супергетеродинного приемника.
СообщениеДобавлено: Пт мар 20, 2015 15:04:45 
Встал на лапы

Зарегистрирован: Вс ноя 16, 2014 22:44:09
Сообщений: 83
Рейтинг сообщения: 0
У транзистора КТ371А граничная частота 3000МГц, у меня же рабочая частота 90 МГц т.е. этот подходит? только почему мы транзистор выбираем по граничной частоте? Если это условие выполняться не будет к чему это приведет?


Вернуться наверх
 
Не в сети
 Заголовок сообщения: Re: Расчет супергетеродинного приемника.
СообщениеДобавлено: Пт мар 20, 2015 18:50:02 
Друг Кота
Аватар пользователя

Карма: 64
Рейтинг сообщений: 1102
Зарегистрирован: Ср ноя 17, 2010 23:10:55
Сообщений: 5837
Откуда: Ижевск LO66NU
Рейтинг сообщения: 0
У всех без исключения биполярных транзисторов коэффициент передачи тока равномерно падает с ростом частоты. При частоте, равной граничной, величина изменения тока коллектора становится равной величине изменения тока базы, т.е. коэффициент передачи равен единице и если бы транзистор не инвертировал сигнала, то его на этой частоте можно было бы смело заменить кусочком провода, о каком-то усилении, разумеется, не может быть и речи. Грубо говоря если Вы хотите усилить, скажем, 70МГц, а транзистор у Вас имеет ft=700МГц, то усилить ток он сможет не более, чем в десять раз, хотя на 7МГц этот-же транзистор усилит в сто раз (если, естественно, статический коэффициент передачи более ста).

_________________
В начале жизнь мучает вопросами, в конце - ответами...


Вернуться наверх
 
Эиком - электронные компоненты и радиодетали
Не в сети
 Заголовок сообщения: Re: Расчет супергетеродинного приемника.
СообщениеДобавлено: Сб мар 21, 2015 16:56:14 
Встал на лапы

Зарегистрирован: Вс ноя 16, 2014 22:44:09
Сообщений: 83
Рейтинг сообщения: 0
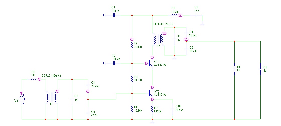
Спасибо конечно за информацию, но только что-то я не могу понять почему в моей схеме при использовании транзистора КТ315Д на выходе усилителя не выдает нужного мне коэффициента усиления, за счет чего это может быть? Может мне кто-нибудь подскажет, совет даст как проверить именно на схеме где неисправность. Схему прикладываю к сообщению. Также на ней изображены токи по постоянному режиму.


Вложения:
c58798F4.jpg [82.12 KiB]
Скачиваний: 465
Вернуться наверх
 
Не в сети
 Заголовок сообщения: Re: Расчет супергетеродинного приемника.
СообщениеДобавлено: Сб мар 21, 2015 17:04:13 
Мудрый кот
Аватар пользователя

Карма: 14
Рейтинг сообщений: 230
Зарегистрирован: Пн янв 12, 2009 01:59:20
Сообщений: 1815
Откуда: Россия.
Рейтинг сообщения: 0
Сергей1001 писал(а):
почему в моей схеме при использовании транзистора КТ315Д на выходе усилителя не выдает нужного мне коэффициента усиления
Вы читать то, что Вам уже написали в состоянии?
Вот же чуть выше уже написали.
jemchug писал(а):
Нужно выбирать такой, что бы Fт транзистора превышала рабочую частоту раз в десять.
У транзистора КТ315 Fт=250 МГц
Рабочая частота у вас какая?
Вы её на десять можете умножить и по этому параметру выбрать транзистор?
Также посмотрите, подходит ли КТ315 для этих целей у которого Fт=250 МГЦ ?

Возьмите транзистор КТ368 и не мучайтесь тогда, хотя можете взять и КТ371, только в данном случае это будет перебор.


Вернуться наверх
 
Не в сети
 Заголовок сообщения: Re: Расчет супергетеродинного приемника.
СообщениеДобавлено: Сб мар 21, 2015 17:21:30 
Встал на лапы

Зарегистрирован: Вс ноя 16, 2014 22:44:09
Сообщений: 83
Рейтинг сообщения: 0
Просто очень трудно понимаю все эти процессы, по поводу граничной частоты, что она должна быть в 10 раз больше рабочей частоты. В некоторых справочника пишет, что граничная частоты должна быть больше в два раза рабочей частоты, т.е. по идее тогда транзистор КТ315Д должен подходить для моего усилителя. Рабочая частота моя 90 МГц. Я так понял, что граничная частота связана со статическим коэффициентом усиления по току т.е. я правильно понимаю значения усиленного тока на выходе транзистора VT2 не хватает для запитки транзистора VT1, я правильно понимаю это?. Это я прочитал из справочника, что транзистор VT2 должен запитывать транзистор VT1 по току.


Вернуться наверх
 
Не в сети
 Заголовок сообщения: Re: Расчет супергетеродинного приемника.
СообщениеДобавлено: Сб мар 21, 2015 17:34:08 
Мудрый кот
Аватар пользователя

Карма: 19
Рейтинг сообщений: 166
Зарегистрирован: Сб окт 10, 2009 17:16:58
Сообщений: 1732
Откуда: Россия.
Рейтинг сообщения: 0
Сергей1001 писал(а):
В некоторых справочника пишет, что граничная частоты должна быть больше в два раза рабочей частоты
Зачем тогда нас спрашиваете?
Делайте тогда по справочнику в котором так написано и разбирайтесь почему сведения их этого справочника не совпадают с реальным положением дел.
Т.е. по нашим советам все совпадает, а по справочнику не совпадают, но вы все равно верите своему справочнику, а не нам.

И кстати, мы говорим об Fт, т.е. том параметрею что приведен в справочнике на транзистор КТ315

частота, при которой модуль коэффициента передачи тока в схеме с общим эмиттером экстраполируется к единице.

Или её еще называют:
Граничная частота коэффициента передачи тока

Что вы имеете в виду под словом "граничная частота" мы не знаем.


Вернуться наверх
 
Не в сети
 Заголовок сообщения: Re: Расчет супергетеродинного приемника.
СообщениеДобавлено: Сб мар 21, 2015 17:59:17 
Встал на лапы

Зарегистрирован: Вс ноя 16, 2014 22:44:09
Сообщений: 83
Рейтинг сообщения: 0
Я лучше вам буду верить) здесь дельные советы дают я просто проверяю. Просто хочется знать больше, чтобы когда будет защита я не облажался по поводу ответа, насчет граничной частоты. Последний вопрос задам так сказать для достоверности, значит коэффициента усиления нужного у меня нет из-за того, что граничная частота меньше вот этого условия Fт>10Fраб? Т.е. всегда нужно выбирать транзистор, чтобы граничная частота была больше 10Fраб?


Вернуться наверх
 
Не в сети
 Заголовок сообщения: Re: Расчет супергетеродинного приемника.
СообщениеДобавлено: Сб мар 21, 2015 18:23:15 
Мудрый кот
Аватар пользователя

Карма: 19
Рейтинг сообщений: 166
Зарегистрирован: Сб окт 10, 2009 17:16:58
Сообщений: 1732
Откуда: Россия.
Рейтинг сообщения: 0
Сергей1001 писал(а):
когда будет защита я не облажался по поводу ответа
Fт(Граничная частота коэффициента передачи тока) — это частота, при которой модуль коэффициента передачи тока в схеме с общим эмиттером экстраполируется к единице, т.е. по току уже не усиливает.
Если в вашем случае взять транзистор с Fт=900 МГц, то это значит, что модуль коэффициента передачи тока в схеме с общим эмиттером у вас будет равен 10.
Куда уж меньше, хотя в критических случаях можно немного и уменьшить и взять с Fт порядка 700 МГц
Но это приведет к снижению усиления.
А вот КТ315 со своей Fт=250 МГц практически на частоте 90 МГц ничего не усилит.

У транзистора есть еще параметр
Предельная частота коэффициента передачи тока F h21эчастота, на которой модуль коэффициента передачи тока падает на 3 дБ по сравнению с его низкочастотным значением.
Т.е. это частота, усиление на которой падает только где то на 30%
Но этого параметра я в справочниках что то не видел.
А вот если этот параметр найти, то как раз можно брать Fраб=0,5*F h21э

А вообще с этими терминами можно запутаться.
Часто и в книжках их путают.

Вот здесь еще подобное обсуждали.
http://forum.cxem.net/index.php?showtopic=25106


Вернуться наверх
 
Не в сети
 Заголовок сообщения: Re: Расчет супергетеродинного приемника.
СообщениеДобавлено: Сб апр 04, 2015 13:44:37 
Встал на лапы

Зарегистрирован: Вс ноя 16, 2014 22:44:09
Сообщений: 83
Рейтинг сообщения: 0
Ребят подскажите как рассчитать контур с автотрансформаторной связью! В интернете ничего не нашел нужного. Коллектор транзистора подсоединяется к отводу катушки, а с другой стороны тоже к отводу с другой стороны, как это все рассчитать не пойму


Вложения:
B8F5Cea9.jpg [13.74 KiB]
Скачиваний: 451
Вернуться наверх
 
Не в сети
 Заголовок сообщения: Re: Расчет супергетеродинного приемника.
СообщениеДобавлено: Вс апр 05, 2015 16:19:55 
Встал на лапы

Зарегистрирован: Вс ноя 16, 2014 22:44:09
Сообщений: 83
Рейтинг сообщения: 0
Ребят у меня тут проблема! Собираю супергетеродинный приемник, собрал преселектор. Теперь перехожу к смесителю к его расчету и не пойму, если я хочу собрать смеситель на том же транзисторе, что и преселектор рабочая точка транзистора в смесителе нужно выбирать другую? В книжке написано, что рабочую точку в смесителе необходимо выбирать на линейном участке крутизны, и соответственно потом можно будет определить ток Iк0. А для расчета усилителя промежуточной частоты опять на этом транзисторе тоже придется выбирать другую рабочую точку или можно взять туже рабочую точку, что и для преселектора. В начале для преселектора мне задана рабочая точка.


Вернуться наверх
 
Не в сети
 Заголовок сообщения: Re: Расчет супергетеродинного приемника.
СообщениеДобавлено: Вс апр 05, 2015 17:58:10 
Друг Кота
Аватар пользователя

Карма: 64
Рейтинг сообщений: 1102
Зарегистрирован: Ср ноя 17, 2010 23:10:55
Сообщений: 5837
Откуда: Ижевск LO66NU
Рейтинг сообщения: 0
Ну, тут уж либо УРЧ, либо смеситель. Без УРЧ с одним смесителем - частенько встречается.
В сундук заглядывали?

_________________
В начале жизнь мучает вопросами, в конце - ответами...


Вернуться наверх
 
Не в сети
 Заголовок сообщения: Re: Расчет супергетеродинного приемника.
СообщениеДобавлено: Вс апр 05, 2015 22:15:31 
Встал на лапы

Зарегистрирован: Вс ноя 16, 2014 22:44:09
Сообщений: 83
Рейтинг сообщения: 0
Все разобрался, только возник еще один вопрос, какую нужно взять частоту гетеродина, чтобы получить на выходе смесителя промежуточную частоту 3 МГц, если частота сигнала 90МГц? Предположу, скорей всего неправильно, 93МГц гетеродина, так?


Вернуться наверх
 
Не в сети
 Заголовок сообщения: Re: Расчет супергетеродинного приемника.
СообщениеДобавлено: Вс апр 05, 2015 22:27:08 
Держит паяльник хвостом
Аватар пользователя

Карма: 42
Рейтинг сообщений: 393
Зарегистрирован: Ср июн 27, 2007 17:09:12
Сообщений: 970
Рейтинг сообщения: 0
Сергей1001 писал(а):
93МГц гетеродина, так?
87 МГц в данном случае будет предпочтительнее.


Вернуться наверх
 
Не в сети
 Заголовок сообщения: Re: Расчет супергетеродинного приемника.
СообщениеДобавлено: Вс апр 05, 2015 22:56:39 
Встал на лапы

Зарегистрирован: Вс ноя 16, 2014 22:44:09
Сообщений: 83
Рейтинг сообщения: 0
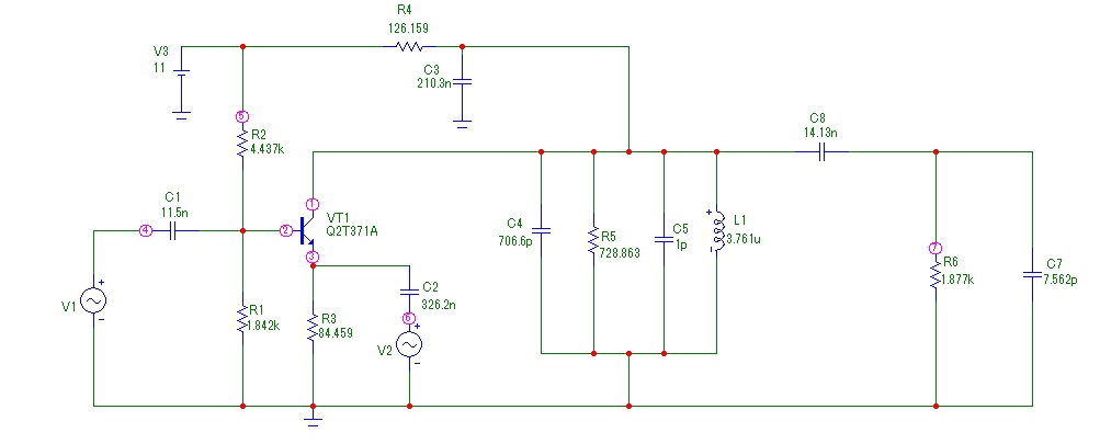
спасибо учел в схеме частоту гетеродина 87 МГц, но теперь еще вопрос, собрал схему в Micro-Cap, а как вообще проверить функционирование схемы? Построил АЧХ на в узле 1 и 7 (на схеме обозначено кружками) только АЧХ получилось странное какое то на нулевую частоту сместилось и коэффициент передачи получился не тот который нужен, такое может быть? Может кто собирал схемы смесителей расскажет, как проверить схему на ее работоспособность.


Вложения:
2269886e.jpg [186.63 KiB]
Скачиваний: 457
DE5b9F0c.jpg [51.98 KiB]
Скачиваний: 415
Вернуться наверх
 
Не в сети
 Заголовок сообщения: Re: Расчет супергетеродинного приемника.
СообщениеДобавлено: Вс апр 05, 2015 23:14:46 
Держит паяльник хвостом
Аватар пользователя

Карма: 42
Рейтинг сообщений: 393
Зарегистрирован: Ср июн 27, 2007 17:09:12
Сообщений: 970
Рейтинг сообщения: 0
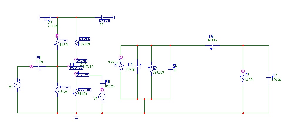
А какой ток течет через этот транзистор и какое у него напряжение на коллекторе?

Изображение

Зачем там три конденсатора включенных параллельно С3, С4, С5 и почему вместо трех не поставили один равный сумме этих конденсаторов?
Какая добротность и полоса пропускания контура в коллекторной цепи?
Он же зашунтирован сотней ом параллельно включенными резисторами R4 и R5?


Вложения:
1.PNG [35.29 KiB]
Скачиваний: 905
Вернуться наверх
 
Не в сети
 Заголовок сообщения: Re: Расчет супергетеродинного приемника.
СообщениеДобавлено: Пн апр 06, 2015 00:17:58 
Встал на лапы

Зарегистрирован: Вс ноя 16, 2014 22:44:09
Сообщений: 83
Рейтинг сообщения: 0
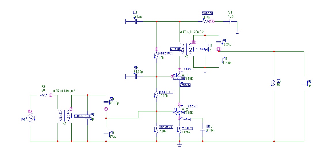
Вот немного исправил схему, постоянный ток коллектора у меня 26.05 мА, когда я подсоединяю контуру ток меняется на 85 мА, это не должно быть так, подскажите как подключить коллектор к контуру?
Полоса пропускания 500 кГц


Вложения:
DE5b9F0c.jpg [57.75 KiB]
Скачиваний: 483
Вернуться наверх
 
Не в сети
 Заголовок сообщения: Re: Расчет супергетеродинного приемника.
СообщениеДобавлено: Пн апр 06, 2015 07:43:52 
Друг Кота
Аватар пользователя

Карма: 64
Рейтинг сообщений: 1102
Зарегистрирован: Ср ноя 17, 2010 23:10:55
Сообщений: 5837
Откуда: Ижевск LO66NU
Рейтинг сообщения: 0
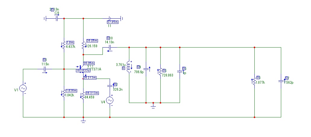
Вы бы хоть кондерчик разделительный поставили, а то коротите по постоянке коллектор через катушки.

_________________
В начале жизнь мучает вопросами, в конце - ответами...


Вернуться наверх
 
Не в сети
 Заголовок сообщения: Re: Расчет супергетеродинного приемника.
СообщениеДобавлено: Пн апр 06, 2015 10:10:15 
Встал на лапы

Зарегистрирован: Вс ноя 16, 2014 22:44:09
Сообщений: 83
Рейтинг сообщения: 0
Я правильно подключил разделительный конденсатор? А так вообще я правильно подключил контур коллектору, посмотрите еще пожалуйста схему


Вложения:
B8F5Cea9.jpg [56.07 KiB]
Скачиваний: 489
Вернуться наверх
 
Показать сообщения за:  Сортировать по:  Вернуться наверх
Начать новую тему Ответить на тему  [ Сообщений: 335 ]     ... , , , 12, , , ...  

Часовой пояс: UTC + 3 часа


Кто сейчас на форуме

Сейчас этот форум просматривают: нет зарегистрированных пользователей и гости: 26


Вы не можете начинать темы
Вы не можете отвечать на сообщения
Вы не можете редактировать свои сообщения
Вы не можете удалять свои сообщения
Вы не можете добавлять вложения

Найти:
Перейти:  


Powered by phpBB © 2000, 2002, 2005, 2007 phpBB Group
Русская поддержка phpBB
Extended by Karma MOD © 2007—2012 m157y
Extended by Topic Tags MOD © 2012 m157y