Например TDA7294

Форум РадиоКот • Просмотр темы - Расчет супергетеродинного приемника.
Форум РадиоКот
Здесь можно немножко помяукать :)

Текущее время: Пт янв 09, 2026 15:35:32

Часовой пояс: UTC + 3 часа


ПРЯМО СЕЙЧАС:



Начать новую тему Ответить на тему  [ Сообщений: 335 ]     ... , , , 14, , ,  
Автор Сообщение
Не в сети
 Заголовок сообщения: Re: Расчет супергетеродинного приемника.
СообщениеДобавлено: Пт апр 17, 2015 18:44:06 
Держит паяльник хвостом
Аватар пользователя

Карма: 42
Рейтинг сообщений: 393
Зарегистрирован: Ср июн 27, 2007 17:09:12
Сообщений: 970
Рейтинг сообщения: 0
Сергей1001 писал(а):
искаженное АЧХ получается
Вот так обычно включается ФСС для правильного согласования со стороны смесителя и со стороны УПЧ

Изображение

Никаких П-контуров для согласования в данном случае ставить нет смысла.

За основу нужно просто взять схему какого либо промышленно изготовлявшегося приемника 70-х годов прошлого столетия и посмотреть на его схему.


Вложения:
1.PNG [18.14 KiB]
Скачиваний: 2126
Вернуться наверх
 
Не в сети
 Заголовок сообщения: Re: Расчет супергетеродинного приемника.
СообщениеДобавлено: Сб апр 18, 2015 12:13:23 
Встал на лапы

Зарегистрирован: Вс ноя 16, 2014 22:44:09
Сообщений: 83
Рейтинг сообщения: 0
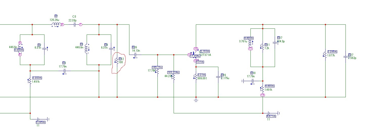
Спасибо за информацию! Подскажите как правильно подключить цепь согласования, чтобы согласовать вход второго транзистора? УПЧ у меня состоит из двух транзисторов. Первый выполняет роль избирательности, а второй транзистор усиление, так вот при подключении второго транзистора (т.е. усилителя) у меня сильно искажаются АЧХ, что после ФСС, что и на выходе второго транзистора, я думаю что проблема в цепи согласования, которая должна стоять перед перед вторым транзистором, правильно же? Когда я моделировал первый каскад у меня нагрузка была 100 Ом т.е. мне как то нужно согласовать это со вторым транзистором. К письму прикладываю АЧХ и схемы каскадов.


Вложения:
1EC4360D.jpg [117.56 KiB]
Скачиваний: 505
81e5DEa4.jpg [66.39 KiB]
Скачиваний: 518
Вернуться наверх
 
Не в сети
 Заголовок сообщения: Re: Расчет супергетеродинного приемника.
СообщениеДобавлено: Сб апр 18, 2015 12:17:05 
Встал на лапы

Зарегистрирован: Вс ноя 16, 2014 22:44:09
Сообщений: 83
Рейтинг сообщения: 0
это общая схема со вторым каскадом, я постарался подключить цепь согласования, но лучше не стало. Привожу АЧХ при подключении двух каскадов, на выходе ФСС и на выходе второго каскада


Вложения:
DC845072.jpg [182.77 KiB]
Скачиваний: 488
De4F946E.jpg [74.86 KiB]
Скачиваний: 473
Вернуться наверх
 
Не в сети
 Заголовок сообщения: Re: Расчет супергетеродинного приемника.
СообщениеДобавлено: Сб апр 18, 2015 16:00:54 
Друг Кота

Карма: -1
Рейтинг сообщений: 86
Зарегистрирован: Вт мар 13, 2012 12:16:13
Сообщений: 8899
Откуда: .ru
Рейтинг сообщения: 0
Денис писал(а):
Вот так обычно включается ФСС для правильного согласования со стороны смесителя и со стороны УПЧ

Кстате... заметил что если использовать в смесителе вместо автотрансформаторной связи... обычную трансформаторную... то приёмник работает лучше. Интересно ... толи лучше согласование... толи лучше подавление частоты гетеродина на выходе ФСС... толи.. фиг знает)))
Сергей1001 писал(а):
у меня сильно искажаются АЧХ

Это контура расстроились при подключении второго транзистора... Измените (подберите) ёмкости или индуктивности контуров.
Как в "железе" исправить ... я знаю))) А как в программе расчитать... без понятия))

Поставьте в программу-симулятор подстроечные катушки или конденсаторы... и крутите вручную ... до нормальной АЧХ... Программа покажет при каких ёмкостях и индуктивностях у вас будет чёткая АЧХ )))

А можно спросить? Зачем вам эти все рассчёты? :roll:


Вернуться наверх
 
Эиком - электронные компоненты и радиодетали
Не в сети
 Заголовок сообщения: Re: Расчет супергетеродинного приемника.
СообщениеДобавлено: Сб апр 18, 2015 16:17:53 
Встал на лапы

Зарегистрирован: Вс ноя 16, 2014 22:44:09
Сообщений: 83
Рейтинг сообщения: 0
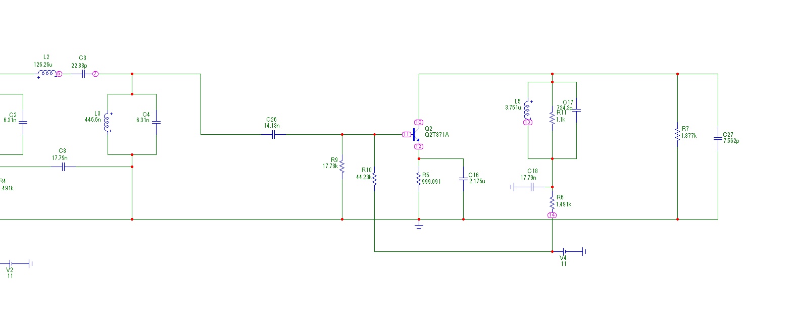
Для моего задания нужны расчеты. Скажите, если я подключу после контуров резистор АЧХ становится гораздо лучше. У меня вопрос так вообще можно подключить резистор (на схеме обозначен красным цветом)? Или только настраивать контуры нужно?


Вложения:
CbcF237C.jpg [185.9 KiB]
Скачиваний: 381
9c183cbf.jpg [89.95 KiB]
Скачиваний: 517
Вернуться наверх
 
Не в сети
 Заголовок сообщения: Re: Расчет супергетеродинного приемника.
СообщениеДобавлено: Сб апр 18, 2015 16:46:12 
Друг Кота

Карма: -1
Рейтинг сообщений: 86
Зарегистрирован: Вт мар 13, 2012 12:16:13
Сообщений: 8899
Откуда: .ru
Рейтинг сообщения: 0
Сергей1001 писал(а):
Для моего задания нужны расчеты.

Вот изверги))) Заставлять людей сидеть и мучатся... Их самих нужно заставить всё это считать)))

Вообщето... никто в ФСС резисторы не ставит... иначе теряется весь смысл самого ФСС - получить хорошую избирательность...
Наоборот! Стараются уменьшить влияния на ФСС, а не шунтировать ФСС резисторами)))

Сама АЧХ выравнивает подстройкой контуров... и регулировкой связи между ними... :roll: Для получения красивой АЧХ (лучшей линейности) подкручивают сами контура...


Вернуться наверх
 
Не в сети
 Заголовок сообщения: Re: Расчет супергетеродинного приемника.
СообщениеДобавлено: Сб апр 18, 2015 23:22:19 
Встал на лапы

Зарегистрирован: Вс ноя 16, 2014 22:44:09
Сообщений: 83
Рейтинг сообщения: 0
Если я начну подкручивать контура произойдет изменение полосы пропускания. Я начал подстраивать контура в результате АЧХ стало лучше, но полоса сузилась, но для моего задания так нельзя. Может еще что-то можно сделать?


Вернуться наверх
 
Не в сети
 Заголовок сообщения: Re: Расчет супергетеродинного приемника.
СообщениеДобавлено: Вс апр 19, 2015 07:29:35 
Друг Кота
Аватар пользователя

Карма: 12
Рейтинг сообщений: 207
Зарегистрирован: Вс июл 23, 2006 01:32:05
Сообщений: 3268
Откуда: г.Москва
Рейтинг сообщения: 0
Медали: 1
Получил миской по аватаре (1)
Красивую АЧХ с двумя контурами в ФСС получить проблематично. Ставте 3-4 контура.

_________________
R3Dio 73!


Вернуться наверх
 
Не в сети
 Заголовок сообщения: Re: Расчет супергетеродинного приемника.
СообщениеДобавлено: Вс апр 19, 2015 11:55:17 
Друг Кота

Карма: -1
Рейтинг сообщений: 86
Зарегистрирован: Вт мар 13, 2012 12:16:13
Сообщений: 8899
Откуда: .ru
Рейтинг сообщения: 0
Да... с двумя простыми контурами можно получить только двугорбую АЧХ..
При точной настройки двух контуров и связи между ними получим примерно чтото похожее на АЧХ...
Но это лучше чем у вас сейчас.)))

Полоса задаётся конденсатором связи.

И зачем вы поставили катушку? вы предаставляете как такую систему настроить вообще?)))

Кстате... у вас там ещё и на выходе есть третий контур... в итоге всего в схеме 3 контура. Так что можно подрегулировать... можно немного расстороить все контура на разные частоты... получим... широ-о-о-о-кую полосу))))


Вложения:
АЧХ.JPG [229.44 KiB]
Скачиваний: 434
Вернуться наверх
 
Не в сети
 Заголовок сообщения: Re: Расчет супергетеродинного приемника.
СообщениеДобавлено: Вс апр 19, 2015 12:39:24 
Встал на лапы

Зарегистрирован: Вс ноя 16, 2014 22:44:09
Сообщений: 83
Рейтинг сообщения: 0
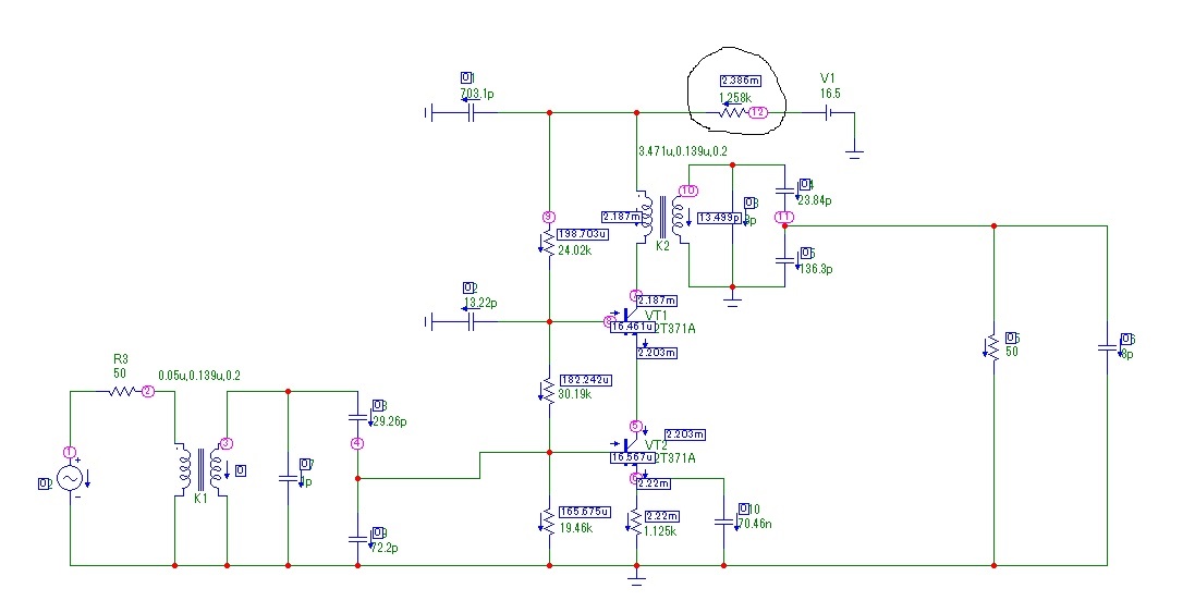
Такс мне вот сказали, что я могу оставить схему, но подключить еще эмиттерный повторитель (ОК), так вот вопрос, что из себя представляет эмиттерный повторитель(ОК)?


Вложения:
83b09209.jpg [65.27 KiB]
Скачиваний: 496
Вернуться наверх
 
Не в сети
 Заголовок сообщения: Re: Расчет супергетеродинного приемника.
СообщениеДобавлено: Вс апр 19, 2015 14:32:58 
Друг Кота

Карма: -1
Рейтинг сообщений: 86
Зарегистрирован: Вт мар 13, 2012 12:16:13
Сообщений: 8899
Откуда: .ru
Рейтинг сообщения: 0
эмиттерный повторитель (ОК) - это схема включения транзистора с общим коллектором...
Вам ещё много чего тут посоветуют)))) В вашей схеме не нужны никакие эмиттерные повторители... Тогда уже лучше использовать каскод... Но вам и он тоже не нужен.
Вам нужно просто:

1) настроить все контура
2) подобрать связь между двумя контурами с помощью конденсатора связи
3) подобрать связь всех транзисторов со всеми сконтурами в схеме

Вот и всё что вам нужно сделать. И сразу будет ровная АЧХ и нужная полоса. :tea:

P.S. Выкинте из схемы все лишнии катушки... У вас получается сложный фильтр УПЧ... как в телевизоре... Если вы не знаете как настраивать такие фильтры... то вы их в жизни не настроите)))))
Возьмите простой УПЧ от простого приёмника.


Вложения:
Комментарий к файлу: простой УПЧ
УПЧ.jpg [5.96 KiB]
Скачиваний: 512
Комментарий к файлу: сложный УПЧ телевизора.
upchi-micron_1_1.jpg [202.28 KiB]
Скачиваний: 352
83b09209.jpg [74.15 KiB]
Скачиваний: 370
Комментарий к файлу: каскод (ОЭ-ОБ)
vt135.gif [978 байт]
Скачиваний: 540
Комментарий к файлу: эмиттерный повторитель (ОК)
307.jpg [12.06 KiB]
Скачиваний: 453
Вернуться наверх
 
Не в сети
 Заголовок сообщения: Re: Расчет супергетеродинного приемника.
СообщениеДобавлено: Вс апр 19, 2015 20:53:42 
Встал на лапы

Зарегистрирован: Вс ноя 16, 2014 22:44:09
Сообщений: 83
Рейтинг сообщения: 0
Хотел еще спросить как корректировать значения индуктивностей по стандартных рядам? Емкости и резисторы нашел, смогу подкорректировать, а индуктивности не знаю как правильно сделать, подскажите. Можно допустим в перечне элементов указать индуктивность 434.5 мкГн, что она изготовляется согласно ТС?() Вообще такую индуктивность можно собрать конструктивно?


Вернуться наверх
 
Не в сети
 Заголовок сообщения: Re: Расчет супергетеродинного приемника.
СообщениеДобавлено: Пн апр 20, 2015 12:15:01 
Друг Кота

Карма: -1
Рейтинг сообщений: 86
Зарегистрирован: Вт мар 13, 2012 12:16:13
Сообщений: 8899
Откуда: .ru
Рейтинг сообщения: 0
Сергей1001 писал(а):
как корректировать значения индуктивностей по стандартных рядам? Можно допустим в перечне элементов указать индуктивность 434.5 мкГн... Вообще такую индуктивность можно собрать конструктивно?

Я не знаю как работает ваш симулятор...
Индуктивность 434.5 мкГн можно собрать конструктивно.
Думаю что можно задать в перечне элементов.

В приёмниках с ФСС на контурах, все контура подстраиваются вручную, при настройке приёмника.


Вернуться наверх
 
Не в сети
 Заголовок сообщения: Re: Расчет супергетеродинного приемника.
СообщениеДобавлено: Вт май 05, 2015 19:32:01 
Встал на лапы

Зарегистрирован: Вс ноя 16, 2014 22:44:09
Сообщений: 83
Рейтинг сообщения: 0
Ребят, скажите а как понимать вот такую запись "определить по схеме потребление от источника питания" я так понимаю это есть мощность?


Вернуться наверх
 
Не в сети
 Заголовок сообщения: Re: Расчет супергетеродинного приемника.
СообщениеДобавлено: Вт май 05, 2015 19:43:44 
Друг Кота
Аватар пользователя

Карма: 64
Рейтинг сообщений: 1102
Зарегистрирован: Ср ноя 17, 2010 23:10:55
Сообщений: 5837
Откуда: Ижевск LO66NU
Рейтинг сообщения: 0
Обычно под этим подразумевают потребляемый ток.

_________________
В начале жизнь мучает вопросами, в конце - ответами...


Вернуться наверх
 
Не в сети
 Заголовок сообщения: Re: Расчет супергетеродинного приемника.
СообщениеДобавлено: Вт май 05, 2015 20:48:23 
Встал на лапы

Зарегистрирован: Вс ноя 16, 2014 22:44:09
Сообщений: 83
Рейтинг сообщения: 0
Скажите я правильно понимаю, что потребляемый ток это то что я выделил? т.е.2.386 мА?


Вложения:
Сохраненное изображение 2015-5-5_21-49-59.856.jpg [77.99 KiB]
Скачиваний: 332
Вернуться наверх
 
Не в сети
 Заголовок сообщения: Re: Расчет супергетеродинного приемника.
СообщениеДобавлено: Вт май 05, 2015 21:03:16 
Друг Кота

Карма: -1
Рейтинг сообщений: 86
Зарегистрирован: Вт мар 13, 2012 12:16:13
Сообщений: 8899
Откуда: .ru
Рейтинг сообщения: 0
Правильно. :tea:


Вернуться наверх
 
Не в сети
 Заголовок сообщения: Re: Расчет супергетеродинного приемника.
СообщениеДобавлено: Вт май 05, 2015 23:54:09 
Встал на лапы

Зарегистрирован: Вс ноя 16, 2014 22:44:09
Сообщений: 83
Рейтинг сообщения: 0
а у меня еще два вопроса, скажите, а если около источника питания образуются два тока, один в источнике питания, а другой на резисторе, какой ток будет являться потребляемым, обвел на картинке(один ток 27.85 мА, а другой 26.05 мА). И еще вопрос как мне определить амплитуду, если в каждый момент времени амплитуда увеличивается?


Вложения:
м.jpg [189.2 KiB]
Скачиваний: 491
Сохраненное изображение 2015-5-5_23-51-22.383.jpg [61.16 KiB]
Скачиваний: 470
Вернуться наверх
 
Не в сети
 Заголовок сообщения: Re: Расчет супергетеродинного приемника.
СообщениеДобавлено: Ср май 06, 2015 06:29:08 
Друг Кота
Аватар пользователя

Карма: 64
Рейтинг сообщений: 1102
Зарегистрирован: Ср ноя 17, 2010 23:10:55
Сообщений: 5837
Откуда: Ижевск LO66NU
Рейтинг сообщения: 0
Цитата:
какой ток будет являться потребляемым?

27.85 мА (суммарный). Амплитуда определяется в установившемся режиме, в расчет берется только длительность переходных процессов.

_________________
В начале жизнь мучает вопросами, в конце - ответами...


Последний раз редактировалось svic Ср май 06, 2015 12:33:57, всего редактировалось 1 раз.

Вернуться наверх
 
Не в сети
 Заголовок сообщения: Re: Расчет супергетеродинного приемника.
СообщениеДобавлено: Ср май 06, 2015 12:03:54 
Встал на лапы

Зарегистрирован: Вс ноя 16, 2014 22:44:09
Сообщений: 83
Рейтинг сообщения: 0
т.е. потребляемый ток будет равен 26.05 мА? А насчет амплитуды, она сперва увеличивается у меня, а потом уменьшается, я не наблюдаю установившегося режима. Мне сказано нужно заменить амплитуду сигнала на выходе, а зачем мне длительность?


Вернуться наверх
 
Показать сообщения за:  Сортировать по:  Вернуться наверх
Начать новую тему Ответить на тему  [ Сообщений: 335 ]     ... , , , 14, , ,  

Часовой пояс: UTC + 3 часа


Кто сейчас на форуме

Сейчас этот форум просматривают: нет зарегистрированных пользователей и гости: 30


Вы не можете начинать темы
Вы не можете отвечать на сообщения
Вы не можете редактировать свои сообщения
Вы не можете удалять свои сообщения
Вы не можете добавлять вложения

Найти:
Перейти:  


Powered by phpBB © 2000, 2002, 2005, 2007 phpBB Group
Русская поддержка phpBB
Extended by Karma MOD © 2007—2012 m157y
Extended by Topic Tags MOD © 2012 m157y