Например TDA7294

Форум РадиоКот • Просмотр темы - усилитель к фм модулятору
Форум РадиоКот
Здесь можно немножко помяукать :)

Текущее время: Чт янв 22, 2026 12:27:17

Часовой пояс: UTC + 3 часа


ПРЯМО СЕЙЧАС:



Начать новую тему Ответить на тему  [ Сообщений: 522 ]     ... , , , 16, , , ...  
Автор Сообщение
Не в сети
 Заголовок сообщения: Re: усилитель к фм модулятору
СообщениеДобавлено: Вт июл 30, 2013 06:47:53 
Друг Кота
Аватар пользователя

Карма: 72
Рейтинг сообщений: 1153
Зарегистрирован: Чт ноя 20, 2008 04:20:48
Сообщений: 8084
Откуда: КурскЪ
Рейтинг сообщения: 0
Swamp_Dok писал(а):
Здравствуйте.
Можно ли собрать УМВЧ 0,5 ватт к генератору 90 МГц ЧМ (кт368) на транзисторах кт646В или кт603 ?
Если да, то хорошо бы получить схему или литературу, где будут описаны подобные усилители.

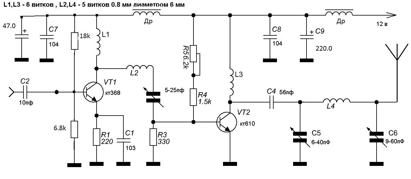
Выбирай.
Вложение:
УМ для стереомодулятора.jpg [32.72 KiB]
Скачиваний: 2118

Вложение:
УМ для ст.модулятора.jpg [40.57 KiB]
Скачиваний: 837

Вложение:
ум кт368 кт610.JPG [67.71 KiB]
Скачиваний: 1175

_________________
Принимаю вас 595+40db на уровне шумов на кухонный приёмник,антенна наружка-магнитная катушка..работает "Акация",вот такая информация.Роман.73!!!
"50 КСВ 075", UA3112SWL
Изображение


Вернуться наверх
 
Не в сети
 Заголовок сообщения: Re: усилитель к фм модулятору
СообщениеДобавлено: Вт июл 30, 2013 07:23:52 
Поставщик валерьянки для Кота

Карма: 2
Рейтинг сообщений: 2
Зарегистрирован: Чт июн 10, 2010 18:15:16
Сообщений: 2282
Откуда: Актюбинск
Рейтинг сообщения: 0
Сравнил схемы со своей, у меня какая то отстойная :) будет ли она нормально работать? radioclon14.500mb.net/usilitel%20dly%20fm-modulytora.htm


Вернуться наверх
 
Не в сети
 Заголовок сообщения: Re: усилитель к фм модулятору
СообщениеДобавлено: Вт июл 30, 2013 08:23:27 
Друг Кота
Аватар пользователя

Карма: 72
Рейтинг сообщений: 1153
Зарегистрирован: Чт ноя 20, 2008 04:20:48
Сообщений: 8084
Откуда: КурскЪ
Рейтинг сообщения: 0
Раз фуфловая собирай нормальную.

_________________
Принимаю вас 595+40db на уровне шумов на кухонный приёмник,антенна наружка-магнитная катушка..работает "Акация",вот такая информация.Роман.73!!!
"50 КСВ 075", UA3112SWL
Изображение


Вернуться наверх
 
Не в сети
 Заголовок сообщения: Re: усилитель к фм модулятору
СообщениеДобавлено: Вт июл 30, 2013 11:08:56 
Модератор
Аватар пользователя

Карма: 158
Рейтинг сообщений: 1600
Зарегистрирован: Пт апр 28, 2006 15:26:07
Сообщений: 11940
Откуда: Россия.
Рейтинг сообщения: 0
Медали: 2
Мявтор 3-й степени (1) Лучший человек Форума 2017 (1)
VanLux писал(а):
Сравнил схемы со своей, у меня какая то отстойная :) будет ли она нормально работать?
В данном случае можно только процитировать то, что уже писали в данной теме год назад.
viewtopic.php?p=1411278#p1411278
aen писал(а):
Еще раз повторюсь о принципах, хотя это уже писали.
Схему усилителей стандартны и мало чем друг от друга отличаются. Главное в них, это конструктивное исполнение и транзисторы с Fт не менее 1 ГГц, в крайнем случае мегагерц 600. Во всяком случае транзисторы типа КТ603 этому условию не удовлетворяют. Можно конечно попробовать, но потом когда наберетесь опыта.
Вот берем для примера хотя бы схему из этой статьи и читаем, хотя можно было бы взять и другую подобную схему.
http://radiokot.ru/circuit/analog/receiv_transmit/18/
Код:
Мощность решил сделать порядка 200 – 300 мвт. На выход конечно лучше бы поставить КТ610, но я решил поставить два транзистора КТ316Б в параллель. В принципе можно и КТ368 или еще какие с Fт не менее 800 мгц. Их сейчас навалом. Схема стандартная. Придумать, что либо новое трудно, да и смысла нет для моих целей. Питание выбрал 6 вольт.

Изображение

В данном случае на выход лучше поставить например КТ610, но как я понял у автора их не было и делал он из того, что было у него под рукой. Поэтому на выходе он просто поставил в параллель маломощные транзисторы.
Вторая проблема в усилителе, это его самовозбуждение. Что бы обезопасить себя в конструкции сразу ввели перегородки между каскадами. Это облегчило дальнейшую настройку.
Код:
Каскады разделяются перегородками из жести. Её брал от банок кофе «Нескафе». Их просто припаял к плате. На картинке нет еще нижней перегородки и задней. В принципе можно все в перегородках сделать и получится маломощный передатчик, что бы включить и слушать возле дома на улице.

Изображение

Дальше идет речь о настройке.
Код:
Настройка не сложная. Удлиняющую катушку пока не подключаем. На выход ставим резистор 51 ом и диод с конденсатором. Все это подаем на вольтметр в режиме измерения постоянного напрядения или осциллограф с открытым входом. Если мультиметр имеет очень большое сопротивление, то параллельно конденсатору 510 пф нужно поставить резистор в сотни килоом.

Изображение

И испытания.
Код:
В общем на 200 метров приемник из сотового уверенно принимает. Самое то включить и слушать возле дома.
И дальнейшие планы.
Код:
На этом с метрами закончил и решил сделать на километр. Выходной транзистор взял  КТ920А, Хотя можно и другой на мощность в несколько ватт при питании 12 вольт. Просто у меня в наличии такой был.
Схему можно взять и другую, но общие принципы будут точно такие же.
Часто вместо контуров в предварительном каскаде ставят просто дроссели или ШПТ. Часто согласование между каскадами делают не с помощью отводов катушек, а с помощью П-контура, но это сути не меняет.


Вернуться наверх
 
Эиком - электронные компоненты и радиодетали
Не в сети
 Заголовок сообщения: Re: усилитель к фм модулятору
СообщениеДобавлено: Вт июл 30, 2013 11:16:13 
Поставщик валерьянки для Кота

Карма: 2
Рейтинг сообщений: 2
Зарегистрирован: Чт июн 10, 2010 18:15:16
Сообщений: 2282
Откуда: Актюбинск
Рейтинг сообщения: 0
Вложение:
2013-07-30 13.15.43.jpg [205.67 KiB]
Скачиваний: 757

Собрал усилитель по схеме download/file.php?id=157886 осталось настроить =) но там на плате косяк, провода 0.8 не было, намотал 1мм на сверле 6мм


Вернуться наверх
 
Не в сети
 Заголовок сообщения: Re: усилитель к фм модулятору
СообщениеДобавлено: Вт июл 30, 2013 11:21:08 
Модератор
Аватар пользователя

Карма: 158
Рейтинг сообщений: 1600
Зарегистрирован: Пт апр 28, 2006 15:26:07
Сообщений: 11940
Откуда: Россия.
Рейтинг сообщения: 0
Медали: 2
Мявтор 3-й степени (1) Лучший человек Форума 2017 (1)
Да абсолютно без разницы 0,8 провод или 1 мм. Вы отвлекаетесь на несущественные вопросы.
Все, на что нужно обратить особое внимание я написал чуть выше на этой же странице.
viewtopic.php?p=1744056#p1744056
Если бы диаметр провода был настолько важен, то там в сообщении выше про это обязательно бы сказали, но как видите там про это не сказано ни слова.


Вернуться наверх
 
Не в сети
 Заголовок сообщения: Re: усилитель к фм модулятору
СообщениеДобавлено: Вт июл 30, 2013 12:13:00 
Поставщик валерьянки для Кота

Карма: 2
Рейтинг сообщений: 2
Зарегистрирован: Чт июн 10, 2010 18:15:16
Сообщений: 2282
Откуда: Актюбинск
Рейтинг сообщения: 0
Спасибо =) А как настроить?


Вложения:
2013-07-30 14.12.52.jpg [224.98 KiB]
Скачиваний: 831
Вернуться наверх
 
Не в сети
 Заголовок сообщения: Re: усилитель к фм модулятору
СообщениеДобавлено: Вт июл 30, 2013 12:16:53 
Друг Кота
Аватар пользователя

Карма: 72
Рейтинг сообщений: 1153
Зарегистрирован: Чт ноя 20, 2008 04:20:48
Сообщений: 8084
Откуда: КурскЪ
Рейтинг сообщения: 0
Покаскадно.

_________________
Принимаю вас 595+40db на уровне шумов на кухонный приёмник,антенна наружка-магнитная катушка..работает "Акация",вот такая информация.Роман.73!!!
"50 КСВ 075", UA3112SWL
Изображение


Вернуться наверх
 
Не в сети
 Заголовок сообщения: Re: усилитель к фм модулятору
СообщениеДобавлено: Вт июл 30, 2013 12:19:31 
Модератор
Аватар пользователя

Карма: 158
Рейтинг сообщений: 1600
Зарегистрирован: Пт апр 28, 2006 15:26:07
Сообщений: 11940
Откуда: Россия.
Рейтинг сообщения: 0
Медали: 2
Мявтор 3-й степени (1) Лучший человек Форума 2017 (1)
Цитирую то, что написал чуть выше.
Lazy писал(а):
Дальше идет речь о настройке.
Код:
Настройка не сложная. На выход ставим резистор 51 ом и диод с конденсатором. Все это подаем на вольтметр в режиме измерения постоянного напряжения или осциллограф с открытым входом. Если мультиметр имеет очень большое сопротивление, то параллельно конденсатору 510 пф нужно поставить резистор в сотни килоом.

Изображение
Крутишь и настраиваешь по максимуму.
Для получения мощности 0,5 вт на выходе должно быть порядка 7 вольт.
В принципе можно взять диодный пробник, что в статье и настраивать покаскадно, но в данном случае думаю это лишнее и можно настраивать включив пробник сразу на выход как на картинке.

Изображение

Только учесть, что данный пробник дает немного заниженное показание и он предназначен только для настройки максимума.


Вернуться наверх
 
Не в сети
 Заголовок сообщения: Re: усилитель к фм модулятору
СообщениеДобавлено: Вт июл 30, 2013 12:27:57 
Поставщик валерьянки для Кота

Карма: 2
Рейтинг сообщений: 2
Зарегистрирован: Чт июн 10, 2010 18:15:16
Сообщений: 2282
Откуда: Актюбинск
Рейтинг сообщения: 0
А витки на катушке для чего оттягивают? На вход ничего не нужно подавать? Для чего нужен переменный резистор? Напряжение не нужно определенное подстраивать?


Вернуться наверх
 
Не в сети
 Заголовок сообщения: Re: усилитель к фм модулятору
СообщениеДобавлено: Вт июл 30, 2013 12:52:25 
Модератор
Аватар пользователя

Карма: 158
Рейтинг сообщений: 1600
Зарегистрирован: Пт апр 28, 2006 15:26:07
Сообщений: 11940
Откуда: Россия.
Рейтинг сообщения: 0
Медали: 2
Мявтор 3-й степени (1) Лучший человек Форума 2017 (1)
VanLux писал(а):
На вход ничего не нужно подавать?
Чем больше мы отвечаем, тем меньше Вы своей головой думаете. :cry:
Вы хотя бы сами подумайте.
Что же Вы будете измерять на выходе усилителя если на вход ничего не подавать?
Не важно какой усилитель. Возьмите хоть УНЧ и посмотрите, как там проверяют его выходную мощность.
http://radiokot.ru/start/analog/advance/01/
Если есть осциллограф с полосой 100 мгц, то подавайте на вход сигнал и смотрите им как и при настройке УНЧ и как входной сигнал усиливается или не усиливается. :)
Там ставят нагрузку 4 ом, а Вы ставьте 50 ом.
Если такого осциллографа нет, то на выход ставьте пробник.
VanLux писал(а):
А витки на катушке для чего оттягивают?
Так если при настройке подстроечный конденсатор уже на минимуме, а нужно еще уменьшить, то тогда нужно растянуть катушку или уменьшить количество витков в ней.
VanLux писал(а):
Для чего нужен переменный резистор?
Дальше читайте эту статью. Там про настройку все написано.
В том числе про резистор тоже.

Изображение

Код:
Там резистор R10 нарисован красным. Транзистор можно немного приоткрыть. При этом мощность возрастает. Правда потребление тоже возрастет. У меня не стоит, т.к. большей мощности я не добивался.
Дальше сами. Тему данную еще почитайте. Там же в начале темы Вам на подобные вопросы уже отвечали.


Последний раз редактировалось VT1 Вт июл 30, 2013 12:59:47, всего редактировалось 1 раз.

Вернуться наверх
 
Не в сети
 Заголовок сообщения: Re: усилитель к фм модулятору
СообщениеДобавлено: Вт июл 30, 2013 12:56:58 
Поставщик валерьянки для Кота

Карма: 2
Рейтинг сообщений: 2
Зарегистрирован: Чт июн 10, 2010 18:15:16
Сообщений: 2282
Откуда: Актюбинск
Рейтинг сообщения: 0
Действительно, что то я совсем затупил сегодня, наверное из за того что спал всего 3 часа =) все понятно, отпишусь о результатах =))


Вернуться наверх
 
Не в сети
 Заголовок сообщения: Re: усилитель к фм модулятору
СообщениеДобавлено: Вт июл 30, 2013 12:58:07 
Модератор
Аватар пользователя

Карма: 158
Рейтинг сообщений: 1600
Зарегистрирован: Пт апр 28, 2006 15:26:07
Сообщений: 11940
Откуда: Россия.
Рейтинг сообщения: 0
Медали: 2
Мявтор 3-й степени (1) Лучший человек Форума 2017 (1)
Тогда спать, а как выспитесь, продолжим. :)


Вернуться наверх
 
Не в сети
 Заголовок сообщения: Re: усилитель к фм модулятору
СообщениеДобавлено: Вт июл 30, 2013 14:42:58 
Поставщик валерьянки для Кота

Карма: 2
Рейтинг сообщений: 2
Зарегистрирован: Чт июн 10, 2010 18:15:16
Сообщений: 2282
Откуда: Актюбинск
Рейтинг сообщения: 0
Фуф =) 4.5в на выходе, на 1км вещает =) сигнал подавал с моно трансмиттера на 399 частотой 100.8 но после подключения сместилась на 95.6 можно 399 в предусе заменить на 2N2219? Или качнуть с модулятора лучше на транзистор с частотой повыше?

C945 есть в базе радиотелефона, мощность 0, 25вт с частотой 400мгц


Вернуться наверх
 
Не в сети
 Заголовок сообщения: Re: усилитель к фм модулятору
СообщениеДобавлено: Вт июл 30, 2013 17:37:02 
Поставщик валерьянки для Кота

Карма: 2
Рейтинг сообщений: 2
Зарегистрирован: Чт июн 10, 2010 18:15:16
Сообщений: 2282
Откуда: Актюбинск
Рейтинг сообщения: 0
Что то понять не могу, частота плавает, напруга на выходе скажет, но усь работает =) может между дорожками что то?

Ещё грешу на возбуд, во втором каскаде иногда транзистор греется


Вернуться наверх
 
Не в сети
 Заголовок сообщения: Re: усилитель к фм модулятору
СообщениеДобавлено: Вт июл 30, 2013 19:39:55 
Потрогал лапой паяльник
Аватар пользователя

Карма: 8
Рейтинг сообщений: 3
Зарегистрирован: Сб авг 18, 2012 14:28:37
Сообщений: 308
Рейтинг сообщения: 0
Понятно, очень жаль... Просто 610-е или 920-е дорогие, да и неизвестно, когда еще попаду в радиомагазин(270 км), а кт646 и кт603 есть под рукой.
Ну ничего, не буду пытаться тогда, подожду кт610.
Кстати, а сколько их понадобиться на 0,5 ватта?


Вернуться наверх
 
Не в сети
 Заголовок сообщения: Re: усилитель к фм модулятору
СообщениеДобавлено: Вт июл 30, 2013 19:45:54 
Модератор
Аватар пользователя

Карма: 158
Рейтинг сообщений: 1600
Зарегистрирован: Пт апр 28, 2006 15:26:07
Сообщений: 11940
Откуда: Россия.
Рейтинг сообщения: 0
Медали: 2
Мявтор 3-й степени (1) Лучший человек Форума 2017 (1)
Одного хватит, а вообще непонятно зачем искать именно дорогие советские, если сейчас дешевле купить что либо из импорта.
Уже писали, что просто нужно подобрать с Fт 800 мгц и выше и соответствующей мощности.
Дело в том, что советы выше дают уже не молодые люди и когда они все это делали, то у них не было возможности достать импорт. Они же не говорят, что однозначно нужен КТ610. Говорят, что любой близкий по параметрам.
Fт=800 мгц значит, что модуль усиления по току на частоте 100 мгц будет равен восьми, что вполне достаточно для оконечного каскада УМ.
Теперь посмотрите, что получается с транзисторами КТ603 и КТ646 у которых Fт порядка 200 мгц


Вернуться наверх
 
Не в сети
 Заголовок сообщения: Re: усилитель к фм модулятору
СообщениеДобавлено: Вт июл 30, 2013 21:54:48 
Потрогал лапой паяльник
Аватар пользователя

Карма: 8
Рейтинг сообщений: 3
Зарегистрирован: Сб авг 18, 2012 14:28:37
Сообщений: 308
Рейтинг сообщения: 0
Да просто как-то привык к советским транзисторам, так как в селе живу, и источником деталей являются старые телевизоры.
Какие конкретно импортные аналоги кт610 и кт920 посоветуете? Просто иностранных аналогов оочень много, не знаю на каком лучше остановиться.


Вернуться наверх
 
Не в сети
 Заголовок сообщения: Re: усилитель к фм модулятору
СообщениеДобавлено: Пт авг 02, 2013 12:10:45 
Поставщик валерьянки для Кота

Карма: 2
Рейтинг сообщений: 2
Зарегистрирован: Чт июн 10, 2010 18:15:16
Сообщений: 2282
Откуда: Актюбинск
Рейтинг сообщения: 0
Добрый день, коты! Вчера в голову закрался вопрос, решил спросить, допустим есть схема ВЧ усилителя, транзистор обвязан различными элементами которые имеют свой номинал, так вот, номиналы подбираются по определению к транзистору или транзистор в схеме можно поменять без изменения номиналов?


Вернуться наверх
 
Не в сети
 Заголовок сообщения: Re: усилитель к фм модулятору
СообщениеДобавлено: Пт авг 02, 2013 12:25:55 
Друг Кота
Аватар пользователя

Карма: 64
Рейтинг сообщений: 1102
Зарегистрирован: Ср ноя 17, 2010 23:10:55
Сообщений: 5837
Откуда: Ижевск LO66NU
Рейтинг сообщения: 1
VanLux писал(а):
транзистор в схеме можно поменять без изменения номиналов
Лишь бы он был по основным параметрам не хуже прежнего. Именно грамотная обвязка задает и удерживает режимы.

_________________
В начале жизнь мучает вопросами, в конце - ответами...


Вернуться наверх
 
Показать сообщения за:  Сортировать по:  Вернуться наверх
Начать новую тему Ответить на тему  [ Сообщений: 522 ]     ... , , , 16, , , ...  

Часовой пояс: UTC + 3 часа


Кто сейчас на форуме

Сейчас этот форум просматривают: нет зарегистрированных пользователей и гости: 27


Вы не можете начинать темы
Вы не можете отвечать на сообщения
Вы не можете редактировать свои сообщения
Вы не можете удалять свои сообщения
Вы не можете добавлять вложения

Найти:
Перейти:  


Powered by phpBB © 2000, 2002, 2005, 2007 phpBB Group
Русская поддержка phpBB
Extended by Karma MOD © 2007—2012 m157y
Extended by Topic Tags MOD © 2012 m157y