Например TDA7294

Форум РадиоКот • Просмотр темы - УКВ приемник средней сложности.
Форум РадиоКот
Здесь можно немножко помяукать :)

Текущее время: Пн дек 15, 2025 17:18:39

Часовой пояс: UTC + 3 часа


ПРЯМО СЕЙЧАС:



Начать новую тему Ответить на тему  [ Сообщений: 613 ]     ... , , , 19, , , ...  
Автор Сообщение
Не в сети
 Заголовок сообщения: Re: УКВ приемник средней сложности.
СообщениеДобавлено: Пн мар 12, 2018 21:34:16 
Собутыльник Кота
Аватар пользователя

Карма: 14
Рейтинг сообщений: 121
Зарегистрирован: Сб май 21, 2016 11:04:52
Сообщений: 2977
Откуда: Беларусь
Рейтинг сообщения: 0
прочитал. Так что получается с11 зашунтировать электролитом?

Добавлено after 1 minute 19 seconds:
я видел такой электролит в схеме приемника Захарова

Добавлено after 20 minutes 31 second:
или гетеродинный вход смесителя тоже шунтировать электролитом. У меня то связь емкостная, а в той схеме индуктивная.


Вернуться наверх
 
Не в сети
 Заголовок сообщения: Re: УКВ приемник средней сложности.
СообщениеДобавлено: Пн мар 12, 2018 22:25:04 
Друг Кота
Аватар пользователя

Карма: 57
Рейтинг сообщений: 371
Зарегистрирован: Ср май 04, 2016 23:18:38
Сообщений: 5992
Рейтинг сообщения: 1
Гетеродинный вход тут подключён через С5 - всего 3 пикофарада. Через него низкие частоты не пойдут.

А вообще: похоже, правильно говорят: бойтесь "простых" схем!
Тут подвох не в "простоте", а в примитивности основных принципов.
Простой супергетеродин ничуть не сложнее. Разве что дробный частотный детектор не так "прост" для понимания.

Вот, кстати, про хвалёную "линейность" этого "счётного" детектора в этом приёмнике.
Я посмотрел и послушал ролик.
Нет её, линейности!
Или это не счётный детектор...

_________________
Ваше открытие опровергает науку? Нет, это наука опровергает ваш бред.
Истина никогда не бывает посередине. Ведь середина на стороне того, кто больше лжёт.
Не стыдно писать в МЯЯЯУ! - стыдно вести себя не как порядочный Радио Кот. :)


Вернуться наверх
 
Не в сети
 Заголовок сообщения: Re: УКВ приемник средней сложности.
СообщениеДобавлено: Вт мар 13, 2018 08:25:36 
Собутыльник Кота
Аватар пользователя

Карма: 14
Рейтинг сообщений: 121
Зарегистрирован: Сб май 21, 2016 11:04:52
Сообщений: 2977
Откуда: Беларусь
Рейтинг сообщения: 0
Котёнок. писал(а):
Читайте этот пост написанный в данной же теме неделю назад.
viewtopic.php?p=3322583#p3322583


Цитата:
Электролит на входе смесителя играет большую роль, т.к. нам нужно вход приемника замкнуть на коротко для промежуточной частоты, иначе будут проникать промышленные помехи, которые очень сильны в диапазоне частот в сотни килогерц.

Проверяется очень просто.
Включаем приемник, настраиваемся на свободный участок и слушаем шум.
После этого отключаем питание гетеродина. При этом уровень шума РЕЗКО должен уменьшится.
Если этого не происходит, значит у Вас помехи в приемник проникают через побочные входы. Полностью от этого избавиться трудно, но нужно стараться.

В данном случае наводки будут очень сильны, т.к. УПЧ усиливает от десяток герц до сотен килогерц, а значит все промышленные помехи от импульсных БП, тиристорных регуляторов в данном случае будут наши.



Отключил питание гетеродина -свист пропал и шум сильно уменьшился. Получается, гетеродин создает эту помеху, которая УНЧ провоцирует на возбуждение.
Если тотально экранировать гетеродин поможет?


Вернуться наверх
 
Не в сети
 Заголовок сообщения: Re: УКВ приемник средней сложности.
СообщениеДобавлено: Вт мар 13, 2018 12:23:42 
Друг Кота
Аватар пользователя

Карма: 107
Рейтинг сообщений: 3308
Зарегистрирован: Сб фев 11, 2017 15:59:13
Сообщений: 14792
Откуда: 57 RUS
Рейтинг сообщения: 1
Попробуй вместо своего унч подключи активную компьютерную колонку.

Добавлено after 11 minutes 30 seconds:
olegue, а может у тебя при добавлении громкости тупо происходит акустическая связь и катушки УВЧ и гетеродина микрофонят от расположенного рядом динамика?
Сталкивался несколько раз с таким, когда динамик лежал на столе, рядом с платой налаживаемого приёмника, при добавлении громкости происходила вибрация ВЧ элементов на плате с характерным возбуждением. попробуй отнеси динамик подальше.

_________________
НАРОДОВЛАСТИЕ а не дерьмократия!!!
Суверенным и независимым может считаться только то государство, против которого англосаксонские разносчики кланово-олигархической дерьмократии и еврогейских "ценностей" со своими пособниками ввели санкции!


Вернуться наверх
 
Эиком - электронные компоненты и радиодетали
Не в сети
 Заголовок сообщения: Re: УКВ приемник средней сложности.
СообщениеДобавлено: Вт мар 13, 2018 14:12:36 
Собутыльник Кота
Аватар пользователя

Карма: 14
Рейтинг сообщений: 121
Зарегистрирован: Сб май 21, 2016 11:04:52
Сообщений: 2977
Откуда: Беларусь
Рейтинг сообщения: 0
динамик далеко 30 см от платы. Выключаю гетеродин - сразу писк свист пропадает. Пытаюсь сейчас тщательно заэкранировать гетеродин. В планах поставить вертикально катушку гетеродина. Думаю, выжать из него максимум. Потенциал у приемника есть.


Вернуться наверх
 
Не в сети
 Заголовок сообщения: Re: УКВ приемник средней сложности.
СообщениеДобавлено: Вт мар 13, 2018 14:26:48 
Грызет канифоль
Аватар пользователя

Карма: 3
Рейтинг сообщений: 24
Зарегистрирован: Вт мар 15, 2016 23:30:43
Сообщений: 292
Откуда: Краснодарский край
Рейтинг сообщения: 1
плюсы и минусы соответственно всех схем соеденины в месте


Прям вот так просто вместе? Как-то не по феншую. А если сделать через последовательные RC-цепочки? Отделить приёмник от предварительного, а пред от оконечника? И в приёмнике c18-c19 попробовать увеличить до 1000пф ?


Вернуться наверх
 
Не в сети
 Заголовок сообщения: Re: УКВ приемник средней сложности.
СообщениеДобавлено: Вт мар 13, 2018 14:44:36 
Собутыльник Кота
Аватар пользователя

Карма: 14
Рейтинг сообщений: 121
Зарегистрирован: Сб май 21, 2016 11:04:52
Сообщений: 2977
Откуда: Беларусь
Рейтинг сообщения: 0
Но при большой громкости начинается свист и писк . По поводу активной акустики - попробую. Но я имеющийся усилитель подключал на выход ноута - все ок. Громко качественно. Но с ноута и сигнал хороший идет.

Добавлено after 2 minutes 53 seconds:
Цитата:
Прям вот так просто вместе? Как-то не по феншую. А если сделать через последовательные RC-цепочки? Отделить приёмник от предварительного, а пред от оконечника? ?


какие R и С ставить в цепочки? На гетеродин c питания идет через r=200 ом

Цитата:
приёмнике c18-c19 попробовать увеличить до 1000пф


попробую


Вернуться наверх
 
Не в сети
 Заголовок сообщения: Re: УКВ приемник средней сложности.
СообщениеДобавлено: Ср мар 14, 2018 20:06:22 
Собутыльник Кота
Аватар пользователя

Карма: 14
Рейтинг сообщений: 121
Зарегистрирован: Сб май 21, 2016 11:04:52
Сообщений: 2977
Откуда: Беларусь
Рейтинг сообщения: 0
плюсы и минусы соответственно всех схем соеденины в месте


Прям вот так просто вместе? Как-то не по феншую. А если сделать через последовательные RC-цепочки? Отделить приёмник от предварительного, а пред от оконечника?

помогло!!! Не понимаю, почему я проигнорировал это вполе очевидно схемное решение. (((
всего лишь через резистор 150 ом запитал УВЧ и смеситель и подпер электролитом на 10 мкф. ВСЕ!
Все свисты пропали. Слушаю слабые станции, на нормальной громкости. Только вот сильные станции теперь с явным перебором.

Для примера подключил приемник на ТА8164P . Берет только сильные станции. Пробовал настраивать, крутил дискриминатор, катушки, ничего лучшего выкрутить не удалось. Но звук и настройка на та2003 совсем другого качества.


Вернуться наверх
 
Не в сети
 Заголовок сообщения: Re: УКВ приемник средней сложности.
СообщениеДобавлено: Чт мар 15, 2018 13:19:21 
Собутыльник Кота
Аватар пользователя

Карма: 14
Рейтинг сообщений: 121
Зарегистрирован: Сб май 21, 2016 11:04:52
Сообщений: 2977
Откуда: Беларусь
Рейтинг сообщения: 0
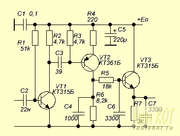
Простейший частотный детектор вот:
Изображение
Только я сам не понимаю толком, как он работает. Знаю, что при точной настройке напряжение между выводом "вольтметр" и "землёй" будет ноль. При расстройке будет отклонение - можно использовать для автоподстройки частоты.


хочу поставить частотный детектор как советовали здесь (какая здесь катушка? как мотать?
или может быть этот (без катушек)
Изображение
из известной статьи в Обучалке


и еще в этой схеме ФНч идет перед УПЧ на транзисторе т4
СпойлерИзображение

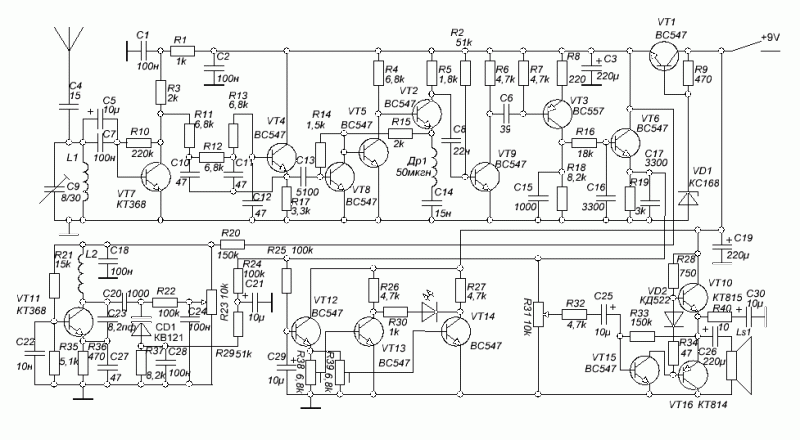
а вот у меня в схеме ФНЧ получается нет, есть только какое-то подобие ФНЧ уже перед УНЧ (с18, с19, р20)
СпойлерИзображение


Для чего так сделано, я предполагаю что в моей схема промежуточная частота ограничивается предельной частотой транзисторов УПЧ, а в схеме опытных котов ФНЧ сделан специально для ограничения этой частоты? Таки да?


Вернуться наверх
 
Не в сети
 Заголовок сообщения: Re: УКВ приемник средней сложности.
СообщениеДобавлено: Чт мар 15, 2018 13:29:25 
Нашел транзистор. Понюхал.
Аватар пользователя

Карма: 4
Рейтинг сообщений: 27
Зарегистрирован: Ср июл 23, 2014 16:59:57
Сообщений: 174
Откуда: владикавказ, россия
Рейтинг сообщения: 1
У тебя в схеме роль фнч выполняют нч транзисторы в упч. Выше 500 кгц они уже гарантированно ничего не усилят. А в других схемах стоят вч транзисторы,которые спокойно могут работать и на 30-40 мгц,поэтому фнч обязателен.


Вернуться наверх
 
Не в сети
 Заголовок сообщения: Re: УКВ приемник средней сложности.
СообщениеДобавлено: Чт мар 15, 2018 14:05:20 
Собутыльник Кота
Аватар пользователя

Карма: 47
Рейтинг сообщений: 911
Зарегистрирован: Ср дек 04, 2013 14:37:35
Сообщений: 2879
Откуда: Санкт Петербург
Рейтинг сообщения: 1
При макетировании схем, очень удобно использовать следующий приём монтажа. Каждый новый функциональный узел можно начинать с шин питания, которые организовывать как конденсаторы (керамика или электролиты 0,1 - 10 мкф - чего есть в достатке) включённые между массой и плюсом (минусом) питания узла и резистором 10 - 51 Ом, по которому это питание к узлу подаётся. Тогда по питанию, получается включение узлов звездой, в котоой центр - источник питания. При этом общий провод может идти последовательно, как на схеме, или так же, звездой, отдельными линиями от общего провода узла к минусу выходного электролита БП. Забавно, что такой принцим использовала фирам Филипс в своих переносных магнитолах - то есть им было не в лом проложить на ПП выделенные дорожки питания для радиоприёмника, усилителя записи - воспроизведения, ЛПМ и УМЗЧ. Получалось избежать межузловых помех при весьма простой схемотехнике.

Добавлено after 14 minutes 51 second:
ИМХО - частотный детектор лучше собирать по классической схеме - с еатушкой и парой диодов. Кроме простоты реализации и надёжной работиы, позволяет сделать индикацию точной настройки.
Но есть нюанс. Желательно точно знать частоту ПЧ, для начальной настройки контура.

_________________
С уважением, ВикторС.


Вернуться наверх
 
Не в сети
 Заголовок сообщения: Re: УКВ приемник средней сложности.
СообщениеДобавлено: Чт мар 15, 2018 14:16:10 
Друг Кота
Аватар пользователя

Карма: 123
Рейтинг сообщений: 7959
Зарегистрирован: Сб сен 13, 2014 16:27:32
Сообщений: 39199
Откуда: СпиртоГонск созвездия Омега
Рейтинг сообщения: 1
про чд
в наше время давно применяютсяЧД СД-на базе 174ур3 ур4 и подобных
вообще собирать на nhfyp.kz[ приемники сейчас глупо тем боле по древнючим схемам из60-70х

_________________
ZМудрость(Опыт и выдержка) приходит с годами.
Все Ваши беды и проблемы, от недостатка знаний.
Умный и у дурака научится, а дураку и ..
Алберт Ейнштейн не поможет и ВВП не спасет.и МЧС опаздает


Вернуться наверх
 
Не в сети
 Заголовок сообщения: Re: УКВ приемник средней сложности.
СообщениеДобавлено: Чт мар 15, 2018 14:27:25 
Собутыльник Кота
Аватар пользователя

Карма: 14
Рейтинг сообщений: 121
Зарегистрирован: Сб май 21, 2016 11:04:52
Сообщений: 2977
Откуда: Беларусь
Рейтинг сообщения: 0
ВикторС писал(а):
ИМХО - частотный детектор лучше собирать по классической схеме - с еатушкой и парой диодов. Кроме простоты реализации и надёжной работиы, позволяет сделать индикацию точной настройки.
Но есть нюанс. Желательно точно знать частоту ПЧ, для начальной настройки контура.


вас понял. катушку мотать примерно на 150 кгц. А там как пойдет.

киракосян ашот писал(а):
У тебя в схеме роль фнч выполняют нч транзисторы в упч. Выше 500 кгц они уже гарантированно ничего не усилят. А в других схемах стоят вч транзисторы,которые спокойно могут работать и на 30-40 мгц,поэтому фнч обязателен.


т.е если я хочу "контролировать" усиление ПЧ (ставить транзисторы получше например) то обязателен ФНЧ на входе что бы фильтрануть ПЧ

Т.е все в моей схеме после смесителя можно выкинуть. Лучше уже не сделаешь.
После смесителя поставить ФНЧ, УПЧ на "нормальных" транзисторах, частотный детектор.

Добавлено after 5 minutes 54 seconds:
musor писал(а):
на nhfyp.kz[


ахаха


Вернуться наверх
 
Не в сети
 Заголовок сообщения: Re: УКВ приемник средней сложности.
СообщениеДобавлено: Чт мар 15, 2018 14:32:54 
Друг Кота

Карма: -1
Рейтинг сообщений: 85
Зарегистрирован: Вт мар 13, 2012 12:16:13
Сообщений: 8868
Откуда: .ru
Рейтинг сообщения: 1
olegue писал(а):
После смесителя поставить ФНЧ, УПЧ на "нормальных" транзисторах, частотный детектор.

ну если делать на нормальных транзисторах, то и сам УПЧ лучше делать на контурах и высокой ПЧ - стандартной 10,7 Мгц.
http://www.prosdo.ru/ouazoa/Радиовещате ... 0a7a56.png

и выкиньте вы эти ЧМ детекторы на одной катушке..)) ерунда полная)) соберите нормальный ЧМ детектор, как в профессиональном УКВ приёмнике. Самый лучший ЧМ детектор - http://pandia.ru/text/77/386/images/image131.jpg
https://studfiles.net/html/2706/250/htm ... fri3x1.jpg


Вернуться наверх
 
Не в сети
 Заголовок сообщения: Re: УКВ приемник средней сложности.
СообщениеДобавлено: Чт мар 15, 2018 15:02:05 
Собутыльник Кота
Аватар пользователя

Карма: 47
Рейтинг сообщений: 911
Зарегистрирован: Ср дек 04, 2013 14:37:35
Сообщений: 2879
Откуда: Санкт Петербург
Рейтинг сообщения: 1
olegue

Я полагаю, что Вы собираете этот приёмник с низкой ПЧ, убогим входным селектором и германиевыми транзисторами в тракте, исключительно в учебно - тренировочных целях, а не для повседневного использования в быту.
Пожалуйста подтвердите.

Товарищ Мусор прав на счёт выбранной Вами схемотехники и элементной базы. Как только Вы решитесь собрать УКВ РП с высокой ПЧ , и тем более с двойным преобразованием частоты (К174ПС1 - 2 шт УПЧЗ2 - 1шт. ИС УМЗЧ - по выбору. Схема по ссылке ниже), Вы получите значительный прорыв по качеству приёма и удовольствию от прослушивания.

УКВ приёмник с двойным преобразованием частоты.
http://files.domcxem.ru/infocenter/%D0% ... %D1%8B.doc

_________________
С уважением, ВикторС.


Вернуться наверх
 
Не в сети
 Заголовок сообщения: Re: УКВ приемник средней сложности.
СообщениеДобавлено: Чт мар 15, 2018 17:17:52 
Собутыльник Кота
Аватар пользователя

Карма: 14
Рейтинг сообщений: 121
Зарегистрирован: Сб май 21, 2016 11:04:52
Сообщений: 2977
Откуда: Беларусь
Рейтинг сообщения: 0
ВикторС писал(а):
Я полагаю, что Вы собираете этот приёмник с низкой ПЧ, убогим входным селектором и германиевыми транзисторами в тракте, исключительно в учебно - тренировочных целях, а не для повседневного использования в быту.
Пожалуйста подтвердите.


да и это понятно по содержанию моих вопросов.
начинал со сверхрегенератора УКВ и понял что это шлак
потом собрал захарова - шлак
(возможно это пригодно для УКВ раций, но для прослушивания вещалок никогда)
Но опыт был получен. Все когда нибудь их собирали, что бы понять что это не лучшие варианты.
Но через это надо пройти.

Перешел на супергетеродины (никогда не собирал). Искал научный подход. Приборов нет.
Только самодельный ПЧ пробник на ПЧ фильтре.
решил начать с АМ. Собрал простейший с совмещенным гетеродином.

Решил вопросы с катушками. с гетеродином, с Пч контурами. Все расчитал
Понял как собрать и как оно в работе. Осцилографа нет.

Перешел на УКВ супергетеродин. Выбрал эту схему как наиболее простейшую.
Тем более была инфа что схема эта рабочая и можно повторить.

Собрал, запустил. И благодаря радио коту отчасти это произошло
Схема себя отрабатывает 100 % (чувствительность хорошая)
проблема с настройкой на станцию есть - я так понял S-кривая здесь не самая "кривая"
Подхрипывает на низах - надо искать положение КПЕ, где берет чисто
На балконе я беру им весь ЧМ диапазон - все вещалки принимаю.

В этом приемнике реализованы все основые принципы приема на УКВ, но только в
примитивном виде.

По этому приемнику я понял, что и как настраиваться,что важно, а что не очень
Из-за чего не будет работать точно, а из-за чего, тем не менее, точно будет.

Думаю оставить этот приемник как есть. Ничего в нем уже не улучшить. Тем более
для этого нужно переделывать монтажную плату. Переделывать целые блоки

Дело еще в том, что здесь все дают советы со своей колокольни. Ты типа сделай так, так
будет хорошо. Но что бы знать как хорошо, нужно знать как плохо. И сделать это хорошо
нужно еще уметь, если нет навыка

Поэтому иногда жду совета, который бы помог мне пройти мой путь.
А люди часто советуют вместо этого пойти их путем. Когда добиваюсь чего то, то тогда
возвращаюсь на эти развилки. В любом случае все полезно, но не сразу.

ВикторС писал(а):
Товарищ Мусор прав на счёт выбранной Вами схемотехники и элементной базы. Как только Вы решитесь собрать УКВ РП с высокой ПЧ , и тем более с двойным преобразованием частоты (К174ПС1 - 2 шт УПЧЗ2 - 1шт. ИС УМЗЧ - по выбору. Схема по ссылке ниже), Вы получите значительный прорыв по качеству приёма и удовольствию от прослушивания.

УКВ приёмник с двойным преобразованием частоты.
http://files.domcxem.ru/infocenter/%D0% ... %D1%8B.doc
.

Решимость была всегда. А вот умения не было.
Вот сейчас чувствую что есть уже базовые навыки и немного практики.
Хочу собрать что-то действительно стоящее и полезное. С хорошим чутьем и звуком.
Осталось порыться в закромах в поисках нужных деталей. Опять же думаю обойтись без
осцилографа.

Добавлено after 23 minutes 15 seconds:
Кстати хотел делать схему УКВ приемника с низкой ПЧ опытных котов , но не нашел печатку.


Вернуться наверх
 
Не в сети
 Заголовок сообщения: Re: УКВ приемник средней сложности.
СообщениеДобавлено: Чт мар 15, 2018 17:17:54 
Мудрый кот
Аватар пользователя

Карма: 35
Рейтинг сообщений: 279
Зарегистрирован: Сб июл 30, 2011 08:40:10
Сообщений: 1713
Откуда: Россия
Рейтинг сообщения: 1
Осталось порыться в закромах в поисках нужных деталей.
Такие фильтры на 10,7 МГц есть?

Изображение

А лучше для начала найти фильтры, на 5,5 или 6,5 МГц, что стоят в телевизорах. Тогда все облегчится.


Вложения:
1.png [131.56 KiB]
Скачиваний: 1215
Вернуться наверх
 
Не в сети
 Заголовок сообщения: Re: УКВ приемник средней сложности.
СообщениеДобавлено: Чт мар 15, 2018 18:19:19 
Собутыльник Кота
Аватар пользователя

Карма: 14
Рейтинг сообщений: 121
Зарегистрирован: Сб май 21, 2016 11:04:52
Сообщений: 2977
Откуда: Беларусь
Рейтинг сообщения: 0
сходу нашло вот это. Помогите с опознанием
на сером фильтре точек нет и с обратной стороны тоже.

второй (красный с белой полосой) немного покоценый.
Спойлерurl=http://img.radiokot.ru/files/116048/medium/1j6rklrxka.jpg]Изображение[/url]


Вернуться наверх
 
Не в сети
 Заголовок сообщения: Re: УКВ приемник средней сложности.
СообщениеДобавлено: Чт мар 15, 2018 18:54:56 
Друг Кота
Аватар пользователя

Карма: 107
Рейтинг сообщений: 3308
Зарегистрирован: Сб фев 11, 2017 15:59:13
Сообщений: 14792
Откуда: 57 RUS
Рейтинг сообщения: 0
olegue писал(а):
на сером фильтре точек нет и с обратной стороны тоже.

Серый похож на полосовой FM фильтр 88-108 МГц который ставится на входе антенны, на фото виден возле КПЕ, между бескаркасных катушек FM диапазона, залитых парафином:
СпойлерИзображение

Хотя я могу и ошибатся.

_________________
НАРОДОВЛАСТИЕ а не дерьмократия!!!
Суверенным и независимым может считаться только то государство, против которого англосаксонские разносчики кланово-олигархической дерьмократии и еврогейских "ценностей" со своими пособниками ввели санкции!


Вернуться наверх
 
Не в сети
 Заголовок сообщения: Re: УКВ приемник средней сложности.
СообщениеДобавлено: Чт мар 15, 2018 20:26:27 
Грызет канифоль
Аватар пользователя

Карма: 3
Рейтинг сообщений: 24
Зарегистрирован: Вт мар 15, 2016 23:30:43
Сообщений: 292
Откуда: Краснодарский край
Рейтинг сообщения: 0
Нет, если серый советский - то он и есть на 10.7, такие вместе с ур3 и стояли в некоторых блоках ДЧМ-II-5

Добавлено after 16 minutes 44 seconds:
gsmart Тот что на фото, он во-первых длиннее, а во-вторых у него центральная нога смещена к одному краю. Так что не он.

Добавлено after 12 minutes 4 seconds:
Блиииин... щас только дошло...
olegue А если в упч Д2 убрать и вместо Д1 кинуть перемычку играть будет? Я просто что подумал: пч то у него низкая и упч получается как приёмник прямого усиления, а в них диоды не стояли. Сможешь проверить?


Вернуться наверх
 
Показать сообщения за:  Сортировать по:  Вернуться наверх
Начать новую тему Ответить на тему  [ Сообщений: 613 ]     ... , , , 19, , , ...  

Часовой пояс: UTC + 3 часа


Кто сейчас на форуме

Сейчас этот форум просматривают: нет зарегистрированных пользователей и гости: 27


Вы не можете начинать темы
Вы не можете отвечать на сообщения
Вы не можете редактировать свои сообщения
Вы не можете удалять свои сообщения
Вы не можете добавлять вложения

Найти:
Перейти:  


Powered by phpBB © 2000, 2002, 2005, 2007 phpBB Group
Русская поддержка phpBB
Extended by Karma MOD © 2007—2012 m157y
Extended by Topic Tags MOD © 2012 m157y