Например TDA7294

Форум РадиоКот • Просмотр темы - Смеситель на двухзатворном полевом транзисторе
Форум РадиоКот
Здесь можно немножко помяукать :)

Текущее время: Ср фев 11, 2026 14:39:19

Часовой пояс: UTC + 3 часа


ПРЯМО СЕЙЧАС:



Начать новую тему Ответить на тему  [ Сообщений: 56 ]    , , 3
Автор Сообщение
Не в сети
 Заголовок сообщения: Re: Смеситель на двухзатворном полевом транзисторе
СообщениеДобавлено: Пн ноя 02, 2015 21:12:46 
Держит паяльник хвостом
Аватар пользователя

Карма: 42
Рейтинг сообщений: 393
Зарегистрирован: Ср июн 27, 2007 17:09:12
Сообщений: 970
Рейтинг сообщения: 0
NeroN писал(а):
Там слишком плотно для навесного монтажа
Так говорили уже.
Поставь на входе истоковый повторитель на КП303 или КП307 и подключи контур напрямую без катушки связи. В этом случае навесным монтажом на маленькой отдельной плате все умещается.
Чувствительность значительно увеличивается.
viewtopic.php?p=2519825#p2519825
Сам не один раз такое делал.


Вернуться наверх
 
Не в сети
 Заголовок сообщения: Re: Смеситель на двухзатворном полевом транзисторе
СообщениеДобавлено: Пн ноя 02, 2015 21:28:42 
Мучитель микросхем

Зарегистрирован: Пн апр 13, 2009 22:07:00
Сообщений: 401
Откуда: simbirsk
Рейтинг сообщения: 0
да, ставил бф245, свистит и возбуждается особенно на высокочастотном участке СВ, даже при поднесении руки к контурам. Хотя старался делать компактно. пробовал уменьшать резистор, который на затворе, помогало немного, но чувствительность падала.


Вернуться наверх
 
Не в сети
 Заголовок сообщения: Re: Смеситель на двухзатворном полевом транзисторе
СообщениеДобавлено: Пн ноя 02, 2015 22:31:53 
Держит паяльник хвостом
Аватар пользователя

Карма: 42
Рейтинг сообщений: 393
Зарегистрирован: Ср июн 27, 2007 17:09:12
Сообщений: 970
Рейтинг сообщения: 0
NeroN писал(а):
пробовал уменьшать резистор
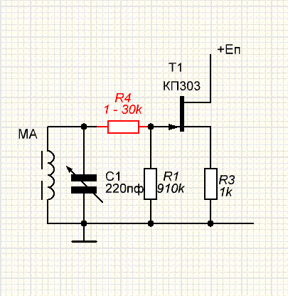
Какой еще резистор уменьшали?
Там при возбуждении наоборот нужно увеличивать тот, что красным нарисовано.
Там нарисовал этот резистор R4 красным и он подбирается в пределах 1 - 30 ком
А R1 в принципе можно даже и не ставить.

Изображение

Вот Поляков сразу аж 68 ком поставил.
http://amfan.ru/priemniki-pryamogo-usil ... a-antenna/

Изображение


Вложения:
1.GIF [17.19 KiB]
Скачиваний: 6058
Вернуться наверх
 
Не в сети
 Заголовок сообщения: Re: Смеситель на двухзатворном полевом транзисторе
СообщениеДобавлено: Вт ноя 03, 2015 06:35:27 
Первый раз сказал Мяу!

Карма: 10
Рейтинг сообщений: 10
Зарегистрирован: Вс дек 14, 2014 17:22:15
Сообщений: 33
Откуда: Москва
Рейтинг сообщения: 0
Цитата:
Вот Поляков сразу аж 68 ком поставил.

Плохой скан. Там 6,8 кОм.


Вернуться наверх
 
Эиком - электронные компоненты и радиодетали
Не в сети
 Заголовок сообщения: Re: Смеситель на двухзатворном полевом транзисторе
СообщениеДобавлено: Вт ноя 03, 2015 09:45:23 
Встал на лапы

Карма: -18
Рейтинг сообщений: -99
Зарегистрирован: Сб сен 18, 2010 16:21:29
Сообщений: 130
Рейтинг сообщения: 0
а почему сигнал с полевика так странно снимается? везде же рисуют резистор от питания на сток - с него сигнал и снимают..а исток-общий..а тут как-то наоборот..сигнал не будет маловат?


Вернуться наверх
 
Не в сети
 Заголовок сообщения: Re: Смеситель на двухзатворном полевом транзисторе
СообщениеДобавлено: Вт ноя 03, 2015 11:03:57 
Первый раз сказал Мяу!

Карма: 10
Рейтинг сообщений: 10
Зарегистрирован: Вс дек 14, 2014 17:22:15
Сообщений: 33
Откуда: Москва
Рейтинг сообщения: 0
Цитата:
а почему сигнал с полевика так странно снимается?

Здесь он включен по схеме истокового повторителя (аналог эмиттерного) с высоким входным сопротивлением и малым выходным (т.е. как усилитель тока). Это нужно для хорошего согласования с низкоомной нагрузкой. А также у такого каскада нет инверсии сигнала, что тоже может быть полезно для обеспечения стабильности работы при высоком усилении радиоприемного тракта.


Вернуться наверх
 
Не в сети
 Заголовок сообщения: Re: Смеситель на двухзатворном полевом транзисторе
СообщениеДобавлено: Вт ноя 03, 2015 15:50:02 
Мучитель микросхем

Зарегистрирован: Пн апр 13, 2009 22:07:00
Сообщений: 401
Откуда: simbirsk
Рейтинг сообщения: 0
нет ну у меня R3 (согласно эскиза Дениса) был на 2,2к, на сток +9В, последовательно с контуром я ставил от 1к до 5, в итоге эффект от установки просто терялся. До этого я полевички ставил в платы вэф-202, без проблем, но там были КП303... Ну и может уважаемые коты забыли, пытаюсь поставить БФ245 в плату Селги-405. Изображение


Вернуться наверх
 
Не в сети
 Заголовок сообщения: Re: Смеситель на двухзатворном полевом транзисторе
СообщениеДобавлено: Чт ноя 05, 2015 11:13:04 
Говорящий с текстолитом
Аватар пользователя

Карма: 17
Рейтинг сообщений: 181
Зарегистрирован: Пт дек 12, 2008 21:12:14
Сообщений: 1603
Откуда: Moscow
Рейтинг сообщения: 0
Да переделок боюсь много ,сами не потянете.. Во первых нужно кт315 оставить в гетеродине а на вход
поставить двухзатворник. А ставить увч к гнилому каскаду эт только чувствительность поднять да и только
а параметры у него плохие.

_________________
Еси хочешь чтоб комп был быстрым - ставь Пингвин,- он будет чистым


Вернуться наверх
 
Не в сети
 Заголовок сообщения: Re: Смеситель на двухзатворном полевом транзисторе
СообщениеДобавлено: Чт ноя 05, 2015 14:10:58 
Встал на лапы

Карма: -18
Рейтинг сообщений: -99
Зарегистрирован: Сб сен 18, 2010 16:21:29
Сообщений: 130
Рейтинг сообщения: 0
а на bf998 кто-то делал смеситель? можете что-то сказать о качестве его работы в смесителе? (и желательно схемку с номиналами и рекомендациями к настройке режима работы) :)


Вернуться наверх
 
Не в сети
 Заголовок сообщения: Re: Смеситель на двухзатворном полевом транзисторе
СообщениеДобавлено: Чт ноя 05, 2015 15:05:40 
Друг Кота
Аватар пользователя

Карма: 72
Рейтинг сообщений: 1165
Зарегистрирован: Чт ноя 20, 2008 04:20:48
Сообщений: 8093
Откуда: КурскЪ
Рейтинг сообщения: 0
Народ вроде бы хвалит.
Может что здесь найдёшь по своему вопросу.
http://www.cqham.ru/forum/showthread.ph ... -%CA%CF350

_________________
Принимаю вас 595+40db на уровне шумов на кухонный приёмник,антенна наружка-магнитная катушка..работает "Акация",вот такая информация.Роман.73!!!
"50 КСВ 075", UA3112SWL
Изображение


Вернуться наверх
 
Не в сети
 Заголовок сообщения: Re: Смеситель на двухзатворном полевом транзисторе
СообщениеДобавлено: Чт ноя 05, 2015 20:12:11 
Мучитель микросхем

Зарегистрирован: Пн апр 13, 2009 22:07:00
Сообщений: 401
Откуда: simbirsk
Рейтинг сообщения: 0
int4880053 писал(а):
Да переделок боюсь много ,сами не потянете.. Во первых нужно кт315 оставить в гетеродине а на вход
поставить двухзатворник. А ставить увч к гнилому каскаду эт только чувствительность поднять да и только
а параметры у него плохие.

Вы правы... Ну я заменил КТ315 на КТ3102Е, входной транзистор УНЧ заменил на КТ3102Б, поставил фильтр на 455кГц, диод в детекторе поставил КД514 по Сапожникову, подстроил УПЧ, перебрал КПЕ. Стало получше чем было до этого и наверное так и оставлю, разве только контурную катушку СВ намотаю литцендратом. Думаю повышать число витков катушек связи не стоит :?


Вернуться наверх
 
Не в сети
 Заголовок сообщения: Re: Смеситель на двухзатворном полевом транзисторе
СообщениеДобавлено: Пт ноя 06, 2015 02:49:39 
Говорящий с текстолитом
Аватар пользователя

Карма: 17
Рейтинг сообщений: 181
Зарегистрирован: Пт дек 12, 2008 21:12:14
Сообщений: 1603
Откуда: Moscow
Рейтинг сообщения: 0
Катушки связи расчитаны на согласование контура с входным сопротивлением каскада на транзисторе
поэтому менять их не стоит. А вот схемка с полевиком вместо транзистора на входе довольно интересна
и вполне по силам начинающему. Все просто Любой двухзатворник можно поставить просто читаем Pdf
на него. определяем рабочие напряжения по 1 и 2 затвору и ток стока вот и все.

_________________
Еси хочешь чтоб комп был быстрым - ставь Пингвин,- он будет чистым


Вернуться наверх
 
Не в сети
 Заголовок сообщения: Re: Смеситель на двухзатворном полевом транзисторе
СообщениеДобавлено: Пт ноя 06, 2015 14:57:29 
Встал на лапы

Карма: -18
Рейтинг сообщений: -99
Зарегистрирован: Сб сен 18, 2010 16:21:29
Сообщений: 130
Рейтинг сообщения: 0
а как правильно определить рабочие напряжения по затворам? ( Если не трудно-на примере графика,пожалуйста)


Вернуться наверх
 
Не в сети
 Заголовок сообщения: Re: Смеситель на двухзатворном полевом транзисторе
СообщениеДобавлено: Пт ноя 06, 2015 18:41:57 
Говорящий с текстолитом
Аватар пользователя

Карма: 17
Рейтинг сообщений: 181
Зарегистрирован: Пт дек 12, 2008 21:12:14
Сообщений: 1603
Откуда: Moscow
Рейтинг сообщения: 0
вначале нужно понять физику процесса. в прилагаемой схеме показано как подается смещение на затворы
и как образуется начальное смещение падением напряжения на резисторе истока. Правда есть некоторая
избыточность но она позволяет подогнать точно практически любой полевик.
резистор в цепи истока определяет ток стока и падение на нем вычитается из напряжения затворов.
точно эти напряжения подгоняем по максимальной чувствительности приемника. измерять их нужно
на движках потенциометров желательно вольтметром с большим входным сопротивлением.
А напряжение питание они любят чем больше тем лучше поэтому цепь питания этого каскада нужно
непосредственно к источнику. Более точный расчет есть в книжке Манаева.


Вложения:
кп306.gif [9.21 KiB]
Скачиваний: 959

_________________
Еси хочешь чтоб комп был быстрым - ставь Пингвин,- он будет чистым
Вернуться наверх
 
Не в сети
 Заголовок сообщения: Re: Смеситель на двухзатворном полевом транзисторе
СообщениеДобавлено: Вт ноя 10, 2015 15:08:30 
Встал на лапы

Карма: -18
Рейтинг сообщений: -99
Зарегистрирован: Сб сен 18, 2010 16:21:29
Сообщений: 130
Рейтинг сообщения: 0
а есть разница в питании двухзатворника в режиме усилителя или в режиме смесителя?


Вернуться наверх
 
Не в сети
 Заголовок сообщения: Re: Смеситель на двухзатворном полевом транзисторе
СообщениеДобавлено: Вт ноя 10, 2015 16:26:56 
Друг Кота

Карма: 68
Рейтинг сообщений: 1409
Зарегистрирован: Сб янв 29, 2011 00:28:48
Сообщений: 7774
Рейтинг сообщения: 0
есть....для усилителя можно выбрать на втором затворе напряжение с макс усилением, а для смесителя
надо, чтобы крутизна по 2му затвору менялась, иначе не будет преобразования (или малый коэф преобразования за счёт нелинейностей х-ки).


Вернуться наверх
 
Показать сообщения за:  Сортировать по:  Вернуться наверх
Начать новую тему Ответить на тему  [ Сообщений: 56 ]    , , 3

Часовой пояс: UTC + 3 часа


Кто сейчас на форуме

Сейчас этот форум просматривают: нет зарегистрированных пользователей и гости: 16


Вы не можете начинать темы
Вы не можете отвечать на сообщения
Вы не можете редактировать свои сообщения
Вы не можете удалять свои сообщения
Вы не можете добавлять вложения

Найти:
Перейти:  


Powered by phpBB © 2000, 2002, 2005, 2007 phpBB Group
Русская поддержка phpBB
Extended by Karma MOD © 2007—2012 m157y
Extended by Topic Tags MOD © 2012 m157y