Например TDA7294

Форум РадиоКот • Просмотр темы - Самодельная СВ радиостанция на 27 мгц
Форум РадиоКот
Здесь можно немножко помяукать :)

Текущее время: Пн янв 12, 2026 17:31:45

Часовой пояс: UTC + 3 часа


ПРЯМО СЕЙЧАС:



Начать новую тему Ответить на тему  [ Сообщений: 21 ]  1,  
Автор Сообщение
Не в сети
 Заголовок сообщения: Самодельная СВ радиостанция на 27 мгц
СообщениеДобавлено: Вт авг 03, 2010 21:10:19 
Встал на лапы
Аватар пользователя

Зарегистрирован: Ср июл 07, 2010 13:43:41
Сообщений: 146
Откуда: Рыбинск
Рейтинг сообщения: 0
Никто не пробовал делать самодельное Walkie-talkie ?))) Можно на схему посмотреть?

_________________
Не говори мне куда пойти и я не скажу тебе что надо делать


Вернуться наверх
 
Не в сети
 Заголовок сообщения: Re: Самодельное Walkie-talkie
СообщениеДобавлено: Вт авг 03, 2010 21:43:29 
Модератор
Аватар пользователя

Карма: 162
Рейтинг сообщений: 2441
Зарегистрирован: Пн июл 07, 2008 10:46:09
Сообщений: 10736
Откуда: Россия
Рейтинг сообщения: 0
В Интернете можно найти множество схем...
http://rf.atnn.ru/_rst.html#3

_________________
Если хотите, чтобы жизнь улыбалась вам, подарите ей своё хорошее настроение


Вернуться наверх
 
Не в сети
 Заголовок сообщения: Re: Самодельное Walkie-talkie
СообщениеДобавлено: Вт авг 03, 2010 22:15:30 
Модератор
Аватар пользователя

Карма: 158
Рейтинг сообщений: 1600
Зарегистрирован: Пт апр 28, 2006 15:26:07
Сообщений: 11940
Откуда: Россия.
Рейтинг сообщения: 0
Медали: 2
Мявтор 3-й степени (1) Лучший человек Форума 2017 (1)
Да там у нас в разделе полно таких тем.
В поиске набрать "радиостанция" и все.


Вернуться наверх
 
Не в сети
 Заголовок сообщения: Re: Самодельное Walkie-talkie
СообщениеДобавлено: Вт авг 10, 2010 09:04:49 
Встал на лапы
Аватар пользователя

Зарегистрирован: Пт июн 26, 2009 06:40:07
Сообщений: 134
Рейтинг сообщения: 0
Я вот собираюсь собрать пару радиостанций на 27 мгц, можно скооперироваться :)


Вернуться наверх
 
Эиком - электронные компоненты и радиодетали
Не в сети
 Заголовок сообщения: Re: Самодельное Walkie-talkie
СообщениеДобавлено: Вт авг 10, 2010 09:53:48 
Это не хвост, это антенна
Аватар пользователя

Зарегистрирован: Вс янв 18, 2009 20:51:02
Сообщений: 1306
Рейтинг сообщения: 0
Я тоже все собираюсь и собираюсь и собираюсь .... :))
территориально где находитесь?
я бы поэкспериментировал, ради интереса, если бы нашел единомышленников в Воронеже.


Вернуться наверх
 
Не в сети
 Заголовок сообщения: Re: Самодельное Walkie-talkie
СообщениеДобавлено: Вт авг 10, 2010 10:48:33 
Встал на лапы
Аватар пользователя

Зарегистрирован: Пт июн 26, 2009 06:40:07
Сообщений: 134
Рейтинг сообщения: 0
Неее...ну каксобираюсь... схемы на примете уже есть, комплектация основная подобрана :) приборы есть(осцил, частотомер и цэшка) :)

Я территориально далековато от вас, из города Томска, сибирь.
У вас тоже есть интерес к сборке Си-би радиостанции?? 8)


Вернуться наверх
 
Не в сети
 Заголовок сообщения: Re: Самодельное Walkie-talkie
СообщениеДобавлено: Вт авг 10, 2010 10:51:32 
Модератор
Аватар пользователя

Карма: 158
Рейтинг сообщений: 1600
Зарегистрирован: Пт апр 28, 2006 15:26:07
Сообщений: 11940
Откуда: Россия.
Рейтинг сообщения: 0
Медали: 2
Мявтор 3-й степени (1) Лучший человек Форума 2017 (1)
Вот в этой теме все разжевано в смысле настройки и проверки работоспособности..
viewtopic.php?f=28&t=9878
Сначала нужно попробовать достать это, что здорово облегчит дальнейшую жизнь.
aen писал(а):
Кварцы должны быть не одинаковыми, а с разницей 455 кгц или 465 кгц. Вот как здесь например.
Это на 27 мгц. Они сразу парно продаются. Картинку смотри.
http://www.pilotage-rc.ru/catalogue/70_/70_/RC6982/
А здесь на 40 мгц
http://www.planetahobby.ru/catalog/prod ... ts_id=6666
Вам нужен любой подобный набор и соответственно фильтр ПЧ для АМ на их разницу, т.е. 455 кгц.
Сможете такое найти? Это называется "набор кварцев для радиоуправления".
Если достать возможности нет, то придётся выкручиваться.


Или вот такие есть просто готовые кварцевые генераторы.
http://www.oaopiezo.com/osc_xo.html
Они там на любую частоту в принципе. Практически готовый передатчик для Вас. Только модуляцию добавить. Частоты их тоже должны отличаться на 455 кгц или 465 кгц, но не обязательно. Просто будет посложнее.
Дальше решить вид модуляции.
Дальность связи и соответственно мощность передатчика.
Определиться с элементной базой которая вам доступна.
Определиться с приборами. Без осциллографа хотя бы с полосой 1 мгц все будет очень сложно. Если есть осциллограф, то к нему можно будет сделать простейшие приставки которые позволят настраивать и определять работоспособность устройств на любую частоту. Например отпадет проблема катушек. Можно будет катушки настраивать и видеть подходят ли они.
Если кварцы, что указано выше смогли достать, то начинать определять гармониковые они или нет. От этого зависит схема задающего генератора передатчика и гетеродина приемника. Методику здесь на сайте тоже описывали.
Дальше определиться с видом монтажа. Печатная плата или например по методу Жутяева на пятачках. Если на печатка, то решить какая конструкция будет, одноплатная или на каждый узел на отдельной плате и отделять их экранирующими перегородками. В дальнейшем придется бороться с самовозбуждением схемы. Обычно без этого не обходиться.
Это если чего серьезное делать.
Если просто игрушку на 100 метров, то все проще. Хотя имеет смысл именно с неё и начать для приобретения опыта. В этом случае передатчик с АМ на любом кварце или кварцевом генераторе.
Схему передатчика можно тоже отсюда взять.
viewtopic.php?f=28&t=9878
Вот схема оттуда. Только в данном случае вместо фотодиода ставим микрофон, а на выходе делаем не рамочную антенну, а обычный каскад УМ по этой же схеме и антенна.
С антенной тоже нужно определиться. Настоить антенну тоже довольно сложно, но можно опять же имея осциллограф, хотя бы низкочастотный.
Изображение
Приемник сверхрегенератор тоже в той схеме разбирается.

Если радиостанция с ЧМ, то схему тоже можно из той темы взять.
Она примерно так будет выглядеть.
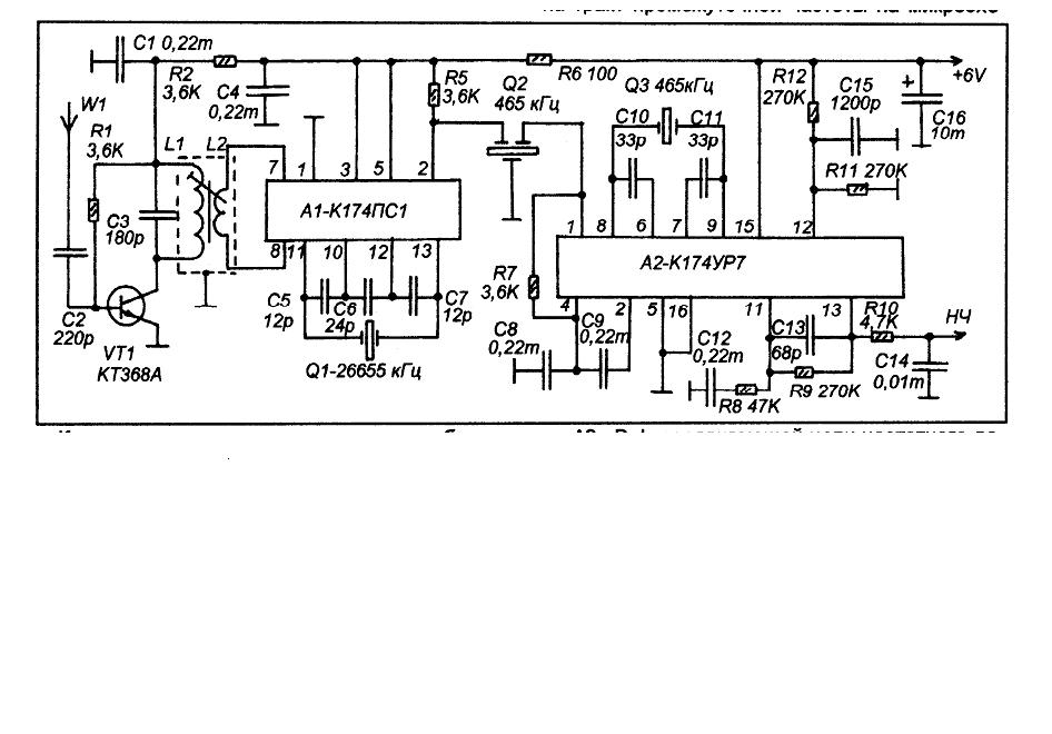
aen писал(а):
Изображение

Подставил элементы. Особой критичности не нужно. Если стоит резистор 270, то в принципе пойдёт и 220 и 300. Схема как писал типовая. На макете проверенная. Если есть желание можно и ещё на макете спаять. Может кто возьмётся печатку нарисовать. Я их никогда не делаю. У меня свой метод. Я в отсеках каскады паяю. Делаю коробку из жестяной банки "нескафе" и в отсеках паяю каскады. Паяю на полистироле. Удобно. Выводы деталей вплавляются в полистирол в нужных местам. Здесь в теме есть фото, где приёмник так сделан. Но это не принципиально. Можно печатку или как кто хочет. Т.к. схема смакетирована, то можно собирать полностью и начинать настройку.
Для настройки нужно иметь китайский приёмник с УКВ или FM или и с тем и другим. Диодный пробник. Он тоже в этой теме есть. Простейший волномер. Тоже элементарно. Пока всё. Если кто начнёт делать, вероятно появятся вопросы. Буду следить.

Если вам нужна такая схема, что печатку вытравил, припаял, включил и все, то такого не знаю и думаю и быть не может.
Делать имеет смысл только в том случае, если интересно сделать самому. Если нужно просто радиостанция, то нужно просто купить.
nick17 писал(а):
схемы на примете уже есть
Так выкладывайте схему в этой теме, что бы не прыгать т.к. там уже много рекомендаций по настройке.

viewtopic.php?p=112518#p112518

А мы посмотрим.


Вернуться наверх
 
Не в сети
 Заголовок сообщения: Re: Самодельное Walkie-talkie
СообщениеДобавлено: Вт авг 10, 2010 11:17:14 
Встал на лапы
Аватар пользователя

Зарегистрирован: Пт июн 26, 2009 06:40:07
Сообщений: 134
Рейтинг сообщения: 0
Вот первый вариант схемы. Катушку входную пересчитаю на свою несущую частоту, УНЧ IL34119.
Привлекла схема тем, что минимум контуров применяется в схеме, так же микросхемы недорогие.

Второй вариант схемы приемника, по распространенному включению микросхемы MC3361, возможно входной усилитель будет как в первой схеме, УНЧ тот же.

А вообще, что лучше первым начать собирать, приемник или передатчик?

Комплектация вся необходимая имеется, проблем нет.


Вложения:
2-ой вариант.JPG [39.72 KiB]
Скачиваний: 2178
1-ый варинт.JPG [78.88 KiB]
Скачиваний: 1105
Вернуться наверх
 
Не в сети
 Заголовок сообщения: Re: Самодельное Walkie-talkie
СообщениеДобавлено: Вт авг 10, 2010 11:35:40 
Это не хвост, это антенна
Аватар пользователя

Зарегистрирован: Вс янв 18, 2009 20:51:02
Сообщений: 1306
Рейтинг сообщения: 0
хотел бы найти схемы с печатными платами :) , а настраивать полюбому придется, просто я очень хреново развожу платы.


Вернуться наверх
 
Не в сети
 Заголовок сообщения: Re: Самодельное Walkie-talkie
СообщениеДобавлено: Вт авг 10, 2010 11:50:58 
Встал на лапы
Аватар пользователя

Зарегистрирован: Пт июн 26, 2009 06:40:07
Сообщений: 134
Рейтинг сообщения: 0
Ну развести мог бы я за двоих) Смотря с какими элементами ты работал...
SMD резисторы паял?
Так же все от твоих комплектующих зависит. Не всякая разведенная плата под них подойдет.
По крайней мере я исхожу из конкретно имеющихся компонентов, по ним плата строится


Вернуться наверх
 
Не в сети
 Заголовок сообщения: Re: Самодельное Walkie-talkie
СообщениеДобавлено: Вт авг 10, 2010 13:03:05 
Встал на лапы
Аватар пользователя

Зарегистрирован: Пт июн 26, 2009 06:40:07
Сообщений: 134
Рейтинг сообщения: 0
Антенну планирую сделать спиральную как на приложенной картинке


Вложения:
74526613.gif [9.31 KiB]
Скачиваний: 1235
Вернуться наверх
 
Не в сети
 Заголовок сообщения: Re: Самодельное Walkie-talkie
СообщениеДобавлено: Вт авг 10, 2010 13:38:37 
Это не хвост, это антенна
Аватар пользователя

Зарегистрирован: Вс янв 18, 2009 20:51:02
Сообщений: 1306
Рейтинг сообщения: 0
nick17 писал(а):
Ну развести мог бы я за двоих) Смотря с какими элементами ты работал...
SMD резисторы паял?

типоразмером 0805 , меньше не получается - руки трясутся и глаза не видят. :)
nick17 писал(а):
Так же все от твоих комплектующих зависит. Не всякая разведенная плата под них подойдет.
По крайней мере я исхожу из конкретно имеющихся компонентов, по ним плата строится

у нас можно многое заказать из Москвы , выбор достаточно большой, доставка 2 недели.


Вернуться наверх
 
Не в сети
 Заголовок сообщения: Re: Самодельное Walkie-talkie
СообщениеДобавлено: Вт авг 10, 2010 13:42:45 
Встал на лапы
Аватар пользователя

Зарегистрирован: Пт июн 26, 2009 06:40:07
Сообщений: 134
Рейтинг сообщения: 0
Ясненько! :) Ну у меня комплектующие уже все есть по большей степени, осталось по мелочевке


Вернуться наверх
 
Не в сети
 Заголовок сообщения: Re: Самодельное Walkie-talkie
СообщениеДобавлено: Вт авг 10, 2010 14:33:01 
Поставщик валерьянки для Кота
Аватар пользователя

Карма: 29
Рейтинг сообщений: 354
Зарегистрирован: Вс июл 11, 2010 14:39:04
Сообщений: 2458
Откуда: Россия.
Рейтинг сообщения: 0
nick17 писал(а):
Вот первый вариант схемы.
Входная цепь без контура я вообще даже и говорить не хочу.
Бред какой то.
Если боитесь катушек, то за приемники и передатчики и браться нечего.
Теперь по первой схеме.
Смеситель на 174ПС1 довольно тупой по чувствительности. Впереди желательно нормальный УВЧ хотя бы как в моей схеме ниже, а без катушек вообще «дерьмо» получается. Вот такая схема примерно должна быть. Это из журнала Радио. Лучше оттуда брать.
7-1996 г и дополнения 7-1997 г
http://cxem.net/cb/1-2.php
Второе, кварц на 27 мгц желательно не гармониковый, хотя выбором конденсаторов можно и гармониковый на 27 мгц запустить, но это такая морока.
Насчет второй схемы. Она получше, но кварц опять должен быть на основную частоту 27 мгц, а не гармониковый, как обычно они бывают.
Если уж на не очень современных деталях, то за образец переносной радиостанции на эту частоту можно вот эту взять. Все остальное будет ухудшением. Я такие и делал, правда давно.
http://www.qrz.ru/schemes/contribute/constr/fm-ra3aae/
Если на mc3361 или на каких то других с большой степенью интеграции, то можно посмотреть обзор в ж. Радиоконструктор 2-2003 год
http://journals.ucoz.com/news/radiokons ... 06-06-2689
Хотя они есть и в других местах, а Ваши схемы какие то инвалиды, да еще без костылей.
Работать конечно буду, но только как, не знаю. Я конечно не отговариваю. Дело Ваше, но я бы не стал.


Вернуться наверх
 
Не в сети
 Заголовок сообщения: Re: Самодельное Walkie-talkie
СообщениеДобавлено: Вт авг 10, 2010 14:44:07 
Это не хвост, это антенна
Аватар пользователя

Зарегистрирован: Вс янв 18, 2009 20:51:02
Сообщений: 1306
Рейтинг сообщения: 0
Zvezda полностью согласен с Вами, но лично у меня нет генератора на 27 МГц, а для настройки входных контуров, нужен генератор и ВЧ вольтметр, как выйти из положения?


Вернуться наверх
 
Не в сети
 Заголовок сообщения: Re: Самодельное Walkie-talkie
СообщениеДобавлено: Вт авг 10, 2010 14:51:29 
Поставщик валерьянки для Кота
Аватар пользователя

Карма: 29
Рейтинг сообщений: 354
Зарегистрирован: Вс июл 11, 2010 14:39:04
Сообщений: 2458
Откуда: Россия.
Рейтинг сообщения: 0
Так почитай эту тему.

viewtopic.php?p=112518#p112518

Там как раз пользуясь подручными средствами, а именно радиовещательным приемником делают передатчик на нужную частоту и настраивают его с помощью простейшего пробника на диоде.
А потом у тебя будет готовый генератор 27 мгц и с помощью его будешь приемник настраивать.
Для настройки тех же контуров будет достаточно того же ВЧ пробника, хотя без осциллографа тяжело.

Кварцы какие есть?
Передатчик для ЧМ примерно такой. Это стандартная схема.
Это если кварц будет гармониковым, а если не гармониковым, то еще упростится.

http://s59.radikal.ru/i163/0901/0c/49cecc6b9e7e.jpg


Вернуться наверх
 
Не в сети
 Заголовок сообщения: Re: Самодельное Walkie-talkie
СообщениеДобавлено: Вт авг 10, 2010 15:28:48 
Поставщик валерьянки для Кота
Аватар пользователя

Карма: 29
Рейтинг сообщений: 354
Зарегистрирован: Вс июл 11, 2010 14:39:04
Сообщений: 2458
Откуда: Россия.
Рейтинг сообщения: 0
Сейчас книжку скачал.
Там есть радиостанция подобная "Колибри"

http://www.kodges.ru/27502-karmannye-radiostancii.html

Я бы приемник из неё сделал на mc3361, а передатчик можно по мощнее.


Вернуться наверх
 
Не в сети
 Заголовок сообщения: Re: Самодельное Walkie-talkie
СообщениеДобавлено: Вт авг 10, 2010 15:37:58 
Это не хвост, это антенна
Аватар пользователя

Зарегистрирован: Вс янв 18, 2009 20:51:02
Сообщений: 1306
Рейтинг сообщения: 0
осцилограф есть, но только до 20 МГц, генератор до 10 МГц.
Для настройки входных контуров приемника, как понимаю, надо делать кварцованный генератор на рабочую частоту!?
Цитата:
Я бы приемник из неё сделал на mc3361
это тот который на 33 странице?


Вернуться наверх
 
Не в сети
 Заголовок сообщения: Re: Самодельное Walkie-talkie
СообщениеДобавлено: Вт авг 10, 2010 15:42:03 
Это не хвост, это антенна
Аватар пользователя

Зарегистрирован: Вс янв 18, 2009 20:51:02
Сообщений: 1306
Рейтинг сообщения: 0
Zvezda писал(а):
Так почитай эту тему.

viewtopic.php?p=112518#p112518

Там как раз пользуясь подручными средствами, а именно радиовещательным приемником делают передатчик на нужную частоту и настраивают его с помощью простейшего пробника на диоде.
А потом у тебя будет готовый генератор 27 мгц и с помощью его будешь приемник настраивать.
Для настройки тех же контуров будет достаточно того же ВЧ пробника, хотя без осциллографа тяжело.

т.е. сначала сделать передатчик и с его генератора подавать сигнал на вход приемника, и ВЧ вольтметром настраивать по максимому!?
Цитата:
Кварцы какие есть?

в наличии 4 штуки каких-то, но если задаться целью можно по магазином пошастать.
Цитата:
Передатчик для ЧМ примерно такой. Это стандартная схема.
Это если кварц будет гармониковым, а если не гармониковым, то еще упростится.
http://s59.radikal.ru/i163/0901/0c/49cecc6b9e7e.jpg

а как определить гармониковый кварц или нет?


Вернуться наверх
 
Не в сети
 Заголовок сообщения: Re: Самодельное Walkie-talkie
СообщениеДобавлено: Вт авг 10, 2010 16:04:46 
Встал на лапы
Аватар пользователя

Зарегистрирован: Пт июн 26, 2009 06:40:07
Сообщений: 134
Рейтинг сообщения: 0
to Zvezda: Почему же без входного контура, вообще то входной контур там L1-C3. Катушек не боюсь, просто мотать вломы :)) Без входного УВЧ работать будет, но просто чувствительность будет ниже :kill:
Кварц вроде как на основной частоте запускается...я когда его мучал... он без проблем запускался на 27 МГц. :)

хорошо, попробую на МС3361 понавороченней схему найти, тем более она у меня есть :)

а вот эту схему собирать не вижу смысла http://www.qrz.ru/schemes/contribute/constr/fm-ra3aae/ на дворе же 21 век, зачем на транзисторах городить, существуют специализированные микросхемы...


Вернуться наверх
 
Показать сообщения за:  Сортировать по:  Вернуться наверх
Начать новую тему Ответить на тему  [ Сообщений: 21 ]  1,  

Часовой пояс: UTC + 3 часа


Кто сейчас на форуме

Сейчас этот форум просматривают: нет зарегистрированных пользователей и гости: 22


Вы не можете начинать темы
Вы не можете отвечать на сообщения
Вы не можете редактировать свои сообщения
Вы не можете удалять свои сообщения
Вы не можете добавлять вложения

Найти:
Перейти:  


Powered by phpBB © 2000, 2002, 2005, 2007 phpBB Group
Русская поддержка phpBB
Extended by Karma MOD © 2007—2012 m157y
Extended by Topic Tags MOD © 2012 m157y