Например TDA7294

Форум РадиоКот • Просмотр темы - Усилители и передатчики FM на лампах.
Форум РадиоКот
Здесь можно немножко помяукать :)

Текущее время: Сб янв 31, 2026 08:14:25

Часовой пояс: UTC + 3 часа


ПРЯМО СЕЙЧАС:



Начать новую тему Ответить на тему  [ Сообщений: 151 ]  1, , , , ...  
Автор Сообщение
Не в сети
 Заголовок сообщения: Усилители и передатчики FM на лампах.
СообщениеДобавлено: Пн фев 13, 2012 16:54:02 
Родился

Зарегистрирован: Пн фев 13, 2012 16:48:53
Сообщений: 8
Рейтинг сообщения: 1
Всем добрый день. Недавно нашел немного старых ламп, среди которых 6Н2П. В интернете нашел схему генераторы в Fм диапазоне.
Вопрос: возможно ли запустить на 6Н2П и как подобрать конденсаторы?


Вложения:
Комментарий к файлу: Схема простого Fм передатчика
tube-fm-oscillator.png [9.36 KiB]
Скачиваний: 2603
Вернуться наверх
 
Не в сети
 Заголовок сообщения: Re: Простой ламповый Fм передатчик
СообщениеДобавлено: Пн фев 13, 2012 17:41:56 
Модератор
Аватар пользователя

Карма: 158
Рейтинг сообщений: 1600
Зарегистрирован: Пт апр 28, 2006 15:26:07
Сообщений: 11940
Откуда: Россия.
Рейтинг сообщения: 1
Медали: 2
Мявтор 3-й степени (1) Лучший человек Форума 2017 (1)
korishkras писал(а):
как подобрать конденсаторы?
Чего их подбирать?
Они же там все переменные. Включайте генератор, подключайте к нему соответствующие приборы, крутите и настраивайте схему стандартными методами настройки данных генераторов.
У Вас какие приборы в наличии?


Вернуться наверх
 
Не в сети
 Заголовок сообщения: Re: Простой ламповый Fм передатчик
СообщениеДобавлено: Пн фев 13, 2012 17:46:44 
Родился

Зарегистрирован: Пн фев 13, 2012 16:48:53
Сообщений: 8
Рейтинг сообщения: 0
Ну есть осциллографы двухлучевые, обычные. Есть частотометры ну и другие приборы. Кафедра микроэлектроники=) Просто ламповые устройства никогда не собирал. А вопрос все конденсаторы, кроме С7, С8, подстроечные типа КПЕ?


Вернуться наверх
 
Не в сети
 Заголовок сообщения: Re: Простой ламповый Fм передатчик
СообщениеДобавлено: Пн фев 13, 2012 17:57:15 
Друг Кота
Аватар пользователя

Карма: 72
Рейтинг сообщений: 1153
Зарегистрирован: Чт ноя 20, 2008 04:20:48
Сообщений: 8088
Откуда: КурскЪ
Рейтинг сообщения: 1
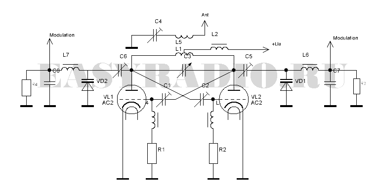
Лампа 6н2п негодится надо 6н3п!!!
Конденсаторы в ВЧ части слюдяные КСО или керамические КТ.
Вот ещё схема
Изображение
Вложение:
ЛАМПОВЫЙ ПД 88-108мгц.JPG [25.99 KiB]
Скачиваний: 33098

Порядок настройки П-контура:Сначала настраиваем контур ЗГ на нужную частоту к примеру 100мгц.
Затем КПЕ связи вводим полностью(мах ёмкость).Настраиваем анодный контур вращяя КПЕ Ск.к и как только появляется "провал" тока анода(контролируем ток МА)анодный контур настроен.Далее постепенно уменьшаем ёмкость КПЕ связи Ссв(увеличивается связь антенны с контуром) подстраивая анодный контур.Провал тока анода будет уменьшаться и как только "провал" тока будет 40-50% от исходного,настройку можно закончить.
Пример:допустим что при минимальной связи ток анода провала был 100ма,то значит при наступлении оптимальной связи с антенной ток должен вырасти до 140-150ма.

_________________
Принимаю вас 595+40db на уровне шумов на кухонный приёмник,антенна наружка-магнитная катушка..работает "Акация",вот такая информация.Роман.73!!!
"50 КСВ 075", UA3112SWL
Изображение


Вернуться наверх
 
Эиком - электронные компоненты и радиодетали
Не в сети
 Заголовок сообщения: Re: Простой ламповый Fм передатчик
СообщениеДобавлено: Пн фев 13, 2012 18:03:31 
Родился

Зарегистрирован: Пн фев 13, 2012 16:48:53
Сообщений: 8
Рейтинг сообщения: 0
6н3п постараюсь найти, а из этих можно что-нибудь использовать:
6Е5С
635П
EL84
6П3С
6Ж3П
6Ж1П


Вернуться наверх
 
Не в сети
 Заголовок сообщения: Re: Простой ламповый Fм передатчик
СообщениеДобавлено: Пн фев 13, 2012 18:04:49 
Друг Кота
Аватар пользователя

Карма: 72
Рейтинг сообщений: 1153
Зарегистрирован: Чт ноя 20, 2008 04:20:48
Сообщений: 8088
Откуда: КурскЪ
Рейтинг сообщения: 5
EL84
6П3С
6Ж3П
6Ж1П
А эти годятся для КВ шарманки. :))
Изображение
Изображение

_________________
Принимаю вас 595+40db на уровне шумов на кухонный приёмник,антенна наружка-магнитная катушка..работает "Акация",вот такая информация.Роман.73!!!
"50 КСВ 075", UA3112SWL
Изображение


Вернуться наверх
 
Не в сети
 Заголовок сообщения: Re: Простой ламповый Fм передатчик
СообщениеДобавлено: Пн фев 13, 2012 18:07:46 
Родился

Зарегистрирован: Пн фев 13, 2012 16:48:53
Сообщений: 8
Рейтинг сообщения: 0
А схемы случайно нет никакой на этих лампах???=)


Вернуться наверх
 
Не в сети
 Заголовок сообщения: Re: Простой ламповый Fм передатчик
СообщениеДобавлено: Пн фев 13, 2012 18:09:07 
Друг Кота
Аватар пользователя

Карма: 72
Рейтинг сообщений: 1153
Зарегистрирован: Чт ноя 20, 2008 04:20:48
Сообщений: 8088
Откуда: КурскЪ
Рейтинг сообщения: 0
Твой список ламп на УКВ негодится.
А схем навалом в нэте передатчиков, регенераторов,УНЧ.
Но это уже будет другая тема для беседы.

_________________
Принимаю вас 595+40db на уровне шумов на кухонный приёмник,антенна наружка-магнитная катушка..работает "Акация",вот такая информация.Роман.73!!!
"50 КСВ 075", UA3112SWL
Изображение


Вернуться наверх
 
Не в сети
 Заголовок сообщения: Re: Простой ламповый Fм передатчик
СообщениеДобавлено: Пн фев 13, 2012 18:27:23 
Родился

Зарегистрирован: Пн фев 13, 2012 16:48:53
Сообщений: 8
Рейтинг сообщения: 0
А настройка модулятора между общим проводом и сеткой (конт. 2) лампы 6П15П?
И резисторы на 2 ватта пойдут???
И катушка L1 средняя точка на 4-м витке сделан отвод.


Вернуться наверх
 
Не в сети
 Заголовок сообщения: Re: Простой ламповый Fм передатчик
СообщениеДобавлено: Пн фев 13, 2012 18:38:04 
Модератор
Аватар пользователя

Карма: 158
Рейтинг сообщений: 1600
Зарегистрирован: Пт апр 28, 2006 15:26:07
Сообщений: 11940
Откуда: Россия.
Рейтинг сообщения: 0
Медали: 2
Мявтор 3-й степени (1) Лучший человек Форума 2017 (1)
Схема кривоватая.
Почему на варикапе нет смещения?

Изображение

Дальше не смотрел.


Вложения:
1.JPG [10.87 KiB]
Скачиваний: 10892
Вернуться наверх
 
Не в сети
 Заголовок сообщения: Re: Простой ламповый Fм передатчик
СообщениеДобавлено: Пн фев 13, 2012 18:40:03 
Родился

Зарегистрирован: Пн фев 13, 2012 16:48:53
Сообщений: 8
Рейтинг сообщения: 0
И еще на анод можно подать напрямую через выпрямитель 220 вольт. Или в зависимости от анодного будет уходить частота?
А как задать смещение варикапа?


Вернуться наверх
 
Не в сети
 Заголовок сообщения: Re: Простой ламповый Fм передатчик
СообщениеДобавлено: Пн фев 13, 2012 18:51:52 
Родился

Зарегистрирован: Пн фев 13, 2012 16:48:53
Сообщений: 8
Рейтинг сообщения: 0
Изменить может сопротивление одного резистора на 20 кОм? или на 24? и какой резистор изменить?


Вернуться наверх
 
Не в сети
 Заголовок сообщения: Re: Простой ламповый Fм передатчик
СообщениеДобавлено: Вт фев 14, 2012 06:36:07 
Друг Кота
Аватар пользователя

Карма: 72
Рейтинг сообщений: 1153
Зарегистрирован: Чт ноя 20, 2008 04:20:48
Сообщений: 8088
Откуда: КурскЪ
Рейтинг сообщения: 0
Можно и без смещения,искажений на слух незамечено.

_________________
Принимаю вас 595+40db на уровне шумов на кухонный приёмник,антенна наружка-магнитная катушка..работает "Акация",вот такая информация.Роман.73!!!
"50 КСВ 075", UA3112SWL
Изображение


Вернуться наверх
 
Не в сети
 Заголовок сообщения: Re: Простой ламповый Fм передатчик
СообщениеДобавлено: Пн фев 20, 2012 17:21:12 
Родился

Зарегистрирован: Пн фев 13, 2012 16:48:53
Сообщений: 8
Рейтинг сообщения: 0
У катушек L1, L2, L3 какой диаметр провода и какое основание?


Вернуться наверх
 
Не в сети
 Заголовок сообщения: Re: Простой ламповый Fм передатчик
СообщениеДобавлено: Пн фев 20, 2012 17:41:28 
Друг Кота
Аватар пользователя

Карма: 72
Рейтинг сообщений: 1153
Зарегистрирован: Чт ноя 20, 2008 04:20:48
Сообщений: 8088
Откуда: КурскЪ
Рейтинг сообщения: 0
Каркасы диаметром 5мм провод 1мм.

_________________
Принимаю вас 595+40db на уровне шумов на кухонный приёмник,антенна наружка-магнитная катушка..работает "Акация",вот такая информация.Роман.73!!!
"50 КСВ 075", UA3112SWL
Изображение


Вернуться наверх
 
Не в сети
 Заголовок сообщения: Усилитель автомобильногоFM млдулятора на лампах реально ли?
СообщениеДобавлено: Вс апр 01, 2012 04:36:51 
Родился
Аватар пользователя

Зарегистрирован: Ср окт 19, 2011 13:01:49
Сообщений: 16
Рейтинг сообщения: 0
собирал усилок на транзисторах, но если что то шло не так они сгорали, а эти "рыжие" транзисторы не дешевые однако, а позавчера в мастерской нашел целый ящик всяких разных новых ламп=) вот и подумал а можно ли собрать что нибудь похожее из них, все таки они как я понял перегрузки легче переносят чем транзисторы.

Сюда перенес.

aen


Вернуться наверх
 
Не в сети
 Заголовок сообщения: Re: Усилители и передатчики FM на лампах.
СообщениеДобавлено: Вс апр 01, 2012 09:56:39 
Модератор
Аватар пользователя

Карма: 158
Рейтинг сообщений: 1600
Зарегистрирован: Пт апр 28, 2006 15:26:07
Сообщений: 11940
Откуда: Россия.
Рейтинг сообщения: 0
Медали: 2
Мявтор 3-й степени (1) Лучший человек Форума 2017 (1)
Вопрос немного не корректный. Автомобильный модулятор тут не при чем. Вопрос состоит только можно ли сделать УМ на частоту порядка 100 мгц на лампах, а ответ - можно.
За основу можно взять УМ на 144 мгц, которых в сети и в литературе много.
Вот хотя бы из этой темы взять передатчик, что RA3WSI выложил, переводим первый каскад из режима генерации в режим усиления и вперед.

Изображение

Или вот отсюда.
http://www.radioman-portal.ru/pages/1102/index.shtml

Изображение

Или отсюда взять соответственно тоже немного изменив схему..
http://www.radioman-portal.ru/pages/1104/index.shtml

Изображение

Если бы я делал, то взял бы за основу эту последнюю схему хотя можно найти еще не один десяток схем.

А если например взять лампу 6Н15П, то на ней можно сделать маломощный усилитель для этих целей даже с батарейным питанием от 6 вольт. Подав их на накал, а анодные цепи питать через преобразователь напряжения.
В общем вариантов много и все зависит только от того, настоящий Вы радиолюбитель или можете только копировать готовые схемы.

Если Вам не только нужен такой усилитель, но и интересно с таким повозится, то для начала качайте эту книгу и вперед. :)
http://www.radioscanner.ru/files/electronics/file503/
В данной книге можно не только схемы найти, а и посмотреть как конструктивно делаются подобные УМ и передатчики.
Если Вы просто думаете, что на лампах сделать проще, то просто ошибаетесь и лучше набирайтесь опыта и делайте на транзисторах.


Вернуться наверх
 
Не в сети
 Заголовок сообщения: Re: Усилители и передатчики FM на лампах.
СообщениеДобавлено: Пн сен 24, 2012 15:35:43 
Первый раз сказал Мяу!

Зарегистрирован: Пн сен 24, 2012 15:22:17
Сообщений: 39
Рейтинг сообщения: 0
aen писал(а):
Вопрос немного не корректный. Автомобильный модулятор тут не при чем. Вопрос состоит только можно ли сделать УМ на частоту порядка 100 мгц на лампах, а ответ - можно.
За основу можно взять УМ на 144 мгц, которых в сети и в литературе много.
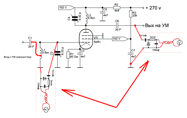
Вот хотя бы из этой темы взять передатчик, что RA3WSI выложил, переводим первый каскад из режима генерации в режим усиления и вперед.

Изображение



Уважаемый Котёнок! Прошу Вашей помощи! Схемку я эту собрал на лампах 6н23п и 6п15п, на 6н3п задающий почему-то нормально раскачать 6п15п. Купил модулятор http://zenitsoft.servegame.org/FM%20108/11.jpg
спаял такую схемку
Изображение
пробовал как вы писали перевести генератор в в усилитель работает но не хватает видимо мощности нормально качнуть УМ посоветуйте пожалуйста толковую схемку!

_________________
Изображение


Вернуться наверх
 
Не в сети
 Заголовок сообщения: Re: Усилители и передатчики FM на лампах.
СообщениеДобавлено: Пн сен 24, 2012 18:12:00 
Модератор
Аватар пользователя

Карма: 158
Рейтинг сообщений: 1600
Зарегистрирован: Пт апр 28, 2006 15:26:07
Сообщений: 11940
Откуда: Россия.
Рейтинг сообщения: 0
Медали: 2
Мявтор 3-й степени (1) Лучший человек Форума 2017 (1)
Во первых я бы модулятор к отводу подключил.
Во вторых Вы хотя бы с помощью простейшего пробника настраивали контура?

Изображение

Пробник можно взять такой же, как в этой схеме, только конденсаторы должны быть на рабочее напряжение не менее 300 вольт.
http://radiokot.ru/circuit/analog/receiv_transmit/18/
Цифры, что намеряете выложите сюда.

Когда подключите УМ, то анодный контур опять подстройте.
В УМ аналогично подстроить.


Вложения:
2.GIF [15.26 KiB]
Скачиваний: 11826
Вернуться наверх
 
Не в сети
 Заголовок сообщения: Re: Усилители и передатчики FM на лампах.
СообщениеДобавлено: Пн сен 24, 2012 20:05:36 
Первый раз сказал Мяу!

Зарегистрирован: Пн сен 24, 2012 15:22:17
Сообщений: 39
Рейтинг сообщения: 0
Здравствуйте! Я измерял пробником ВЧ Изображение касаясь только щупом, к массе не подключал. Настраивал так сначала контур к котором подключен модулятор потом анодный, по максимальном отклонении стрелки прибора, количество витков подбирал так чтобы максимум показаний был на средней емкости переменника. Но попал ли я на свои 91.1 мгц или гармоника трудно сказать!

Если есть у кого возможность, и приборы проверте пожалуйста для частоты 91.1 мгц на диаметре 5мм провод 1мм количество витков по расчетам у меня

Емкость контура: 15 пФ
Частота контура: 91,1 МГц
=>Индуктивность контура: 0,203 мкГн

Рабочая частота 91,1 МГц
Диаметр каркаса D: 5 мм
Диаметр провода d: 1 мм
=>Длина намотки l: 7,634 мм
=>Число витков катушки: 7,634
=>Q~ 48

мотаю 7 витков! Пожалуйста у кого имеются приборы проверте контур емкость ставлю 5\20 Может я не на основную частоту настраиваю!

_________________
Изображение


Последний раз редактировалось yrec Пн сен 24, 2012 21:12:08, всего редактировалось 1 раз.

Вернуться наверх
 
Показать сообщения за:  Сортировать по:  Вернуться наверх
Начать новую тему Ответить на тему  [ Сообщений: 151 ]  1, , , , ...  

Часовой пояс: UTC + 3 часа


Кто сейчас на форуме

Сейчас этот форум просматривают: Asmodey и гости: 15


Вы не можете начинать темы
Вы не можете отвечать на сообщения
Вы не можете редактировать свои сообщения
Вы не можете удалять свои сообщения
Вы не можете добавлять вложения

Найти:
Перейти:  


Powered by phpBB © 2000, 2002, 2005, 2007 phpBB Group
Русская поддержка phpBB
Extended by Karma MOD © 2007—2012 m157y
Extended by Topic Tags MOD © 2012 m157y