Например TDA7294

Форум РадиоКот • Просмотр темы - схему замены АЛС-318
Форум РадиоКот
Здесь можно немножко помяукать :)

Текущее время: Сб дек 27, 2025 17:30:48

Часовой пояс: UTC + 3 часа


ПРЯМО СЕЙЧАС:



Начать новую тему Ответить на тему  [ Сообщений: 15 ] 
Автор Сообщение
Не в сети
 Заголовок сообщения: схему замены АЛС-318
СообщениеДобавлено: Пт июн 06, 2025 23:19:10 
Друг Кота
Аватар пользователя

Карма: 47
Рейтинг сообщений: 87
Зарегистрирован: Чт апр 29, 2010 01:54:10
Сообщений: 5411
Откуда: Сочи
Рейтинг сообщения: 0
Когда то в 1993г (примерно) в АОНах на Z80 вместо АЛС-318 делали
платку переходник для индикаторов ИВ, типа ИВ-28 вроде бы.
На "митьке" продавали платки, насколько я помню, там стояли две К155ЛН3.
Может у кого сохранилась схема такого переходника?

Изображение


Вернуться наверх
 
Не в сети
 Заголовок сообщения: Re: схему замены АЛС-318
СообщениеДобавлено: Пт июн 06, 2025 23:50:25 
Друг Кота
Аватар пользователя

Карма: 59
Рейтинг сообщений: 2218
Зарегистрирован: Чт янв 26, 2012 16:44:29
Сообщений: 19569
Откуда: Таксимо
Рейтинг сообщения: 0
Насчет двух сомневаюсь, там же 8 анодов и 8 сеток, три нужно

Добавлено after 2 minutes 6 seconds:
Или даже 10 сеток

_________________
Мои поставщики запчастей с отличной репутацией
texnomag.ru
radioremont.com
pl-1.org
4ip.info
elitan.ru


Вернуться наверх
 
Не в сети
 Заголовок сообщения: Re: схему замены АЛС-318
СообщениеДобавлено: Сб июн 07, 2025 00:23:17 
Друг Кота
Аватар пользователя

Карма: 47
Рейтинг сообщений: 87
Зарегистрирован: Чт апр 29, 2010 01:54:10
Сообщений: 5411
Откуда: Сочи
Рейтинг сообщения: 0
Там вроде и транзисторы какие то были.


Вернуться наверх
 
Не в сети
 Заголовок сообщения: Re: схему замены АЛС-318
СообщениеДобавлено: Сб июн 07, 2025 03:52:52 
Друг Кота
Аватар пользователя

Карма: 197
Рейтинг сообщений: 8594
Зарегистрирован: Пн ноя 30, 2009 03:00:01
Сообщений: 43148
Откуда: Нерезиновая
Рейтинг сообщения: 0
АЛС318 семисегментный девятиразрядный индикатор с общим катодом и десятичной точкой (типа восьмой сегмент).
Схему переходника не знаю, но, на двух микросхемах этот "переходник" можно изобразить- ULN2803 и UDN2981 плюс восемь/девять (или 17) резисторов.

Ещё вариант- девять транзисторов и UDN2981 или аналоги- KID65783, M54563, MIC2981, TD62783, UDN-6510, 1109КН1, 1109КН12, 1109КН14


Вернуться наверх
 
Эиком - электронные компоненты и радиодетали
Не в сети
 Заголовок сообщения: Re: схему замены АЛС-318
СообщениеДобавлено: Сб июн 07, 2025 07:21:11 
Друг Кота
Аватар пользователя

Карма: 59
Рейтинг сообщений: 2218
Зарегистрирован: Чт янв 26, 2012 16:44:29
Сообщений: 19569
Откуда: Таксимо
Рейтинг сообщения: 0
Ну если транзисторы, тогда могло. 12 инверторов на 155 и еще 5 инверторов на транзисторах. Но чото мне кажется с простой схемкой засветка небольшая будет

_________________
Мои поставщики запчастей с отличной репутацией
texnomag.ru
radioremont.com
pl-1.org
4ip.info
elitan.ru


Вернуться наверх
 
Не в сети
 Заголовок сообщения: Re: схему замены АЛС-318
СообщениеДобавлено: Вс июн 08, 2025 09:56:27 
Друг Кота
Аватар пользователя

Карма: 24
Рейтинг сообщений: 207
Зарегистрирован: Ср мар 06, 2019 12:23:29
Сообщений: 9581
Рейтинг сообщения: 0
https://www.radiokot.ru/forum/viewtopic ... 9&t=107384

_________________
Койот (Canis latrans) – это не Кот, а известен как американский шакал, является видом псовых...
____________

"Кто хочет, тот ищет возможности, кто не хочет —ищет причины."


Вернуться наверх
 
Не в сети
 Заголовок сообщения: Re: схему замены АЛС-318
СообщениеДобавлено: Чт июн 12, 2025 05:30:31 
Друг Кота

Карма: -8
Рейтинг сообщений: 15
Зарегистрирован: Вс июл 24, 2011 11:38:09
Сообщений: 7598
Рейтинг сообщения: 0
ИВ-28Б самый компактный физически, но крупнее АЛС318, так что сомнительная выгода.
По потреблению может и выгоднее, но не существует многоканальных транзисторных ключей для ВЛИ, и с питанием проблема.

Как вариант брать ULN2003 и подтягивать все выходы к току достаточному для нужной яркости. Реальное потребление будет таким как будто все сегменты запитаны, то есть жрать по полной.
Ключ будет просто гасить ненужные сегменты, то есть погашеные будут жрать ещё больше.
Но в сумме возможно меньше чем АЛС.
А перед ключами как раз поставить инвертор вроде 555ЛН1, или тот же 2003.

По питанию не знаю, но накал надо брать переменку.
Вероятно там был трансформатор сетевой.
Или собирать на ШИМ 2 тактном вроде 494, пытался посчитать но вроде бы в теории если на выходы вешать трансформатор напрямую, то при минимальных 12в должно хватать мощности на ВЛИ.
Но возможно была схема на чём то вроде 155ЛА13 или типо того, есть логика с мощным выходом.

В общем это попытка изобрести часы на ВЛИ со всеми сложностями.
Ключи под ВЛИ вроде бы были, здоровенные импортные микросхемы, и стоят наверно рублей 500 минимум.
Или малоэфективная схема на 2003. Других в доступе не найти.
PNP не бывает и больше 7 ключей на корпус тоже.
Но сами устройства когда делали, то ключи были встроены в БИС, то есть сама микросхема тягала индикатор напрямую и обычно питалась от -30в.
Или на рассыпухе, горка транзисторов. Сгодится советский КТ502Г.

Питание делают на какой то фигне микросхеме 2 тактной, редкой, в общем куча проблем.
Будет или маломощно и запарка с трансформатором или всё равно добавлять полевики.

Карочек жрать оно будет в любом случае


Вернуться наверх
 
Не в сети
 Заголовок сообщения: Re: схему замены АЛС-318
СообщениеДобавлено: Чт июн 12, 2025 06:34:00 
Друг Кота
Аватар пользователя

Карма: 197
Рейтинг сообщений: 8594
Зарегистрирован: Пн ноя 30, 2009 03:00:01
Сообщений: 43148
Откуда: Нерезиновая
Рейтинг сообщения: 0
Если в стационарное устройство с выводом на АЛС-318, хочется поставить крупный индикатор, то с потреблением вообще проблемы нет.

74LS00 писал(а):
PNP не бывает и больше 7 ключей на корпус тоже.

А PNP зачем? Есть UDN2981 и её аналоги- KID65783, M54563, MIC2981, TD62783, UDN-6510, 1109КН1, 1109КН12, 1109КН14
Все эти микросхемы-
Вот из даташита:
Цитата:
The TD62783AP / F / AF Series are comprised of eight source
current Transistor Array.
These drivers are specifically designed for fluorescent display
applications.

Перевод:
Цитата:
Серия TD62783AP / F / AF состоит из восьми транзисторных матриц с источником тока.
Эти драйверы специально разработаны для применения в флуоресцентных дисплеях.


"восьмиканальная" версия ULN2003 это ULN2803..

Для организации питания есть микросхема LM9022- ( LM9022 Vacuum Fluorescent Display Filament Driver) которая не только может отрганизовать питание накала переменкой, а и питать сетки и аноды высоким напряжением-
Изображение
viewtopic.php?p=3749968
Для ИВ-28 ток накала- 40 мА,
ИВ-21 - 35 мА +- 5 мА,
СпойлерИзображение

ИЛЦ1-9/8Л - 20 мА,
СпойлерИзображение

ИЛЦ3-6/8Л -110 мА,
СпойлерИзображение

ИЛЦ1-8/8Л 100 мА,
СпойлерИзображение

А, потом- никто не мешает поставить самую обыкновенную китайскую DC-DC повышайку
СпойлерИзображение


Вернуться наверх
 
Не в сети
 Заголовок сообщения: Re: схему замены АЛС-318
СообщениеДобавлено: Чт июн 12, 2025 10:13:25 
Говорящий с текстолитом

Карма: 11
Рейтинг сообщений: 94
Зарегистрирован: Вт янв 05, 2016 10:14:25
Сообщений: 1669
Откуда: поселок Мелеуз
Рейтинг сообщения: 0
Вам уже давали ссылку на "Схема из журнала Радиолюбитель №7 1992г., стр. 20"
Изображение


Вернуться наверх
 
Не в сети
 Заголовок сообщения: Re: схему замены АЛС-318
СообщениеДобавлено: Сб июн 21, 2025 00:16:11 
Друг Кота

Карма: -8
Рейтинг сообщений: 15
Зарегистрирован: Вс июл 24, 2011 11:38:09
Сообщений: 7598
Рейтинг сообщения: 0
Есть в даташите или есть купить ?
Китай предлагает дип за 60р пачкой или 180р смд пачка не факт что меньше.

На волне популярности даже 155ИД1 штука редкая, и оказалось что её делало множество фирм, и только на этом хайпе они появились в продаже в китая, а до того, на том же ебае продавали советские, точнее современные белорусские они были дешевле всего, то есть их нет дешёвых и компактных. Но сейчас смд новодел появился за несколько баксов штука пачкой опять же.

Все это pnp сделаны ещё в 90 годы до поглощения компаний, они стоят дофига, это рублей 500 надо сразу готовить.
Так может проще сразу плату заказать на sot23 транзисторах которым цена полбакса. тем более для ВЛИ транзисторы дешевле там 30в сгодятся в отличии от неонок где 200в стоят как раз пол бакса минимум в виду того что советские аналоги крупнее и стоят дороже.

Как я понял брать надо штук 10, хотя хватило бы 2 или 3, и цена 1 транзистора выше 5р, хотя КТ315 цена 1.5р помню была.
Тем более если плату делать под дип то под КТ361 самый оно, только надо резисторную сборку поудобнее. Кстати в советских калькуляторах использовали обычные выводные резисторы уровня МЛТ0125 только длиннее название не помню.

LM9022 180р пачкой. Американская контора. По сути это просто инвертор который который хрен пойми чем питать.

ИВ-21 объёмно выгоднее ИВ-28Б но крупнее по периметру, но он ещё и выше, но относительно площади цифры заметно крупнее.
Кстати ИВ-28Б есть с пипкой слева и сверху. Слева вроде ИВ-28-2 или наоборот.
ИЛЦ1-9/8Л это он же с другой маркировкой.

Другие ИВ-28 крупнее, и там один из них ещё редкий, не помню с буквой А или без буквы.
Но наверно меньше ИВ-21, или нет, в общем потерял табличку сравнения.

ИЛЦ1-8/8Л
П-~ серия приборных экранов похоже самых крупных, ещё более крупные для кассовых аппаратов весов, и дальше калькуляторы что то вроде аналог ИВ-6/ИВ-8.
Они есть 10 разрядов или что ещё, начинаются вроде от 4 разрядов


Вернуться наверх
 
Не в сети
 Заголовок сообщения: Re: схему замены АЛС-318
СообщениеДобавлено: Сб июн 21, 2025 02:16:48 
Друг Кота
Аватар пользователя

Карма: 197
Рейтинг сообщений: 8594
Зарегистрирован: Пн ноя 30, 2009 03:00:01
Сообщений: 43148
Откуда: Нерезиновая
Рейтинг сообщения: 0
74LS00 писал(а):
LM9022 180р пачкой. Американская контора. По сути это просто инвертор который который хрен пойми чем питать.

Что-то я не нашел на алишке "180р пачкой", вот, что нашлось:
https://aliexpress.ru/item/1005008366876564.html 918 руб 5 штук
Вообще, (имхо) LM9022 это перемаркированная микросхема УНЧ LM4861- (возможно, по какой-то причине не прошедшая контроль.. :dont_know: )
https://static.chipdip.ru/lib/662/DOC012662559.pdf
https://www.chipdip.ru/product0/8002392025
https://aliexpress.ru/item/1005008811019287.html
Или её "аналог" TDA8541
https://radio-files.ru/tda8541-datasheet/
https://www.chipdip.ru/product0/8046168497
https://aliexpress.ru/item/1005008762966699.html


Вернуться наверх
 
Не в сети
 Заголовок сообщения: Re: схему замены АЛС-318
СообщениеДобавлено: Вс сен 28, 2025 13:56:28 
Родился

Зарегистрирован: Чт янв 14, 2016 08:40:35
Сообщений: 11
Откуда: Москва
Рейтинг сообщения: 0
Вам уже давали ссылку на "Схема из журнала Радиолюбитель №7 1992г., стр. 20"

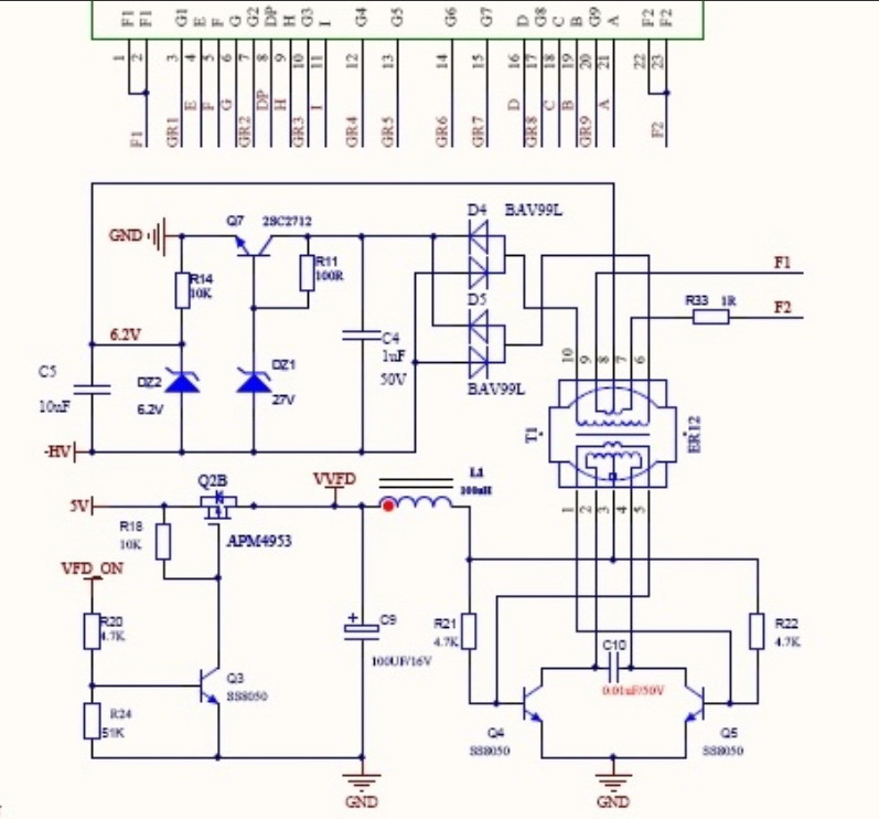
Схема в журнале - полный бред и работать не будет. Вот правильная схема (для увеличения схемы щелкаем по ней правой кнопкой мыши и выбираем "Открыть картинку в новой вкладке").
Изображение
А это сам модуль, с которого была нарисована схема.

Изображение
Изображение
Накал в модуле питается от постоянного напряжения +5В через гасящий резистор 51 Ом. Конечно, это не очень хорошо, но легко поправимо. Достаточно на дроссель ДПМ-0,1 намотать обмотку из четырех витков с отводом от середины, как описано в статье из журнала "Радиоконструктор". Количество витков надо подбирать экспериментально.
Изображение


Последний раз редактировалось MMK1 Вс сен 28, 2025 20:12:36, всего редактировалось 2 раз(а).

Вернуться наверх
 
Не в сети
 Заголовок сообщения: Re: схему замены АЛС-318
СообщениеДобавлено: Вс сен 28, 2025 17:14:50 
Друг Кота
Аватар пользователя

Карма: 47
Рейтинг сообщений: 87
Зарегистрирован: Чт апр 29, 2010 01:54:10
Сообщений: 5411
Откуда: Сочи
Рейтинг сообщения: 0
Да, ваша схема очень похожа на ту, из 90-х. Платка очень похожая.


Вернуться наверх
 
Не в сети
 Заголовок сообщения: Re: схему замены АЛС-318
СообщениеДобавлено: Вс сен 28, 2025 19:59:42 
Родился

Зарегистрирован: Чт янв 14, 2016 08:40:35
Сообщений: 11
Откуда: Москва
Рейтинг сообщения: 0
Ну почему похожа? Именно она и есть. Я сам ее покупал в 90е на радиорынке, когда АОНами занимался. Продавали несколько вариантов, но они, обычно, отличались конструкцией преобразователя напряжения.


Вернуться наверх
 
Не в сети
 Заголовок сообщения: Re: схему замены АЛС-318
СообщениеДобавлено: Пн сен 29, 2025 01:10:52 
Друг Кота
Аватар пользователя

Карма: 47
Рейтинг сообщений: 87
Зарегистрирован: Чт апр 29, 2010 01:54:10
Сообщений: 5411
Откуда: Сочи
Рейтинг сообщения: 0
В общем да, свою платку я так и не нашел увы, перерыл всё. Тоже покупал на "митьке" в 90-х.
Единственное, точно помню- на ней не было преобразователя. На сетевом трансе намотали доп.обмотки.
Сейчас проще- LM9022 и все дела. Правда стала дорогой... за то мотать вообще нечего не надо.
Скорее всего, это лепили кооперативы на радиозаводах, кто во что горазд.
Питание ВЛИ -схем море. Если мотать не лень


Вложения:
587.jpg [59.73 KiB]
Скачиваний: 43
9679.jpg [110.93 KiB]
Скачиваний: 40
67967.jpg [50.52 KiB]
Скачиваний: 42
Вернуться наверх
 
Показать сообщения за:  Сортировать по:  Вернуться наверх
Начать новую тему Ответить на тему  [ Сообщений: 15 ] 

Часовой пояс: UTC + 3 часа


Кто сейчас на форуме

Сейчас этот форум просматривают: нет зарегистрированных пользователей и гости: 12


Вы не можете начинать темы
Вы не можете отвечать на сообщения
Вы не можете редактировать свои сообщения
Вы не можете удалять свои сообщения
Вы не можете добавлять вложения

Найти:
Перейти:  


Powered by phpBB © 2000, 2002, 2005, 2007 phpBB Group
Русская поддержка phpBB
Extended by Karma MOD © 2007—2012 m157y
Extended by Topic Tags MOD © 2012 m157y