Например TDA7294

Форум РадиоКот • Просмотр темы - Спроектируем левитатор?
Форум РадиоКот
Здесь можно немножко помяукать :)

Текущее время: Пт фев 06, 2026 22:20:57

Часовой пояс: UTC + 3 часа


ПРЯМО СЕЙЧАС:



Начать новую тему Ответить на тему  [ Сообщений: 1088 ]     ... , , , 52, , ,  
Автор Сообщение
Не в сети
 Заголовок сообщения: Re: Спроектируем левитатор?
СообщениеДобавлено: Пн авг 13, 2018 16:23:03 
Первый раз сказал Мяу!

Зарегистрирован: Ср янв 27, 2016 02:46:17
Сообщений: 36
Рейтинг сообщения: 0
Изображение Изображение


Я скопировал один с 3 светодиодами на основе схемы Крокодила, создал его через easyeda, я опубликую его, если он работает или нет


Вернуться наверх
 
Не в сети
 Заголовок сообщения: Re: Спроектируем левитатор?
СообщениеДобавлено: Пт авг 24, 2018 17:58:38 
Родился

Карма: 1
Рейтинг сообщений: 3
Зарегистрирован: Вс мар 11, 2018 21:11:04
Сообщений: 10
Рейтинг сообщения: 0
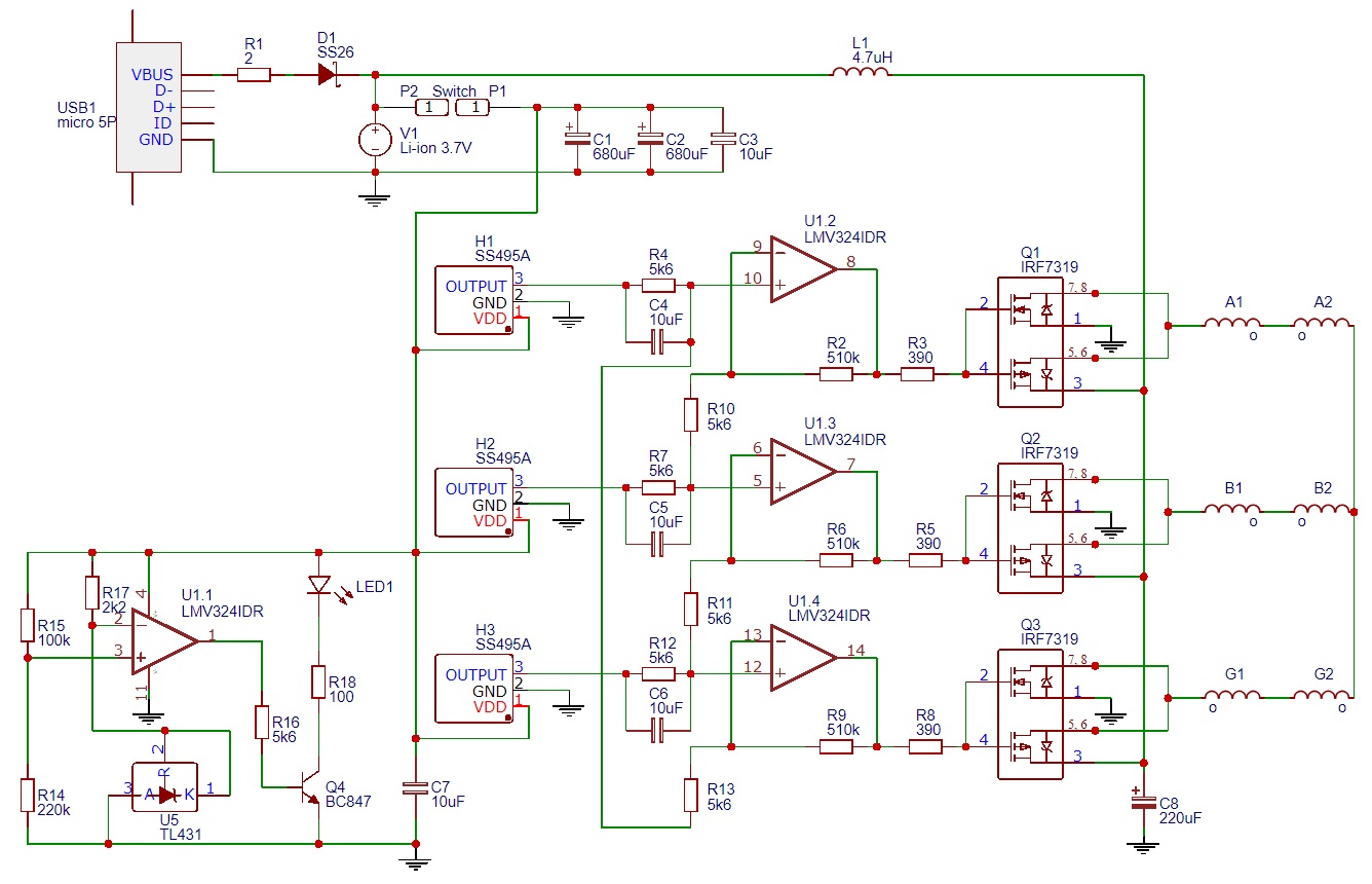
В общем, был большой перерыв (что бы остыть, принять и смириться, ну и сделать много других дел и проектов), и я вот снова вернулся к левитатору. Переделал полностью плату заново, исправил ошибки в схеме, теперь плата разведена на 99% так же, как и в статье у crocodil'а (остальные 1% - поправки на SMD1206 и замена перемычек (если я правильно понял разводку автора) на переходные отверстия). Конденсаторы на 220мкФ и 680мкФ - танталовые типа Е. Толщина всех дорожек 0.6мм, что равно ширине контактов у LMV324 и IRF7319. Две площадки с подписями "Switch" - место для пайки геркона, ну либо перемычки, если не нужно автовключение при поднесении левитирующего магнита. Движковый переключатель SA1 и отдельные контакты слева нужны для подключения в будущем схемы беспроводной передачи тока на левитирующий магнит. У кого есть желание - просьба сверить схему и разводку с платой от автора статьи.

Вид готовой платы (для удобства сверки, если кто-то захочет всё же проверить, так же в хорошем качестве подобные скрины есть в архиве с pdf):
СпойлерИзображение
Изображение


Схема:
СпойлерИзображение


Разводка платы автора из статьи с подписанными элементами (для удобства, есть в моих предыдущих постах):
СпойлерИзображение


Вложения:
Комментарий к файлу: Gerber-файл для заказа изготовления платы на таких сервисах, как easyeda и ему подобных
Gerber_Левитатор PCB NEW_20180824183326.zip [41.39 KiB]
Скачиваний: 476
Комментарий к файлу: Как и в прошлый раз, прилагаю pdf-ки 1 к 1 с разводкой платы для ЛУТа
Плата в PDF new.zip [86.07 KiB]
Скачиваний: 444
Вид готовой платы, нижний слой.jpg [168.34 KiB]
Скачиваний: 1242
Вид готовой платы, верхний слой.jpg [183.62 KiB]
Скачиваний: 1494
Комментарий к файлу: Исправленная схема
Схема new.jpg [213.55 KiB]
Скачиваний: 1576
Вернуться наверх
 
Не в сети
 Заголовок сообщения: Re: Спроектируем левитатор?
СообщениеДобавлено: Сб авг 25, 2018 02:09:25 
Первый раз сказал Мяу!

Зарегистрирован: Ср янв 27, 2016 02:46:17
Сообщений: 36
Рейтинг сообщения: 0
Вакила, ты собираешься ее создать и проверить?


Вернуться наверх
 
Не в сети
 Заголовок сообщения: Re: Спроектируем левитатор?
СообщениеДобавлено: Пн окт 01, 2018 15:28:53 
Родился

Карма: 1
Рейтинг сообщений: 3
Зарегистрирован: Вс мар 11, 2018 21:11:04
Сообщений: 10
Рейтинг сообщения: 1
Попытка номер 3. Приехали платы (см. предыдущее моё сообщение), собрал и снова не работает. Схема правильная, катушки тоже правильно расположены, всё как в статье. Все детали полностью новые. Не понимаю, работает ли схема вообще.

Если датчики Холла здрать в самый верх, прямо под левитирующий магнит (диаметром 20мм и толщиной 5мм, есть и 25мм, и 30мм, но эффект с ними хуже), то чувствуется, как он "вибрирует", его быстро метает между электромагнитами, но как только отпускаешь - падает и прилипает к одному из постоянных магнитов по периметру.

Если датчики Холла расположить примерно так же, как в статье у автора - есть очень слабая реакция на левитирующую фишку. Её вроде как и притягивают электромагниты, но по моему она больше реагирует на постоянные магниты по периметру.

Ток потребления около 100мА, +-5мА от заряженного li-ion 18650. В процессе работы есть тихий писк, даже больше на щелчки похоже, или шелест, только очень быстрые, среднечастотный гул, если можно так сказать. Его тональность меняется, когда подносишь левитирующую фишку.

Пробовал и вставлять сердченики в катушки (винты м5), и без них. Без сердечников вроде как лучше, фишка сильнее реагирует с катушками.
Добавлял магнитов по периметру (что бы их было 24 всего, 12 секций в каждой по 2 магнита), добавлял и к уже имеющейся расстановке (6 секций, в каждой по 4 магнита), убавлял их, в итоге в конфигурации 6 секций и в каждой по 3 магнита фишка сильнее всего взаимодействует с катушками (когда 6 секций и в каждой по 2 магнита - толком реакции нет, когда 4 магнита в секции - слишком мощное поле, фишку аж из пальцев вырывает и катушки толком никак не воздействуют на неё, когда 12 секций и в каждой по 2 магнита - там вообще плата сама к фишке в руках притягивается). Использую магниты 15х6х3мм N35.

Не понимаю, что не так. Вчера весь день сидел, из которых часа 2 потратил на сборку, остальное время пытался найти точку, где всё же зависнет магнит. Отгибаниями датчиков Холла уже почти ножки им переломал :(

Готов заплатить тому человеку, который разложит всё по полочкам и поможет запустить это конструкцию. Я серьёзно. Потому что нет сил уже, и плюс из-за работы нету столько свободного времени. Кто может помочь - пишите в лс, там договоримся о всём остальном и обменяемся контактами.

Фото получившейся платы (в большом разрешении тут и тут):
СпойлерИзображение
Изображение


Попробую поискать катушки, как у автора статьи, но вряд ли найду где-то. Позже закажу ещё проволоку и попробую их перемотать.


Вложения:
new fail 2.jpg [251.51 KiB]
Скачиваний: 1053
new fail 1.jpg [250.5 KiB]
Скачиваний: 1185
Вернуться наверх
 
Эиком - электронные компоненты и радиодетали
Не в сети
 Заголовок сообщения: Re: Спроектируем левитатор?
СообщениеДобавлено: Пн окт 01, 2018 17:23:58 
Друг Кота
Аватар пользователя

Карма: 129
Рейтинг сообщений: 2973
Зарегистрирован: Вт дек 20, 2011 12:46:51
Сообщений: 73965
Откуда: Петроград
Рейтинг сообщения: 0
кстати о птичках...давеча показывали левитирующую подставку для мыла
ни одной электронной детальки ;-)
http://www.yaplakal.com/forum1/topic1844460.html

_________________
https://www.int-s.spb.ru
" Можно я лягу?"(C)


Вернуться наверх
 
Не в сети
 Заголовок сообщения: Re: Спроектируем левитатор?
СообщениеДобавлено: Пн окт 01, 2018 22:36:54 
Родился

Карма: 1
Рейтинг сообщений: 3
Зарегистрирован: Вс мар 11, 2018 21:11:04
Сообщений: 10
Рейтинг сообщения: 0
кстати о птичках...давеча показывали левитирующую подставку для мыла
ни одной электронной детальки ;-)
http://www.yaplakal.com/forum1/topic1844460.html


Ну это прям совсем просто и смешно, особенно название "новое изобретение" :) Там тупо два магнита, один в основании, второй в мыле, а палочка в центре не даёт ему упасть в какую-либо сторону. Проще некуда.

Добавлено after 5 hours 4 minutes 20 seconds:
Попытка номер 4. Пришла идея, как использовать старые катушки, что намотаны на шпульках от швейной машинки и имеют сопротивление примерно 6 Ом (см. предыдущие мои сообщения). Взял вторую плату, перенёс на неё датчики Холла и магниты, а между основной платой и этой второй находятся катушки, всё это скреплено винтами м5. В итоге результат немного лучше, но всё равно какая-то фигня... Ток от li-ion 18650 примерно 240мА, при поднесении фишки начинает скакать от 180мА до 240мА, если фишку довольно сильно опустить (когда магнитное поле катушек уже ощутимо её выталкивает) - ток падает до 15-25мА и вибрация прекращается.
Фото катушки:
СпойлерИзображение


Как бы я не сгибал датчики Холла - становится только хуже, чем на видео ниже (если перестать придерживать магнит - он естественно падает/прилипает к основанию, если аккуратно придерживать его пальцами по бокам, то мощности катушек хватает, что бы удерживать его вес, но он всё равно вибрирует и падает. Иногда в случае с 6 секциями удаётся словить вращение магнита вокруг своей оси со скоростью примерно 1-2 оборота в секунду). Изменение числа магнитов в основании или самой фишки толком ничего не меняет, разве что с 12 секциями и в каждой по 3 магнита фишка на большей высоте начинает вибрировать (и не так сильно), чем в случае с 6 секциями и в каждой по 3 магнита. Что ещё пробовать - я понятия не имею, прошу помощи :(

P.S. Предложение с оплатой за помощь в запуске этого левитатора по прежнему в силе.




Вернуться наверх
 
Не в сети
 Заголовок сообщения: Re: Спроектируем левитатор?
СообщениеДобавлено: Вт окт 02, 2018 17:00:39 
Первый раз сказал Мяу!

Зарегистрирован: Ср янв 27, 2016 02:46:17
Сообщений: 36
Рейтинг сообщения: 0
может ли быть так, что вес магнита слишком светлый? кажется, что он должен быть достаточно тяжелым


Вернуться наверх
 
Не в сети
 Заголовок сообщения: Re: Спроектируем левитатор?
СообщениеДобавлено: Ср окт 03, 2018 01:34:24 
Родился

Карма: 1
Рейтинг сообщений: 3
Зарегистрирован: Вс мар 11, 2018 21:11:04
Сообщений: 10
Рейтинг сообщения: 0
может ли быть так, что вес магнита слишком светлый? кажется, что он должен быть достаточно тяжелым


Я пробовал с двумя магнитами, диаметром 20мм и толщиной 5мм, с одним-двумя диаметром 30мм и толщиной 5мм, и их комбинации - эффект только ухудшался...


Вернуться наверх
 
Не в сети
 Заголовок сообщения: Re: Спроектируем левитатор?
СообщениеДобавлено: Ср окт 03, 2018 14:49:09 
Открыл глаза

Карма: 6
Рейтинг сообщений: 9
Зарегистрирован: Вт окт 02, 2012 20:46:35
Сообщений: 74
Рейтинг сообщения: 0
Vakil, снимите все магниты с платы и попробуйте провести вот такой тест-будет ясно,все ли у Вас

правильно со схемой и подключением катушек.Я собирал этот левитатор-он заработал у меня без проблем.
https://www.youtube.com/watch?v=PH7r_pLSTZE


Вернуться наверх
 
Не в сети
 Заголовок сообщения: Re: Спроектируем левитатор?
СообщениеДобавлено: Чт окт 04, 2018 00:49:26 
Родился

Карма: 1
Рейтинг сообщений: 3
Зарегистрирован: Вс мар 11, 2018 21:11:04
Сообщений: 10
Рейтинг сообщения: 0
Vladimir--555, проверил - реакция как на моих видео, только немного слабее. Это нормально?

На вашем видео на плате судя по всему 6 датчиков Холла, это явно другая схема или я что-то не так понимаю?


Вернуться наверх
 
Не в сети
 Заголовок сообщения: Re: Спроектируем левитатор?
СообщениеДобавлено: Чт окт 04, 2018 11:39:15 
Открыл глаза

Карма: 6
Рейтинг сообщений: 9
Зарегистрирован: Вт окт 02, 2012 20:46:35
Сообщений: 74
Рейтинг сообщения: 0
Не важно, сколько датчиков, 3 или 6, принцип везде один и тот же.При правильно собранной схеме магнит должен удерживаться строго в центре
системы. А можно посмотреть видео теста?
Vakil, на Ваших видео я не вижу катушек. Где они?


Вернуться наверх
 
Не в сети
 Заголовок сообщения: Re: Спроектируем левитатор?
СообщениеДобавлено: Пт окт 05, 2018 00:28:06 
Первый раз сказал Мяу!

Зарегистрирован: Ср янв 27, 2016 02:46:17
Сообщений: 36
Рейтинг сообщения: 0
vakil, вы почти там, мы знаем, что вы можете найти проблему и заставить ее работать


Вернуться наверх
 
Не в сети
 Заголовок сообщения: Re: Спроектируем левитатор?
СообщениеДобавлено: Вт ноя 06, 2018 17:12:25 
Открыл глаза

Карма: 6
Рейтинг сообщений: 9
Зарегистрирован: Вт окт 02, 2012 20:46:35
Сообщений: 74
Рейтинг сообщения: 0
Печатную плату я не делал. Просто нет опыта разработки плат на компьютере. Все собираюсь заняться и все руки не доходят.
А схема действительно классная, хотелось бы довести ее до ума. Но... все дело в печатке.


Вернуться наверх
 
Не в сети
 Заголовок сообщения: Re: Спроектируем левитатор?
СообщениеДобавлено: Сб ноя 10, 2018 01:57:34 
Первый раз сказал Мяу!

Зарегистрирован: Ср янв 27, 2016 02:46:17
Сообщений: 36
Рейтинг сообщения: 0
2 pasigelite
Разницы между ними нет.
Если кому интересно, могу пофоткать и выложить "внутренний мир" такого левитатора. :roll:
Кратко: Блок питание 15В 1А, потребляемая мощность около 5Вт. Глобус зависает на расстоянии около 1см от базы в магнитной яме. Через некоторое время начинает раскручиваться в случайную сторону. Присутствует беспроводная передача энергии в глобус. Внутри глобуса переливается цветами радуги светодиод. В темноте глобус просвечивается через "звездочки" - выглядит неплохо.



да, пожалуйста, если вы не возражаете, предоставьте и разместите «внутренний мир» такого левитатора.


Вернуться наверх
 
Не в сети
 Заголовок сообщения: Re: Спроектируем левитатор?
СообщениеДобавлено: Вс ноя 11, 2018 15:29:30 
Родился

Зарегистрирован: Сб мар 28, 2015 01:32:13
Сообщений: 12
Рейтинг сообщения: 0
Сижу такой, смотрю на свой недособранный рефлектор и думаю, вот бы вторичку на магнитах подвесить)


Вернуться наверх
 
Не в сети
 Заголовок сообщения: Re: Спроектируем левитатор?
СообщениеДобавлено: Вт ноя 20, 2018 21:22:17 
Первый раз сказал Мяу!

Зарегистрирован: Ср янв 27, 2016 02:46:17
Сообщений: 36
Рейтинг сообщения: 0
можно ли заменить 200 мкФ на 220 мкФ?


Вложения:
cap.PNG [3.37 KiB]
Скачиваний: 714
Вернуться наверх
 
Не в сети
 Заголовок сообщения: Re: Спроектируем левитатор?
СообщениеДобавлено: Пт ноя 30, 2018 20:44:00 
Первый раз сказал Мяу!

Зарегистрирован: Ср янв 27, 2016 02:46:17
Сообщений: 36
Рейтинг сообщения: 0
работая над моим левитатором, опубликует результат после завершения, я основал схему на диаграмме Крокодила


Вернуться наверх
 
Не в сети
 Заголовок сообщения: Re: Спроектируем левитатор?
СообщениеДобавлено: Чт дек 27, 2018 03:16:12 
Первый раз сказал Мяу!

Зарегистрирован: Ср янв 27, 2016 02:46:17
Сообщений: 36
Рейтинг сообщения: 0
ребята, я просто хочу сообщить вам, что Никанор Апостол умер 13 августа 2018 года, это был грустный день, у меня есть все его файлы, пусть он будет пухом, он был моим хорошим другом

Изображение


Вернуться наверх
 
Не в сети
 Заголовок сообщения: Re: Спроектируем левитатор?
СообщениеДобавлено: Вт янв 08, 2019 21:49:05 
Открыл глаза

Карма: 3
Рейтинг сообщений: 0
Зарегистрирован: Ср сен 16, 2015 19:30:37
Сообщений: 74
Рейтинг сообщения: 0
Нафиг нужна такая херня. Купите на ali готовый.


Вернуться наверх
 
Не в сети
 Заголовок сообщения: Re: Спроектируем левитатор?
СообщениеДобавлено: Сб фев 16, 2019 01:49:43 
Первый раз сказал Мяу!

Зарегистрирован: Ср янв 27, 2016 02:46:17
Сообщений: 36
Рейтинг сообщения: 0
помогите, я смог настроить левитатор, но он падает на одну сторону и не будет плавать, что мне делать?

https://youtu.be/xXu62FVUr9o


Вернуться наверх
 
Показать сообщения за:  Сортировать по:  Вернуться наверх
Начать новую тему Ответить на тему  [ Сообщений: 1088 ]     ... , , , 52, , ,  

Часовой пояс: UTC + 3 часа


Кто сейчас на форуме

Сейчас этот форум просматривают: нет зарегистрированных пользователей и гости: 80


Вы не можете начинать темы
Вы не можете отвечать на сообщения
Вы не можете редактировать свои сообщения
Вы не можете удалять свои сообщения
Вы не можете добавлять вложения

Найти:
Перейти:  


Powered by phpBB © 2000, 2002, 2005, 2007 phpBB Group
Русская поддержка phpBB
Extended by Karma MOD © 2007—2012 m157y
Extended by Topic Tags MOD © 2012 m157y