Например TDA7294

Форум РадиоКот • Просмотр темы - Качер и опыты с качером
Форум РадиоКот
Здесь можно немножко помяукать :)

Текущее время: Вт ноя 04, 2025 07:43:50

Часовой пояс: UTC + 3 часа


ПРЯМО СЕЙЧАС:



Начать новую тему Ответить на тему  [ Сообщений: 8001 ]     ... , , , 249, , , ...  
Автор Сообщение
Не в сети
 Заголовок сообщения: Re: Качер и опыты с качером
СообщениеДобавлено: Вт мар 13, 2012 16:42:05 
Друг Кота
Аватар пользователя

Карма: 14
Рейтинг сообщений: 24
Зарегистрирован: Вт июн 28, 2011 12:11:50
Сообщений: 3443
Откуда: Россия,Ставропольский край, ст.Бекешевская
Рейтинг сообщения: 0
я всегда делал на 13003,неработало. теперь буду кт 837 б,х

_________________
Меня зовут Димон .
Изображение
Изображение


Вернуться наверх
 
Не в сети
 Заголовок сообщения: Re: Качер и опыты с качером
СообщениеДобавлено: Вт мар 13, 2012 18:05:24 
Первый раз сказал Мяу!
Аватар пользователя

Зарегистрирован: Вт янв 31, 2012 18:26:10
Сообщений: 27
Откуда: Иркутск
Рейтинг сообщения: 0
У кт837 P-N-P проводимость, нужно полярность питания и электролитического конденсатора поменять!
Сам лично собирал на таком транзисторе ,всё отлично работало!!!


Вернуться наверх
 
Не в сети
 Заголовок сообщения: Re: Качер и опыты с качером
СообщениеДобавлено: Вт мар 13, 2012 18:39:34 
Электрический кот

Зарегистрирован: Вт фев 14, 2012 21:20:42
Сообщений: 1031
Откуда: Московское Царство.
Рейтинг сообщения: 0
какое минимальное сечение должно быть у вторички? :)

_________________
"Не спорьте с идиотами, не то вы опуститесь до их уровня и они задавят вас своим опытом." (с) Марк Твен


Вернуться наверх
 
Не в сети
 Заголовок сообщения: Re: Качер и опыты с качером
СообщениеДобавлено: Вт мар 13, 2012 20:16:59 
Друг Кота
Аватар пользователя

Карма: 107
Рейтинг сообщений: 1031
Зарегистрирован: Пт дек 17, 2010 15:07:50
Сообщений: 12364
Откуда: Крымский Федеральный Округ
Рейтинг сообщения: 0
Ну например 0,05. . .

_________________
Изображение
И ты врёшь!!! © Vladisman
Изображение


Вернуться наверх
 
Эиком - электронные компоненты и радиодетали
Не в сети
 Заголовок сообщения: Re: Качер и опыты с качером
СообщениеДобавлено: Вт мар 13, 2012 20:24:49 
Вымогатель припоя
Аватар пользователя

Зарегистрирован: Сб июн 25, 2011 20:02:22
Сообщений: 532
Откуда: Украина, г. Сумы
Рейтинг сообщения: 0
Для вторички какой провод лучше подойдет: ф 0,3 мм или ф 0,1 мм? Диаметр проволоки влияет на количество витков (1000 или 1500)? Что лучше?


Вернуться наверх
 
Не в сети
 Заголовок сообщения: Re: Качер и опыты с качером
СообщениеДобавлено: Вт мар 13, 2012 21:13:12 
Потрогал лапой паяльник
Аватар пользователя

Зарегистрирован: Чт дек 18, 2008 08:58:37
Сообщений: 339
Откуда: СПБ
Рейтинг сообщения: 0
В твоём случае лучше взять поширше, ток на выходе больше=>более красивые стримеры.

_________________
Меня зовут Серёга, если кто не понял.


Вернуться наверх
 
Не в сети
 Заголовок сообщения: Re: Качер и опыты с качером
СообщениеДобавлено: Ср мар 14, 2012 09:19:09 
Друг Кота
Аватар пользователя

Карма: 14
Рейтинг сообщений: 24
Зарегистрирован: Вт июн 28, 2011 12:11:50
Сообщений: 3443
Откуда: Россия,Ставропольский край, ст.Бекешевская
Рейтинг сообщения: 0
вчера пробывал запустить качер, не работает.
вторичка витков 150-200 на стекле от лдс
первичка 5 витков обычным проводом от автомобиля
резистор 1 , сопротивленгие 680ом, есть переменные на 10к но я их не подключал
транзистор кт 837б, есть кт 805 ам но они пробитые

_________________
Меня зовут Димон .
Изображение
Изображение


Вернуться наверх
 
Не в сети
 Заголовок сообщения: Re: Качер и опыты с качером
СообщениеДобавлено: Ср мар 14, 2012 10:36:15 
Потрогал лапой паяльник
Аватар пользователя

Зарегистрирован: Чт дек 18, 2008 08:58:37
Сообщений: 339
Откуда: СПБ
Рейтинг сообщения: 0
Резики переменные надо, хотя обычно xватает одного переменного.

_________________
Меня зовут Серёга, если кто не понял.


Последний раз редактировалось koshak Чт мар 15, 2012 08:14:45, всего редактировалось 1 раз.

Вернуться наверх
 
Не в сети
 Заголовок сообщения: Re: Качер и опыты с качером
СообщениеДобавлено: Чт мар 15, 2012 08:09:52 
Встал на лапы
Аватар пользователя

Зарегистрирован: Пн янв 31, 2011 16:22:37
Сообщений: 98
Откуда: Костромская область
Рейтинг сообщения: 0
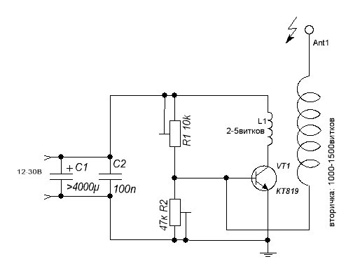
Возможно многие при сборке или уже действующего качера задавались вопросом: какие транзисторы можно применить (относится к качеру с питанием от 60-160V, выше кристалл не успевает отдавать тепло радиатору, хоть жидким азотом охлаждай ).
Подходят 80% высоковольтных транзисторов силовиков используемых в элт мониторах (на преобразование высоково , ТДКС, ТВС), блоках питания компьютера (мускулы).
Краткий список мною проверенных:Irf840,740. 2sc5030,4770,5207,3460,5200,4106,5027(дежурка). 2sa1943. BU2508,508. Известные многим 13003,13007,13009. Без сомнения лучшими показывают себя транзисторы с металлическим теплоотводом. Кому не лень прошу дополнить список транзисторов для новичков.

Имхо оптимальное питание от 90-120V + правильно рассчитанный делитель напряжения
(а не переменники которые горят ,а потом спрашивают мне не подобрать), в делителе учитывается не только напряжение но и ток потребления базой (затвором), не стоит пренебрегать стабилитронами 5V встречно включёнными для защиты базы(затвора).Не стоит пытатся дёргать или разгонять затвор для увеличения результата 90% случаев после 1 минуты опытов на различных частотах транзисторы пускают дымок на котором работают :) . Питание через 1 диод а не диодный мост меньше греются (очевидно т.к. частота 50Гц а не примерные 100Гц) + происходит авторазгон (дёрганье питальника с частотой сети) ,транзистор ставить на радиатор охлаждения процессора от компа + принудительное охлаждение куллером. Ёмкость питальника 30Мкф(МБГО-2 160V(дальнейшее увеличение даёт прирост не более 10%). Параметры вторички дело самого строителя (примерный оптимал тока и вых напряжения= 0,2-0,4мм d провода) d первички провода существенно на 10% хоть проводок от витой пары хоть 5мм проводник(если тонкий то сопротивление выше мощьность накачки ниже , сечение провода толще сопротивление его меньше мощьность выше(сила тока проходимая) транзистор греется побольше) из оптималов(1мм-3мм d). Планка 10 минут непрерывной работы на irf740 при питании 70V (стриммер около 2-3см) взята. При питании 110(стриммер 4-5 см) 5 минут взята , радиатор нагревается максимум до 50-65градусов.Можно и 30 минут гонять но транзистор жалко ,и после 10 минут озона в комнате достаточно. Мощность транзистора учитываем по даташиту, среднее потребление от сети моего качера составило 80Вт. Питальник через ТС-180-2. Так не будем же насиловать транзисторы превышая отдаваемую мощность кристалла :facepalm: . :beer:


Вернуться наверх
 
Не в сети
 Заголовок сообщения: Re: Качер и опыты с качером
СообщениеДобавлено: Чт мар 15, 2012 18:10:44 
Родился

Зарегистрирован: Вс сен 16, 2007 19:08:56
Сообщений: 13
Рейтинг сообщения: 0
А что насчет улучшения характеристик со временем? Так и не нашел этому объяснения, хотя вентилятор в итоге вообще стал не нужен. Транзистор почти не греется, несмотря на то что раньше нельзя было оставить и на 3 минуты под вентилятором. Теперь может работать хоть час. Да и стример подрос. теперь его отчетливо видно даже без поднесения чего-либо к иголке (выглядит как маленькая газовая горелка).

_________________
Кажется именно об этом и говорил Тесла.


Вернуться наверх
 
Не в сети
 Заголовок сообщения: Re: Качер и опыты с качером
СообщениеДобавлено: Чт мар 15, 2012 18:51:36 
Это не хвост, это антенна
Аватар пользователя

Карма: 4
Рейтинг сообщений: 16
Зарегистрирован: Чт авг 04, 2011 06:17:31
Сообщений: 1420
Откуда: паланета Земля
Рейтинг сообщения: 0
Все фотки разрядов в 500W лампе собрал в анимацию(может долго загружаться):
Изображение
PS: Модераторы, извините за большой размер, лень было переделывать. Прошу не удалять


Вернуться наверх
 
Не в сети
 Заголовок сообщения: Re: Качер и опыты с качером
СообщениеДобавлено: Чт мар 15, 2012 20:02:50 
Встал на лапы
Аватар пользователя

Зарегистрирован: Пн янв 31, 2011 16:22:37
Сообщений: 98
Откуда: Костромская область
Рейтинг сообщения: 0
А что насчет улучшения характеристик со временем- как вариант вв разряды меняют структуру транзистора делая чётче переходы P-N, N-P.(лавинообразно) Интересно как явление, которое имеет место быть ,хотя бред(транзистор прошёл обкатку как мопед :o ) - возможно напряжение в сети поднялось помехи снизились- но сначало грелся а потом меньше и меньше, что за транзистор такой? Irf терпимее биполяров на порядок вв разряды в первичку не страшны в землю , на плюс питания.(проверено на 70V).
Gifka нормуль. (дрл или дрш бы туда)


Вернуться наверх
 
Не в сети
 Заголовок сообщения: помогите разобраться с качером
СообщениеДобавлено: Пт мар 16, 2012 21:30:03 
Прорезались зубы

Зарегистрирован: Пт мар 16, 2012 20:18:49
Сообщений: 210
Рейтинг сообщения: 0
собрал однажды я качер по обычной схеме,но заменил транзистор на bu2508df он заработал,но очень сильно грелись а иногда и загорались переменные резисторы!затем я чуть придал форму первичке смотрите на фото, поставил резисторы в 3раза мощнее и транзюк кт808ам включил и не але.резисторы хоть и перестали гореть а транзюк припой расплавлял.потом собрал опять по первой схеме и те же симптомы(не работает)один парень мне на этот вопрос ответил так "Летят два напильника. Один металлический, другой на север." но я так и не понял значения этих слов,может помот кто нит плиз!!!!!



Тема дубль.
Сюда перенес.
Учитесь пользоваться поиском по форуму, что бы не создавать тем дублей.


aen


Вернуться наверх
 
Не в сети
 Заголовок сообщения: Re: помогите разобраться с качером
СообщениеДобавлено: Пт мар 16, 2012 21:37:04 
Прорезались зубы

Зарегистрирован: Пт мар 16, 2012 20:18:49
Сообщений: 210
Рейтинг сообщения: 0
download/file.php?mode=view&id=99755


Вложения:
Комментарий к файлу: http://radiokot.ru/forum/download/file.php?mode=view&id=99754&sid=f11ec09a88a041ce9c897dfd26130cb3
51808823.gif [5.13 KiB]
Скачиваний: 617
46604911.gif [5.13 KiB]
Скачиваний: 377
Вернуться наверх
 
Не в сети
 Заголовок сообщения: Re: помогите разобраться с качером
СообщениеДобавлено: Пт мар 16, 2012 21:39:50 
Друг Кота
Аватар пользователя

Карма: 107
Рейтинг сообщений: 1031
Зарегистрирован: Пт дек 17, 2010 15:07:50
Сообщений: 12364
Откуда: Крымский Федеральный Округ
Рейтинг сообщения: 0
Фото есть?! Скока витков вторичка?! Скока витков первичка?! Чем питаешь?! Какой радиатор?! Есть радиатор?!

_________________
Изображение
И ты врёшь!!! © Vladisman
Изображение


Вернуться наверх
 
Не в сети
 Заголовок сообщения: Re: Качер и опыты с качером
СообщениеДобавлено: Пт мар 16, 2012 22:46:47 
Прорезались зубы

Зарегистрирован: Пт мар 16, 2012 20:18:49
Сообщений: 210
Рейтинг сообщения: 0
download/file.php?mode=view&id=99768


Вложения:
16032012050.jpg [142.94 KiB]
Скачиваний: 570
Вернуться наверх
 
Не в сети
 Заголовок сообщения: Re: Качер и опыты с качером
СообщениеДобавлено: Пт мар 16, 2012 23:09:05 
Прорезались зубы

Зарегистрирован: Пт мар 16, 2012 20:18:49
Сообщений: 210
Рейтинг сообщения: 0
пнрвичка 5 витков алюминевым проводом диаметром4мм вторичка примерно 1100витков проводом 0,12мм,транс 18-20(когда как)вольт радиатор и все остальное на фотке ЗАРАНЕЕ СПАСИБО!!!!http://radiokot.ru/forum/download/file.php?mode=view&id=99769&sid=126b9d download/file.php?mode=view&id=99770&sid=126b9d5fa29606e819121a135c42e5675fa29606e819121a135c42e567 :)


Вложения:
16032012052.jpg [150.78 KiB]
Скачиваний: 436
16032012051.jpg [181.15 KiB]
Скачиваний: 417
Вернуться наверх
 
Не в сети
 Заголовок сообщения: Re: Качер и опыты с качером
СообщениеДобавлено: Пт мар 16, 2012 23:17:45 
Прорезались зубы

Зарегистрирован: Пт мар 16, 2012 20:18:49
Сообщений: 210
Рейтинг сообщения: 0
ОЧЕНЬ ЖДУ ЧЬЕЙ НИБУДЬ ПОМОЩИ :) НЕ ОСТАНЬТЕСЬ РАВНОДУШНЫМИ)))


Вернуться наверх
 
Не в сети
 Заголовок сообщения: Re: Качер и опыты с качером
СообщениеДобавлено: Пт мар 16, 2012 23:55:27 
Друг Кота
Аватар пользователя

Карма: 107
Рейтинг сообщений: 1031
Зарегистрирован: Пт дек 17, 2010 15:07:50
Сообщений: 12364
Откуда: Крымский Федеральный Округ
Рейтинг сообщения: 0
Хм, вроде всё правильно. . . А ты мостик диодный не забыл часом. . .

_________________
Изображение
И ты врёшь!!! © Vladisman
Изображение


Вернуться наверх
 
Не в сети
 Заголовок сообщения: Re: Качер и опыты с качером
СообщениеДобавлено: Сб мар 17, 2012 09:56:06 
Прорезались зубы

Зарегистрирован: Пт мар 16, 2012 20:18:49
Сообщений: 210
Рейтинг сообщения: 0
нет не забыл я ставил 4 диода д242а по обычной схеме выпрямителя и кондер на 6800мкф x 50в может из за того что я ставил с2 на 0,22мкф а не 0,1 :facepalm:


Вернуться наверх
 
Показать сообщения за:  Сортировать по:  Вернуться наверх
Начать новую тему Ответить на тему  [ Сообщений: 8001 ]     ... , , , 249, , , ...  

Часовой пояс: UTC + 3 часа


Кто сейчас на форуме

Сейчас этот форум просматривают: нет зарегистрированных пользователей и гости: 64


Вы не можете начинать темы
Вы не можете отвечать на сообщения
Вы не можете редактировать свои сообщения
Вы не можете удалять свои сообщения
Вы не можете добавлять вложения

Найти:
Перейти:  


Powered by phpBB © 2000, 2002, 2005, 2007 phpBB Group
Русская поддержка phpBB
Extended by Karma MOD © 2007—2012 m157y
Extended by Topic Tags MOD © 2012 m157y