Например TDA7294

Форум РадиоКот • Просмотр темы - Ремонтируем звонок "Соловей-М"
Форум РадиоКот
Здесь можно немножко помяукать :)

Текущее время: Чт окт 02, 2025 15:21:56

Часовой пояс: UTC + 3 часа


ПРЯМО СЕЙЧАС:



Начать новую тему Ответить на тему  [ Сообщений: 233 ]  1, , , , ...  
Автор Сообщение
Не в сети
 Заголовок сообщения: Ремонтируем звонок "Соловей-М"
СообщениеДобавлено: Ср май 28, 2025 00:44:23 
Поставщик валерьянки для Кота
Аватар пользователя

Карма: 12
Рейтинг сообщений: 148
Зарегистрирован: Пт фев 27, 2015 20:57:08
Сообщений: 1910
Откуда: Курск
Рейтинг сообщения: 0
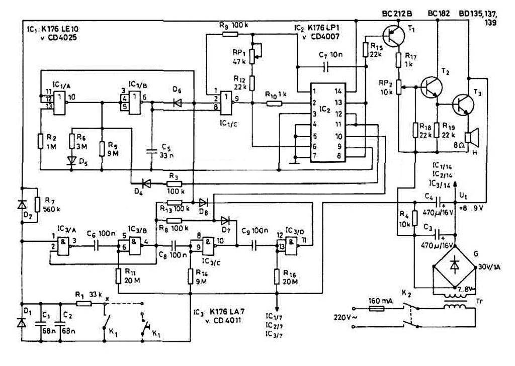
Здравствуйте глубокоуважаемые радиокоты! Недавно попал ко мне Советский электронный дверной звонок. Решил отремонтировать его ради спортивного интереса и не смог :facepalm: Там в основе три микросхемы, задающие звучание соловья. В общем, он как-то работает, но это звук не звонкого соловья, а скорее полудохлого крякающего гуся :)) Я максимально все проверил и прозвонил - все исправно, включая емкости конденсаторов; кроме этих микросхем- их я даже и не знаю как проверить. :oops: Все очень запутанно для меня.
Помогите пожалуйста разобраться, какая из микросхем неисправна. Частота "крякания" сейчас в районе 100-200 Гц, а должна, по моим примерным соображениям, плавно меняться в диапазоне до 1 кГц примерно... Что именно здесь задает такую частоту, я так и не смог разобраться.
Схему прилагаю.


Вложения:
solowey_m11.jpg [114.48 KiB]
Скачиваний: 175
Вернуться наверх
 
Не в сети
 Заголовок сообщения: Re: Ремонтируем звонок "Соловей-М"
СообщениеДобавлено: Ср май 28, 2025 06:05:47 
Вымогатель припоя

Карма: 1
Рейтинг сообщений: 89
Зарегистрирован: Пт ноя 22, 2024 14:08:43
Сообщений: 670
Рейтинг сообщения: 2
если не думать (а это в ремонте основное), то начать с замены керамики на плёнку 10n, 33n (возможно и дальше) из-за утечек
работа элементов-инверторов проверяется элементарно подачей проводком питания через 20К на вход и реакцией на выходе (мультиметр).....
100n и 20М - грязными руками не трогать и спирта не жалеть...))))
-------
такие микросхемы сами не умирают, только с помощью человека....))))....если менять, то с ЛП1...
----------
звонка не видел


Последний раз редактировалось Krismi70 Ср май 28, 2025 13:46:18, всего редактировалось 1 раз.

Вернуться наверх
 
Не в сети
 Заголовок сообщения: Re: Ремонтируем звонок "Соловей-М"
СообщениеДобавлено: Ср май 28, 2025 10:42:49 
Друг Кота
Аватар пользователя

Карма: 106
Рейтинг сообщений: 3286
Зарегистрирован: Сб фев 11, 2017 15:59:13
Сообщений: 14697
Откуда: 57 RUS
Рейтинг сообщения: 0
Начните с проверки питания, запитайте схему от лабораторника, обычно из-за полудохлого питальника такие звонки хрипят.

_________________
НАРОДОВЛАСТИЕ а не дерьмократия!!!
Суверенным и независимым может считаться только то государство, против которого англосаксонские разносчики кланово-олигархической дерьмократии и еврогейских "ценностей" со своими пособниками ввели санкции!


Вернуться наверх
 
Не в сети
 Заголовок сообщения: Re: Ремонтируем звонок "Соловей-М"
СообщениеДобавлено: Ср май 28, 2025 12:41:26 
Поставщик валерьянки для Кота
Аватар пользователя

Карма: 12
Рейтинг сообщений: 148
Зарегистрирован: Пт фев 27, 2015 20:57:08
Сообщений: 1910
Откуда: Курск
Рейтинг сообщения: 0
Питание подавал с ЛБП +9 вольт - ничего не меняется. Все конденсаторы (включая керамические Советские красные флажки) проверил на емкость - все в пределах нормы. Все полупроводники (диоды и транзисторы) тоже проверил - все четко. Пайку проверил, пропаял, где были сомнения. Остались под вопросом только три вот эти микросхемы.
Цитата:
100n и 20М - грязными руками не трогать и спирта не жалеть...))))
- Это ими и задается частота звучания?


Вернуться наверх
 
Не в сети
 Заголовок сообщения: Re: Ремонтируем звонок "Соловей-М"
СообщениеДобавлено: Ср май 28, 2025 13:17:09 
Вымогатель припоя

Карма: 1
Рейтинг сообщений: 89
Зарегистрирован: Пт ноя 22, 2024 14:08:43
Сообщений: 670
Рейтинг сообщения: 0
Олегыч1 писал(а):
Советские красные флажки) проверил на емкость

мы не знаем, какие у вас красные, какие оранжевые (кто-то ещё таким занимался ???... :) ....)..................а из логики : один генератор может только пищать не меняя частоты, где меньше ёмкость-сопротивление, то частота выше.....


Вернуться наверх
 
Не в сети
 Заголовок сообщения: Re: Ремонтируем звонок "Соловей-М"
СообщениеДобавлено: Ср май 28, 2025 14:27:14 
Поставщик валерьянки для Кота
Аватар пользователя

Карма: 12
Рейтинг сообщений: 148
Зарегистрирован: Пт фев 27, 2015 20:57:08
Сообщений: 1910
Откуда: Курск
Рейтинг сообщения: 0
Сегодня сделаю фото наглядное и попробую проверить входы и выходы микросхем с помощью подачи питания на их входы.


Вернуться наверх
 
Не в сети
 Заголовок сообщения: Re: Ремонтируем звонок "Соловей-М"
СообщениеДобавлено: Ср май 28, 2025 20:27:30 
Друг Кота
Аватар пользователя

Карма: 16
Рейтинг сообщений: 28
Зарегистрирован: Сб ноя 05, 2022 18:28:06
Сообщений: 4213
Рейтинг сообщения: 0
Описание работы схемы-
https://cxema.my1.ru/publ/konstrukcii_d ... 9-1-0-2637

Сам ремонт-

_________________
У меня Твёрдая Тройка по русскому, но, даже я иногда, делаю ошибки.


Вернуться наверх
 
Не в сети
 Заголовок сообщения: Re: Ремонтируем звонок "Соловей-М"
СообщениеДобавлено: Ср май 28, 2025 20:49:51 
Друг Кота
Аватар пользователя

Карма: 106
Рейтинг сообщений: 3286
Зарегистрирован: Сб фев 11, 2017 15:59:13
Сообщений: 14697
Откуда: 57 RUS
Рейтинг сообщения: 0
Судя по видео там стоят бумажные конденсаторы, типа МБМ/МБТ, их сразу под замену, они поди текут, как кошки в марте.

_________________
НАРОДОВЛАСТИЕ а не дерьмократия!!!
Суверенным и независимым может считаться только то государство, против которого англосаксонские разносчики кланово-олигархической дерьмократии и еврогейских "ценностей" со своими пособниками ввели санкции!


Вернуться наверх
 
Не в сети
 Заголовок сообщения: Re: Ремонтируем звонок "Соловей-М"
СообщениеДобавлено: Ср май 28, 2025 20:55:48 
Друг Кота
Аватар пользователя

Карма: 16
Рейтинг сообщений: 28
Зарегистрирован: Сб ноя 05, 2022 18:28:06
Сообщений: 4213
Рейтинг сообщения: 0
gsmart, мне тоже показалось сперва что бумажные.
Но у бумажных сбоку чёрные :) "пыжи" должны быть, а на видео, в начале, когда он крутит плату видно заливку- зеленоватую.

_________________
У меня Твёрдая Тройка по русскому, но, даже я иногда, делаю ошибки.


Вернуться наверх
 
Не в сети
 Заголовок сообщения: Re: Ремонтируем звонок "Соловей-М"
СообщениеДобавлено: Ср май 28, 2025 21:11:11 
Друг Кота
Аватар пользователя

Карма: 106
Рейтинг сообщений: 3286
Зарегистрирован: Сб фев 11, 2017 15:59:13
Сообщений: 14697
Откуда: 57 RUS
Рейтинг сообщения: 0
МБМ-ки есть и с зелёной компаунтной заливкой, текут так-же, как и с резинками.

_________________
НАРОДОВЛАСТИЕ а не дерьмократия!!!
Суверенным и независимым может считаться только то государство, против которого англосаксонские разносчики кланово-олигархической дерьмократии и еврогейских "ценностей" со своими пособниками ввели санкции!


Вернуться наверх
 
Не в сети
 Заголовок сообщения: Re: Ремонтируем звонок "Соловей-М"
СообщениеДобавлено: Ср май 28, 2025 21:43:52 
Вымогатель припоя

Карма: 1
Рейтинг сообщений: 89
Зарегистрирован: Пт ноя 22, 2024 14:08:43
Сообщений: 670
Рейтинг сообщения: 0
конденсаторы плёночные К73 , к таким вопросов практически не бывает...


Вернуться наверх
 
Не в сети
 Заголовок сообщения: Re: Ремонтируем звонок "Соловей-М"
СообщениеДобавлено: Ср май 28, 2025 23:25:46 
Поставщик валерьянки для Кота
Аватар пользователя

Карма: 12
Рейтинг сообщений: 148
Зарегистрирован: Пт фев 27, 2015 20:57:08
Сообщений: 1910
Откуда: Курск
Рейтинг сообщения: 0
Конденсаторы это не электролитические - 100%. И я их досконально проверил с выпайкой - к ним никаких претензий нет. Даже к флажкам нет претензий, но флажки все-таки на пленочные заменил на всякий случай - не помогло.
Обещал фото звонка. Звонок выглядит вот так:
Изображение Изображение Изображение
Решил попробовать разобраться, какие сигналы должны быть на микросхемах.
Микросхема К176ЛП1 Очень мудреная для меня... Там ключи какие-то "неправильные" :)) Я ее выпаял и прозвонил согласно вот этой схеме:
Изображение
Все вроде как положено. Стабилитроны внутри этой микросхемы звонятся примерно как диоды. Пробитых ключей нет. Поэтому запаял ее обратно.
Сигналы на микросхеме К176ЛА7 адекватные. Там просто импульсы длинные инвертированные.
А вот в К176ЛЕ10 в части "С" на выходе (9 вывод) - там что зря :)) По входам в этой части микросхемы (на 8 и 2 выводах) все норм, а на выводе 1 и на выводе 9 какая-то неадекватная нелепица. Ну сигнал на вывод 1 берется из той сложной для меня микросхемы, Видимо там обратная связь задумана, которая ориентируется на вывод 9. Но а раз на выводе 9 чипуха, то и на первом выводе скорее всего поэтому тоже чипуха. Чипуха умножается на чипуху и получается на динамике крякающий гусь :))) в место звонкого соловья.
Решил проверить свою догадку, обесточив вывод 1 и вывод 9, чтобы убедиться, что обратная связь никакая не влияет. Красным показал, где обесточил:
Изображение


И действительно, на выводы 2 и 8 приходят импульсы, а на 9 выводе полная тишина. То есть получается эта часть микросхемы отказалась работать. Но под рукой ничего не оказалось, чтобы заменить ее, поэтому буду на радиорынке и прикуплю. Очень интересно, получится или нет :roll:


Вернуться наверх
 
Не в сети
 Заголовок сообщения: Re: Ремонтируем звонок "Соловей-М"
СообщениеДобавлено: Чт май 29, 2025 00:34:34 
Друг Кота
Аватар пользователя

Карма: 54
Рейтинг сообщений: 652
Зарегистрирован: Вт сен 25, 2012 23:13:41
Сообщений: 4737
Откуда: г.Дзержинск Нижегородской обл.
Рейтинг сообщения: 0
Очень интересно, получится или нет
Скорее всего, ничего не получится.
Решил проверить свою догадку, обесточив вывод 1 и вывод 9... И действительно, на выводы 2 и 8 приходят импульсы, а на 9 выводе полная тишина.
Оно и понятно - нельзя оставлять "в воздухе" входы КМОП-микросхемы! Вывод 1 необходимо было соединить с корпусом. Кстати, 176-я серия очень чувствительна к статическому электричеству. Её паяю ТОЛЬКО с отключенным от электросети паяльником и принятыми антистатическими мерами безопасности.

176ЛП1 под замену. Скорее всего, 176ЛЕ10 уже кирдык, меняйте сразу и её, предварительно восстановив разрезанные дорожки. Обязательно тщательно отмойте флюс после пайки. Если всё удастся привести к первоначальному состоянию, сделайте аудиозапись издаваемых звонком сигналов - это сильно поможет в диагностике неисправности.

_________________
Спасение утопающих дело рук самих утопающих.


Вернуться наверх
 
Не в сети
 Заголовок сообщения: Re: Ремонтируем звонок "Соловей-М"
СообщениеДобавлено: Чт май 29, 2025 05:44:57 
Вымогатель припоя

Карма: 1
Рейтинг сообщений: 89
Зарегистрирован: Пт ноя 22, 2024 14:08:43
Сообщений: 670
Рейтинг сообщения: 0
обрыв подстроечника RP1 47K проверен ?
----------
Олегыч1 писал(а):
обесточив вывод 1 и вывод 9

9й-то можно было и не трогать, а на 1й подать просто 0, ничего не выпаивая и не обрезая, на 9м были бы инверсные импульсы входа.
ЛП1 - в схеме используется один инвертор 6-8,13 (как ЛН1) для обычного генератора на двух инверторах и два полевых ключа с p- и n-каналами, а вторые парные полевики в этих каналах не используются вообще.
1-2 подключает 1К в генератор, а 9-12 подключает цепь R3-D6 в другой генератор....и вся "сложность"...)))
----------
вот придумать такую схему - это да, достаточно мудрёно....))))


Вернуться наверх
 
Не в сети
 Заголовок сообщения: Re: Ремонтируем звонок "Соловей-М"
СообщениеДобавлено: Чт май 29, 2025 08:22:16 
Прорезались зубы

Карма: 3
Рейтинг сообщений: 77
Зарегистрирован: Вс апр 24, 2011 10:40:38
Сообщений: 204
Рейтинг сообщения: 0
Есть рабочая плата Па6.120.169 от звонка Соловей-М, 1988 года. При нажатии кнопки Соловей-М поет так: короткая трель, пауза, короткая трель, пауза, длинная трель. Если нужно, могу сделать нужные измерения, описание схемы и работы ребята уже выложили. Транзисторы родные или заменялись?. При замене возможны сюрпризы в звучании. Переменный резистор RP1 47К не трогали?


Вложения:
К176ЛП1 замеры.gif [74.35 KiB]
Скачиваний: 40
Па6.120.169.JPG [136.79 KiB]
Скачиваний: 43
Вернуться наверх
 
Не в сети
 Заголовок сообщения: Re: Ремонтируем звонок "Соловей-М"
СообщениеДобавлено: Чт май 29, 2025 10:03:43 
Поставщик валерьянки для Кота
Аватар пользователя

Карма: 12
Рейтинг сообщений: 148
Зарегистрирован: Пт фев 27, 2015 20:57:08
Сообщений: 1910
Откуда: Курск
Рейтинг сообщения: 0
Цитата:
обрыв подстроечника RP1 47K проверен ?
Проверил - все контачит.
Цитата:
Переменный резистор RP1 47К не трогали?
- трогал) Он чуть меняет тон "крякания", но еле заметно.
Цитата:
1-2 подключает 1К в генератор, а 9-12 подключает цепь R3-D6 в другой генератор....и вся "сложность"...)))
- Как тут генератор получается, я так и не разобрался... но частота у него 100-200 Гц всего.
"ЛЕ 10" я уже выпаял полностью (паяльник гальванически отвязан от сети). Думаю смогу ее проверить на исправность в выпаянном варианте. Все входы на минус питания, посмотреть, что на выходах будет, а потом наоборот все входы на плюс питания и посмотреть, что на выходах будет...

Цитата:
176ЛП1 под замену
- Но там вроде при прозвонке ничего критичного не выявил. Я ее тоже выпаивал, но уже запаял назад. А какая в ней может быть неисправность внутри? Что-то типа утечки в ключах?


Вернуться наверх
 
Не в сети
 Заголовок сообщения: Re: Ремонтируем звонок "Соловей-М"
СообщениеДобавлено: Чт май 29, 2025 10:44:21 
Друг Кота
Аватар пользователя

Карма: 54
Рейтинг сообщений: 652
Зарегистрирован: Вт сен 25, 2012 23:13:41
Сообщений: 4737
Откуда: г.Дзержинск Нижегородской обл.
Рейтинг сообщения: 0
а потом наоборот все входы на плюс питания и посмотреть, что на выходах будет...
По одному по очереди. Это логика ИЛИ. Если хотя бы на одном входе логическая единица, реакции на состояния других входов не будет.

Цитата:
176ЛП1 под замену
- Но там вроде при прозвонке ничего критичного не выявил.
Ключи прозваниваются под питанием без выпайки из схемы. Я так понял, что Вы именно за ней собрались ехать на радиорынок. Чтобы два раза не ездить, покупайте весь комплект микросхем.

_________________
Спасение утопающих дело рук самих утопающих.


Вернуться наверх
 
Не в сети
 Заголовок сообщения: Re: Ремонтируем звонок "Соловей-М"
СообщениеДобавлено: Чт май 29, 2025 12:15:33 
Вымогатель припоя

Карма: 1
Рейтинг сообщений: 89
Зарегистрирован: Пт ноя 22, 2024 14:08:43
Сообщений: 670
Рейтинг сообщения: 0
вот же генератор на двух инверторах, запустить можно отдельно....1К можно поднять, чтобы не мешал...
Изображение
должно пищать и хорошо регулироваться


Вернуться наверх
 
Не в сети
 Заголовок сообщения: Re: Ремонтируем звонок "Соловей-М"
СообщениеДобавлено: Пт май 30, 2025 07:27:00 
Прорезались зубы

Карма: 3
Рейтинг сообщений: 77
Зарегистрирован: Вс апр 24, 2011 10:40:38
Сообщений: 204
Рейтинг сообщения: 0
Продолжение. Не забывайте, что после выключения питания на конденсаторах фильтра длительное время сохраняется заряд, разряжайте электролиты перед измерениями. Все измерения сделаны без выпаивания радиодеталей из платы.
Посмотрите результаты измерений напряжений на выводах микросхем. Я начинал с К176ЛА7, потом К176ЛЕ10. Сравните свои результаты измерений с моими измерениями.
Из описания работы звонка: Постоянные времени C6 R11,C8 R14 и C9 R16 определяют длительность трех этапов сигнала — стадий первого и второго чириканий и паузы между ними. Совместная длительность трех этапов определяет полное время чирикания.
В сети можно найти разные звуки машин, зверей, птиц, в том числе и соловья.
Измерил емкость родных конденсаторов, не выпаивая их (в скобках измеренное значение):
C6 – 0,1 мкФ (131 pF);
C8 – 0,1 мкФ (117 pF);
C9 – 0,1 мкФ (109 pF).
Также измерил емкость конденсатора C5. На схеме указано значение 33 pF. На плате установлен – 0,05 мкФ. Результат измерения 61 pF.
2 флажка: C2 68 nF (измерено 72 nF) и C7 10 nF с трещиной в корпусе (измерено 8,7 nF). C1 68 nF отсутствует.
Измерил сопротивления резисторов, не выпаивая их емкость (в скобках измеренное значение):
R11 – 20М (12,6М, измерен на пределе 20М);
R14 – 9М (10М);
R16 – 20М (16,5М).
Переменный резистор RP1 47K (заводом выставлен на 15,10K, залит краской) не крутился.
Родной динамик 0,5ГДШ-2, 8 Ом.


Вложения:
К176ЛЕ10_замеры.JPG [127.32 KiB]
Скачиваний: 26
К176ЛА7_замеры.JPG [83.33 KiB]
Скачиваний: 32
Вернуться наверх
 
Не в сети
 Заголовок сообщения: Re: Ремонтируем звонок "Соловей-М"
СообщениеДобавлено: Пт май 30, 2025 12:00:17 
Друг Кота
Аватар пользователя

Карма: 54
Рейтинг сообщений: 652
Зарегистрирован: Вт сен 25, 2012 23:13:41
Сообщений: 4737
Откуда: г.Дзержинск Нижегородской обл.
Рейтинг сообщения: 0
C6 – 0,1 мкФ (131 pF);
C8 – 0,1 мкФ (117 pF);
C9 – 0,1 мкФ (109 pF).
Также измерил емкость конденсатора C5. На схеме указано значение 33 pF. На плате установлен – 0,05 мкФ. Результат измерения 61 pF.
2 флажка: C2 68 nF (измерено 72 nF) и C7 10 nF с трещиной в корпусе (измерено 8,7 nF). C1 68 nF отсутствует.
Ну, не пикоФарады, а наноФарады. Очепятка, но почему-то везде кроме последней строки. ;)

_________________
Спасение утопающих дело рук самих утопающих.


Вернуться наверх
 
Показать сообщения за:  Сортировать по:  Вернуться наверх
Начать новую тему Ответить на тему  [ Сообщений: 233 ]  1, , , , ...  

Часовой пояс: UTC + 3 часа


Кто сейчас на форуме

Сейчас этот форум просматривают: Google [Bot] и гости: 58


Вы не можете начинать темы
Вы не можете отвечать на сообщения
Вы не можете редактировать свои сообщения
Вы не можете удалять свои сообщения
Вы не можете добавлять вложения

Найти:
Перейти:  


Powered by phpBB © 2000, 2002, 2005, 2007 phpBB Group
Русская поддержка phpBB
Extended by Karma MOD © 2007—2012 m157y
Extended by Topic Tags MOD © 2012 m157y