Например TDA7294

Форум РадиоКот • Просмотр темы - Защита для 18650 на dw01a
Форум РадиоКот
Здесь можно немножко помяукать :)

Текущее время: Пн дек 08, 2025 17:04:28

Часовой пояс: UTC + 3 часа


ПРЯМО СЕЙЧАС:



Начать новую тему Ответить на тему  [ Сообщений: 15 ] 
Автор Сообщение
Не в сети
 Заголовок сообщения: Защита для 18650 на dw01a
СообщениеДобавлено: Пт мар 24, 2017 17:00:27 
Вымогатель припоя

Карма: 1
Рейтинг сообщений: 10
Зарегистрирован: Вс дек 30, 2012 00:32:06
Сообщений: 546
Откуда: Николаев / Украина
Рейтинг сообщения: 0
Всем привет.
Имеется платка для защиты разряда/заряда на dw01a. Микросхема отрубает 18650 когда напряжение на ней падает ниже 2.4, а это маловато. Надо что бы банка отключалась при 2.7. Вроде как это можно настроить поменяв резистор, подключенный к CS. Но не смог найти нигде никаких конкретных данных на этот счет. Можете помочь? Даташит: http://escooter.org.ua/_fr/1/DW01A-DS-10_EN.pdf
Как поднять порог отключения аккумулятора с 2.4 до 2.7 вольт? (Вроде как 18650 не любят разряжаться ниже 2.7 вольт?)

_________________
Сделать своими руками всегда интересней чем просто купить и пользоваться


Вернуться наверх
 
Не в сети
 Заголовок сообщения: Re: Защита для 18650 на dw01a
СообщениеДобавлено: Пт мар 24, 2017 18:41:51 
Друг Кота

Карма: 68
Рейтинг сообщений: 1408
Зарегистрирован: Сб янв 29, 2011 00:28:48
Сообщений: 7774
Рейтинг сообщения: 0
Вообще-то, после снижения напряжения до 3,3 В дальше начинается резкое
падение, т.е. ёмкости там уже мизер. Поэтому практически надо ориентироваться
на это напряжение и не допускать глубокого разряда.
А в микросхеме пороги напряжений не регулируются....Микросхема только защищает
от критических ситуаций (от "дурака"), а желаемые режимы эксплуатации
должны создаваться другой схемой.


Вернуться наверх
 
Не в сети
 Заголовок сообщения: Re: Защита для 18650 на dw01a
СообщениеДобавлено: Сб мар 25, 2017 19:32:58 
Вымогатель припоя

Карма: 1
Рейтинг сообщений: 10
Зарегистрирован: Вс дек 30, 2012 00:32:06
Сообщений: 546
Откуда: Николаев / Украина
Рейтинг сообщения: 0
Понятно. На 2.7 вольт ориентировался исходя из даташита на те банки 18650 что у меня есть.
Еще такой вопрос: есть защита для 3-х аккумуляторов на S-8254A по идее ее точно можно настроить на нужный уровень, но я все глаза уже сломал - даташит на английском, начего не понимаю! Может подскажите где какой елемент нужно изменить для срабатывания защиты на 2.7-2.8 вольт?

_________________
Сделать своими руками всегда интересней чем просто купить и пользоваться


Вернуться наверх
 
Не в сети
 Заголовок сообщения: Re: Защита для 18650 на dw01a
СообщениеДобавлено: Сб мар 25, 2017 20:04:10 
Друг Кота
Аватар пользователя

Карма: 90
Рейтинг сообщений: 1859
Зарегистрирован: Чт сен 12, 2013 00:54:12
Сообщений: 4119
Откуда: ЗаМКАДье. Там, где ЦУП
Рейтинг сообщения: 0
Медали: 5
Получил миской по аватаре (5)
forfrends писал(а):
...есть защита для 3-х аккумуляторов на S-8254A по идее ее точно можно настроить на нужный уровень...
Нельзя!
Надо смотреть не только на базовое название микросхемы, но ещё и на Serial code ("буковки").
На стр.4 этого документа есть вся необходимая информация.


Вернуться наверх
 
Эиком - электронные компоненты и радиодетали
Не в сети
 Заголовок сообщения: Re: Защита для 18650 на dw01a
СообщениеДобавлено: Сб мар 25, 2017 20:29:00 
Вымогатель припоя

Карма: 1
Рейтинг сообщений: 10
Зарегистрирован: Вс дек 30, 2012 00:32:06
Сообщений: 546
Откуда: Николаев / Украина
Рейтинг сообщения: 0
Вот беда! У меня используется микросхема 8254AAGVK, вот только ее в списке нет и Гугл ее не находит...

_________________
Сделать своими руками всегда интересней чем просто купить и пользоваться


Вернуться наверх
 
Не в сети
 Заголовок сообщения: Re: Защита для 18650 на dw01a
СообщениеДобавлено: Сб мар 25, 2017 20:36:23 
Друг Кота
Аватар пользователя

Карма: 90
Рейтинг сообщений: 1859
Зарегистрирован: Чт сен 12, 2013 00:54:12
Сообщений: 4119
Откуда: ЗаМКАДье. Там, где ЦУП
Рейтинг сообщения: 0
Медали: 5
Получил миской по аватаре (5)
Причём тут гугл?
Вы документацию по моей ссылке смотрели?
Serial code вашей - AG (пятая строчка сверху в таблице на стр.4).


Вернуться наверх
 
Не в сети
 Заголовок сообщения: Re: Защита для 18650 на dw01a
СообщениеДобавлено: Сб мар 25, 2017 20:45:54 
Вымогатель припоя

Карма: 1
Рейтинг сообщений: 10
Зарегистрирован: Вс дек 30, 2012 00:32:06
Сообщений: 546
Откуда: Николаев / Украина
Рейтинг сообщения: 0
Да, смотрел, просто искал конкретный полный номер. Теперь понятно, спасибо.

_________________
Сделать своими руками всегда интересней чем просто купить и пользоваться


Вернуться наверх
 
Не в сети
 Заголовок сообщения: Re: Защита для 18650 на dw01a
СообщениеДобавлено: Пн май 11, 2020 12:37:08 
Встал на лапы

Зарегистрирован: Вт мар 31, 2015 01:12:46
Сообщений: 89
Рейтинг сообщения: 0
Изображение
Если хочется поднять НИЖНИЙ уровень отсечки - ставим последовательно с R5 диод Шоттки
Если хочется поднять ВЕРХНИЙ уровень отсечки - ставим диод Шоттки между 3 выводом микросхемы ТР4056 и минусом источника питания.
(для сохранения миниатюрности в качестве диода Шоттки можно BAT46 впаять)


Вернуться наверх
 
Не в сети
 Заголовок сообщения: Re: Защита для 18650 на dw01a
СообщениеДобавлено: Чт фев 11, 2021 17:43:35 
Родился

Зарегистрирован: Вт фев 12, 2019 11:30:18
Сообщений: 6
Рейтинг сообщения: 0
Изображение
Если хочется поднять НИЖНИЙ уровень отсечки - ставим последовательно с R5 диод Шоттки
Если хочется поднять ВЕРХНИЙ уровень отсечки - ставим диод Шоттки между 3 выводом микросхемы ТР4056 и минусом источника питания.
(для сохранения миниатюрности в качестве диода Шоттки можно BAT46 впаять)

А если верхний пониже сделать 4.1 ? что надо сделать?


Вернуться наверх
 
Не в сети
 Заголовок сообщения: Re: Защита для 18650 на dw01a
СообщениеДобавлено: Сб фев 27, 2021 08:34:15 
Открыл глаза

Зарегистрирован: Пн фев 15, 2010 19:52:13
Сообщений: 73
Откуда: СПб
Рейтинг сообщения: 0
Изображение
Если хочется поднять НИЖНИЙ уровень отсечки - ставим последовательно с R5 диод Шоттки
Если хочется поднять ВЕРХНИЙ уровень отсечки - ставим диод Шоттки между 3 выводом микросхемы ТР4056 и минусом источника питания.
(для сохранения миниатюрности в качестве диода Шоттки можно BAT46 впаять)

А если верхний пониже сделать 4.1 ? что надо сделать?

Присоединяюсь к вопросу.
Снижение заряда до 4.1В драматически продлевает жизнь аккумулятора.


Вернуться наверх
 
Не в сети
 Заголовок сообщения: Re: Защита для 18650 на dw01a
СообщениеДобавлено: Сб фев 27, 2021 20:23:51 
Друг Кота
Аватар пользователя

Карма: 20
Рейтинг сообщений: 488
Зарегистрирован: Сб ноя 20, 2010 21:54:31
Сообщений: 3954
Рейтинг сообщения: 0
Изображение
Версия на отключении 3В. Уж для нужного напряжения сообразите самостоятельно
По поводу "верхнего уровня отсечки" - диод/диоды между точки соединения выводов 1,3, и нижнего вывода резистора R3 с минусом, - версия не проверялась, теоретически, по мотивам -
Расширение возможностей зарядного устройства на базе модуля TP4056

Альтернативные схемы - первые два похожие
Зарядник Li-ion батарей на LM 317 и TL431
Зарядка для Li-Ion аккумулятора.
Зарядное устройство для литиевых аккумуляторов


Вернуться наверх
 
Не в сети
 Заголовок сообщения: Re: Защита для 18650 на dw01a
СообщениеДобавлено: Вт мар 02, 2021 02:42:28 
Друг Кота

Карма: -8
Рейтинг сообщений: 15
Зарегистрирован: Вс июл 24, 2011 11:38:09
Сообщений: 7577
Рейтинг сообщения: 0
Чтото я не понял каким местом 4056 влияет на отключение батареи при разряде, она же обесточена.

dw01 разные на разные напряжения и режимы, зависит и от производителя и от ревизии, и нигде никакой информации что купил не пишут.
Ничего там перенастроить нельзя, надо собирать схему на хотябы 431 с возможностью настройки


Вернуться наверх
 
Не в сети
 Заголовок сообщения: Re: Защита для 18650 на dw01a
СообщениеДобавлено: Пн мар 08, 2021 00:09:46 
Друг Кота
Аватар пользователя

Карма: 50
Рейтинг сообщений: 759
Зарегистрирован: Чт дек 29, 2005 00:18:30
Сообщений: 6575
Откуда: Москва
Рейтинг сообщения: 1
Все ИС литий протекторов имеют микроамперные токи и НИКАКИХ настроек внешних не имеют. Только заводские и по кодам расписаны. У них слишком маленькое потребление декларируется и внешние резисторы просто невозможны при сохранении существующих токов потребления.

_________________
Ничто так не укрепляет взаимное доверие, как 100% предоплата! Дмитрий, ex-RK3AOR.


Вернуться наверх
 
Не в сети
 Заголовок сообщения: Re: Защита для 18650 на dw01a
СообщениеДобавлено: Чт май 26, 2022 21:04:39 
Родился

Зарегистрирован: Пн мар 29, 2010 10:50:51
Сообщений: 8
Рейтинг сообщения: 0
Идея dumbass с диодом, который последовательно с R5 для поднятия нижнего порога разряда недоработанная. Так как это параллельно поднимет и порог заряда. Я думаю, что нужно диод зашунтировать полевиком и затвор кинуть на один из затворов fs8205a так что бы при заряде аккумулятора происходило открытие транзистора и "закорачивание" диода.


Вернуться наверх
 
Не в сети
 Заголовок сообщения: Re: Защита для 18650 на dw01a
СообщениеДобавлено: Чт авг 07, 2025 18:30:21 
Родился

Зарегистрирован: Чт апр 19, 2012 21:18:34
Сообщений: 8
Рейтинг сообщения: 0
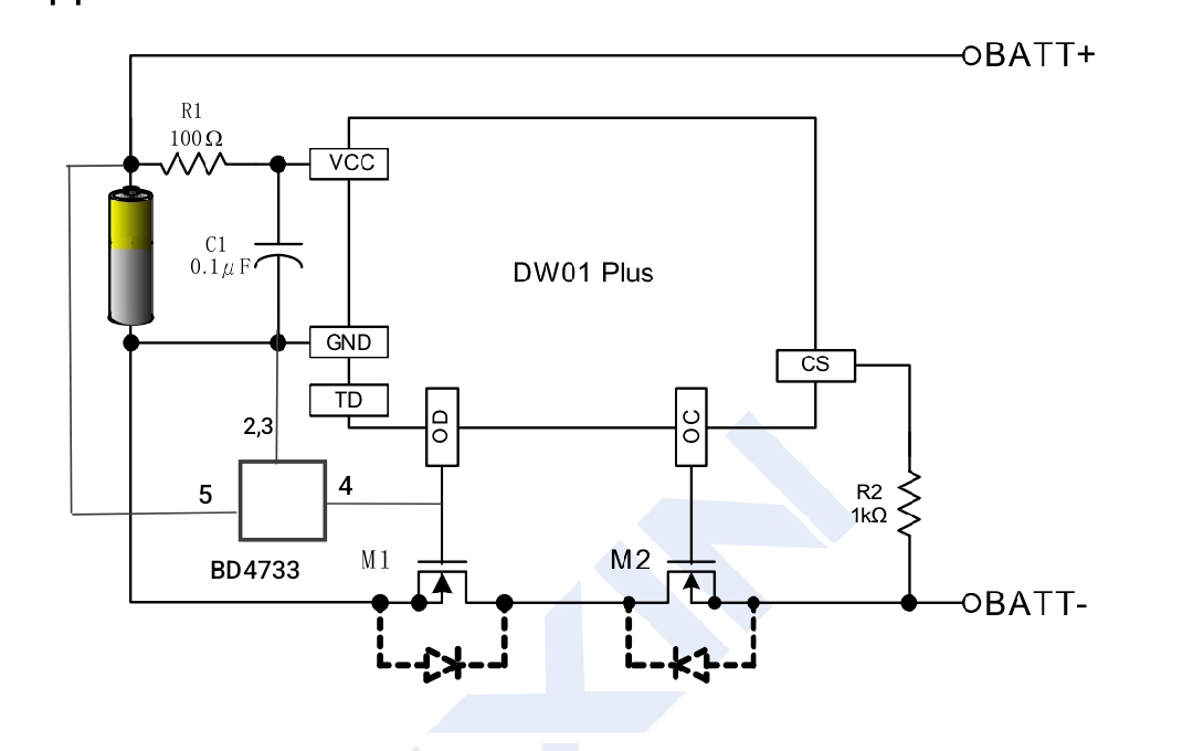
Тема старая, но решения так нигде и не нашёл. И вот что наколхозил.
Есть простое решение добавить параллельно затвору ключа разряда супервизор с открытым коллектором BD47** в корпусе sot23-5 и микромощным потреблением. Работает нормально, микрухи выбираются с разным порогом, в зависимости от желания.
Вложение:
Комментарий к файлу: DW01 и BD4733
IMG_20250807_185326.jpg [84.91 KiB]
Скачиваний: 100


Вернуться наверх
 
Показать сообщения за:  Сортировать по:  Вернуться наверх
Начать новую тему Ответить на тему  [ Сообщений: 15 ] 

Часовой пояс: UTC + 3 часа


Кто сейчас на форуме

Сейчас этот форум просматривают: нет зарегистрированных пользователей и гости: 10


Вы не можете начинать темы
Вы не можете отвечать на сообщения
Вы не можете редактировать свои сообщения
Вы не можете удалять свои сообщения
Вы не можете добавлять вложения

Найти:
Перейти:  


Powered by phpBB © 2000, 2002, 2005, 2007 phpBB Group
Русская поддержка phpBB
Extended by Karma MOD © 2007—2012 m157y
Extended by Topic Tags MOD © 2012 m157y