Например TDA7294

Форум РадиоКот • Просмотр темы - Прошу помощи с ремонтом контроллера двигателя.
Форум РадиоКот
Здесь можно немножко помяукать :)

Текущее время: Сб янв 24, 2026 07:30:20

Часовой пояс: UTC + 3 часа


ПРЯМО СЕЙЧАС:



Начать новую тему Ответить на тему  [ Сообщений: 15 ] 
Автор Сообщение
Не в сети
 Заголовок сообщения: Прошу помощи с ремонтом контроллера двигателя.
СообщениеДобавлено: Пн сен 23, 2019 16:57:23 
Открыл глаза

Зарегистрирован: Ср сен 24, 2014 11:14:53
Сообщений: 50
Откуда: Москва
Рейтинг сообщения: 0
Товарищи, добрый день.
В наличии контроллер мощного насоса.
Питается от 2-х стабилизаторов 1117-5. Один питает микроконтроллер, второй - плату IO (Простенький мониторчик и несколько кнопок).
Перед ними стоит микросхема VIPer12A с развязкой, которая должна обеспечивать им питание в пределах 10в.

Первичная диагностика выявила, что выход первой 1117 закорочен ( внутри самой микросхемы) Заменил. Стало лучше. На входе 1117 стабильные 1,5в. Куда могут деться остальные, при том что на выходе VIPer12A 9,8в не найду. Выпаивать все подряд не хочется, боюсь запороть плату.
На выходе обоих 1117-5 судя по всему все ок, т.к. при подаче 5в с внешнего источника контроллер включается.

PS. Следы перегрева на исправном 1117. Однако, на всякий случай его заменил тоже.


Вложения:
Комментарий к файлу: pump_con
pump_con2.jpg [255.97 KiB]
Скачиваний: 316
Вернуться наверх
 
Не в сети
 Заголовок сообщения: Re: Прошу помощи с ремонтом контроллера двигателя.
СообщениеДобавлено: Пн сен 23, 2019 17:25:16 
Друг Кота
Аватар пользователя

Карма: 40
Рейтинг сообщений: 613
Зарегистрирован: Вс янв 24, 2010 13:14:02
Сообщений: 4726
Откуда: Омск
Рейтинг сообщения: 0
А заменить 1117 на 7805 никак? Для эксперимента можно и в ТО220, хотя есть и в таком корпусе.


Вернуться наверх
 
Не в сети
 Заголовок сообщения: Re: Прошу помощи с ремонтом контроллера двигателя.
СообщениеДобавлено: Пн сен 23, 2019 17:34:04 
Открыл глаза

Зарегистрирован: Ср сен 24, 2014 11:14:53
Сообщений: 50
Откуда: Москва
Рейтинг сообщения: 0
Простите, а как 7805 решат проблему заниженного напряжения на входе? Они все равно из 1,5 вольта 5 не сделают.


Вернуться наверх
 
Не в сети
 Заголовок сообщения: Re: Прошу помощи с ремонтом контроллера двигателя.
СообщениеДобавлено: Пн сен 23, 2019 17:35:55 
Первый раз сказал Мяу!

Зарегистрирован: Сб авг 10, 2019 13:09:09
Сообщений: 34
Откуда: п.Бейсуг Краснодарский край
Рейтинг сообщения: 0
Вот и смотрите что с вайпером. У вас блок питания на 10в не работает


Вернуться наверх
 
Эиком - электронные компоненты и радиодетали
Не в сети
 Заголовок сообщения: Re: Прошу помощи с ремонтом контроллера двигателя.
СообщениеДобавлено: Пн сен 23, 2019 17:48:30 
Открыл глаза

Зарегистрирован: Ср сен 24, 2014 11:14:53
Сообщений: 50
Откуда: Москва
Рейтинг сообщения: 0
На выходе вайпера стабильные 9,8 вольт. Всмысле, непосредственно на ноге. В 1,5 они превращаются где-то в развязке подстройки напряжения, судя по всему


Вернуться наверх
 
Не в сети
 Заголовок сообщения: Re: Прошу помощи с ремонтом контроллера двигателя.
СообщениеДобавлено: Пн сен 23, 2019 17:59:22 
Первый раз сказал Мяу!

Зарегистрирован: Сб авг 10, 2019 13:09:09
Сообщений: 34
Откуда: п.Бейсуг Краснодарский край
Рейтинг сообщения: 0
вот и ищите между вайпером и входом 1117


Вернуться наверх
 
Не в сети
 Заголовок сообщения: Re: Прошу помощи с ремонтом контроллера двигателя.
СообщениеДобавлено: Пн сен 23, 2019 18:13:53 
Открыл глаза

Зарегистрирован: Ср сен 24, 2014 11:14:53
Сообщений: 50
Откуда: Москва
Рейтинг сообщения: 0
Спасибо. Догадался.
В этом и вопрос. Я не до конца понимаю эту развязку. Кто то более опытный вполне может сказать, где возможен косяк. Диоды не кажутся пробитыми при тестировании в плате.


Вернуться наверх
 
Не в сети
 Заголовок сообщения: Re: Прошу помощи с ремонтом контроллера двигателя.
СообщениеДобавлено: Пн сен 23, 2019 18:48:48 
Друг Кота
Аватар пользователя

Карма: 182
Рейтинг сообщений: 8335
Зарегистрирован: Пт фев 04, 2011 17:57:51
Сообщений: 20074
Откуда: Рыбинск
Рейтинг сообщения: 1
Медали: 1
Лучший человек Форума 2017 (1)
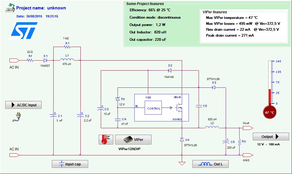
На Вайпере собран понижающий DC/DC, искать у него непосредственно на "выходе " 1и 2 ноги 10 Вольт не стоит, там только импульсы 300В, а искать 10В нужно после дросселя, на электролите рядом с дросселем, который может быть дохлым, от большой пульсации стабилизатор и мог убиться. Сам Вайпер питается от отдельного конденсатора через развязывающий диод и у него все может быть окей с питанием, тем более измерить его не удастся, тк оно не связанно с землей.
Схема включения такая примерно
Вложение:
Export_Schematic.jpg [71.2 KiB]
Скачиваний: 392


Вернуться наверх
 
Не в сети
 Заголовок сообщения: Re: Прошу помощи с ремонтом контроллера двигателя.
СообщениеДобавлено: Пн сен 23, 2019 20:15:23 
Открыл глаза

Зарегистрирован: Ср сен 24, 2014 11:14:53
Сообщений: 50
Откуда: Москва
Рейтинг сообщения: 0
Вооооть, спасибо большое. В спешке не врубился в даташит вайпера. Проверю сегодня.

Тогда, действительно и вайпер проверить надо будет. Фиг его знает, если на ноге 10в импульса и, что после выпрямления..


Вернуться наверх
 
Не в сети
 Заголовок сообщения: Re: Прошу помощи с ремонтом контроллера двигателя.
СообщениеДобавлено: Пн сен 23, 2019 23:14:03 
Друг Кота
Аватар пользователя

Карма: 182
Рейтинг сообщений: 8335
Зарегистрирован: Пт фев 04, 2011 17:57:51
Сообщений: 20074
Откуда: Рыбинск
Рейтинг сообщения: 0
Медали: 1
Лучший человек Форума 2017 (1)
Советую ничего не мирить непосредственно на включенном Вайпере, чревато его вылетом, как и у любой подобной схемы с плавающим, бустрепным питанием. А проверять нужно в первую очередь вышеупомянутый конденсатор, например методом замены на заведомо исправный 100мкФ Х16-50В, если измерить параметры нечем.


Вернуться наверх
 
Не в сети
 Заголовок сообщения: Re: Прошу помощи с ремонтом контроллера двигателя.
СообщениеДобавлено: Вт сен 24, 2019 16:36:34 
Открыл глаза

Зарегистрирован: Ср сен 24, 2014 11:14:53
Сообщений: 50
Откуда: Москва
Рейтинг сообщения: 0
Заменил электролиты на выходе и в цепи развязки (тот который идет на FB вывод)
Первый был незначительно подсажен, второй - неисправен. Однако, изменений не наблюдаю. Все так же. На питании випера напряжение есть, на выходном конденсаторе 1,32В.

Однако была обнаружена нагрузка -собственно сам драйвер двигателя, не через 1117 а напрямую - вроде как должно быть 12 вольт на ней. Дорожка на нее была спрятана под элементами. Монтаж платы не позволяет ее отключить или померить ток на нее. Косвенные методы диагностики о неисправности не говорят. Входное сопротивление приличное, перегрева или нагрева при включении на микросхеме не наблюдается.


Вернуться наверх
 
Не в сети
 Заголовок сообщения: Re: Прошу помощи с ремонтом контроллера двигателя.
СообщениеДобавлено: Ср сен 25, 2019 02:10:36 
Друг Кота

Карма: -8
Рейтинг сообщений: 15
Зарегистрирован: Вс июл 24, 2011 11:38:09
Сообщений: 7627
Рейтинг сообщения: 0
1117 пробивает насквозь и выжигает схему. По хорошему поднимать ей выход и замерять сколько жрёт схема.
В нормальных схемах расчёт на номинальный ток. Если стабилизатор пробивает, то схема жрёт большой ток и вышибает предохранитель перед ним. Но в китайских поделках это не работает. Предохранитель или один на всё с запасом или его нет.

В этом плане 78 надёжнее, у них просто отгорает выход


Вернуться наверх
 
Не в сети
 Заголовок сообщения: Re: Прошу помощи с ремонтом контроллера двигателя.
СообщениеДобавлено: Ср сен 25, 2019 03:14:57 
Открыл глаза

Зарегистрирован: Ср сен 24, 2014 11:14:53
Сообщений: 50
Откуда: Москва
Рейтинг сообщения: 0
про 78 подумаю, спасибо за сравнение.
Но тут схема которая была ЗА 1117 работает. Я ее запитал от внешнего БП, проверил. Проблема либо в випере ( или его обвязке), либо в нагрузке 12 вольт, которую я проверять таким же способом побаиваюсь. Хотя придется скорее всего.

Устройство, к сожалению, не китайская поделка, а достаточно дорогой, специализированный контроллер, настолько же не дешевой помпы.


Вернуться наверх
 
Не в сети
 Заголовок сообщения: Re: Прошу помощи с ремонтом контроллера двигателя.
СообщениеДобавлено: Ср сен 25, 2019 21:44:35 
Открыл глаза

Зарегистрирован: Ср сен 24, 2014 11:14:53
Сообщений: 50
Откуда: Москва
Рейтинг сообщения: 0
UPD.
Проверил внешкой 12 вольт. все что после выходного конденсатора - работает. Токи умеренные и входят в пределы рабочих для Випера. я в тупие


Вернуться наверх
 
Не в сети
 Заголовок сообщения: Re: Прошу помощи с ремонтом контроллера двигателя.
СообщениеДобавлено: Вт ноя 12, 2019 21:28:48 
Друг Кота

Карма: -8
Рейтинг сообщений: 15
Зарегистрирован: Вс июл 24, 2011 11:38:09
Сообщений: 7627
Рейтинг сообщения: 0
viper как и все подобные чипы со встроенным ключом мрут, просто деградирует транзистор и в лучшем случае отключение от перегрева.
В других сгорит защитный резистор или бабах.
Кто виновник неизвестно, может деградация тонкой технологии от высокого напряжения или статикой её коцает от перепадов.

Конденсаторы тоже пробивают и керамические, они почемуто ненадёжные.

Но я бы не исключал невидимую соплю.
Плата выглядит не очень плохо, но и не очень хорошо.
Если росийская поделка(еслиб не было шелкографии, была бы 146% росийская), то мог бы быть даже недотрав или кз внутри, текстолита, наши и не такое могут, хороших росийских плат не видел.


Вернуться наверх
 
Показать сообщения за:  Сортировать по:  Вернуться наверх
Начать новую тему Ответить на тему  [ Сообщений: 15 ] 

Часовой пояс: UTC + 3 часа


Кто сейчас на форуме

Сейчас этот форум просматривают: нет зарегистрированных пользователей и гости: 10


Вы не можете начинать темы
Вы не можете отвечать на сообщения
Вы не можете редактировать свои сообщения
Вы не можете удалять свои сообщения
Вы не можете добавлять вложения

Найти:
Перейти:  


Powered by phpBB © 2000, 2002, 2005, 2007 phpBB Group
Русская поддержка phpBB
Extended by Karma MOD © 2007—2012 m157y
Extended by Topic Tags MOD © 2012 m157y