Например TDA7294

Форум РадиоКот • Просмотр темы - Предусилитель для звукоснимателя проигрывателя винила
Форум РадиоКот
Здесь можно немножко помяукать :)

Текущее время: Сб дек 13, 2025 10:02:06

Часовой пояс: UTC + 3 часа


ПРЯМО СЕЙЧАС:



Начать новую тему Ответить на тему  [ Сообщений: 403 ]     ... , , , 9, , , ...  
Автор Сообщение
Не в сети
 Заголовок сообщения: Re: Предусилитель для звукоснимателя проигрывателя винила
СообщениеДобавлено: Ср май 17, 2017 11:12:18 
Друг Кота

Карма: -25
Рейтинг сообщений: 187
Зарегистрирован: Сб апр 21, 2012 19:21:43
Сообщений: 4753
Рейтинг сообщения: 0
Лучше спектром шумов, обратной связью. Вероятно, это может быть открытием, но источник питания входит в цепь сигнала)


Вернуться наверх
 
Не в сети
 Заголовок сообщения: Re: Предусилитель для звукоснимателя проигрывателя винила
СообщениеДобавлено: Ср май 17, 2017 12:24:59 
Друг Кота
Аватар пользователя

Карма: 127
Рейтинг сообщений: 6124
Зарегистрирован: Вс дек 25, 2011 18:43:00
Сообщений: 24323
Откуда: г.Москва
Рейтинг сообщения: 0
untitled писал(а):
Чем LM317 - LM337 лучше 7815, 7915? Этож регулировать надо...

..качеством выходного напряжения - амплитудой пульсаций, стабильностью и т.д и т.п...не намного, но получше..ну а то, что регулировать надо - это можно даже в положительные свойства записать...не для кого не секрет, что те же 78ХХ/79ХХ имеют разлет относительно номинального выходного напряжения очень приличный, и отрегулировать его без ухудшения параметров стабилизатора проблематично. К тому же 79ХХ, начиная с 7909 имеет очень неприятный прикол - не выстанавливает нужное выходное напряжение на холостом ходу (без статической нагрузки в несколько мА) - оно на несколько вольт ниже входного напряжения..


Вернуться наверх
 
Не в сети
 Заголовок сообщения: Re: Предусилитель для звукоснимателя проигрывателя винила
СообщениеДобавлено: Ср май 17, 2017 14:07:03 
Открыл глаза

Зарегистрирован: Ср фев 01, 2017 10:51:25
Сообщений: 66
Рейтинг сообщения: 0
Цитата:
амплитудой пульсаций, стабильностью и т.д и т.п

После стабилизаторов стоят электролиты на 2200 и за ними мелкая пленка. Нивелируется преимущество?

Цитата:
разлет относительно номинального выходного напряжения

У меня L79(8)15AC(B)V, в даташите записано 2%.

Про холостой ход не понял, как это влияет на преамп и на меня лично?

Про шумы тоже не убедили. Это надо слушать и прислушиваться :P

_________________
дяденька, я не настоящий сварщик, а паяльник на стройке нашел


Вернуться наверх
 
Не в сети
 Заголовок сообщения: Re: Предусилитель для звукоснимателя проигрывателя винила
СообщениеДобавлено: Ср май 17, 2017 14:38:35 
Друг Кота

Карма: -25
Рейтинг сообщений: 187
Зарегистрирован: Сб апр 21, 2012 19:21:43
Сообщений: 4753
Рейтинг сообщения: 0
untitled писал(а):
Про шумы тоже не убедили. Это надо слушать и прислушиваться

Ну что я могу сказать... Изобретайте велосипед или слушайте мп3.


Вернуться наверх
 
Эиком - электронные компоненты и радиодетали
Не в сети
 Заголовок сообщения: Re: Предусилитель для звукоснимателя проигрывателя винила
СообщениеДобавлено: Чт май 18, 2017 01:02:29 
Друг Кота
Аватар пользователя

Карма: 127
Рейтинг сообщений: 6124
Зарегистрирован: Вс дек 25, 2011 18:43:00
Сообщений: 24323
Откуда: г.Москва
Рейтинг сообщения: 1
untitled писал(а):
После стабилизаторов стоят электролиты на 2200 и за ними мелкая пленка. Нивелируется преимущество?

..нет... :) ..можно подать на вход корректор сигнал частотой 10..15кГц, тыркнуться осликом на питание корректора и убедитцо, что хоть миллифараду с кучей пленки поставь, почти ничо не изменитцо.. :) ..кстати, пленку ставят тока дебилы в подобные места и с подобной целью... :)
untitled писал(а):
У меня L79(8)15AC(B)V, в даташите записано 2%.

..вэлкам в реальную жизнь, сынок... :)
untitled писал(а):
Про холостой ход не понял, как это влияет на преамп и на меня лично?

..на тебя лично не знаю, это к доктору, а вот на твой корректор как - могу сказать - ток потребления твоего корректора - величина не постоянная, зависит от амплитуды выходного напряжения, сопротивления нагрузки, и примененного ОУ, в частности, от тока покоя его выходного каскада...так, к примеру, у TL072 в зависимости от производителя ТП может иметь значение от 1 до 3мА без входного сигнала, и достигать 15..20мА при максимальном выходном напряжении и нагрузке в несколько килоом..вот и получается, что из-за отсутствия статической нагрузки без входного сигнала стабилизатор у тебя может не войти в режим стабилизации, а при изменении выходного напряжения в такт с изменением его амплитуды будет дергаться и выходное напряжение отрицательного плеча...
untitled писал(а):
Про шумы тоже не убедили.

..да никто не будет больше тебя ни в чем убеждать: во-первых, надоело, во-вторых, тупо лень писать...в-третьих, устройства профессионального уровня - это не твое, согласись...ну а раз так, то нахрена тебе вообще корректор - правильно посоветовали, раз нет никакой разницы, слушай умерший два раза MP-3, причем на винампе... :)


Вернуться наверх
 
Не в сети
 Заголовок сообщения: Re: Предусилитель для звукоснимателя проигрывателя винила
СообщениеДобавлено: Пт июн 30, 2017 16:50:03 
Встал на лапы

Карма: 2
Рейтинг сообщений: 9
Зарегистрирован: Вт июл 18, 2006 10:39:37
Сообщений: 147
Откуда: Томск
Рейтинг сообщения: 4
Изготовил три схемы: Никитинский "Creek OBH-8", и транзисторную Сухова-ssc и Галахов-ssc на OPA2132 версии от ssc из начала этой темы. Питание у всех на LM'ках.
Дабы не пролистывать всю тему напомню схемы:
СпойлерCreek OBH-8:
Изображение
Сухов-ssc
Изображение
Галахов-ssc
Изображение

Фото:
СпойлерИзображение Изображение

Свои впечатления решил пока отложить, т.к. за время наладки звук несколько "приелся", отдал товарищу на тестирование. Его вердикт (мнение субъективное):
1-ое место с большим отрывом - корректор на OPA2132 - "Звук четкий, породистый, сцена отличная"
2-ое место - Creek - музыкальный, но не столь "выразительный" и "яркий" как №1
3-е - Сухов-ssc - слишком "ровный" звук
Буду раздавать эту троицу еще на тесты, собирать мнения.


Вернуться наверх
 
Не в сети
 Заголовок сообщения: Re: Предусилитель для звукоснимателя проигрывателя винила
СообщениеДобавлено: Пн мар 19, 2018 14:12:32 
Родился

Зарегистрирован: Чт фев 01, 2018 12:23:00
Сообщений: 15
Рейтинг сообщения: 0
А куда картинки делись? ((


Вернуться наверх
 
Не в сети
 Заголовок сообщения: Re: Предусилитель для звукоснимателя проигрывателя винила
СообщениеДобавлено: Пн мар 19, 2018 15:50:30 
Друг Кота
Аватар пользователя

Карма: 127
Рейтинг сообщений: 6124
Зарегистрирован: Вс дек 25, 2011 18:43:00
Сообщений: 24323
Откуда: г.Москва
Рейтинг сообщения: 1
..сейв пик умер, картинки вместе с ним.. :tea: ..селяви..


Вернуться наверх
 
Не в сети
 Заголовок сообщения: Re: Предусилитель для звукоснимателя проигрывателя винила
СообщениеДобавлено: Вт мар 20, 2018 10:20:14 
Родился

Зарегистрирован: Чт фев 01, 2018 12:23:00
Сообщений: 15
Рейтинг сообщения: 0
Эххх печаль печальная! А схемы суховского не осталось?


Вернуться наверх
 
Не в сети
 Заголовок сообщения: Re: Предусилитель для звукоснимателя проигрывателя винила
СообщениеДобавлено: Ср мар 28, 2018 07:41:42 
Родился
Аватар пользователя

Карма: 5
Рейтинг сообщений: 5
Зарегистрирован: Вт май 12, 2009 07:01:38
Сообщений: 8
Откуда: Msk SVAO
Рейтинг сообщения: 5
..сейв пик умер, картинки вместе с ним.. :tea: ..селяви..


Не только картинки. Помнится,где то лет пять назад,я здесь спорил, что то высказывал, покупал, договаривался..... потом долго не заглядывал. Сейчас у меня осталось только одно сообщение в какой то замшелой теме... Почистили.

Но не в этом дело.

Корректор Сухова-Байло. Моё мнение, что изуродованный Kenwood KA9100, даже после исправления корректирующих цепочек и вырезания "апериодической" коррекции.... всё равно звучит хуже оригинала. Собирал клон - довольно красивое, многим может понравится, "коммерческое" звучание.
Но мне больше по душе копия Ямахи А1. Именно копия оригинала, а не "переделка" из журнала Радио.

Но всё это ИМХО.

"Всё, что нажито непосильным трудом..." в файле, может кому пригодится:
https://drive.google.com/open?id=1henlp ... BX18XIerOV

Ямаха, Сухов, Кенвуд... немного по Одиссею 010, корректор Петрова, Фильтр инверсный RIAA, чуть по проигрывателям, питание корректоров на транзисторах или LM317-37. Есть лейки плат, которые собирались и "концепты". Довольно простая в изготовлении схема изменения входного сопротивления и емкости, на распространенных тумблерах а не галетных переключателях.
Платы делались под большинство "стандартных" деталей и не под конкретный корпус, я больше предпочитаю корпуса рэковых форматов. В ООС можно включать параллельные конденсаторы для более точного подбора, или для шунтирования, кому как больше нравится.

_________________
На то и собака на форуме, чтобы коты не дремали.


Вернуться наверх
 
Не в сети
 Заголовок сообщения: Re: Предусилитель для звукоснимателя проигрывателя винила
СообщениеДобавлено: Ср мар 28, 2018 20:30:11 
Поставщик валерьянки для Кота
Аватар пользователя

Карма: 61
Рейтинг сообщений: 952
Зарегистрирован: Чт июн 26, 2014 17:05:10
Сообщений: 1966
Откуда: -Моск-
Рейтинг сообщения: 0
silverdog спасибо.
Весьма познавательно и в прикладном ключе полезно.
Возможно кого то вдохновит и облегчит путь - во след идущим.


Вернуться наверх
 
Не в сети
 Заголовок сообщения: Re: Предусилитель для звукоснимателя проигрывателя винила
СообщениеДобавлено: Вт апр 17, 2018 20:24:30 
Родился

Зарегистрирован: Чт фев 01, 2018 12:23:00
Сообщений: 15
Рейтинг сообщения: 0
Всем доброго времени суток. Вот такая фигня получается, помогите тупому, в чем проблема может быть? Не надо-ли q208 развернуть на 180 градусов?
Вложение:
KT1R.jpg [189.08 KiB]
Скачиваний: 976
Вложение:
KT1L.jpg [110.99 KiB]
Скачиваний: 844

Правый канал на подстроечник не реагирует, номиналы все в порядке, только-что еще раз перепроверил(


Вернуться наверх
 
Не в сети
 Заголовок сообщения: Re: Предусилитель для звукоснимателя проигрывателя винила
СообщениеДобавлено: Вт апр 17, 2018 21:10:07 
Друг Кота
Аватар пользователя

Карма: 127
Рейтинг сообщений: 6124
Зарегистрирован: Вс дек 25, 2011 18:43:00
Сообщений: 24323
Откуда: г.Москва
Рейтинг сообщения: 0
..и чо там на фотках видно..?.. :)

Изображение
..меряешь падение напряжение относительно минуса (!) на аноде D201 - должно быть примерно 1,3В, затем вызваниваешь свой транзюк на предмет цоколевки и ставишь так как надо..

Изображение


Вернуться наверх
 
Не в сети
 Заголовок сообщения: Re: Предусилитель для звукоснимателя проигрывателя винила
СообщениеДобавлено: Вт апр 17, 2018 21:26:55 
Родился

Зарегистрирован: Чт фев 01, 2018 12:23:00
Сообщений: 15
Рейтинг сообщения: 0
Цоколевка правильная, падение 1,33, в точке kt1r 28,2в, на подстроечник не реагирует.


Вернуться наверх
 
Не в сети
 Заголовок сообщения: Re: Предусилитель для звукоснимателя проигрывателя винила
СообщениеДобавлено: Вт апр 17, 2018 21:33:20 
Друг Кота
Аватар пользователя

Карма: 127
Рейтинг сообщений: 6124
Зарегистрирован: Вс дек 25, 2011 18:43:00
Сообщений: 24323
Откуда: г.Москва
Рейтинг сообщения: 0
..ну что тут можно сказать - ищи или неисправный элемент или косяк в монтаже..

..если с положительным знаком, как ты написал, то это говорит, скорее, о пробое или не правильной установке к-э q207, поскольку он питается от положительного плеча..


Вернуться наверх
 
Не в сети
 Заголовок сообщения: Re: Предусилитель для звукоснимателя проигрывателя винила
СообщениеДобавлено: Вт апр 17, 2018 22:14:44 
Родился

Зарегистрирован: Чт фев 01, 2018 12:23:00
Сообщений: 15
Рейтинг сообщения: 0
q207 проверил, заменил от греха и еще раз проверил,резисторы все промерял, транзисторы прозвонил, на кз всю плату с лупой обглядел... ничего не помогает :( падение 1,33 именно с плюсом. KT1.L относительно земли 0,7мв KT1.R 28,2 все по прежнему, плату пару раз изопропиловым спиртом прошел, по колесу по-пинать осталось(


Вернуться наверх
 
Не в сети
 Заголовок сообщения: Re: Предусилитель для звукоснимателя проигрывателя винила
СообщениеДобавлено: Вт апр 17, 2018 22:23:17 
Друг Кота
Аватар пользователя

Карма: 127
Рейтинг сообщений: 6124
Зарегистрирован: Вс дек 25, 2011 18:43:00
Сообщений: 24323
Откуда: г.Москва
Рейтинг сообщения: 1
..а на коллекторе Q105 что..?


Вернуться наверх
 
Не в сети
 Заголовок сообщения: Re: Предусилитель для звукоснимателя проигрывателя винила
СообщениеДобавлено: Вт апр 17, 2018 22:31:51 
Родился

Зарегистрирован: Чт фев 01, 2018 12:23:00
Сообщений: 15
Рейтинг сообщения: 0
584мв
4 часа утра,я наконец-то догодался сверить цоколевку BC550 со схемой :D
PS: Огромное спасибо тов. SSC за столь прекрасное устройство, все работает без сучка без задоринки, теперь будем искать измерительную пластинку :beer: :beer:


Вернуться наверх
 
Не в сети
 Заголовок сообщения: Re: Предусилитель для звукоснимателя проигрывателя винила
СообщениеДобавлено: Ср апр 18, 2018 09:30:12 
Родился

Зарегистрирован: Чт фев 01, 2018 12:23:00
Сообщений: 15
Рейтинг сообщения: 0
Эхх, поторопился я вчера, видимо два раза один канал промерил) но левый поёт, что с правым вообще ума не приложу, всю голову уже сломал!(


Вернуться наверх
 
Не в сети
 Заголовок сообщения: Re: Предусилитель для звукоснимателя проигрывателя винила
СообщениеДобавлено: Ср апр 18, 2018 13:34:53 
Друг Кота
Аватар пользователя

Карма: 127
Рейтинг сообщений: 6124
Зарегистрирован: Вс дек 25, 2011 18:43:00
Сообщений: 24323
Откуда: г.Москва
Рейтинг сообщения: 0
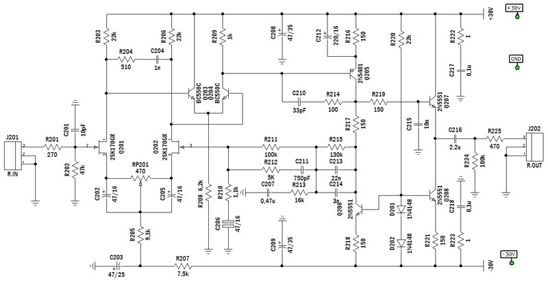
corwin писал(а):
что с правым вообще ума не приложу, всю голову уже сломал!

..а что с ним..?..опять постоянка..?

..сделай вот что:

Изображение

..для начала выпаяй один конец R219, и померь напругу на коллекторе Q205 - она должна быть примерно 0,6В (смещение для q207), с этой же точки можно и снимать сигнал для прослушки..если в таком виде зер гуд, то виноват ЭП на выходе, если нет, то что-то до него..

..далее - вот те карта напряжений..

Изображение

..а вот карта токов..

Изображение

..должно помочь.. :)


Вернуться наверх
 
Показать сообщения за:  Сортировать по:  Вернуться наверх
Начать новую тему Ответить на тему  [ Сообщений: 403 ]     ... , , , 9, , , ...  

Часовой пояс: UTC + 3 часа


Кто сейчас на форуме

Сейчас этот форум просматривают: нет зарегистрированных пользователей и гости: 20


Вы не можете начинать темы
Вы не можете отвечать на сообщения
Вы не можете редактировать свои сообщения
Вы не можете удалять свои сообщения
Вы не можете добавлять вложения

Найти:
Перейти:  


Powered by phpBB © 2000, 2002, 2005, 2007 phpBB Group
Русская поддержка phpBB
Extended by Karma MOD © 2007—2012 m157y
Extended by Topic Tags MOD © 2012 m157y