Например TDA7294

Форум РадиоКот • Просмотр темы - Усилитель А. Агеева
Форум РадиоКот
Здесь можно немножко помяукать :)

Текущее время: Вс ноя 09, 2025 21:50:51

Часовой пояс: UTC + 3 часа


ПРЯМО СЕЙЧАС:



Начать новую тему Ответить на тему  [ Сообщений: 1026 ]     ... , , , 19, , , ...  
Автор Сообщение
Не в сети
 Заголовок сообщения: Re: Усилитель А. Агеева
СообщениеДобавлено: Вс фев 24, 2013 11:14:11 
Потрогал лапой паяльник
Аватар пользователя

Зарегистрирован: Вт янв 08, 2013 09:17:37
Сообщений: 393
Рейтинг сообщения: 0
antony10926. можно схему по которой собирали?и питание сколь даете двух полярное, стабилизированое или нет??? я собрал вот по этой печатке из журнала и схеме подключаю напрямую без предусилителя к компу или телефону без изменений на выход подключаю динамик 25 гдн 4ом его даже не забивает .собирал по схеме 60 ватного усилителя микросхемы поставил к140уд8а в железке выходники кт819г-кт 818г и еше заменил конденсаторы те которые на 200мкф 25 в. на 220мкф 25 в . и скажите как подключаете вход усилителя, и иза чего может быть такая проблема с выходной мощностью. и я не ставил ток покоя выходных транзисторов запустил усилитель работает нормально только бес предусилителя он ели тянет динамик 25 гдн. я уже мучиюсь с ни 4 дня скоро с ума сойду. :o :shock: !!!! люди кто собирал этот усилитель прошу помощи!!!!! :shock: а когда подключаю пред усилитель он собран микросхеме к157уд2 усилитель становится просто зверь рвет динамики LG 100WAT 4ОМ В ЧЕМ ПРОБЛЕМА ?????


Вложения:
plataageev.jpg [64.53 KiB]
Скачиваний: 1754
images-stories-ageev-450x231.jpg [30.05 KiB]
Скачиваний: 1667
Вернуться наверх
 
Не в сети
 Заголовок сообщения: Re: Усилитель А. Агеева
СообщениеДобавлено: Вс фев 24, 2013 13:18:21 
Первый раз сказал Мяу!

Зарегистрирован: Чт фев 07, 2013 20:10:40
Сообщений: 20
Рейтинг сообщения: 0
yrik давай на "ты", мне всего 25 лет)))
В общем схема моя соответствует твоей,которую ты указываешь. питание: трансформатор ТТП 150 Вт 2 по 18 Вольт переменки. конденсаторы в БП по 10000 мкф на 50 Вольт. На выходе БП получил 2 по 26 Вольт. напряжение просаживается на max громкости примерно на 1 Вольт. Блок питания кроме диодного моста и кондеров ничего не содержит, соответственно нестабилизированный. Вход усилителя подключаю так: по схеме агеева 2й вывод кидаю на землю, а на 1й подаю сигнал.
Замена электролитов большими на 20 Мкф чем надо ничего страшного по сути не имеет.
ток покоя я тож не ставил)))

Из этих пунктов можно предположить что как вариант на моей звуковой карте мощнее выход)))))


Вернуться наверх
 
Не в сети
 Заголовок сообщения: Re: Усилитель А. Агеева
СообщениеДобавлено: Вс фев 24, 2013 13:22:03 
Первый раз сказал Мяу!

Зарегистрирован: Чт фев 07, 2013 20:10:40
Сообщений: 20
Рейтинг сообщения: 0
печатная плата вот такая


Вложения:
АГЕЕЕЕВ мод.lay [48.25 KiB]
Скачиваний: 1007
АГЕЕЕЕВ мод.lay [48.25 KiB]
Скачиваний: 688
Вернуться наверх
 
Не в сети
 Заголовок сообщения: Re: Усилитель А. Агеева
СообщениеДобавлено: Вс фев 24, 2013 13:23:17 
Первый раз сказал Мяу!

Зарегистрирован: Чт фев 07, 2013 20:10:40
Сообщений: 20
Рейтинг сообщения: 0
а 25 вт динамики че за динамики?


Вернуться наверх
 
Эиком - электронные компоненты и радиодетали
Не в сети
 Заголовок сообщения: Re: Усилитель А. Агеева
СообщениеДобавлено: Вс фев 24, 2013 13:31:22 
Друг Кота
Аватар пользователя

Карма: 26
Рейтинг сообщений: 97
Зарегистрирован: Вт мар 16, 2010 09:58:07
Сообщений: 5040
Откуда: Новгородская обл
Рейтинг сообщения: 0
Если так ? Моноблоком?


Вложения:
моноблок Агеев.GIF [68.76 KiB]
Скачиваний: 2218
Вернуться наверх
 
Не в сети
 Заголовок сообщения: Re: Усилитель А. Агеева
СообщениеДобавлено: Вс фев 24, 2013 13:42:16 
Потрогал лапой паяльник
Аватар пользователя

Зарегистрирован: Вт янв 08, 2013 09:17:37
Сообщений: 393
Рейтинг сообщения: 0
динамик 25гдн 3-4 4ом,а какой вход инвертируюши 1 или 2 на схеме из журнала. antoolny10926 скажите на какой вход вы звук подаете может я не на тот подаю звук как я понел тот из входов который не используется необходимо заземлить? так на какой вход звук подавать на 1 или 2 и какой из ни инвертируюший а какой не ивиртируюший?имено на печатной плате№1 та которая в вложениях на какой вход подавать звук и что делать со вторым?????и резисторы r7 r9 должны грется у меня они греются прилично??? питание на трансформаторе 20 в после диодного моста и 4 конденсаторов по 2000мкф 50 выходит 26 в двухполярка. :solder:и есть проблемка с микросхемой у меня на ней питание после резисторов 18в не много ли это п


Вложения:
печатная плата №1.jpg [84.36 KiB]
Скачиваний: 1578
images-stories-ageev-450x231.jpg [30.05 KiB]
Скачиваний: 1336
Вернуться наверх
 
Не в сети
 Заголовок сообщения: Re: Усилитель А. Агеева
СообщениеДобавлено: Вс фев 24, 2013 18:43:14 
Первый раз сказал Мяу!

Зарегистрирован: Чт фев 07, 2013 20:10:40
Сообщений: 20
Рейтинг сообщения: 0
Вход усилителя подключаю так: по схеме агеева 2й вывод кидаю на землю, а на 1й подаю сигнал


Вложения:
Комментарий к файлу: вот схема по которй я подавал сигнал
ageev_183.jpg [44.28 KiB]
Скачиваний: 1703
Вернуться наверх
 
Не в сети
 Заголовок сообщения: Re: Усилитель А. Агеева
СообщениеДобавлено: Вс фев 24, 2013 18:46:35 
Первый раз сказал Мяу!

Зарегистрирован: Чт фев 07, 2013 20:10:40
Сообщений: 20
Рейтинг сообщения: 0
R7,R9 должны греться,уж если очень сильно у тя греются,поставь помощнее! а 18 вольт у тя на питание ОУ идет от стабилитронов, они у тя КС518е ??? если 518е, то они дают 18 вольт! я ставил кс515! (те на 15 вольт)


Вернуться наверх
 
Не в сети
 Заголовок сообщения: Re: Усилитель А. Агеева
СообщениеДобавлено: Вс фев 24, 2013 18:47:25 
Первый раз сказал Мяу!

Зарегистрирован: Чт фев 07, 2013 20:10:40
Сообщений: 20
Рейтинг сообщения: 0
Максим_В писал(а):
Если так ? Моноблоком?



хорошая разработка! поделись если не жалко!


Вернуться наверх
 
Не в сети
 Заголовок сообщения: Re: Усилитель А. Агеева
СообщениеДобавлено: Вс фев 24, 2013 21:10:22 
Сверлит текстолит когтями
Аватар пользователя

Карма: 9
Рейтинг сообщений: 19
Зарегистрирован: Ср мар 10, 2010 22:28:34
Сообщений: 1287
Откуда: Запад Беларуси
Рейтинг сообщения: 0
antony10926 писал(а):
хорошая разработка!

страница №7
какой смысл в последовательно подключённых литах С3 и С4 в печатке? неполярный 10мкФ...

_________________
Изображение
Изображение


Вернуться наверх
 
Не в сети
 Заголовок сообщения: Re: Усилитель А. Агеева
СообщениеДобавлено: Пн фев 25, 2013 06:42:28 
Друг Кота
Аватар пользователя

Карма: 26
Рейтинг сообщений: 97
Зарегистрирован: Вт мар 16, 2010 09:58:07
Сообщений: 5040
Откуда: Новгородская обл
Рейтинг сообщения: 0
Можно и неполярник, проще.Но не всегда он под рукой . А с ОРА134 или ТЛ071 и его скорее всего не надо.


Вернуться наверх
 
Не в сети
 Заголовок сообщения: Re: Усилитель А. Агеева
СообщениеДобавлено: Вт фев 26, 2013 11:15:46 
Потрогал лапой паяльник
Аватар пользователя

Зарегистрирован: Вт янв 08, 2013 09:17:37
Сообщений: 393
Рейтинг сообщения: 0
можно на этот усилитель зашиту поставить от усилителя радиотехника у7101??? если да то как ее подключить?


Вернуться наверх
 
Не в сети
 Заголовок сообщения: Re: Усилитель А. Агеева
СообщениеДобавлено: Вт фев 26, 2013 11:32:38 
Друг Кота
Аватар пользователя

Карма: 26
Рейтинг сообщений: 97
Зарегистрирован: Вт мар 16, 2010 09:58:07
Сообщений: 5040
Откуда: Новгородская обл
Рейтинг сообщения: 0
можно можно. работа защиты от электроники разобрана в радио за 85год вроде.поищи там.


Вернуться наверх
 
Не в сети
 Заголовок сообщения: Re: Усилитель А. Агеева
СообщениеДобавлено: Вт фев 26, 2013 19:19:42 
Сверлит текстолит когтями
Аватар пользователя

Карма: 9
Рейтинг сообщений: 19
Зарегистрирован: Ср мар 10, 2010 22:28:34
Сообщений: 1287
Откуда: Запад Беларуси
Рейтинг сообщения: 0
Максим_В, в Вашей печатке транзисторы правильно маркированы?
Я её немножко переделал, поставил другие диоды.
Куда девать 1 и 5 выводы К140УД6?

_________________
Изображение
Изображение


Вернуться наверх
 
Не в сети
 Заголовок сообщения: Re: Усилитель А. Агеева
СообщениеДобавлено: Ср фев 27, 2013 12:56:59 
Друг Кота
Аватар пользователя

Карма: 26
Рейтинг сообщений: 97
Зарегистрирован: Вт мар 16, 2010 09:58:07
Сообщений: 5040
Откуда: Новгородская обл
Рейтинг сообщения: 0
Диоды без разницы, жаль банка одна осталась.
ОУ свободные выводы просто не впаивайте.
Транзисторы КТ814/819 .отечественные, импорт выходники надо переделать.Есть и такое у меня.
Заливку не надо делать.


Вернуться наверх
 
Не в сети
 Заголовок сообщения: Re: Усилитель А. Агеева
СообщениеДобавлено: Чт фев 28, 2013 01:49:06 
Друг Кота
Аватар пользователя

Карма: 127
Рейтинг сообщений: 6124
Зарегистрирован: Вс дек 25, 2011 18:43:00
Сообщений: 24323
Откуда: г.Москва
Рейтинг сообщения: 0
antony10926 писал(а):
SSC спасибо за ответ блин

Не за что.. :dont_know: напоминаю, я никому ничего не должен, равно как и мне тоже..
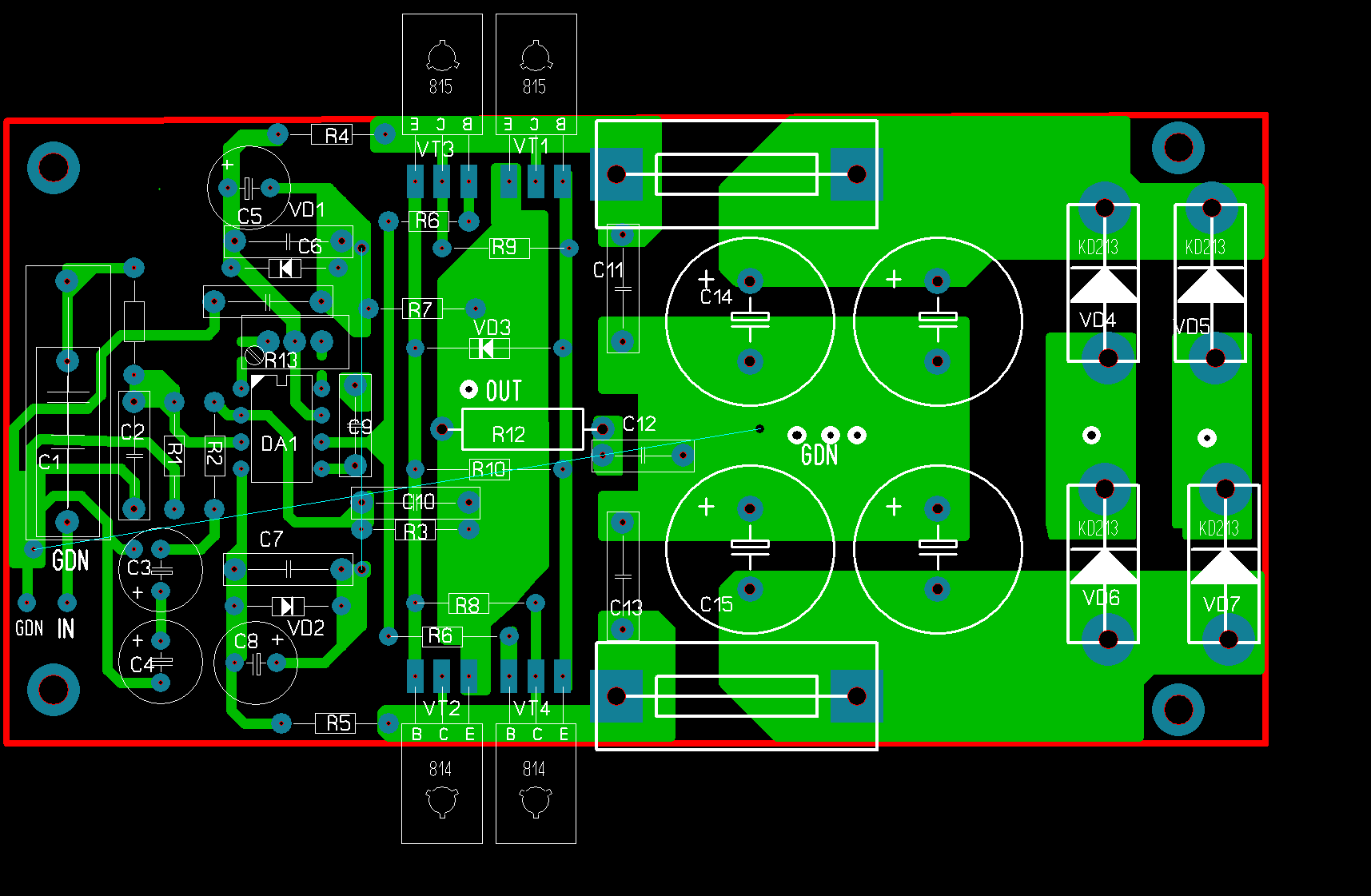
Моя версия платы на дарлингтонах под лут
СпойлерИзображение

СпойлерИзображение


Вернуться наверх
 
Не в сети
 Заголовок сообщения: Re: Усилитель А. Агеева
СообщениеДобавлено: Чт фев 28, 2013 17:39:06 
Друг Кота
Аватар пользователя

Карма: 40
Рейтинг сообщений: 114
Зарегистрирован: Пн янв 18, 2010 21:41:09
Сообщений: 3464
Откуда: Краснодарский край
Рейтинг сообщения: 0
О, я уж думал не появитесь
А по эту (под КТ972/73) сможете спроектировать?
viewtopic.php?p=1587122#p1587122


Вернуться наверх
 
Не в сети
 Заголовок сообщения: Re: Усилитель А. Агеева
СообщениеДобавлено: Чт фев 28, 2013 20:25:04 
Первый раз сказал Мяу!

Зарегистрирован: Чт фев 07, 2013 20:10:40
Сообщений: 20
Рейтинг сообщения: 0
ssc писал(а):
antony10926 писал(а):
SSC спасибо за ответ блин

Не за что.. :dont_know: напоминаю, я никому ничего не должен, равно как и мне тоже..
Моя версия платы на дарлингтонах под лут
СпойлерИзображение

СпойлерИзображение

так я и не упрашиваю, я попросил поделиться. за схему спасибо!

полагаю,что если сказал "а" говори "б"


Вернуться наверх
 
Не в сети
 Заголовок сообщения: Re: Усилитель А. Агеева
СообщениеДобавлено: Чт фев 28, 2013 20:34:14 
Друг Кота
Аватар пользователя

Карма: 127
Рейтинг сообщений: 6124
Зарегистрирован: Вс дек 25, 2011 18:43:00
Сообщений: 24323
Откуда: г.Москва
Рейтинг сообщения: 0
diman_d писал(а):
О, я уж думал не появитесь

С какого перепуга? :) Была срочная работа, вот и все..
diman_d писал(а):
А по эту (под КТ972/73) сможете спроектировать?http://radiokot.ru/forum/viewtopic.php?p=1587122#p1587122

КТ972/73 не самый лучший выбор, я бы даже сказал-самый нелучший.Если вместо дарлигтонов ставить простые биполяры, то во-первых, без вольтодобавки в эмиттеры первой пары не обойтись, иначе недополучитете около 20% выходной мощности.Но даже с ними необходимо корректировать угол отсечки эмиттерного тока ВК, самый простой способ-это конденсатор между базами последней пары.Или источник смещения.Использование дарлингтонов позволяет свести эту емкость к вменяемому значению и отказаться от вольтодобавки.Спроектировать тоже можно, было б время....дадите его взаймы-сделаю... :)


Вернуться наверх
 
Не в сети
 Заголовок сообщения: Re: Усилитель А. Агеева
СообщениеДобавлено: Чт фев 28, 2013 20:43:22 
Друг Кота
Аватар пользователя

Карма: 127
Рейтинг сообщений: 6124
Зарегистрирован: Вс дек 25, 2011 18:43:00
Сообщений: 24323
Откуда: г.Москва
Рейтинг сообщения: 0
antony10926 писал(а):
..полагаю,что если сказал "а" говори "б"

Я не на допросе, поэтому решать что, кому и как говорить и писать буду сам.
antony10926 писал(а):
так я и не упрашиваю, я попросил поделиться. за схему спасибо!

Надо быть внимательнее, все ответы на вопросы есть в этой же теме про агеевский мощник, стр 13-16 темы, и первоисточниках "Радио", надо только тупо пересчитать номиналы резюков, даже оригинальную плату из "Радио"-1982-8 можно использовать..


Вернуться наверх
 
Показать сообщения за:  Сортировать по:  Вернуться наверх
Начать новую тему Ответить на тему  [ Сообщений: 1026 ]     ... , , , 19, , , ...  

Часовой пояс: UTC + 3 часа


Кто сейчас на форуме

Сейчас этот форум просматривают: нет зарегистрированных пользователей и гости: 20


Вы не можете начинать темы
Вы не можете отвечать на сообщения
Вы не можете редактировать свои сообщения
Вы не можете удалять свои сообщения
Вы не можете добавлять вложения

Найти:
Перейти:  


Powered by phpBB © 2000, 2002, 2005, 2007 phpBB Group
Русская поддержка phpBB
Extended by Karma MOD © 2007—2012 m157y
Extended by Topic Tags MOD © 2012 m157y