Например TDA7294

Форум РадиоКот • Просмотр темы - Предусилитель на TL072, NE5532
Форум РадиоКот
Здесь можно немножко помяукать :)

Текущее время: Пн окт 06, 2025 05:23:05

Часовой пояс: UTC + 3 часа


ПРЯМО СЕЙЧАС:



Начать новую тему Ответить на тему  [ Сообщений: 1159 ]     ... , , , 25, , , ...  
Автор Сообщение
Не в сети
 Заголовок сообщения: Re: Предусилитель на TL072, NE5532
СообщениеДобавлено: Ср фев 27, 2013 15:09:41 
Друг Кота
Аватар пользователя

Карма: 95
Рейтинг сообщений: 967
Зарегистрирован: Пт дек 03, 2010 13:13:39
Сообщений: 7724
Откуда: Россия, Тула и пгт Городищи, Владимирская обл.
Рейтинг сообщения: 0
Ну вот и замечательно :beer: А я как раз закончил печатки, и под двухполярку, и под однополярку. Вышло корявенько, мне прям самому не нравится, предыдущие платы элегантнее смотрелись :( Но главное, чтобы работали :)) Вроде проверял, врорде нигде не ошибся :oops: Кондеры проходные/выходные, скрепя сердце, убрал, регулятор баланса вставил ПЕРЕД громкостью, в отличии от схемы выше (так проводники удобнее было вести). Платы идут в комплекте с альтернативными блоками питания :)) Они сгруппированы, выделяем и перетаскиваем :tea: Все номиналы отмечать текстом на слое деталей мне стало влом, но в свойствах они все прописаны и всплывают при наведении мыша.
Вложение:
TL072_NE5532 preamp simple.rar

_________________
Не всегда есть комп, или скорость интернета, но чем смогу-помогу.

И да пребудет с вами Сила тока!


Вернуться наверх
 
Не в сети
 Заголовок сообщения: Re: Предусилитель на TL072, NE5532
СообщениеДобавлено: Пн мар 11, 2013 02:50:08 
Встал на лапы

Зарегистрирован: Ср янв 09, 2013 22:08:51
Сообщений: 125
Рейтинг сообщения: 0
AcousticManiac писал(а):
Ну вот и замечательно :beer: А я как раз закончил печатки, и под двухполярку, и под однополярку. Вышло корявенько, мне прям самому не нравится, предыдущие платы элегантнее смотрелись :( Но главное, чтобы работали :)) Вроде проверял, врорде нигде не ошибся :oops: Кондеры проходные/выходные, скрепя сердце, убрал, регулятор баланса вставил ПЕРЕД громкостью, в отличии от схемы выше (так проводники удобнее было вести). Платы идут в комплекте с альтернативными блоками питания :)) Они сгруппированы, выделяем и перетаскиваем :tea: Все номиналы отмечать текстом на слое деталей мне стало влом, но в свойствах они все прописаны и всплывают при наведении мыша.
Вложение:
TL072_NE5532 preamp simple.rar

Я уже представляю твое "радостное"лицо от того что я тебе снова пишу:))) Дело в том, я буду усь собирать исходя от транса веги 10у 120с. ткни носом в пред с печаткой и схемой, а то, то печатку найду то схему и че то не сходится и тд.. вооот и мне бы так чтобы от преда шло на регулятор "буфера" в который ты меня опять же ткнул носом :))) ну вот тот регулятор с моноблока, мне надо бредовую вещь, хочу чтобы был пред к нему этот регулятор баса подключался чтобы например громкость крутишь и буфер вместе сним регулировался, нооо если надо убрать или сделать тише буф то тогда регулятором.. или бред?)))
кстати а вот там усь(моноблоковский) его же на буфак можно сделать и на каналы тоже пойдет?
PS. я не наглею, просто у меня опыта 0, вот и обращаюсь к тебе как с более опытному :)


Вернуться наверх
 
Не в сети
 Заголовок сообщения: Re: Предусилитель на TL072, NE5532
СообщениеДобавлено: Пн мар 11, 2013 10:44:33 
Друг Кота
Аватар пользователя

Карма: 95
Рейтинг сообщений: 967
Зарегистрирован: Пт дек 03, 2010 13:13:39
Сообщений: 7724
Откуда: Россия, Тула и пгт Городищи, Владимирская обл.
Рейтинг сообщения: 0
Моя система 2.1 так и сделана, сначала этот пред (более ранняя полная версия на трех ОУ), потом тот фильтр на саб, и громкость саба, естественно, можно регулировать отдельно. Про транс от Веги лично я никаких характеристик не знаю-напряжения, мощность? :wink: Пока что ничего сказать не могу, с телефона все подряд гуглить нервов не хватит :roll: Усилок от моноблока лучше чисто на саб, а на широкополосные каналы-одиночные 7294.

Возвращаясь к темброблоку, если ты нам расскажешь напряжения и мощность транса, то будет ясно и какой тембр брать (а, вернее, какой блок питания для него делать), и какие усилки брать тоже.

З.Ы. Лучше бы переместиться в какую-нибудь тему про 2.1, а то тут много лишних разговоров будет про усилки и трансы :roll: Сюды, к примеру: click

_________________
Не всегда есть комп, или скорость интернета, но чем смогу-помогу.

И да пребудет с вами Сила тока!


Последний раз редактировалось AcousticManiac Пн мар 11, 2013 10:50:11, всего редактировалось 1 раз.

Вернуться наверх
 
Не в сети
 Заголовок сообщения: Re: Предусилитель на TL072, NE5532
СообщениеДобавлено: Пн мар 11, 2013 10:47:14 
Встал на лапы

Зарегистрирован: Ср янв 09, 2013 22:08:51
Сообщений: 125
Рейтинг сообщения: 0
AcousticManiac писал(а):
Моя система 2.1 так и сделана, сначала этот пред (более ранняя полная версия на трех ОУ), потом тот фильтр на саб, и громкость саба, естественно, можно регулировать отдельно. Про транс от Веги лично я никаких характеристик не знаю-напряжения, мощность? :wink: Пока что ничего сказать не могу, с телефона все подряд гуглить нервов не хватит :roll: Усилок от моноблока лучше чисто на саб, а на широкополосные каналы-одиночные 7294.

Возвращаясь к темброблоку, если ты нам расскажешь напряжения и мощность транса, то будет ясно и какой тембр брать (а, вернее, какой блок питания для него делать), и какие усилки брать тоже.

З.Ы. Лучше бы перевести ться в какую-нибудь тему про 2.1, а то тут много лишних разговоров будет про усилки и трансы :roll: Сюды, к примеру: click


Блинн я сам ниче не знаю в инете мнения расходятся.. от 70 до 130 ватт. +-23 вольта. больше ниче сказать не могу.


Вернуться наверх
 
Не в сети
 Заголовок сообщения: Re: Предусилитель на TL072, NE5532
СообщениеДобавлено: Пн мар 11, 2013 11:03:04 
Друг Кота
Аватар пользователя

Карма: 95
Рейтинг сообщений: 967
Зарегистрирован: Пт дек 03, 2010 13:13:39
Сообщений: 7724
Откуда: Россия, Тула и пгт Городищи, Владимирская обл.
Рейтинг сообщения: 0
Не цитируй предыдущее сообщение, у нас тут это запрещено :wink: http://rw6ase.narod.ru/000/rez2/wega10u120s.html Вот тут написано, максимальная мощь аппарата 2*25вт всего-навсего, а, значит, и трансформатор слабый. Никакого усилка от Моноблока и даже одиночную 7294 он не прокормит :)) ну, вернее, одиночную прокормит, возможно, чуть больше чем наполовину, но на этом все :)) второй канал и саб питать нечем :))

_________________
Не всегда есть комп, или скорость интернета, но чем смогу-помогу.

И да пребудет с вами Сила тока!


Вернуться наверх
 
Не в сети
 Заголовок сообщения: Re: Предусилитель на TL072, NE5532
СообщениеДобавлено: Пн мар 11, 2013 11:06:16 
Встал на лапы

Зарегистрирован: Ср янв 09, 2013 22:08:51
Сообщений: 125
Рейтинг сообщения: 0
Ок не цитирую!) цитирую с твоей же ссылки "Потребляемая мощность 44...120 Вт. "


Вернуться наверх
 
Не в сети
 Заголовок сообщения: Re: Предусилитель на TL072, NE5532
СообщениеДобавлено: Вт мар 12, 2013 10:36:02 
Родился

Зарегистрирован: Вт мар 12, 2013 10:16:48
Сообщений: 11
Рейтинг сообщения: 0
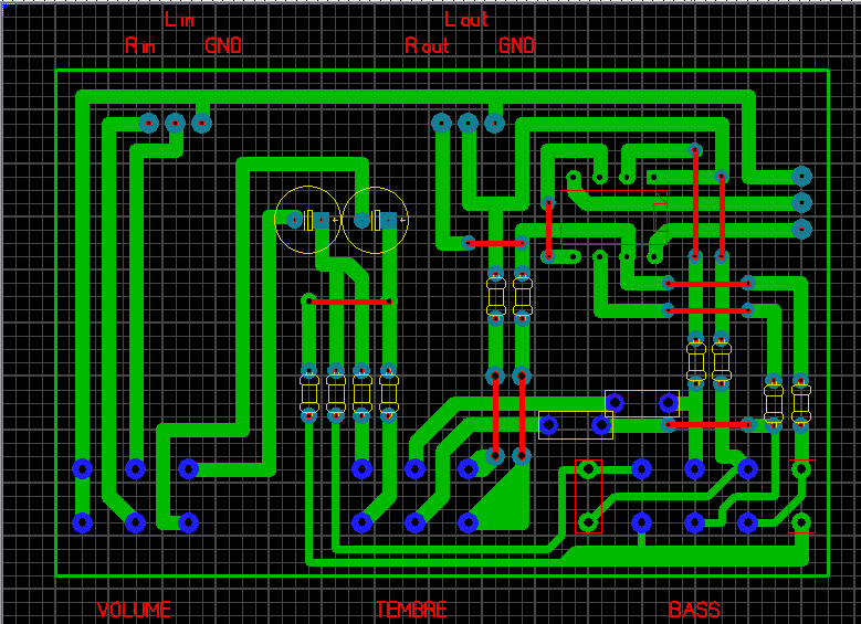
Здравствуйте люди добрые. Собрал я себе усь на 2xTDA7293. Вот и пришла пора задуматься над тембрблоком, а выбору-то немного. В наличии только LM1036n и TL072. Так как первая по отзывам не очень, то под опер я ни где не мог найти схему и печатку с одним операционником и регуляторами на одной платке. Вот и решил попробовать в спринте сам платку нарисовать. Рисую первый раз, да и вообще пока из навыков только паять и платы ЛУТить. Посмотрите правильно или переделать надо? И регулятор громкости должен быть обязательно на выходе или можно как у меня на входе (скорее всего на выходе так, позже переделаю).
СпойлерСама плата
Изображение
Схема(я так полагаю можно заменить ne5532 на TL072)
Изображение


И спасибо AcousticManiac за печатку, если с моей не прокатит, то придется заказывать детальки и собирать по вашей. У меня рядом магазинов нет, все заказываю с инета.


Вложения:
Комментарий к файлу: Печатка в .lay
TL072.lay [40.98 KiB]
Скачиваний: 511
Печатка.png [55.61 KiB]
Скачиваний: 2773
tembr63-1 (1).png [14.3 KiB]
Скачиваний: 2967
Вернуться наверх
 
Не в сети
 Заголовок сообщения: Re: Предусилитель на TL072, NE5532
СообщениеДобавлено: Вт мар 12, 2013 11:17:57 
Друг Кота
Аватар пользователя

Карма: 95
Рейтинг сообщений: 967
Зарегистрирован: Пт дек 03, 2010 13:13:39
Сообщений: 7724
Откуда: Россия, Тула и пгт Городищи, Владимирская обл.
Рейтинг сообщения: 0
Возможно, схема на трех ОУ из первого поста темы будет лучше для 7293, чем из пдф-ки на 23 странице? В таком случае моя печать под 3 ОУ на 21 странице лежит (есть еще более предыдущая версия на 13стр.). Надо только заменить перемычками все большие пленочные кондеры, кроме тех, что на входе, и почитать что написано после платы (той, что на с.21) насчет встроенного в нее стабилитронного стабилизатора, похоже, нежелательно питать эту плату параллельно усилку. Посмотрим, что знатоки скажут насчет выбора схемы. На платы мои они ругаются, но вроде все работает (хотя, признаться, фон ловил, но удавалось устранить).

_________________
Не всегда есть комп, или скорость интернета, но чем смогу-помогу.

И да пребудет с вами Сила тока!


Вернуться наверх
 
Не в сети
 Заголовок сообщения: Re: Предусилитель на TL072, NE5532
СообщениеДобавлено: Вт мар 12, 2013 15:25:17 
Родился

Зарегистрирован: Вт мар 12, 2013 10:16:48
Сообщений: 11
Рейтинг сообщения: 0
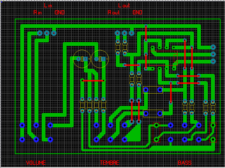
Замечен косяк с платой, переделал.
СпойлерИзображение


Вложения:
Печатка.png [60.44 KiB]
Скачиваний: 2549
TL072.zip [63.61 KiB]
Скачиваний: 323
Вернуться наверх
 
Не в сети
 Заголовок сообщения: Re: Предусилитель на TL072, NE5532
СообщениеДобавлено: Ср мар 13, 2013 18:44:32 
Мучитель микросхем
Аватар пользователя

Карма: 1
Рейтинг сообщений: 0
Зарегистрирован: Пт фев 12, 2010 00:46:31
Сообщений: 408
Откуда: Слaвянск
Рейтинг сообщения: 0
Цитата:
Замечен косяк с платой, переделал.
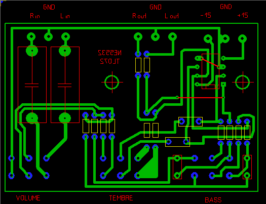
Печатка не ахти, много перемычек и наляпано! Вот чуток поправил.


Вложения:
1111.GIF [49.73 KiB]
Скачиваний: 1075

_________________
Гениально то, что просто!
Лучший учитель, практика!
Изображение
Вернуться наверх
 
Не в сети
 Заголовок сообщения: Re: Предусилитель на TL072, NE5532
СообщениеДобавлено: Ср мар 13, 2013 20:52:13 
Родился

Зарегистрирован: Вт мар 12, 2013 10:16:48
Сообщений: 11
Рейтинг сообщения: 0
Satane, спасибо, а можно печатку в спринте.


Вернуться наверх
 
Не в сети
 Заголовок сообщения: Re: Предусилитель на TL072, NE5532
СообщениеДобавлено: Ср мар 13, 2013 21:28:01 
Мучитель микросхем
Аватар пользователя

Карма: 1
Рейтинг сообщений: 0
Зарегистрирован: Пт фев 12, 2010 00:46:31
Сообщений: 408
Откуда: Слaвянск
Рейтинг сообщения: 0
А я бы переделал бы эту печатку полностью т.к. макросы кривые, я бы сделал компактнее!

_________________
Гениально то, что просто!
Лучший учитель, практика!
Изображение


Вернуться наверх
 
Не в сети
 Заголовок сообщения: Re: Предусилитель на TL072, NE5532
СообщениеДобавлено: Ср мар 13, 2013 21:39:33 
Друг Кота
Аватар пользователя

Карма: 127
Рейтинг сообщений: 6123
Зарегистрирован: Вс дек 25, 2011 18:43:00
Сообщений: 24274
Откуда: г.Москва
Рейтинг сообщения: 0
Вопрос к вам, господа проектировщики...а балланс что, регулировать никак не собираемся?? :wink:


Вернуться наверх
 
Не в сети
 Заголовок сообщения: Re: Предусилитель на TL072, NE5532
СообщениеДобавлено: Ср мар 13, 2013 21:45:16 
Родился

Зарегистрирован: Вт мар 12, 2013 10:16:48
Сообщений: 11
Рейтинг сообщения: 0
Satane,как говориться: "если не трудно". Платы делаю с помощью ЛУТа, вот и делал дорожки по толще. Я ж говорю первый раз плату разводил, да и тем более ночью.
ssc,мне баланс вообще не нужен, а если и будет нужен, то поставить его не долго.


Вернуться наверх
 
Не в сети
 Заголовок сообщения: Re: Предусилитель на TL072, NE5532
СообщениеДобавлено: Ср мар 13, 2013 22:23:28 
Мучитель микросхем
Аватар пользователя

Карма: 1
Рейтинг сообщений: 0
Зарегистрирован: Пт фев 12, 2010 00:46:31
Сообщений: 408
Откуда: Слaвянск
Рейтинг сообщения: 0
Цитата:
"если не трудно". Платы делаю с помощью ЛУТа, вот и делал дорожки по толще

Не сегодня, на работе, поковыряюсь, что за переменники будут стоять?
Лутом для начала все прекрасно переводится и 0.5мм, но 1.4мм перебор.

_________________
Гениально то, что просто!
Лучший учитель, практика!
Изображение


Вернуться наверх
 
Не в сети
 Заголовок сообщения: Re: Предусилитель на TL072, NE5532
СообщениеДобавлено: Ср мар 13, 2013 22:31:55 
Родился

Зарегистрирован: Вт мар 12, 2013 10:16:48
Сообщений: 11
Рейтинг сообщения: 0
Как СП3 только сдвоеные, скорее всего импортные, 100 ком.
Вобщем-то ладно, сам позже переделаю, единственный вопрос про регулятор громкости, его лучше ставить на входе или на выходе?


Вернуться наверх
 
Не в сети
 Заголовок сообщения: Re: Предусилитель на TL072, NE5532
СообщениеДобавлено: Чт мар 14, 2013 13:06:02 
Родился

Зарегистрирован: Вт мар 12, 2013 10:16:48
Сообщений: 11
Рейтинг сообщения: 0
Вторая версия моей печатки. Компактнее сделать не удалось, размеры печатки теже, но удалось снизить число перемычек до 2х.
Все входные и выходные отверстия рассчитаны под клемник DG301-5.0
Satane, по поводу кондеров на входе питания, то они будут в БП.

Пожалуйста критикуйте.

СпойлерИзображение


Вложения:
TL072.png [17.64 KiB]
Скачиваний: 2509
TL072v2.zip [39.94 KiB]
Скачиваний: 328
Вернуться наверх
 
Не в сети
 Заголовок сообщения: Re: Предусилитель на TL072, NE5532
СообщениеДобавлено: Чт мар 14, 2013 13:25:43 
Мучитель микросхем
Аватар пользователя

Карма: 1
Рейтинг сообщений: 0
Зарегистрирован: Пт фев 12, 2010 00:46:31
Сообщений: 408
Откуда: Слaвянск
Рейтинг сообщения: 0
Землю полигоном залей, размеры пятаков до 1.8-2мм увеличь, внутр. диаметр сделай 0.5мм (сверлить легче будет), избався от прямогольников делай изломы под 45* или скругление, клемники промеряй и нарисуй как макрос там где вход они могут не влезть, кондеры для помехоустойчивости их желательно как можно ближе к микре ставить, ну и напоследок деталюхи разбросаны сильно нужно плотнее у тебя же тембр через обратную связь завязан может помехи ловить, а оно тебе надо.

_________________
Гениально то, что просто!
Лучший учитель, практика!
Изображение


Вернуться наверх
 
Не в сети
 Заголовок сообщения: Re: Предусилитель на TL072, NE5532
СообщениеДобавлено: Чт мар 14, 2013 13:35:11 
Родился

Зарегистрирован: Вт мар 12, 2013 10:16:48
Сообщений: 11
Рейтинг сообщения: 0
Satane, с клемниками расстояние норм, они не макросы, а сгрупированные объекты. Все остальное учту, переделаю, но только ближе к вечеру.


Вернуться наверх
 
Не в сети
 Заголовок сообщения: Re: Предусилитель на TL072, NE5532
СообщениеДобавлено: Чт мар 14, 2013 14:13:48 
Мучитель микросхем
Аватар пользователя

Карма: 1
Рейтинг сообщений: 0
Зарегистрирован: Пт фев 12, 2010 00:46:31
Сообщений: 408
Откуда: Слaвянск
Рейтинг сообщения: 0
Neiji писал(а):
с клемниками расстояние норм.

Ты меня не понял задняя часть клемника может уперется в конденсаторы по входу.

_________________
Гениально то, что просто!
Лучший учитель, практика!
Изображение


Вернуться наверх
 
Показать сообщения за:  Сортировать по:  Вернуться наверх
Начать новую тему Ответить на тему  [ Сообщений: 1159 ]     ... , , , 25, , , ...  

Часовой пояс: UTC + 3 часа


Кто сейчас на форуме

Сейчас этот форум просматривают: нет зарегистрированных пользователей и гости: 15


Вы не можете начинать темы
Вы не можете отвечать на сообщения
Вы не можете редактировать свои сообщения
Вы не можете удалять свои сообщения
Вы не можете добавлять вложения

Найти:
Перейти:  


Powered by phpBB © 2000, 2002, 2005, 2007 phpBB Group
Русская поддержка phpBB
Extended by Karma MOD © 2007—2012 m157y
Extended by Topic Tags MOD © 2012 m157y