Например TDA7294

Форум РадиоКот • Просмотр темы - УНЧ для дома (по следам Агеева)
Форум РадиоКот
Здесь можно немножко помяукать :)

Текущее время: Сб фев 28, 2026 01:41:49

Часовой пояс: UTC + 3 часа


ПРЯМО СЕЙЧАС:



Начать новую тему Ответить на тему  [ Сообщений: 225 ]  1, , , , ...  

Заработало это у Вас?
Да, без проблем 54%  54%  [ 15 ]
Да, но пришлось повозиться 18%  18%  [ 5 ]
Нет, ерунда какая-то 0%  0%  [ 0 ]
Мне пофиг 29%  29%  [ 8 ]
Всего голосов : 28
Автор Сообщение
 Заголовок сообщения: УНЧ для дома (по следам Агеева)
СообщениеДобавлено: Сб ноя 04, 2017 18:41:32 
Друг Кота
Аватар пользователя

Карма: 175
Рейтинг сообщений: 7680
Зарегистрирован: Чт апр 04, 2013 12:46:59
Сообщений: 17234
Откуда: Тюмень
Рейтинг сообщения: 21
Каким-бы ни было творчество, в случае успеха оно всегда заканчивается приступом графоманства.
Задумал я как-то сделать себе усилитель. Да и знакомые подбивают, мол, давай за кампанию. Но затык в том, что бездумно повторять что-либо, пусть и со своей разработкой печатки, самолюбие не греет абсолютно, а сделать прорыв в области схемотехники не позволяют сделавшие таковой ранее. Поэтому остаётся брать известные решения и немного их совершенствовать. Таким образом, получился вроде бы довольно крепкий к закидонам жизни усилитель и с неплохими параметрами. Вполне неплохо подходит, к примеру, для встраивания в активную акустику, ну или ещё куда. Достаточно устойчив, отлично держит ток покоя, а опытный образец пережил несколько к.з. на выходе (буду честным - я это не специально, всё-таки очень страшно, когда оно хрустит и искрит).
Базовая схема, подвернувшаяся под совершенствование - это усилитель А.Агеева. В исходном варианте выглядит он так
Изображение
И у него есть проблема. Она называется - недостаток тока управления выходным каскадом при высоком мгновенном уровне сигнала. Попросту говоря, выходным транзисторам не хватает тока в их базы на пиках сигнала, который обеспечивается резисторами предвыходного каскада R7 и R9. А также полное отсутствие какой-либо защиты этого выходного каскада...
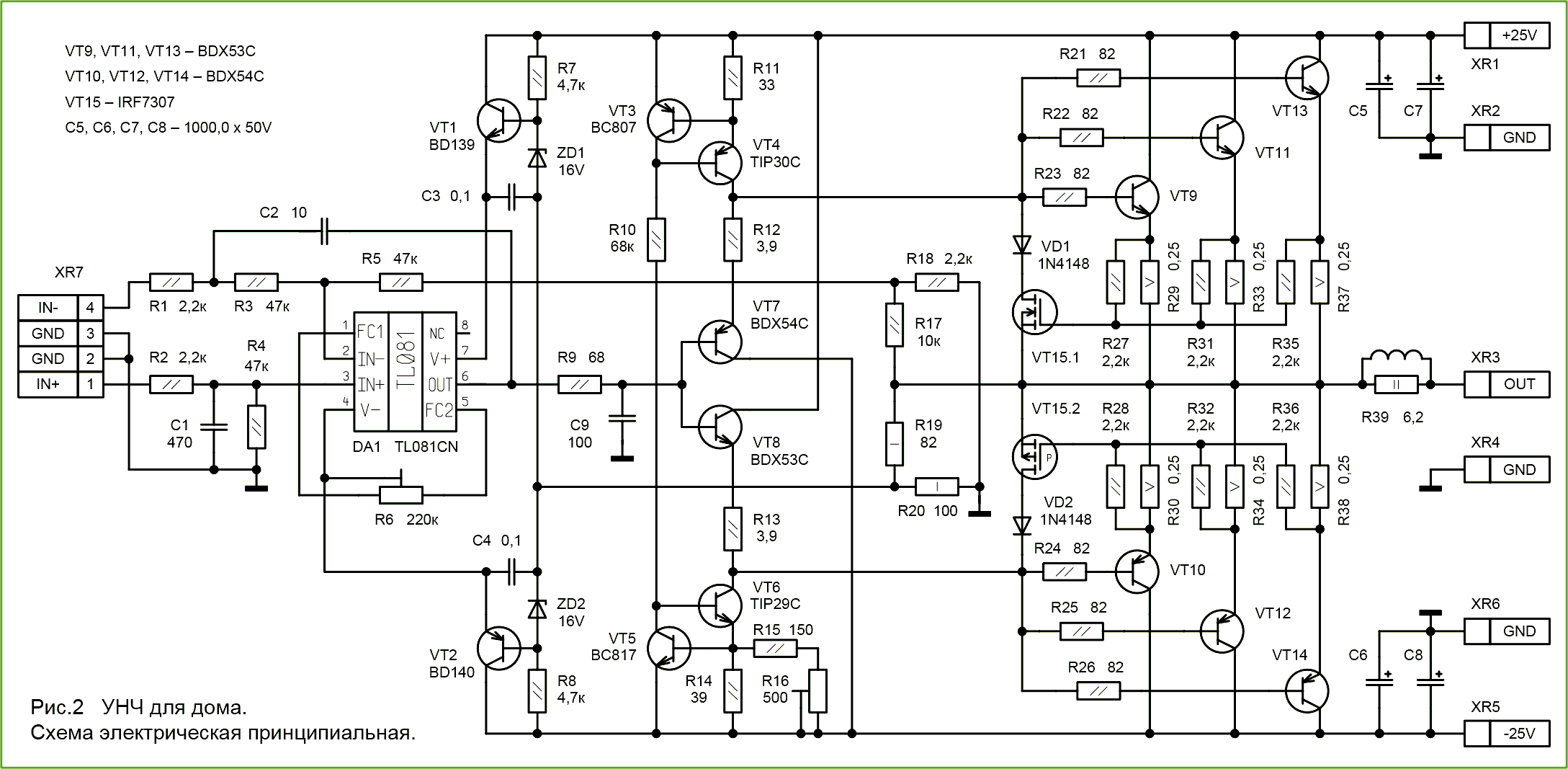
В общем, проведя какое-то время за симуляторами схем, на свет выползло вот такое чюдо, и буква "ю" - это не ошибка.
Изображение
Вложение:
Комментарий к файлу: Схема принципиальная в высоком разрешении
akl_20-02.png [63.89 KiB]
Скачиваний: 2759

Выглядит схема маленько монстровато, но на самом деле на всякую деталь есть обоснование. Насколько оно прочное - это конечно каким-нибудь Гуру виднее.
Самые главные фишки.
Первая. Резисторы, обеспечивающие ток в базы транзисторов выходного каскада, заменены на источники тока, исполненные на транзисторах VT3, VT4 и VT5, VT6. С ними, какой бы ни был уровень сигнала, ток всегда есть.
Вторая. Вместо одиночных транзисторов с их унылым коэффициентом усиления применены транзисторы Дарлингтона (VT7-VT14), что позволило значительно снизить требования к рабочему току предвыходного каскада, а также снизило нагрузку на выход ОУ, что его можно ставить вообще самый хилый по току.
Третья. Есть защита от к.з. на выходе. Она не ахти какая - только ограничивает ток, проходящий через выходные транзисторы, но её достаточно, чтобы их защитить, пока срабатывает блок защиты АС (если он у вас установлен), либо ещё чего, предохранители там...
Вот. По-мелочи ещё вход симметричный очень кстати (гитаристы заценят).
Да, обычный вопрос: а нафига там много параллельных транзисторов на выходе. Ведь BDX53/54 могут отдавать большой ток, до 8А. На самом деле это сделано в угоду использования их коэффициента усиления. Дело в том, что коэффициент усиления транзисторов - величина не постоянная, и зависит от тока коллектора. Вот картинка с данной зависимостью
Изображение
Видите? С ростом тока примерно до двух ампер коэффициент усиления растёт, а потом падает. И разница эта более чем шестикратная. Установив несколько транзисторов параллельно, уменьшаем ток через каждый из них, чтобы на пиках сигнала и нагрузке 4 Ом он и был где-нибудь в районе двух ампер, т.е. в максимуме передаточной характеристики транзистора. Чем также снижаем нагрузку на предвыходной каскад. А по току коллектора остаётся ещё неплохой запас на всякие чрезвычайные обстоятельства.
Да, на место VT15 засунут полевой транзистор (два). В этом решении есть и плюсы, а есть и минусы.
Плюсы хорошо комментирует вот эта картинка из симулятора
Изображение
Видите разницу? Полевые транзисторы отсекают чётко только по верхушкам. Биполярные начинают открываться раньше, и при большой амплитуде сигнала вносят дополнительные искажения. Это плюс. Но минус в том, что у полевых транзисторов пороговое напряжение выше, чем у биполярных. Из-за чего токовые резисторы (в эмиттерах выходных транзисторов) необходимо применять большего сопротивления. А это ещё и потери в максимальном выходном напряжении. Но на самом деле минус этот в плане домашнего использования не очень-то и большой, полвольта погоду не делают.
АЧХ и ФЧХ усилителя и петли его ООС показаны на картинке под спойлером
СпойлерИзображение
Какие они в реальности, к сожалению, измерить не имею возможности. Однако замечу, что присутствие в схеме R9 и C9 вызвано тем, что на макете, который я традиционно исполняю дедовским способом при помощи картонки и проводов, у меня были замечены случаи возбуждения на частотах в районе 9 МГц. Установка этих деталей полностью решила проблему.
Коэффициент гармоник и отношение сигнал/шум симулятор показывает весьма оптимистично
СпойлерИзображение

Изображение

Печатная плата выглядит так
СпойлерИзображение
Всё, кроме выходных транзисторов, монтируется на верхней стороне. Резисторы и пара конденсаторов - SMD размера 1206.
Да, R15 и R16 не особо-то и нужны. Некоторая неодинаковость токов никак себя не проявляет, поэтому их можно не ставить, а R14 при этом ставится такого же номинала, как и R11 - 33 Ом.
R6 балансирует ноль на выходе. Но его тоже можно не ставить - ноль определяется напряжением смещения ОУ помноженным на коэффициент усиления усилителя. Держится чётко, у меня больше 40 мВ смещения не было.
C2 можно ставить ёмкостью чуть меньше, 4.7 или 6.8 пФ.
Чисто теоретически может понадобиться небольшая (3.3~4.7 пФ) ёмкость параллельно резистору R17. Но плата разведена так, что эта ёмкость автоматически получается от расположенных рядом дорожек в разных слоях, поэтому на схеме ничего не указано. Я надеюсь, при других реализациях это также не будет актуально.
Оптимальное напряжение питания данного монстрика - от 22 до 28 вольт. Можно докинуть до 30 или 32. Повышение дальше не имеет смысла, т.к. клиппинг при этом раскладе всё-равно образуется из-за ограничений, связанных с ОУ - невозможно смещать его напряжение питания сколь угодно далеко. Но клиппинг получается вполне симметричный, как говорится, радует глаз. Можно констатировать, что 50 Ватт при 4-омной нагрузке для данного усилителя - то, что доктор прописал. А для домашнего использования этого вполне достаточно.
Питание от стабилизированного источника - это хороший вариант. Но источник должен беззаботно давать до 10А на каждый канал (для 4-Омной нагрузки).
Важный момент. Для того, чтобы ток покоя чётко стоял заданный, транзисторы VT7-VT14 должны иметь хороший тепловой контакт друг с другом. Т.е. быть на одном радиаторе рядышком. На картинке ниже показан удачный способ крепления к радиатору через переходную пластину
Изображение
Способ старый, успешно применялся, к примеру, в промышленном модуле УНЧ-50-8

Ну и напоследок пара фоток собранного модуля
СпойлерИзображение

Изображение

Здесь можно заметить, что вместо TIP29 и TIP30 на месте VT4 и VT6 применены другие типы транзисторов, а именно BD139 и BD140. Такая замена совершенно беспроблемна и даже приветствуется, только нужно помнить про цоколёвку - на данной плате транзисторы придётся развернуть на 180°. Но т.к. тепловыделение небольшое, порядка 0.5 Вт, прижим к радиатору лицевой стороной никак не сказывается на их работе. Если будете разрабатывать свою плату, вы легко учтёте все подобные моменты.
Вложение:
Комментарий к файлу: Схема монтажа деталей в высоком разрешении
akl_20-pcb-comp.png [85.6 KiB]
Скачиваний: 2206

Немного подробнее и более "статейным" стилем изложено там: http://anklab.ru/Press/Articles/AKL/akl-20/
Я честно пытался сделать статью через которедактор, но...

_________________
Общением на форуме подпитываю свою эгоистичную, склонную к самолюбованию сущность.


Вернуться наверх
 
 Заголовок сообщения: Re: УНЧ для дома (по следам Агеева)
СообщениеДобавлено: Вс ноя 05, 2017 14:27:47 
Электрический кот
Аватар пользователя

Карма: 24
Рейтинг сообщений: 507
Зарегистрирован: Сб дек 27, 2014 18:56:00
Сообщений: 1035
Откуда: 777 RUS
Рейтинг сообщения: 0
Транзисторы BDX53_54 мощные дарлингтоны с низкой граничной частотой ( 4-8 МГц). В выходной каскад вполне подойдут. Но в предоконечный VT7,VT8 - большой вопрос. Большая входная емкость, как и выходная и низкая граничная частота создадут два полюса на ЛАФЧХ. В результате страдает устойчивость усилителя. В оригинальной схеме установлены резисторы 680 Ом, которые шунтируют большую емкость и сдвигают полюс на АЧХ.С источниками тока полюс этого каскада сильно уйдет вниз из-за высокого сопротивления данной цепи и высокого входного сопротивления выходного каскада со значительной входной емкостью. Шунтом будет только выходное сопротивление ЭП. Эмиттерный повторитель при емкостной нагрузке дает специфическое входное сопротивление. Пример - гиратор. Может появляться подъем АЧХ на граничных частотах эмиттерных повторителей и большой набег фазы, что, возможно, и произошло. Странно, что это не отловили при моделировании, хотя бы приблизительно по тенденции поведения ЛАФЧХ. Может, не совсем корректные модели транзисторов для данного типа моделирования. Здесь нужно ставить транзисторы типа BD139,BD140 c h21>100 и ВЧ диод или транзистор в диодном включении ( что лучше по термостабильности) , чтобы разгрузить выход ОУ и отодвинуть второй полюс за полюс выходного каскада. Может быть зашунтировать источники тока резисторами 5-10 кОм.
У Вас в схеме токи VT7,VT8 около 15мА, мощность на транзисторах около 400mW. Проверьте схему на отклик прямоугольного сигнала 1 кГц с крутыми фронтами. В целом, Ваша работа - полезна. Все таки - исполнение в железе. Можно сравнить с теорией. Я изложил свои мысли по Вашей схеме. Если есть возражения, можно обсудить.
Как вариант , рассмотреть дарлингтоны КТ972А-973А с граничной частотой 200 МГц и напряжением питания до 60В в качестве VT7,VT8. Их импортные аналоги найти сложнее.


Вложения:
BDX53_54.pdf [152.23 KiB]
Скачиваний: 1212
Вернуться наверх
 
 Заголовок сообщения: Re: УНЧ для дома (по следам Агеева)
СообщениеДобавлено: Вс ноя 05, 2017 17:26:25 
Друг Кота
Аватар пользователя

Карма: 127
Рейтинг сообщений: 6124
Зарегистрирован: Вс дек 25, 2011 18:43:00
Сообщений: 24323
Откуда: г.Москва
Рейтинг сообщения: 0
..хотелось бы таки файл микрокапа помучить...


Вернуться наверх
 
 Заголовок сообщения: Re: УНЧ для дома (по следам Агеева)
СообщениеДобавлено: Вс ноя 05, 2017 20:06:03 
Друг Кота
Аватар пользователя

Карма: 175
Рейтинг сообщений: 7680
Зарегистрирован: Чт апр 04, 2013 12:46:59
Сообщений: 17234
Откуда: Тюмень
Рейтинг сообщения: 0
Меандр от калибратора смогу подать позже.
Пока что меандр со звуковой платы (дискретизация 196 кГц, т.е. спектр ограничен 88 кГц).
Выглядит так
Изображение
Верхний график примерно 400 мВ снят с C1.
Нижний график - выходная клемма. Нагрузка 4 Ом (батарея резисторов).
Меандр в симуляторе выглядит вполне качественно и полностью соответствует характерному Push-Pull'ному выходу. Выбросов нет.
Саму модельку конечно можно поюзать (клик правой -> "сохранить как"). Может, косяки найдутся, всё-таки я не профи.

Что до ёмкости применённых транзисторов, то у меня были попытки ещё как-то учитывать и компенсировать. Но у меня это приводило лишь к ненужному подъёму на мегагерцах и ухудшению устойчивости при вариациях L и C нагрузки, ничего не давая взамен. А в таком виде усилитель легко справляется с емкостной составляющей в нагрузке.
Применение более "простых" транзисторов на месте VT7 и VT8 также дало отрицательный результат - терялась температурная стабильность и вообще ток покоя после сборки предсказать было трудно. Поэтому чисто с практической стороны победило очень простое правило: все эти транзисторы надо ставить одинаковые, по возможности одной партии.
А так да, получается, что VT7 и VT8 фактически в режиме микротоков работают.

Да, применяя КТ972/973, с питанием +/-15В, без плавающего, получается отличный "ушной" усилитель.

p.s. Есть мнение, что C3 и C4 не очень-то нужны, и можно вообще без них. Симулятор думает также...

_________________
Общением на форуме подпитываю свою эгоистичную, склонную к самолюбованию сущность.


Последний раз редактировалось Slabovik Пн ноя 06, 2017 06:36:26, всего редактировалось 1 раз.

Вернуться наверх
 
Эиком - электронные компоненты и радиодетали
 Заголовок сообщения: Re: УНЧ для дома (по следам Агеева)
СообщениеДобавлено: Вс ноя 05, 2017 21:21:07 
Друг Кота
Аватар пользователя

Карма: 127
Рейтинг сообщений: 6124
Зарегистрирован: Вс дек 25, 2011 18:43:00
Сообщений: 24323
Откуда: г.Москва
Рейтинг сообщения: 0
..перегнал в 9кап (11 глюкает зело), глянул - результат тот же, что я предлагал в кач доработки (всего 1 конденсатор)...овчина не стоит выделки..а если еще учесть, что у нее примерно в два раза хуже чуйка - тем более..

..так что аминь...

..зело сложно - тот же результат можно получить...добавив к прототипу всего один конденсатор... :)))


Вернуться наверх
 
 Заголовок сообщения: Re: УНЧ для дома (по следам Агеева)
СообщениеДобавлено: Пн ноя 06, 2017 07:06:36 
Друг Кота
Аватар пользователя

Карма: 175
Рейтинг сообщений: 7680
Зарегистрирован: Чт апр 04, 2013 12:46:59
Сообщений: 17234
Откуда: Тюмень
Рейтинг сообщения: 0
По поводу сложности - это проблема чисто психологическая. Тут на форме были войны на тему "добавить один диод - это чрезмерно сложно".

По поводу конденсатора. Да, это известный способ уменьшения Кни выходного каскада, хорошо работающий на чистой переменке, но имеющий побочные эффекты. Применение конденсатора безболезненно там, где нет схемы защиты. Где она есть, там получается, что и защита утрачивает необходимую реакцию (при неизменной традиционной схеме), так и после клиппинга получается долгое возвращение в режим оконечного каскада. При реализации "на транзисторах" ничего этого нет, всё одинаково работоспособно от постоянки до ультразвука.

По поводу чувствительности вообще не понял, зачем оконечнику иметь её такой высокой. Чтобы лучше усиливать все наведённые на шнуры помехи? Сейчас источники легко выдают 1 вольт, а при наличии РГ с нормирующим усилителем иметь два вольта на их выходе - это совершенно не проблема, попутно поимев бонусом уменьшение относительного уровня наводок. Тем более не проблема повысить чувствительность этому оконечнику, если так сильно станет надо...

Что касается мощности, так я сразу оговариваю, что этот проект в силу специфики предназначения (изначально я его вообще для гитарного комбика считал) никоим образом не является погоней за мощностью.

А вот так выглядит клиппинг (цифровой осциллоскоп для аналоговых цепе всё-таки не очень...)
Изображение

и то же самое для 5 Гц (звуковая плата уже заваливает уровень на выходе. Также стала видна 50-герцовая наводка - выглядит бугорками на графиках)
Изображение

_________________
Общением на форуме подпитываю свою эгоистичную, склонную к самолюбованию сущность.


Вернуться наверх
 
 Заголовок сообщения: Re: УНЧ для дома (по следам Агеева)
СообщениеДобавлено: Пн ноя 06, 2017 10:26:18 
Электрический кот
Аватар пользователя

Карма: 24
Рейтинг сообщений: 507
Зарегистрирован: Сб дек 27, 2014 18:56:00
Сообщений: 1035
Откуда: 777 RUS
Рейтинг сообщения: 0
Посмотрел еще раз на транзисторы BDX53_54. В DS графики токов и H21 приведены для токов выше 100 мА. Ниже этого значения сильно падает усиление транзисторов h21<200, и, как можно предположить, упадут граничные частоты. Посмотрел приводимую ранее на форуме схему Ageev-85, с теми же выходными транзисторами. В ней ток предоконечного каскада около 100-125 мА - резисторы не 680 Ом , а 200 Ом. Это исправит проблему усиления этих транзисторов и , возможно, их быстродействия. Применение вольтдобавки вместо источников тока решает проблему нехватки токов базы выходных транзисторов, но плохо стабилизирует ток покоя ВК при изменении напряжения питания. Здесь генератор тока существенно лучше. Посмотрел тенденцию в модели BDX53_54 микрокапа, если параметр TF=1е-09 в моделях BDX заменить на значение 40е-09 для обоих транзисторов в модели дарлингтон пары ( у каждого транзистора). Это снизит в модели граничную частоту транзисторов примерно до 1-4 МГц. На ВЧ появляется подъем АЧХ и крутится фаза. Похожее происходит с моделями MJE340-350 у которых изначально TF=1e-09. Реально должен быть TF=7.5е-09 - граничная частота 15-20 МГц , а не 100 Мгц. Об этом я уже говорил в одной из тем.
Рассматривали ли Вы применение ОУ LF357 с граничной частотой 20 МГц? ? как и 544УД2. 574 УД1 имеет не правильный выходной каскад для этого усилителя, нужен двухтактный.


Вложения:
LF357N.pdf [378.21 KiB]
Скачиваний: 1154
А.Агеев-85.pdf [204.41 KiB]
Скачиваний: 1314


Последний раз редактировалось EMiq Пн ноя 06, 2017 11:10:41, всего редактировалось 1 раз.
Вернуться наверх
 
 Заголовок сообщения: Re: УНЧ для дома (по следам Агеева)
СообщениеДобавлено: Пн ноя 06, 2017 11:07:00 
Друг Кота
Аватар пользователя

Карма: 175
Рейтинг сообщений: 7680
Зарегистрирован: Чт апр 04, 2013 12:46:59
Сообщений: 17234
Откуда: Тюмень
Рейтинг сообщения: 0
Согласен - в таком виде он гарантированно заводился бы на ~1.5 мегагерца. Но я возбуд ловил лишь на частотах 9-10 МГц, что говорит о том, что реальные транзисторы несколько лучше.

Увеличение тока в предвыходном каскаде даёт некоторый положительный эффект, но и увлекаться увеличением я бы не стал. Но на самом деле не проблема поставить R11 R14 величиной 15 Ом и даже 10. Но при этом необходимо уменьшить, а скорее всего вовсе установить перемычки на месте R12 R13 - чтобы не задирать чрезмерно ток покоя выходного каскада.

Пробовал вводить шунты в источники тока. К сожалению, результат отрицательный - они там совершенно не к месту.

LF157 не рассматривал ввиду отсутствия у меня таковых. Опора была на TL081 как копеечный, легко доставаемый и с вполне удовлетворительными параметрами. И, не знаю, кому верить, ибо источники говорят, что аналогом TL081 является 572УД4, а не УД1. Но проверить не могу, т.к. их также не имею - есть только УД1.

В осциллограммах, которые я успел снять, в панельку воткнут именно TL081CN

p.s. Посмотрел, какие достаточно мощные дарлингтоны можно купить на замену BDX. К сожалению, вынужден констатировать, что ничего...

_________________
Общением на форуме подпитываю свою эгоистичную, склонную к самолюбованию сущность.


Последний раз редактировалось Slabovik Пн ноя 06, 2017 11:17:51, всего редактировалось 1 раз.

Вернуться наверх
 
 Заголовок сообщения: Re: УНЧ для дома (по следам Агеева)
СообщениеДобавлено: Пн ноя 06, 2017 11:15:07 
Электрический кот
Аватар пользователя

Карма: 24
Рейтинг сообщений: 507
Зарегистрирован: Сб дек 27, 2014 18:56:00
Сообщений: 1035
Откуда: 777 RUS
Рейтинг сообщения: 0
Я бы проверил еще проволочные резисторы в выходном каскаде в цепях эмиттеров на предмет их индуктивности. Может быть порядка 50-100 нГн. Это может также приводить к похожим симптомам. Посмотрите на модели. Как там? У меня на модели вроде бы нормально. Поставил в качестве ОУ модель LF357_NS. Генерация около 10 МГц. Если ОУ в железе существенно лучше, чем заявлено - возможный результат.
Дарлингтоны в похожем корпусе TIP142T TIP147T (SGS). Они должны быть лучше по току и мощности.


Вложения:
akl_20-model_1.zip [22.09 KiB]
Скачиваний: 1021


Последний раз редактировалось EMiq Пн ноя 06, 2017 11:51:40, всего редактировалось 1 раз.
Вернуться наверх
 
 Заголовок сообщения: Re: УНЧ для дома (по следам Агеева)
СообщениеДобавлено: Пн ноя 06, 2017 11:40:10 
Друг Кота
Аватар пользователя

Карма: 127
Рейтинг сообщений: 6124
Зарегистрирован: Вс дек 25, 2011 18:43:00
Сообщений: 24323
Откуда: г.Москва
Рейтинг сообщения: 0
Slabovik писал(а):
По поводу чувствительности вообще не понял, зачем оконечнику иметь её такой высокой. Чтобы лучше усиливать все наведённые на шнуры помехи?

..ну, 500мВ RMS это не такая уж и высокая чувствительность...и эмм..."наведенных шумов" как-то не наблюдаетцо..

..чисто вопрос совместимости - у меня, да и не только, практически вся аппаратура имеет чуйку 0,5..775мВ..

..сделано, конечно, красиво... :)


Вернуться наверх
 
 Заголовок сообщения: Re: УНЧ для дома (по следам Агеева)
СообщениеДобавлено: Пн ноя 06, 2017 11:59:29 
Друг Кота
Аватар пользователя

Карма: 175
Рейтинг сообщений: 7680
Зарегистрирован: Чт апр 04, 2013 12:46:59
Сообщений: 17234
Откуда: Тюмень
Рейтинг сообщения: 3
Резисторы я проверял - в итоге специально выбрал этот тип. Производитель заявляет их безындукционность. Там внутри S-образно уложенная проволока. И действительно, в отличие от традиционных цементников, мой прибор на них показывает только свою погрешность, но к сожалению, она довольно высока, сотни наногенри просто тонут в шумах.

А возбуждение я ловил на макете, которые у меня выглядят примерно так (это один "из", который я пока не разобрал)

Изображение

Подумал насчёт КТ972/КТ973. В принципе, ничто не мешает заколхозить в выходном каскаде штук шесть параллельно. И посмотреть, что будет. Только у меня вопрос: какую более-менее близкую модель можно к ним применить из имеющихся в MicroCAP?

_________________
Общением на форуме подпитываю свою эгоистичную, склонную к самолюбованию сущность.


Вернуться наверх
 
 Заголовок сообщения: Re: УНЧ для дома (по следам Агеева)
СообщениеДобавлено: Пн ноя 06, 2017 12:03:39 
Друг Кота
Аватар пользователя

Карма: 127
Рейтинг сообщений: 6124
Зарегистрирован: Вс дек 25, 2011 18:43:00
Сообщений: 24323
Откуда: г.Москва
Рейтинг сообщения: 0
..ну просто икебана... :))


Вернуться наверх
 
 Заголовок сообщения: Re: УНЧ для дома (по следам Агеева)
СообщениеДобавлено: Пн ноя 06, 2017 12:46:24 
Электрический кот
Аватар пользователя

Карма: 24
Рейтинг сообщений: 507
Зарегистрирован: Сб дек 27, 2014 18:56:00
Сообщений: 1035
Откуда: 777 RUS
Рейтинг сообщения: 5
Аналоги 972_973 ниже. С моделями пока не ясно....
.... Поставил модель ОУ LF357 и увеличил токи предоконечного каскада до 50 мА. Модели BDX сменил на TF=7e-09 ( Ft= 4-20 MHz , зависит от тока).
Перестроил коррекцию и усиление. Теперь чувствительность около 775 мВ RMS. Смещение выхода около 50мВ. Требуется балансировка или блокировочная емкость ООС.
Файл МС11.
.... Вполне достаточно в Вашей исходной модели увеличить цепь от возбуда R9 C9 до 100 Ом и 330 пФ для LF357_NS. Это полностью убирает подъем характеристики на 9-10 МГц.


Вложения:
akl_20-model_orig_LF357_NS.zip [22.03 KiB]
Скачиваний: 948
akl_20-model_LF357.zip [24.49 KiB]
Скачиваний: 969
BDX46.zip [211.07 KiB]
Скачиваний: 848
BD875-Siemens Semiconductor Group.pdf [211.98 KiB]
Скачиваний: 1185
Вернуться наверх
 
 Заголовок сообщения: Re: УНЧ для дома (по следам Агеева)
СообщениеДобавлено: Пн ноя 06, 2017 19:36:10 
Друг Кота
Аватар пользователя

Карма: 175
Рейтинг сообщений: 7680
Зарегистрирован: Чт апр 04, 2013 12:46:59
Сообщений: 17234
Откуда: Тюмень
Рейтинг сообщения: 0
Спасибо, я как раз изучаю изменения. Получается, что LF тоже можно ставить (я параллельно пробовал, пришёл примерно к тому же выводу - необходимо уменьшение частоты полюса R9C9, правда, у меня порадикальнее получилось, порядка 470~1000 пФ, но это из-за рекомендованного значительного увеличения Tf транзисторов). Тем не менее, есть ощущение, что особое быстродействие ОУ при этих типах транзисторов не востребовано... Ладно, будем крутить дальше.

p.s. Не успел сегодня с калибратором...

_________________
Общением на форуме подпитываю свою эгоистичную, склонную к самолюбованию сущность.


Вернуться наверх
 
 Заголовок сообщения: Re: УНЧ для дома (по следам Агеева)
СообщениеДобавлено: Пн ноя 06, 2017 19:55:52 
Электрический кот
Аватар пользователя

Карма: 24
Рейтинг сообщений: 507
Зарегистрирован: Сб дек 27, 2014 18:56:00
Сообщений: 1035
Откуда: 777 RUS
Рейтинг сообщения: 0
Применение LF357 оправдано не только из-за быстродействия, а также из-за большой площади усиления и высокой граничной частоты. В результате получается достаточная глубина ООС на 20 кГц. Значит и существенное уменьшение гармоник на высоких частотах. Вопрос только с устойчивостью.


Вернуться наверх
 
 Заголовок сообщения: Re: УНЧ для дома (по следам Агеева)
СообщениеДобавлено: Вт ноя 07, 2017 07:10:10 
Друг Кота

Карма: 19
Рейтинг сообщений: 470
Зарегистрирован: Чт апр 29, 2010 07:39:15
Сообщений: 3228
Откуда: Молдова Бельцы
Рейтинг сообщения: 0
Стесняюсь спросить, это в каких же квадратных единицах измеряется
EMiq писал(а):
большой площади усиления
:)))
и на сколько же она больше, чем у других ОУ, например серии TL... или OP..., например ? :roll:
А так же на сколько существеннее этот параметр
EMiq писал(а):
высокой граничной частоты
.


Вернуться наверх
 
 Заголовок сообщения: Re: УНЧ для дома (по следам Агеева)
СообщениеДобавлено: Вт ноя 07, 2017 07:16:06 
Друг Кота
Аватар пользователя

Карма: 175
Рейтинг сообщений: 7680
Зарегистрирован: Чт апр 04, 2013 12:46:59
Сообщений: 17234
Откуда: Тюмень
Рейтинг сообщения: 3
Площадь усиления измеряется в Герцах :)
Цитата:
Произведение граничной частоты усилительного каскада на его коэффициент усиления есть величина постоянная и называется площадью усиления. Так во всех справочниках приводится граничная частота при определенном усилении. Если же коэффициент усиления не указан - он подразумевается равным 1. Это и есть площадь усиления.
Изображение

Это относится и к многокаскадным усилителям.

Пример. Так граничная рабочая частота ОУ типа К140УД1 значится в справочнике 20 МГц. Если нам необходимо получить усилитель с коэффициентом усиления 400 раз (52 дБ) на частоте 1 МГц, то мы применим два последовательных усилителя с коэффициентом усиления 20 (20дБ+6дБ)каждый.

_________________
Общением на форуме подпитываю свою эгоистичную, склонную к самолюбованию сущность.


Вернуться наверх
 
 Заголовок сообщения: Re: УНЧ для дома (по следам Агеева)
СообщениеДобавлено: Вт ноя 07, 2017 08:00:12 
Открыл глаза

Зарегистрирован: Пн фев 08, 2016 11:32:12
Сообщений: 66
Рейтинг сообщения: 0
..зело сложно - тот же результат можно получить...добавив к прототипу всего один конденсатор... :)))

Согласен полностью. Если потратиться на хороший ОУ и слегка видоизменить выходной каскад, то городить огород не имеет смысла на основе этой схемы. Единственно, нужно выбрать достаточный ток покоя для работы на нагрузку в 4 Ом. Тогда емкость промежбазового конденсатора будет в разумных пределах.

Добавлено after 2 minutes 20 seconds:
..чисто вопрос совместимости - у меня, да и не только, практически вся аппаратура имеет чуйку 0,5..775мВ..

Сейчас это не совсем актуально. Все ведь "с компа" теперь слушают. А там под 2 вольта выходного прет.


Вернуться наверх
 
 Заголовок сообщения: Re: УНЧ для дома (по следам Агеева)
СообщениеДобавлено: Вт ноя 07, 2017 09:04:00 
Друг Кота
Аватар пользователя

Карма: 127
Рейтинг сообщений: 6124
Зарегистрирован: Вс дек 25, 2011 18:43:00
Сообщений: 24323
Откуда: г.Москва
Рейтинг сообщения: 0
Andrew_1 писал(а):
Согласен полностью. Если потратиться на хороший ОУ..

..вот и я говорю.. :)

Изображение

..защита..?..а что, ее именно ТАК реализовывать..?..нет других способов..?..да и нахрена она тут нужна - силовой транс сгорит раньше, чем типы при хороших радиаторах.. :)))

..а меж тем в модели парметры по THD не хуже, чем у монстроузного чЮда... :) ..так зачем платить больше..?.. :)


Вложения:
Агеев TIP-1.rar [6.6 KiB]
Скачиваний: 1275
Вернуться наверх
 
 Заголовок сообщения: Re: УНЧ для дома (по следам Агеева)
СообщениеДобавлено: Вт ноя 07, 2017 09:13:57 
Электрический кот
Аватар пользователя

Карма: 24
Рейтинг сообщений: 507
Зарегистрирован: Сб дек 27, 2014 18:56:00
Сообщений: 1035
Откуда: 777 RUS
Рейтинг сообщения: 0
Вопрос с током покоя от изменения напряжения питания в простой схеме. При не стабилизированном питании он гуляет и сильно падает при снижении питания под нагрузкой.
Симтромы те же, что от применения вольтдобавки в УН. Допускается просадка питания под нагрузкой до 21-22 вольт в динамике - типовое значение. При снижении тока покоя - переходные искажения ВК- растет лес гармоник. Придется делать мощный стабилизатор питания и вся простота куда-то "уплывает". Или мириться с посредственными характеристиками. :(


Вернуться наверх
 
Показать сообщения за:  Сортировать по:  Вернуться наверх
Начать новую тему Ответить на тему  [ Сообщений: 225 ]  1, , , , ...  

Часовой пояс: UTC + 3 часа


Вы не можете начинать темы
Вы не можете отвечать на сообщения
Вы не можете редактировать свои сообщения
Вы не можете удалять свои сообщения
Вы не можете добавлять вложения

Найти:
Перейти:  


Powered by phpBB © 2000, 2002, 2005, 2007 phpBB Group
Русская поддержка phpBB
Extended by Karma MOD © 2007—2012 m157y
Extended by Topic Tags MOD © 2012 m157y