Например TDA7294

Форум РадиоКот • Просмотр темы - Частота импульсов 1 в 10 сек на NE555
Форум РадиоКот
Здесь можно немножко помяукать :)

Текущее время: Пт дек 26, 2025 14:09:54

Часовой пояс: UTC + 3 часа


ПРЯМО СЕЙЧАС:



Начать новую тему Ответить на тему  [ Сообщений: 9 ] 
Автор Сообщение
Не в сети
 Заголовок сообщения: Частота импульсов 1 в 10 сек на NE555
СообщениеДобавлено: Пн июн 10, 2024 07:20:37 
Родился

Зарегистрирован: Чт фев 15, 2024 08:17:42
Сообщений: 10
Рейтинг сообщения: 0
Добрый день.
Возможно ли на NE555 добиться частоты импульсов 1 в 10 сек?
Существует такая схема для управления импульсным топливным насосом. На ней с помощью изменения С1 удаётся добиться минимальной частоты раз в секунду. Необходимо ещё меньше.
Буду благодарен если на схеме покажете, что изменить.


Вложения:
схема изм.jpg [61.8 KiB]
Скачиваний: 82


Последний раз редактировалось belagr Пн июн 10, 2024 12:11:24, всего редактировалось 1 раз.
Вернуться наверх
 
Не в сети
 Заголовок сообщения: Re: Частота импульсов 1 в 10 сек на NE555
СообщениеДобавлено: Пн июн 10, 2024 07:48:17 
Друг Кота

Карма: 67
Рейтинг сообщений: 1964
Зарегистрирован: Сб дек 18, 2021 19:25:32
Сообщений: 12867
Рейтинг сообщения: 0
https://www.google.com/search?q=555+%D0 ... 0%BE%D1%80


Вернуться наверх
 
Не в сети
 Заголовок сообщения: Re: Частота импульсов 1 в 10 сек на NE555
СообщениеДобавлено: Пн июн 10, 2024 08:03:40 
Родился

Зарегистрирован: Чт фев 15, 2024 08:17:42
Сообщений: 10
Рейтинг сообщения: 0
Martian спасибо! пороюсь


Вернуться наверх
 
Не в сети
 Заголовок сообщения: Re: Частота импульсов 1 в 10 сек на NE555
СообщениеДобавлено: Пн июн 10, 2024 08:33:12 
Друг Кота
Аватар пользователя

Карма: 50
Рейтинг сообщений: 759
Зарегистрирован: Чт дек 29, 2005 00:18:30
Сообщений: 6577
Откуда: Москва
Рейтинг сообщения: 0
Для больших выдержек лучше ставить КМОП версию таймера, по моему 7555 типа. У неё меньше входные токи чем у биполяра. Или полевик на входе частотозадающем.

_________________
Ничто так не укрепляет взаимное доверие, как 100% предоплата! Дмитрий, ex-RK3AOR.


Вернуться наверх
 
Эиком - электронные компоненты и радиодетали
Не в сети
 Заголовок сообщения: Re: Частота импульсов 1 в 10 сек на NE555
СообщениеДобавлено: Пн июн 10, 2024 09:52:57 
Друг Кота
Аватар пользователя

Карма: 197
Рейтинг сообщений: 8594
Зарегистрирован: Пн ноя 30, 2009 03:00:01
Сообщений: 43141
Откуда: Нерезиновая
Рейтинг сообщения: 0
Существует такая схема для управления импульсным топливным насосом. На ней с помощью изменения С1 удаётся добиться минимальной частоты раз в секунду. Необходимо ещё меньше.

:facepalm:
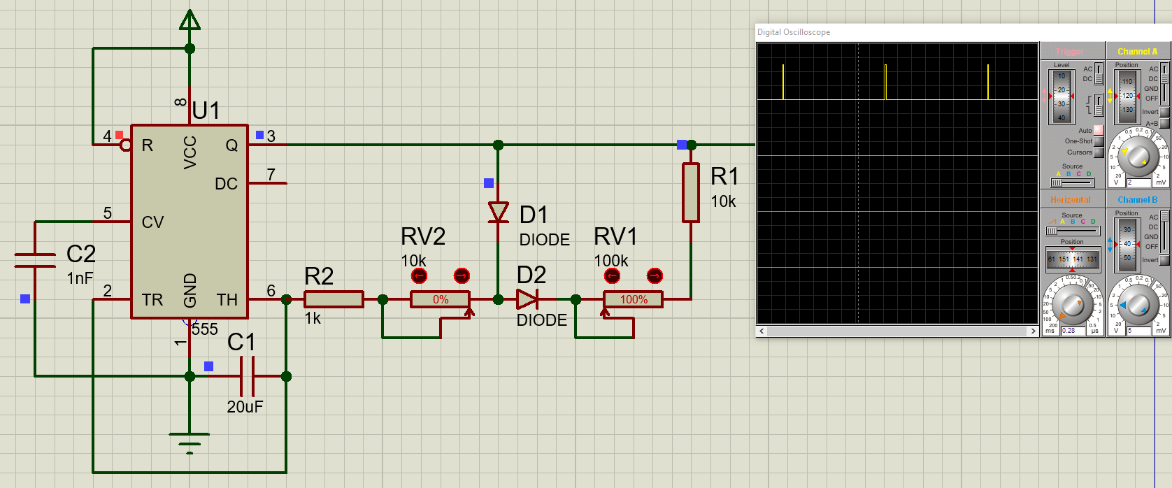
Два варианта- либо увеличить переменный резистор 10 кОм в 10 раз, либо увеличить конденсатор 20(22) мкФ в 10 раз..
Есть ещё "промежуточный" вариант- поставить резистор 50 кОм и конденсатор 47 мкФ.

Странно, раз в секунду, при данных номиналах R1 и C1, не получается, выходит где-то 0,2 секунды. :dont_know:
Просто поставьте переменный резистор 100 кОм, и, если вы пишете, что, при 10 кОм у вас получается 1 секунда, то, с переменным резистором 100 кОм, у вас получится в 10 раз больше.
СпойлерИзображение


зы.. Увеличение ёмкости конденсатора приведёт к увеличению длительности и импульса и паузы, если это допустимо.

зызы.. Вообще-то, я думал, что, вам нужен короткий импульс, и длинная пауза, а, по вашей схеме получается наоборот.. :dont_know:


Вложения:
Генератор насоса.PNG [112.69 KiB]
Скачиваний: 875
Вернуться наверх
 
Не в сети
 Заголовок сообщения: Re: Частота импульсов 1 в 10 сек на NE555
СообщениеДобавлено: Пн июн 10, 2024 10:30:22 
Друг Кота
Аватар пользователя

Карма: 96
Рейтинг сообщений: 1494
Зарегистрирован: Вт мар 16, 2010 22:02:27
Сообщений: 15327
Откуда: ДОНЕЦК
Рейтинг сообщения: 0
Конденсаторы большой емкости в условиях АВТОприменения достаточно капризны.
Потребуется подбор более устойчивого к температурным перепадам и утечкам.
может проще делитель на логике-рассыпухе (561 или 1561 серии) добавить?
:roll:


Вернуться наверх
 
Не в сети
 Заголовок сообщения: Re: Частота импульсов 1 в 10 сек на NE555
СообщениеДобавлено: Пн июн 10, 2024 11:23:53 
Родился

Зарегистрирован: Чт фев 15, 2024 08:17:42
Сообщений: 10
Рейтинг сообщения: 0
АлександрЛ, Спасибо!
Да, всё верно. Мне нужен короткий импульс и длинная пауза.
Я прошу прощения у всех, старую схему прикрепил случайно, рабочая вот эта, с импульсом раз в секунду. Каюсь.
В зелёном кружке R2, вместо переменки 10кОм, обычный стоит (как раз короткий импульс).
Судя по логике мне надо R1 поменять на 100 кОм. Чтобы получить перевёрнутую диаграмму, с твоей схемы. Верно?


Вложения:
схема изм.jpg [61.8 KiB]
Скачиваний: 81


Последний раз редактировалось belagr Пн июн 10, 2024 12:01:27, всего редактировалось 1 раз.
Вернуться наверх
 
Не в сети
 Заголовок сообщения: Re: Частота импульсов 1 в 10 сек на NE555
СообщениеДобавлено: Пн июн 10, 2024 13:53:25 
Друг Кота
Аватар пользователя

Карма: 197
Рейтинг сообщений: 8594
Зарегистрирован: Пн ноя 30, 2009 03:00:01
Сообщений: 43141
Откуда: Нерезиновая
Рейтинг сообщения: 0
рабочая вот эта, с импульсом раз в секунду. Каюсь.
В зелёном кружке R2, вместо переменки 10кОм, обычный стоит (как раз короткий импульс).
Судя по логике мне надо R1 поменять на 100 кОм. Чтобы получить перевёрнутую диаграмму, с твоей схемы. Верно?

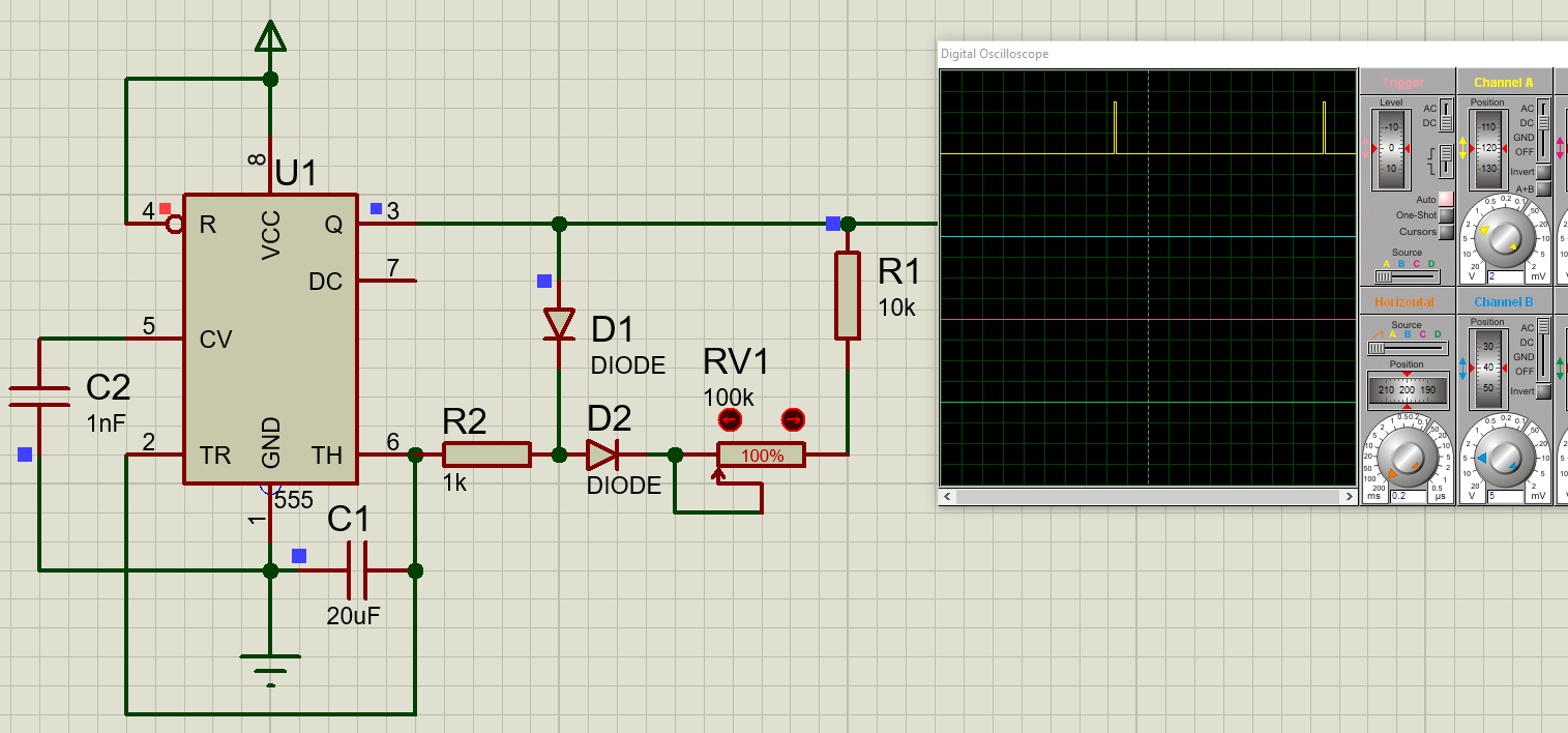
Оба диода переверните
СпойлерИзображение

тогда будет короткий импульс и длинная пауза.
Если к резистору 1 кОм добавить переменный резистор 10 ком, то им можно будет регулировать длительность импульса, а резистором 100 кОм- длительность паузы.
СпойлерИзображение


Вложения:
Генератор насоса2.PNG [144.76 KiB]
Скачиваний: 819
Генератор насоса1.PNG [135.12 KiB]
Скачиваний: 824
Вернуться наверх
 
Не в сети
 Заголовок сообщения: Re: Частота импульсов 1 в 10 сек на NE555
СообщениеДобавлено: Пн июн 10, 2024 14:33:01 
Родился

Зарегистрирован: Чт фев 15, 2024 08:17:42
Сообщений: 10
Рейтинг сообщения: 0
АлександрЛ, Спасибо огромное!
Ну всё, тема закрыта, благодарю всех за участие!


Вернуться наверх
 
Показать сообщения за:  Сортировать по:  Вернуться наверх
Начать новую тему Ответить на тему  [ Сообщений: 9 ] 

Часовой пояс: UTC + 3 часа


Кто сейчас на форуме

Сейчас этот форум просматривают: нет зарегистрированных пользователей и гости: 27


Вы не можете начинать темы
Вы не можете отвечать на сообщения
Вы не можете редактировать свои сообщения
Вы не можете удалять свои сообщения
Вы не можете добавлять вложения

Найти:
Перейти:  


Powered by phpBB © 2000, 2002, 2005, 2007 phpBB Group
Русская поддержка phpBB
Extended by Karma MOD © 2007—2012 m157y
Extended by Topic Tags MOD © 2012 m157y