Например TDA7294

Форум РадиоКот • Просмотр темы - Микроконтроллеры STM32 (ARM Cortex-M3)
Форум РадиоКот
Здесь можно немножко помяукать :)

Текущее время: Чт янв 22, 2026 07:14:45

Часовой пояс: UTC + 3 часа


ПРЯМО СЕЙЧАС:



Начать новую тему Ответить на тему  [ Сообщений: 59 ]    , , 3
Автор Сообщение
Не в сети
 Заголовок сообщения: Re: Микроконтроллеры STM32 (ARM Cortex-M3)
СообщениеДобавлено: Чт дек 27, 2012 10:02:45 
Друг Кота
Аватар пользователя

Карма: 26
Рейтинг сообщений: 108
Зарегистрирован: Чт ноя 04, 2010 01:56:36
Сообщений: 7439
Откуда: г. Москва
Рейтинг сообщения: 0
Провода от платы к программатору длинные ?
частоту попробуй руками поставь пониже.

у СТМ32 это дело какое то весьма слабое и чувтсивтельное. на nxp, atmel, ti втыкал чуть ли не метровыми и ОК. а эти выдавали совершенно феерические глюки

reset, swd подключать не обязательно. clk/io достаточно.


Вернуться наверх
 
Не в сети
 Заголовок сообщения: Re: Микроконтроллеры STM32 (ARM Cortex-M3)
СообщениеДобавлено: Чт дек 27, 2012 13:38:57 
Прорезались зубы

Карма: 1
Рейтинг сообщений: 10
Зарегистрирован: Пт май 18, 2012 23:12:23
Сообщений: 249
Рейтинг сообщения: 0
PB2 (Boot1) не забыли подтянуть на Gnd ?


Вернуться наверх
 
Не в сети
 Заголовок сообщения: Re: Микроконтроллеры STM32 (ARM Cortex-M3)
СообщениеДобавлено: Пт дек 28, 2012 12:00:59 
Грызет канифоль
Аватар пользователя

Зарегистрирован: Ср окт 07, 2009 18:37:22
Сообщений: 251
Откуда: BMSTU
Рейтинг сообщения: 0
Всем спамибо.
boot1 не обязательно подтягивать к земле.

Проблема оказалась на удивление феерической - взял хреновые провода для SWD + хреновый разъём. В совокупности это мне обеспечило высокое сопротивление + дребезг контактов.
Перепаял разъём и взял провода с IDE шлейфа с ПК и всё заработало :)))


Вернуться наверх
 
Не в сети
 Заголовок сообщения: Re: Микроконтроллеры STM32 (ARM Cortex-M3)
СообщениеДобавлено: Пн авг 31, 2015 20:30:57 
Мучитель микросхем

Карма: -2
Рейтинг сообщений: 0
Зарегистрирован: Пн авг 12, 2013 19:07:47
Сообщений: 494
Откуда: башкирия мелеуз
Рейтинг сообщения: 0
приобрел такое чудо http://ru.aliexpress.com/item/1pcs-Arm-cortex-m3-stm32f103c8t6-stm32-core-board-development-board-Hot-Worldwide/32314951617.html?isOrigTitle=true,но оказалось что изначально его нельзя прошить через усб-не определяется никак,здесь http://roboforum.ru/forum59/topic10796.html?style=9 написано что можно перепрошить через уарт,но у меня только усб,подойдет ли этот http://www.getchip.net/posts/041-uart-to-usb-prostojj-preobrazovatel-na-attiny2313/ или этот http://avrdevices.ru/preobrazovately-interfeysa-usb-uart/ преобразователь усб-уарт и как ими прошить?


Вернуться наверх
 
Эиком - электронные компоненты и радиодетали
Не в сети
 Заголовок сообщения: Re: Микроконтроллеры STM32 (ARM Cortex-M3)
СообщениеДобавлено: Вт сен 01, 2015 04:17:44 
Друг Кота
Аватар пользователя

Карма: 32
Рейтинг сообщений: 482
Зарегистрирован: Сб сен 10, 2011 17:46:25
Сообщений: 3832
Рейтинг сообщения: 0
http://ru.aliexpress.com/item/USB-to-TT ... 5,201409_3
подсоединять к RX TX GND
лучше это купить:
http://ru.aliexpress.com/item/ST-Link-s ... 84886.html
http://ru.aliexpress.com/item/Free-Shop ... 5,201409_3
подсоединять к разъему JTAG


Вернуться наверх
 
Не в сети
 Заголовок сообщения: Re: Микроконтроллеры STM32 (ARM Cortex-M3)
СообщениеДобавлено: Вт сен 01, 2015 11:24:33 
Это не хвост, это антенна
Аватар пользователя

Карма: 12
Рейтинг сообщений: 102
Зарегистрирован: Вс дек 02, 2012 03:13:48
Сообщений: 1433
Откуда: Калининград
Рейтинг сообщения: 0
Лучше всетаки купить оригинальный ST link V2.
Я с этой миниатюрной поделкой намучился. Да она работает. Но очень чувствительна к напряжению, которое питает устройство.
Еще иногда почему-то flash не пишется до конца, после этого помогает только "оживление" оригинальным ST Link.


Вернуться наверх
 
Не в сети
 Заголовок сообщения: Re: Микроконтроллеры STM32 (ARM Cortex-M3)
СообщениеДобавлено: Вт сен 01, 2015 13:03:59 
Друг Кота
Аватар пользователя

Карма: 32
Рейтинг сообщений: 482
Зарегистрирован: Сб сен 10, 2011 17:46:25
Сообщений: 3832
Рейтинг сообщения: 0
странно, пользуюсь самодельным ST-Link отсюда http://forum.easyelectronics.ru/viewtop ... 57#p281457 никаких проблем с напряжением не было обнаружено и заказчикам такие паял - вполне довольны, оригинальный ST Link пылится в шкафчике. Неужто китайцы сэкономили на каких то резисторах. Про то что другой микроконтроллер паяют китайцы в своем ST Link в курсе - может быть и в этом дело.


Вернуться наверх
 
Не в сети
 Заголовок сообщения: Re: Микроконтроллеры STM32 (ARM Cortex-M3)
СообщениеДобавлено: Ср сен 02, 2015 12:36:49 
Это не хвост, это антенна
Аватар пользователя

Карма: 12
Рейтинг сообщений: 102
Зарегистрирован: Вс дек 02, 2012 03:13:48
Сообщений: 1433
Откуда: Калининград
Рейтинг сообщения: 0
oleg110592, ну если у тебя просто микроконтроллер который выполняет код и питается от напряжения 3-3.3V то видимо все хорошо. Но у меня эта штука прям не работала при любом чихе. Вот грабли, которые я насобирал буквально за пару дней.
- нестабильно работает с микроконтроллером, питающимся от литиевого аккумулятора (3.6V напряжение)
- нестабильно работает с микроконтроллером при питании 1.8V
- нестабильно работает с микроконтроллером, на котором работают 6 PWM каналов (суммарно на 50 мА)

При этом оригинальный ST Link не сбоит ни в одном из указанных случаев.


Вернуться наверх
 
Не в сети
 Заголовок сообщения: Re: Микроконтроллеры STM32 (ARM Cortex-M3)
СообщениеДобавлено: Ср сен 02, 2015 14:00:59 
Друг Кота
Аватар пользователя

Карма: 32
Рейтинг сообщений: 482
Зарегистрирован: Сб сен 10, 2011 17:46:25
Сообщений: 3832
Рейтинг сообщения: 0
при таких напряжениях понятно - нужен транслятор уровней (в оригинале SN74LVC2T45). 6 PWM почему непонятно, может просадка питания?.


Вернуться наверх
 
Не в сети
 Заголовок сообщения: Re: Микроконтроллеры STM32 (ARM Cortex-M3)
СообщениеДобавлено: Ср сен 02, 2015 14:28:56 
Мучитель микросхем

Карма: -2
Рейтинг сообщений: 0
Зарегистрирован: Пн авг 12, 2013 19:07:47
Сообщений: 494
Откуда: башкирия мелеуз
Рейтинг сообщения: 0
так что по моему вопросу-подойдет такой программатор или нет(по моим ссылкам)?
я задал конкретный вопрос-подойдет либо не подойдет?

за подсказку какой купить спасибо!уже заказал...


Вернуться наверх
 
Не в сети
 Заголовок сообщения: Re: Микроконтроллеры STM32 (ARM Cortex-M3)
СообщениеДобавлено: Ср сен 02, 2015 15:15:23 
Друг Кота
Аватар пользователя

Карма: 32
Рейтинг сообщений: 482
Зарегистрирован: Сб сен 10, 2011 17:46:25
Сообщений: 3832
Рейтинг сообщения: 0
судя по этому (из ссылки вашей платы):
Цитата:
С 5 В 3.3 В чип AMS1117-3.3

с вашей платой будет работать нормально


Вернуться наверх
 
Не в сети
 Заголовок сообщения: Re: Микроконтроллеры STM32 (ARM Cortex-M3)
СообщениеДобавлено: Ср сен 02, 2015 15:31:48 
Друг Кота
Аватар пользователя

Карма: 30
Рейтинг сообщений: 156
Зарегистрирован: Пн июл 28, 2008 22:12:01
Сообщений: 3604
Рейтинг сообщения: 0
balmer писал(а):
При этом оригинальный ST Link не сбоит ни в одном из указанных случаев.


Допили огрызок до оригинала -
http://www.ti.com/lit/ds/symlink/txb0108.pdf
http://www.ti.com/lit/ds/symlink/txs0108e.pdf

http://ru.aliexpress.com/premium/TXB010 ... ,202000056

http://ru.aliexpress.com/premium/TXS010 ... ,202000349

Мда, а когда я предупреждал о сей пакости некоторые с пеной у рта огрызались ... :)))


Вернуться наверх
 
Не в сети
 Заголовок сообщения: Re: Микроконтроллеры STM32 (ARM Cortex-M3)
СообщениеДобавлено: Сб ноя 05, 2016 22:12:13 
Говорящий с текстолитом

Карма: 11
Рейтинг сообщений: 94
Зарегистрирован: Вт янв 05, 2016 10:14:25
Сообщений: 1673
Откуда: поселок Мелеуз
Рейтинг сообщения: 0
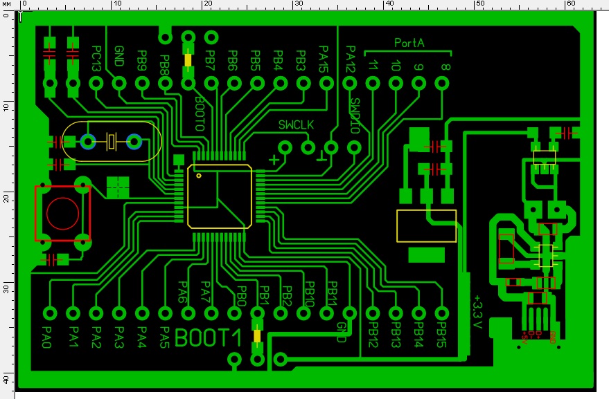
Купил cortex-м3 https://ru.aliexpress.com/item/1pcs-Arm-cortex-m3-stm32f103c8t6-stm32-core-board-development-board-Hot-Worldwide/32314951617.html подключил питание 5 в,хотел попобовать ст-линком залить что-нибудь аннет...стабилизато 3,3 в сильно греется,проверил-выход этого стабилизатора на минусе,выпаял стаб,конденсаторы на линии питания 3,3 в,все равно кз
значит stm32f103c8t6 дохлая?где кз понять не могу...
все детали выпаял,кз осталось,видимо на плате косяк...будем травить новую...

Добавлено after 5 hours 35 minutes 17 seconds:
чет все молчат...
нарисовал макетную плату-все ли правильно?программатор ST-LINK

Добавлено after 3 hours 27 minutes 51 second:
плату вытравил,аж 2 шт,есть ли такие кто будет против того что я начну изучение STM32 и буду описывать как все делал сразу меня тормозните :))
начну- вкл/выкл светодиода,потом мигание,потом...
в общем все как я понял из других источников и как я делаю
ЕСТЬ КТО ПРОТИВ?


Вложения:
IPG001.JPG [186.64 KiB]
Скачиваний: 555
Вернуться наверх
 
Не в сети
 Заголовок сообщения: Re: Микроконтроллеры STM32 (ARM Cortex-M3)
СообщениеДобавлено: Вс ноя 06, 2016 16:06:32 
Говорящий с текстолитом

Карма: 11
Рейтинг сообщений: 94
Зарегистрирован: Вт янв 05, 2016 10:14:25
Сообщений: 1673
Откуда: поселок Мелеуз
Рейтинг сообщения: 0
вот и готова платка,отмыть и начнем изучать
обнаружил кз-исправил
Изображение


Вернуться наверх
 
Не в сети
 Заголовок сообщения: Re: Микроконтроллеры STM32 (ARM Cortex-M3)
СообщениеДобавлено: Вс ноя 06, 2016 17:53:29 
Опытный кот
Аватар пользователя

Карма: 5
Рейтинг сообщений: 44
Зарегистрирован: Вт апр 26, 2011 13:58:36
Сообщений: 717
Откуда: Ростовская область
Рейтинг сообщения: 0
Novice user писал(а):
чет все молчат...
А что услышать то хотите?
Novice user писал(а):
ЕСТЬ КТО ПРОТИВ?
Я только за.


Вернуться наверх
 
Не в сети
 Заголовок сообщения: Re: Микроконтроллеры STM32 (ARM Cortex-M3)
СообщениеДобавлено: Вс ноя 06, 2016 18:05:29 
Говорящий с текстолитом

Карма: 11
Рейтинг сообщений: 94
Зарегистрирован: Вт янв 05, 2016 10:14:25
Сообщений: 1673
Откуда: поселок Мелеуз
Рейтинг сообщения: 0
скачал COOCOX,STM32 ST-LINK Utiliti,подключил к своей плате,все настроил как здесь http://easystm32.ru/for-beginners/8-soft-for-stm32,взял пример оттуда же только заменил PORTC на PORTA
из CooCox не прошивалось (пишет "Error: Connect failed, check config and cable connection",скачал файл и заменил-такая же петушка),прошил через STM32 ST-LINK Utiliti,светодиод заморгал
пока разбираюсь с программой,приходится гуглить каждую сточку что ясно понять что и зачем...

в сети море инфы по дискавери и практически нет инфы по кортексу,жаль...


Вернуться наверх
 
Не в сети
 Заголовок сообщения: Re: Микроконтроллеры STM32 (ARM Cortex-M3)
СообщениеДобавлено: Пн ноя 07, 2016 07:38:46 
Потрогал лапой паяльник

Карма: 4
Рейтинг сообщений: 35
Зарегистрирован: Чт ноя 29, 2012 08:27:22
Сообщений: 313
Рейтинг сообщения: 0
Novice user писал(а):
скачал COOCOX
cucoz помер чтоли? сайт недоступен.


Вернуться наверх
 
Не в сети
 Заголовок сообщения: Re: Микроконтроллеры STM32 (ARM Cortex-M3)
СообщениеДобавлено: Пн ноя 07, 2016 12:16:16 
Открыл глаза

Карма: 1
Рейтинг сообщений: -1
Зарегистрирован: Пт май 18, 2012 23:28:19
Сообщений: 57
Откуда: Питер
Рейтинг сообщения: 0
Подскажите чайнику по CCM RAM:
1) можно ли всю её отъесть под переменные, или она еще для чего-то может быть нужна?
2) можно ли туда "класть" stack и heap ? Или есть какие-то соображения почему так не надо делать?
------
Вопрос снимаю, разобрался.


Последний раз редактировалось dk_spb Пн ноя 07, 2016 15:16:00, всего редактировалось 1 раз.

Вернуться наверх
 
Не в сети
 Заголовок сообщения: Re: Микроконтроллеры STM32 (ARM Cortex-M3)
СообщениеДобавлено: Пн ноя 07, 2016 15:13:50 
Говорящий с текстолитом

Карма: 11
Рейтинг сообщений: 94
Зарегистрирован: Вт янв 05, 2016 10:14:25
Сообщений: 1673
Откуда: поселок Мелеуз
Рейтинг сообщения: 0
pixar писал(а):
Novice user писал(а):
скачал COOCOX
cucoz помер чтоли? сайт недоступен.

наверно умер...я скачивал со страницы (ссылка в моем предыдущем сообщении ) по ссылке в самом низу
"Скачать весь нужный софт"

разобрался почему не шьет из coocox-а,надо скопировать файл STLinkUSBDriver.dll из STM32 ST-LINK Utility в папку CooCox\CoIDE\flash (воде с заменой,точно не помню),теперь st-link шьет прямо из coocox


Вернуться наверх
 
Показать сообщения за:  Сортировать по:  Вернуться наверх
Начать новую тему Ответить на тему  [ Сообщений: 59 ]    , , 3

Часовой пояс: UTC + 3 часа


Кто сейчас на форуме

Сейчас этот форум просматривают: TEPEM и гости: 16


Вы не можете начинать темы
Вы не можете отвечать на сообщения
Вы не можете редактировать свои сообщения
Вы не можете удалять свои сообщения
Вы не можете добавлять вложения

Найти:
Перейти:  


Powered by phpBB © 2000, 2002, 2005, 2007 phpBB Group
Русская поддержка phpBB
Extended by Karma MOD © 2007—2012 m157y
Extended by Topic Tags MOD © 2012 m157y