Например TDA7294

Форум РадиоКот • Просмотр темы - Проблема с цифровым штангенциркулем (измеритель износа шин)
Форум РадиоКот
Здесь можно немножко помяукать :)

Текущее время: Сб дек 13, 2025 00:52:16

Часовой пояс: UTC + 3 часа


ПРЯМО СЕЙЧАС:



Начать новую тему Ответить на тему  [ Сообщений: 33 ]  1,  
Автор Сообщение
Не в сети
 Заголовок сообщения: Проблема с цифровым штангенциркулем (измеритель износа шин)
СообщениеДобавлено: Чт июн 27, 2024 13:12:30 
Родился

Зарегистрирован: Чт сен 25, 2014 10:51:11
Сообщений: 16
Рейтинг сообщения: 0
Доброго дня. Пытаюсь месяц уже победить подключение цифрового штангенциркуля (измеритель износа шин) к Ардуино.
Изображение
Подключал по разным схемам из интернета. (Единственное на некоторых использовалась Ардуино нано). У меня Ардуино Уно. Всё работает нормально, считываются данные, но в какой то момент сигнал пропадает. По осциллографу смотрю. Сигнал начинает плясать, плыть на углах где должен быть чёткий фронт.
Изображение
Со временем использования он ухудшается и затухает настолько что его уже сложно усилить.
Изображение
Подключал сначала питание на прямую с Ардуино через 3.3v контакт и резистор для понижения напряжения до 1,5v. Сигналы klock и Data усиливал транзисторами МП36А. Как итог глохнет сигнал на одном из выводов (Либо klock, либо Data) одновременно они не гаснут. После подключал питание через понижающий DC-DC преобразователь.
Изображение
Не поменялся результат. Увидел что кто то подключал через инвертирующий триггер Шмитта (К155ТЛ2).
Изображение
Попробовал и так, всё равно итог один... Однако у меня в последней попытке на микросхеме К155ТЛ2 отвалился контакт минус питания. И мне кажется напряжение пошло через контакты klock/data. Могло ли это послужить аналогичному исходу?

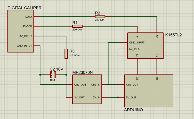
На данный момент схема выглядит так.
Изображение

Что посоветуете? Уже не знаю что и делать. У меня огромные надежды были на этот измеритель!

PS.
Заказал модуль питания с гальванической развзкой уже даже. Попробую сним ещё.
Изображение


Вернуться наверх
 
Не в сети
 Заголовок сообщения: Re: Проблема с цифровым штангенциркулем (измеритель износа ш
СообщениеДобавлено: Чт июн 27, 2024 23:48:21 
Друг Кота

Карма: 13
Рейтинг сообщений: 84
Зарегистрирован: Чт сен 20, 2007 14:08:00
Сообщений: 13796
Рейтинг сообщения: 0
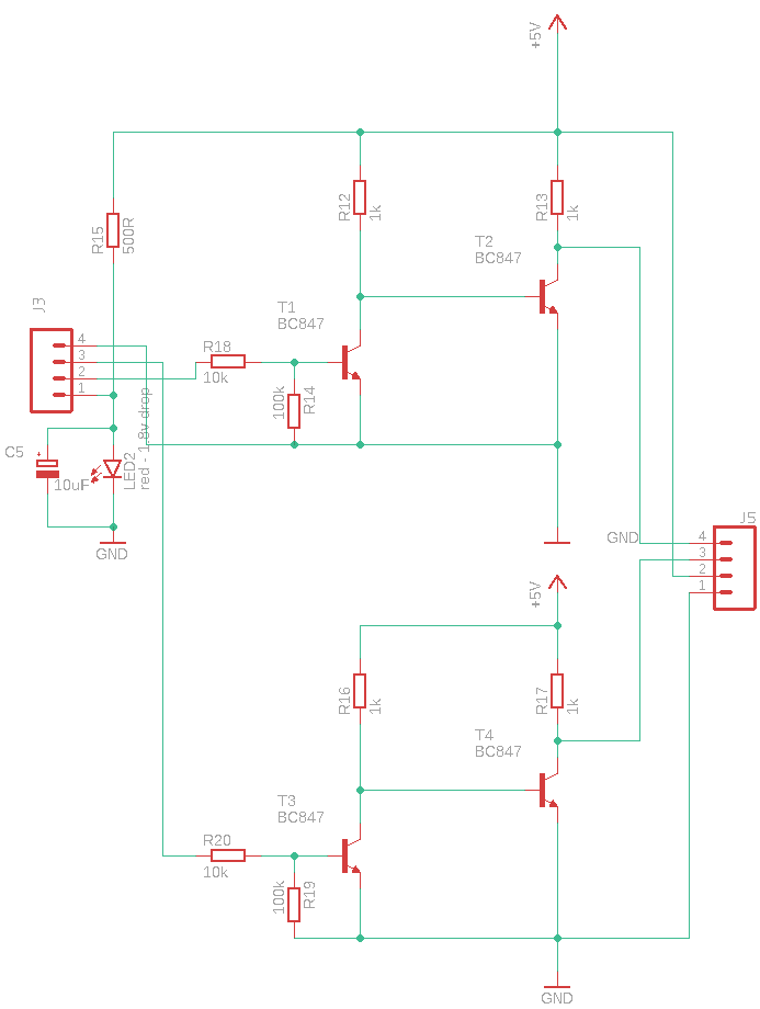
я делал такой интерфейс
Изображение Изображение Изображение

MIHAnik22 писал(а):
усиливал транзисторами МП36А.

:facepalm: выбрось это гавно и купи нормальные транзисторы современные, целые наборы продают за копейки

_________________
тематические ответы только в форуме, в приват не пишите


Вернуться наверх
 
Не в сети
 Заголовок сообщения: Re: Проблема с цифровым штангенциркулем (измеритель износа ш
СообщениеДобавлено: Чт июн 27, 2024 23:57:55 
Друг Кота

Карма: 67
Рейтинг сообщений: 1964
Зарегистрирован: Сб дек 18, 2021 19:25:32
Сообщений: 12867
Рейтинг сообщения: 0
Вот в чем беда Ардуино - шаблон, не позволящий выйти за пределы доски или внутрь её..

MIHAnik22, ATmega328, использующийся в Вашей Ардуине, прекрасно работает от 3.3 В, делая всю возню с согласованием ненужной.

kalobyte, выбрось это гавно (847 + резисторы) и купи нормальные цифровые транзисторы современные, целые наборы продают за копейки


Вернуться наверх
 
Не в сети
 Заголовок сообщения: Re: Проблема с цифровым штангенциркулем (измеритель износа ш
СообщениеДобавлено: Пт июн 28, 2024 00:26:53 
Друг Кота

Карма: 13
Рейтинг сообщений: 84
Зарегистрирован: Чт сен 20, 2007 14:08:00
Сообщений: 13796
Рейтинг сообщения: 0
да? скинь сцылы, а то я не в курсе даже их маркировки
Martian писал(а):
прекрасно работает от 3.3 В, делая всю возню с согласованием ненужной.

дурень, выход штангеля 1.5в, мега нихера не работает с таким уровнем

_________________
тематические ответы только в форуме, в приват не пишите


Вернуться наверх
 
Эиком - электронные компоненты и радиодетали
Не в сети
 Заголовок сообщения: Re: Проблема с цифровым штангенциркулем (измеритель износа ш
СообщениеДобавлено: Пт июн 28, 2024 00:36:27 
Друг Кота

Карма: 67
Рейтинг сообщений: 1964
Зарегистрирован: Сб дек 18, 2021 19:25:32
Сообщений: 12867
Рейтинг сообщения: 0
маркировки у производителей разные, у моих, например, вида MMUN2211LT1G, PDTD113ZT.215, DTA123EM3T5G

я не знаю питания этих измерителей, у ТС написано 3 В, исходил из этого. Ну, тогда достаточно два транзистора, четыре-то зачем? программно инвертировать дешевле

Добавлено after 4 minutes 57 seconds:
Re: Проблема с цифровым штангенциркулем (измеритель износа шин)
возможное напряжение питания ATmega328 указано 1.8. Для лог 1 необходимо 1.3 и меньше (на графике хреново понять температуры режим)
Так что, если 4 МГц достаточно, то дурень получаешься ты.
Более того, если не ошибаюсь с чтением графика, то при +25 и более, при питании 3 В вполне возможно будет работать с уровнем 1.5


Последний раз редактировалось Martian Пт июн 28, 2024 00:39:29, всего редактировалось 1 раз.

Вернуться наверх
 
Не в сети
 Заголовок сообщения: Re: Проблема с цифровым штангенциркулем (измеритель износа ш
СообщениеДобавлено: Пт июн 28, 2024 00:37:34 
Друг Кота

Карма: 13
Рейтинг сообщений: 84
Зарегистрирован: Чт сен 20, 2007 14:08:00
Сообщений: 13796
Рейтинг сообщения: 0
может автор сам толком не понял с питанием
инвертировать не стал, сделал как есть, потому что протокол вроде и простой, но можно накосячить
так-то я тоже думал сначала инвертировать, но перестраховался + сделал еще на оу, думал может разница какая есть

_________________
тематические ответы только в форуме, в приват не пишите


Вернуться наверх
 
Не в сети
 Заголовок сообщения: Re: Проблема с цифровым штангенциркулем (измеритель износа ш
СообщениеДобавлено: Пт июн 28, 2024 00:40:43 
Друг Кота

Карма: 67
Рейтинг сообщений: 1964
Зарегистрирован: Сб дек 18, 2021 19:25:32
Сообщений: 12867
Рейтинг сообщения: 0
ну, может и верно... два транзистора если для себя, припаять проще, чем копать чужой код и отлаживать...


Вернуться наверх
 
Не в сети
 Заголовок сообщения: Re: Проблема с цифровым штангенциркулем (измеритель износа ш
СообщениеДобавлено: Пт июн 28, 2024 11:00:43 
Родился

Зарегистрирован: Чт сен 25, 2014 10:51:11
Сообщений: 16
Рейтинг сообщения: 0
Благодарю за ответы. Питается данный ШЦ от 3-ёх вольтовой батарейки. У меня по мимо него уже испорченных два ШЩ лежат, они питались от батарейки 1,5 вольт.

с МП36А нормально работало. Каждый раз ШЦ странно себя ведёт. Первое подключение всё хорошо, Ардуино считывает данные на протяжении часа. Выводит в порт данные совпадающие с данными выводимыми на LCD ШЦ. На следующий день начинается такая штука, пропадает сигнал. Но как уже сказал транзисторы МП36А я заменил на инвертирующий триггер Шмитта (К155ТЛ2).

Martian, по поводу согласования, у меня помимо ШЦ к Ардуино подключены ШагДвиг и и безколлекторный движок, с ними не выйдет уйти на 3.3 вольт. Или может я не знаю как. Я просто подаю на эту систему 12 вольт в разъём питания Ардуино и на силовые части драйверов движков. Если я ШЦ подкручу к esp32 и уже с esp32 по i2c буду передавать данные, должно заработать вроде бы? Как думаете?


Вернуться наверх
 
Не в сети
 Заголовок сообщения: Re: Проблема с цифровым штангенциркулем (измеритель износа ш
СообщениеДобавлено: Пт июн 28, 2024 12:41:32 
Друг Кота

Карма: 67
Рейтинг сообщений: 1964
Зарегистрирован: Сб дек 18, 2021 19:25:32
Сообщений: 12867
Рейтинг сообщения: 0
Ну, надо видеть весь проект, а так-то что угодно будет работать, если оно в принципе может работать. А пока ESP32 с I2C видится здесь как пушка в воробья. Передавайте тогда уж по Wi-Fi


Вернуться наверх
 
Не в сети
 Заголовок сообщения: Re: Проблема с цифровым штангенциркулем (измеритель износа ш
СообщениеДобавлено: Пт июн 28, 2024 12:51:06 
Грызет канифоль

Карма: 13
Рейтинг сообщений: 86
Зарегистрирован: Чт ноя 06, 2014 13:09:06
Сообщений: 279
Рейтинг сообщения: 0
Я что-то не допонял. Если у тебя "ни с того ни с сего" падает уровень выходного сигнала штангенциркуля, то либо "косяк" какой-то, либо что-то "отваливается" (что-то не так с землей, питанием.....), либо штангенциркуль гавно - "в топку его"..

Отключай все своё. Так же ведет себя штангенциркуль (уровни нормальные, а потом ни с того ни с сего становятся "задавленные")?



PS. Почему не использовать трансляторы уровней? Вроде как специально для этого и сделаны.


Последний раз редактировалось viiv Пт июн 28, 2024 13:32:56, всего редактировалось 1 раз.

Вернуться наверх
 
Не в сети
 Заголовок сообщения: Re: Проблема с цифровым штангенциркулем (измеритель износа ш
СообщениеДобавлено: Пт июн 28, 2024 13:23:23 
Родился

Зарегистрирован: Чт сен 25, 2014 10:51:11
Сообщений: 16
Рейтинг сообщения: 0
Ну, надо видеть весь проект, а так-то что угодно будет работать, если оно в принципе может работать. А пока ESP32 с I2C видится здесь как пушка в воробья. Передавайте тогда уж по Wi-Fi


Схему я запостил в первом сообщении. А всё остальное отключено пока.

Я что-то не допонял. Если у тебя "ни с того ни с сего" падает уровень выходного сигнала штангенциркуля, то либо "косяк" какой-то, либо что-то "отваливается" (что-то не так с землей, питанием.....), либо штангенциркуль гавно - "в топку его"..

Отключай все своё. Так же ведет себя штангенциркуль (уровни нормальные, а потом ни с того ни с сего становятся "задавленные")?


Что именно всё своё? У меня запитана только Ардуина пока и через неё MP23070N а уже с него сам ШЦ. Я сказал про то что я питаю саму Ардуино 12 вольт с прицелом на то что мне нужны будут потом 12 вольт для полноценного проекта.


Вернуться наверх
 
Не в сети
 Заголовок сообщения: Re: Проблема с цифровым штангенциркулем (измеритель износа ш
СообщениеДобавлено: Пт июн 28, 2024 13:33:19 
Друг Кота

Карма: 67
Рейтинг сообщений: 1964
Зарегистрирован: Сб дек 18, 2021 19:25:32
Сообщений: 12867
Рейтинг сообщения: 0
MIHAnik22 писал(а):
Схему я запостил в первом сообщении. А всё остальное отключено пока.
О, сразу стало понятно (это с очень громадным сарказмом). Согласно Вашей схеме, данные с измерителя поступают в Ардуино, где, вероятно, и помирают, потому что из схемы и описания совершенно не видна дальнейшая работа с ними.


Вернуться наверх
 
Не в сети
 Заголовок сообщения: Re: Проблема с цифровым штангенциркулем (измеритель износа ш
СообщениеДобавлено: Пт июн 28, 2024 13:41:01 
Грызет канифоль

Карма: 13
Рейтинг сообщений: 86
Зарегистрирован: Чт ноя 06, 2014 13:09:06
Сообщений: 279
Рейтинг сообщения: 0
Что именно всё своё?


Всё. Прям всё. Так еще и от батарейки запитать - просто подключить осциллограф и смотреть.
У тебя же проблема что "вдруг" выходные уровни со штангенциркуля "задавливаются". Так? Или я не правильно понял? Если так, то надо изолировать проблему - понять где "косяк". Толку-то менять транзисторы и прочее если сам щтангель не исправен?

Если с батарейкой все Ok, никак не проявляется - подаем свое питание. И здесь все ok, подключаем трансляторы уровня... Т.е. шаг-за шагом... Ну не должен уровень (цифрового) сигнала "просто так" падать.

ЗЫ. Зачем транзисторы? Поставить транслятор уровней - вроде как дешевы и доступны и как раз для таких целей придуманы.


Последний раз редактировалось viiv Пт июн 28, 2024 14:09:57, всего редактировалось 1 раз.

Вернуться наверх
 
Не в сети
 Заголовок сообщения: Re: Проблема с цифровым штангенциркулем (измеритель износа ш
СообщениеДобавлено: Пт июн 28, 2024 14:04:57 
Друг Кота

Карма: 13
Рейтинг сообщений: 84
Зарегистрирован: Чт сен 20, 2007 14:08:00
Сообщений: 13796
Рейтинг сообщения: 0
у него транзистор старый течет, а вы херню тут придумываете

_________________
тематические ответы только в форуме, в приват не пишите


Вернуться наверх
 
Не в сети
 Заголовок сообщения: Re: Проблема с цифровым штангенциркулем (измеритель износа ш
СообщениеДобавлено: Пт июн 28, 2024 17:06:49 
Грызет канифоль

Карма: 13
Рейтинг сообщений: 86
Зарегистрирован: Чт ноя 06, 2014 13:09:06
Сообщений: 279
Рейтинг сообщения: 0
у него транзистор старый течет


Так это надо проверить и убедиться. Пока слабо представляю - то один, то другой "течет", в оба никогда не "текут"? Час "не течет", не "течет", а потом "вдруг как потечет"?
Даже если накоротко "протек" - в базе же резистор (какой?) - не должен выходной уровень штангеля "просаживаться".


Вернуться наверх
 
Не в сети
 Заголовок сообщения: Re: Проблема с цифровым штангенциркулем (измеритель износа ш
СообщениеДобавлено: Сб июн 29, 2024 00:46:45 
Друг Кота

Карма: 13
Рейтинг сообщений: 84
Зарегистрирован: Чт сен 20, 2007 14:08:00
Сообщений: 13796
Рейтинг сообщения: 0
течет переход кэ
это германиевый транзистор, их давно не делают, только на кремнии, потому что характеристики гавно
а этому транзистору лет 40 наверное минимум, что ты от него хочеш?

_________________
тематические ответы только в форуме, в приват не пишите


Вернуться наверх
 
Не в сети
 Заголовок сообщения: Re: Проблема с цифровым штангенциркулем (измеритель износа ш
СообщениеДобавлено: Сб июн 29, 2024 00:58:27 
Друг Кота

Карма: 67
Рейтинг сообщений: 1964
Зарегистрирован: Сб дек 18, 2021 19:25:32
Сообщений: 12867
Рейтинг сообщения: 0
к твоему сведению, кремний тоже гавно, так как есть карбид кремния и нитрид галлия, но и они тоже гавно, так как наверняка есть ещё какая-то неведомая хуйня, которая тоже гавно, потому что до тупика ещё далеко. Но если подумать, то тот же карбид кремния был гавном лет сто назад, даже как светодиод оказался гавном, и вместо него стали использовать германий. Ну не странно ли?
Так может, дело не в полупроводниках?


Вернуться наверх
 
Не в сети
 Заголовок сообщения: Re: Проблема с цифровым штангенциркулем (измеритель износа ш
СообщениеДобавлено: Сб июн 29, 2024 16:02:32 
Родился

Зарегистрирован: Чт сен 25, 2014 10:51:11
Сообщений: 16
Рейтинг сообщения: 0
Спасибо за ответы!

Описываю всю свою историю кратко.
Изначально было: 1,5v ШЦ (1,5v-исходя из вольтажа батарейки) Транзисторы МП36А и питание с Ардуино 3.3v с понижающим резистором до 1,5v. (честно говоря сначала я его жарил на 2 с чем то вольт) но он всё равно работал Clock и Data были в норме. Я его долго гонял в общей сложности наверное часа 3 (из них большее время уже питал 1,5v). После подключил все оставшиеся элементы в которые входил бесколлекторный и шаговый движки. Данные на ШЦ стали плясать крайне сильно. Я начал искать способ экранировать, после стали пропадать данные.

Второй подход: новый ШЦ тоже на 1,5v. Теперь я не включал движки. Использовал транзисторы МП36А и плату dc-dc преобразователя MP23070N для стабильного напряжения. Проработало крайне мало, и полу часа не вытянуло мне кажется.

Третий подход: новый ШЦ но уже на 3v (3v-исходя из вольтажа батарейки). Подключал логику через К155ТЛ2 и питание через MP23070N. Питал напряжением 3v. Просаживалось до 2.6v при запитанном ШЦ. Это его минимально необходимое напряжение, так как на напряжении ниже он отключался, либо тупил. Эту систему я тестировал долго, в районе двух часов. Осциллограмма показала что фронт стабильный. Я подключил систему к 12v но движки не запускал. Хотел посмотреть на помехи, помех не было. Радостный лёг спать. На следующий день уже хотел всё запускать, но решил проверить работате ли ШЦ. А он... опять ничего... смотрю осциллограмму а там та же картина, потухший сигнал... искал, искал, нашёл отвалившийся минусовой контакт у К155ТЛ2 и предположил что из за этого моя 3-я попытка провалилась.

Я не знаю так ли это, и опасаюсь того что если я подключу уже 4 по счёту ШЦ у него опять логический сигнал "сожмётся"...

Эта история мне кажется не нужна. Я просто рассказал чтобы было понимание что на какой стадии я использовал и то что от МП36А я уже отказался :)

viiv, Ничего о трансляторах не слышал. Мне достаточно будет набрать "транслятор уровней" в поисковике чтобы понять о чём речь, или вы можете что то конкретное предложить? :)


Вернуться наверх
 
Не в сети
 Заголовок сообщения: Re: Проблема с цифровым штангенциркулем (измеритель износа ш
СообщениеДобавлено: Сб июн 29, 2024 21:10:35 
Друг Кота

Карма: 13
Рейтинг сообщений: 84
Зарегистрирован: Чт сен 20, 2007 14:08:00
Сообщений: 13796
Рейтинг сообщения: 0
MIHAnik22 писал(а):
или вы можете что то конкретное предложить?

я тебе уже схему привел, которая работает даже на 1.5в шц

нарисуй всю схему, что ты там как подключил со всем питанием, двигателям и шц
из набора слов мало что понятно, может выбросы напряжения от двигателей и спалили шц
95% нихера не знают о фильтрах и развязках по питанию

_________________
тематические ответы только в форуме, в приват не пишите


Вернуться наверх
 
Не в сети
 Заголовок сообщения: Re: Проблема с цифровым штангенциркулем (измеритель износа ш
СообщениеДобавлено: Сб июн 29, 2024 22:51:18 
Родился

Зарегистрирован: Чт сен 25, 2014 10:51:11
Сообщений: 16
Рейтинг сообщения: 0
kalobyte, извините! Я обратился к viiv по поводу "транслятора уровней" или "преобразователь логических уровней". И под предложением имел в виду, что может посоветует обратить внимание на конкретную микросхему. Я вот нашёл "преобразователь логических уровней 8-канальный TXS0108E". Но он двунаправленный. Я хотел спросить это в моём случае не помешает?

Мне не сложно нарисовать всю схему, но всё таки проблема мне кажется в транзисторах была, как Вы отметили. Так как во втором подходе я питал Ардуино от USB разъёма. И полная схема была обесточена.


Вернуться наверх
 
Показать сообщения за:  Сортировать по:  Вернуться наверх
Начать новую тему Ответить на тему  [ Сообщений: 33 ]  1,  

Часовой пояс: UTC + 3 часа


Кто сейчас на форуме

Сейчас этот форум просматривают: нет зарегистрированных пользователей и гости: 11


Вы не можете начинать темы
Вы не можете отвечать на сообщения
Вы не можете редактировать свои сообщения
Вы не можете удалять свои сообщения
Вы не можете добавлять вложения

Найти:
Перейти:  


Powered by phpBB © 2000, 2002, 2005, 2007 phpBB Group
Русская поддержка phpBB
Extended by Karma MOD © 2007—2012 m157y
Extended by Topic Tags MOD © 2012 m157y