Например TDA7294

Форум РадиоКот • Просмотр темы - weldmaster иса 230 . сгорела дежурка
Форум РадиоКот
Здесь можно немножко помяукать :)

Текущее время: Пн фев 23, 2026 21:46:31

Часовой пояс: UTC + 3 часа


ПРЯМО СЕЙЧАС:



Начать новую тему Ответить на тему  [ Сообщений: 6 ] 
Автор Сообщение
 Заголовок сообщения: weldmaster иса 230 . сгорела дежурка
СообщениеДобавлено: Чт июн 19, 2025 21:25:27 
Открыл глаза

Зарегистрирован: Пн апр 06, 2015 10:55:49
Сообщений: 42
Рейтинг сообщения: 0
приветсвую всех . прошу помощи. направить так сказать в нужное русло
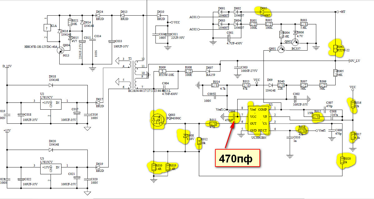
. в общем схема аппарата схожа с ресантой на uc3842. .и как я понял типовая неисправность для этих аппаратов . в итоге сгорел 22 ома 2вт по входу 310в. также резистор в цепи затвора полевого транзистора 22 ома ,шим uc3842 . .а также резистор 1.2 ома токового датчика . полевой транзистор живой . в общем заменил. все детали и пуск делаю через лампу по входу сварочника. в общем дежурка циклически пытается стартануть . в это время резистор 22вт 5вт по линии 310в питания дежурки неплохо так разогревается. пробовал. отдельно запитывать. шим на плате 20вольтами.микросхема даёт генерацию на затвор с коэфициентом заполнения примерно 95 процентов . осциллограф имеется . хотел скинуть схему и осцилограмы на ногах микросхемы. но не грузятся картинки

Добавлено after 6 minutes 11 seconds:
вроде загрузилось. вот ещё схема . позже скину осцилограмы


Вложения:
EcAAAgHivOA-1920.jpg [226.99 KiB]
Скачиваний: 167
orig.gif [34.68 KiB]
Скачиваний: 132
Вернуться наверх
 
 Заголовок сообщения: Re: weldmaster иса 230 . сгорела дежурка
СообщениеДобавлено: Чт июн 19, 2025 21:30:32 
Друг Кота
Аватар пользователя

Карма: 59
Рейтинг сообщений: 2246
Зарегистрирован: Чт янв 26, 2012 16:44:29
Сообщений: 19919
Откуда: Таксимо
Рейтинг сообщения: 0
Стабилизация как сделана? Q06 это кто и откуда?а

Добавлено after 2 minutes 34 seconds:
А понятно, стабилизируется по 2 ноге

_________________
Мои поставщики запчастей с отличной репутацией
texnomag.ru
radioremont.com
pl-1.org
4ip.info
elitan.ru


Вернуться наверх
 
 Заголовок сообщения: Re: weldmaster иса 230 . сгорела дежурка
СообщениеДобавлено: Чт июн 19, 2025 22:20:47 
Открыл глаза

Зарегистрирован: Пн апр 06, 2015 10:55:49
Сообщений: 42
Рейтинг сообщения: 0
осцилограмы с первой по 8 кроме земли


Вернуться наверх
 
 Заголовок сообщения: Re: weldmaster иса 230 . сгорела дежурка
СообщениеДобавлено: Чт июн 19, 2025 23:46:28 
Друг Кота
Аватар пользователя

Карма: 59
Рейтинг сообщений: 2246
Зарегистрирован: Чт янв 26, 2012 16:44:29
Сообщений: 19919
Откуда: Таксимо
Рейтинг сообщения: 0
С лабораторника поднимай питание шимки и по 2 ноге стабилизация должна начаться и шим заполнение уменьшится

_________________
Мои поставщики запчастей с отличной репутацией
texnomag.ru
radioremont.com
pl-1.org
4ip.info
elitan.ru


Вернуться наверх
 
Эиком - электронные компоненты и радиодетали
 Заголовок сообщения: Re: weldmaster иса 230 . сгорела дежурка
СообщениеДобавлено: Пн июн 23, 2025 21:41:09 
Первый раз сказал Мяу!

Зарегистрирован: Ср сен 07, 2011 19:22:45
Сообщений: 25
Рейтинг сообщения: 0
Все таки если не менял полевой транзистор, то лучше поменяй (скорей всего медленно закрывается).
А так же посмотри трансформатор, бывали случаи поджаривалась обмотка (витковое КЗ).


Вернуться наверх
 
 Заголовок сообщения: Re: weldmaster иса 230 . сгорела дежурка
СообщениеДобавлено: Сб сен 06, 2025 10:21:03 
Родился

Зарегистрирован: Ср авг 06, 2025 04:45:18
Сообщений: 5
Рейтинг сообщения: 0
Похоже, проблема всё ещё кроется в схеме запуска и токоограничивающем резисторе. Рекомендую проверить цепь питания и цепи дискретизации вокруг UC3842, чтобы определить, не являются ли обратная связь или нестабильное питание причиной повторяющихся попыток запуска. Загрузка формы сигнала поможет нам точнее оценить ситуацию.


Вернуться наверх
 
Показать сообщения за:  Сортировать по:  Вернуться наверх
Начать новую тему Ответить на тему  [ Сообщений: 6 ] 

Часовой пояс: UTC + 3 часа


Вы не можете начинать темы
Вы не можете отвечать на сообщения
Вы не можете редактировать свои сообщения
Вы не можете удалять свои сообщения
Вы не можете добавлять вложения

Найти:
Перейти:  


Powered by phpBB © 2000, 2002, 2005, 2007 phpBB Group
Русская поддержка phpBB
Extended by Karma MOD © 2007—2012 m157y
Extended by Topic Tags MOD © 2012 m157y