Например TDA7294

Форум РадиоКот • Просмотр темы - как правильно разводить печатные платы???
Форум РадиоКот
Здесь можно немножко помяукать :)

Текущее время: Пн фев 23, 2026 21:37:03

Часовой пояс: UTC + 3 часа


ПРЯМО СЕЙЧАС:



Начать новую тему Ответить на тему  [ Сообщений: 413 ]    , , , , 5, , , ...  
Автор Сообщение
 Заголовок сообщения:
СообщениеДобавлено: Пн янв 11, 2010 20:25:02 
Вымогатель припоя
Аватар пользователя

Карма: 1
Рейтинг сообщений: 0
Зарегистрирован: Вт дек 22, 2009 02:24:50
Сообщений: 512
Рейтинг сообщения: 0
~Vlad~ писал(а):
В ВЧ технике процессы куда более сложные, и там разводка земли и проводников дело не простое, при серьезном подходе макеты плат экспортируют в спец ПО ( не буду рекламировать) и моделируют сигнала на каждой дорожке, анализируя наводки и искажения.

Вот вот, а в СВЧ технике даже каждый поворот дорожки строго определен и требует моделирования. Называется это микрополосковые линии, тоже есть пакет microwave office


Вернуться наверх
 
 Заголовок сообщения:
СообщениеДобавлено: Ср янв 13, 2010 10:06:11 
Открыл глаза
Аватар пользователя

Зарегистрирован: Пт фев 29, 2008 11:39:20
Сообщений: 70
Рейтинг сообщения: 0
Медали: 1
Получил миской по аватаре (1)
Я развожу диптрейсом. С самого начала, пока только им. Для новичков ИМХО самое оно. Есть возможность и в ручном режиме и в автоматическом разводить платы. Если схема большая развожу на автомате, если не очень вручную ( ИМХО сам всегда аккуратнее и компактнее сделаешь). Правда после автомата всегда корректирую плату - уж очень много ненужных перемычек делает в тех местах где явно можно сделать проще.


Вернуться наверх
 
 Заголовок сообщения:
СообщениеДобавлено: Ср янв 13, 2010 14:12:56 
Друг Кота

Карма: 6
Рейтинг сообщений: 11
Зарегистрирован: Сб мар 07, 2009 20:44:36
Сообщений: 4435
Рейтинг сообщения: 0
я всегда лайоутом делаю.

удобный интерфейс)))
может, мне просто неохото узнавать другие программы? :P

_________________
Не умеешь - не берись, но не взявшись не научишься...


Вернуться наверх
 
 Заголовок сообщения:
СообщениеДобавлено: Вс янв 17, 2010 14:06:48 
Вымогатель припоя
Аватар пользователя

Карма: 1
Рейтинг сообщений: 0
Зарегистрирован: Вт дек 22, 2009 02:24:50
Сообщений: 512
Рейтинг сообщения: 0
Stalker46 писал(а):
я всегда лайоутом делаю.

удобный интерфейс)))
может, мне просто неохото узнавать другие программы? :P

В стародавние времена, когда не было инета, а пикад было изучать влом - делал платы в фотошопе и ничего, нормально всё получалось.


Вернуться наверх
 
Эиком - электронные компоненты и радиодетали
 Заголовок сообщения:
СообщениеДобавлено: Ср янв 27, 2010 20:16:48 
Это не хвост, это антенна
Аватар пользователя

Карма: 4
Рейтинг сообщений: 16
Зарегистрирован: Вс сен 20, 2009 00:23:17
Сообщений: 1391
Откуда: Жидостан
Рейтинг сообщения: 0
Народ, а бумага растворяется в хлорном железе или залипшая бумага между дорожками станет причиной их слияния?

_________________
Существует миф, о том, что дырявые вечно суют свой нос не в свое дело, ввиду необоснованного ЧСВ. Не правда! Это не миф! )))


Вернуться наверх
 
 Заголовок сообщения:
СообщениеДобавлено: Ср янв 27, 2010 22:16:20 
Друг Кота

Карма: 6
Рейтинг сообщений: 11
Зарегистрирован: Сб мар 07, 2009 20:44:36
Сообщений: 4435
Рейтинг сообщения: 0
да, глянец это не шутки...
я так плату чет не запорол когда то...

_________________
Не умеешь - не берись, но не взявшись не научишься...


Вернуться наверх
 
 Заголовок сообщения: Re: как правильно разводить печатные платы???
СообщениеДобавлено: Пн мар 22, 2010 00:50:54 
Родился

Зарегистрирован: Вс мар 14, 2010 13:54:43
Сообщений: 16
Рейтинг сообщения: 0
http://radiokot.ru/circuit/analog/home/03/ - плиз,кто разбирается скажите ширину дорожек для этой схемы.Я в SL5.0 нарисовал 0.8 мм + ещё между ножками микросхемы дорожек напропускал шириной 0.4мм(можно так делать?).А ведь питание ~220В.


Вернуться наверх
 
 Заголовок сообщения: Re: как правильно разводить печатные платы???
СообщениеДобавлено: Пн мар 22, 2010 15:33:12 
Друг Кота

Карма: 6
Рейтинг сообщений: 11
Зарегистрирован: Сб мар 07, 2009 20:44:36
Сообщений: 4435
Рейтинг сообщения: 0
ничего страшного, только дорожки в цепи питания можешь залудить.

_________________
Не умеешь - не берись, но не взявшись не научишься...


Вернуться наверх
 
 Заголовок сообщения: Re: как правильно разводить печатные платы???
СообщениеДобавлено: Вт апр 06, 2010 01:08:42 
Опытный кот
Аватар пользователя

Карма: 9
Рейтинг сообщений: 45
Зарегистрирован: Чт мар 04, 2010 12:38:27
Сообщений: 762
Рейтинг сообщения: 0
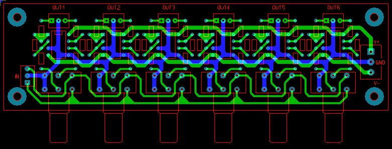
Делаю усилитель-разветвитель для шести пар наушников на ОУ NE5532.
Нарыл схемку в инете.
http://www.paia.com/prodimages/hdasch.pdf
У меня вот такая двусторонняя плата получилась:
Вложение:
Комментарий к файлу: Вся беда в том, что на каждый оу нужно пиание и сигналы развести...
HDA.JPG [59.86 KiB]
Скачиваний: 1215

_________________
Против лома - нет приема! ...разве что, Закона Ома!
Лом ужасен и велик! Но... хороший проводник!


Вернуться наверх
 
 Заголовок сообщения: Re:
СообщениеДобавлено: Вс апр 11, 2010 22:46:14 
Это не хвост, это антенна
Аватар пользователя

Карма: 20
Рейтинг сообщений: 188
Зарегистрирован: Вс мар 28, 2010 12:52:22
Сообщений: 1368
Откуда: Беларусь
Рейтинг сообщения: 0
Vladator писал(а):
Попробуй освоить Пикад 2001-2004,
там рисуешь схему--передаёшь в разводчик плат и все связи хорошо видно-----где пересекаються,где нет . :shock: можно покрутить схемку по всякому :P
Время только нужно для освоения и библиотеки поискать надо или нарисовать :oops:
у меня только проблем с перемічками--никак не могу их прямо в разрів связей вкинуть :oops: :cry: ---тут спринт прикольнее будет :lol:

Чтобы исчезли Ваши проблемы необходимо, используя RouteAdvanced, начать дорожку, довести до места будущей перемычки (пересечение и т.п.), остановить (левая кнопка), и, нажав правую выбрать Suspend w/Via - получится переход на другой слой, необходимый для создания перемычки. Связь присваивается к полученному переходу!
Таким образом при альтернативной трассировке получаются пресловутые джамперы.


Вложения:
2.jpg [167.77 KiB]
Скачиваний: 988
1.jpg [60.1 KiB]
Скачиваний: 1204

_________________
«Еще я хотел бы, чтобы наши ученые изобрели какой-то новый источник энергии, чтобы мы на коленях не ползали даже перед нашими братьями, умоляя их и выпрашивая тонну нефти или кубометр газа», — рассказал белорусский президент.
Вернуться наверх
 
 Заголовок сообщения: Re: как правильно разводить печатные платы???
СообщениеДобавлено: Вс июн 20, 2010 14:28:49 
Поставщик валерьянки для Кота
Аватар пользователя

Карма: 7
Рейтинг сообщений: 5
Зарегистрирован: Пт ноя 06, 2009 07:31:42
Сообщений: 2228
Рейтинг сообщения: 0
Незнаю куда спрашивать,и по сему сюда спрашиваю.Есть ли такая прога на русском языке,где рисуеш схему,а она сама примерно платку разводит,и есть ли русификатор на дип трэйс?


Вернуться наверх
 
 Заголовок сообщения: Re: как правильно разводить печатные платы???
СообщениеДобавлено: Вс июн 20, 2010 15:02:55 
Вымогатель припоя
Аватар пользователя

Карма: -11
Рейтинг сообщений: 15
Зарегистрирован: Ср фев 17, 2010 22:03:40
Сообщений: 600
Откуда: Омут
Рейтинг сообщения: 0
Я удивляюсь http://www.diptrace.com/lang/lang_ru.exe


Вернуться наверх
 
 Заголовок сообщения: Re: как правильно разводить печатные платы???
СообщениеДобавлено: Ср июл 21, 2010 22:09:51 
Вымогатель припоя
Аватар пользователя

Карма: 1
Рейтинг сообщений: 4
Зарегистрирован: Пт окт 16, 2009 21:00:37
Сообщений: 579
Откуда: СПб
Рейтинг сообщения: 0
yurgenfon Согласен весьма. Хотя может быть у VLAD1996B нет столько интернета чтоб глубже копнуть. Но фокус в другом еще есть. Любая программа для трассировки значительно глупее живого человека. Не сможет сама она правильно расставить элементы и развести дорожки как надо. Тут как хочешь, но голову включай. И как ни крути - надо учиться - методом проб и ошибок.

_________________
Когда не знаешь, что именно ты делаешь, делай это тщательно.


Вернуться наверх
 
 Заголовок сообщения: Re: как правильно разводить печатные платы???
СообщениеДобавлено: Пт сен 24, 2010 11:17:24 
Родился

Зарегистрирован: Пт янв 08, 2010 21:52:40
Сообщений: 19
Рейтинг сообщения: 0
Ребята спасибо за советы, но сделать свод правил из постов мне не удается.

Уменьшение паразитных емкостей - для этого надо дальше разносить дорожки с высокочастотными сигналами? Если да, то насколько дальше.

Платы черчу в Eagle. Сейчас делаю инвертирующий усилитель для коротких импульсов ~ 1мкс. ОУ затягивает передний фронт и задний. Как в результате возник вопрос:

Как правильно разводить платы. Подскажите в инете статьи и (или) книги по этому делу.

Спасибо


Вернуться наверх
 
 Заголовок сообщения: Re: как правильно разводить печатные платы???
СообщениеДобавлено: Сб окт 09, 2010 00:24:49 
Первый раз сказал Мяу!

Зарегистрирован: Вт май 04, 2010 21:40:43
Сообщений: 23
Рейтинг сообщения: 0
Если кому не сложно,не могли бы помочь с разведением вот этой схемы( если возможно одностороннюю)...Заранее спасибо :beer:


Вложения:
Схема.GIF [60.19 KiB]
Скачиваний: 1408
Вернуться наверх
 
 Заголовок сообщения: Re: как правильно разводить печатные платы???
СообщениеДобавлено: Вт ноя 09, 2010 22:57:35 
Первый раз сказал Мяу!
Аватар пользователя

Зарегистрирован: Ср июл 25, 2007 02:14:54
Сообщений: 25
Откуда: Калуга
Рейтинг сообщения: 0
последний пост еще актуален?есть желание помочь, и возможность тоже

_________________
Одна голова хорошо, а много голов лучше)))))


Вернуться наверх
 
 Заголовок сообщения: Re: как правильно разводить печатные платы???
СообщениеДобавлено: Ср ноя 10, 2010 21:52:07 
Открыл глаза

Зарегистрирован: Сб янв 03, 2009 21:25:15
Сообщений: 75
Рейтинг сообщения: 0
у знакомая схемка .................. примусс3 спектрум http://www.primuss3.com/ так вроде давно уже печатки народ под него развел и поделился на своем форуме http://forum.primuss3.com/viewforum.php ... 4633698072


Вернуться наверх
 
 Заголовок сообщения: Re: как правильно разводить печатные платы???
СообщениеДобавлено: Чт ноя 11, 2010 19:25:08 
Первый раз сказал Мяу!

Зарегистрирован: Вт май 04, 2010 21:40:43
Сообщений: 23
Рейтинг сообщения: 0
alexei_ писал(а):
у знакомая схемка .................. примусс3 спектрум http://www.primuss3.com/ так вроде давно уже печатки народ под него развел и поделился на своем форуме http://forum.primuss3.com/viewforum.php ... 4633698072

Так там двухсторонняя,а я хотел бы одну...И под SMD надо корпус
:))


Вернуться наверх
 
 Заголовок сообщения: Re: как правильно разводить печатные платы???
СообщениеДобавлено: Пн ноя 15, 2010 20:24:39 
Встал на лапы
Аватар пользователя

Зарегистрирован: Вс окт 10, 2010 15:05:37
Сообщений: 137
Откуда: Чрево
Рейтинг сообщения: 0
http://www.chipdip.ru/product/fr4-400x500mm.aspx
такой стеклотекстоли он фольгираванный ?
подойдёт для печати на него ?

_________________
Когда хочешь сделать лучше - получается, ещё лучше - получается, ещё лучше - и...


Вернуться наверх
 
 Заголовок сообщения: Re: как правильно разводить печатные платы???
СообщениеДобавлено: Чт ноя 18, 2010 13:56:53 
Поставщик валерьянки для Кота
Аватар пользователя

Карма: 2
Рейтинг сообщений: 1
Зарегистрирован: Сб сен 11, 2010 13:45:01
Сообщений: 1946
Откуда: Екатеринбург
Рейтинг сообщения: 0
ПРивет коты! Вот почитал темку (но не все) , но вот что не очень понятно тута были упоминания что в прогу можна загрузит схему и энта прога все разведет и сделает? так? или нет?

а то вот много фоток видел у людев все транзисторы в рядок резисторы в рядок - так делается что просто распологаем элементы как хотим и соединяем дорожками - но перемычек опять тут не избежать, а особенно если схема ВЧ ток если их потолше та покороче?

а вот вообще есть ли разница как для разных плат разводку делать для ВЧ, НЧ цифровых?

_________________
Ко мне можно на "ты", так даже лучше!


Вернуться наверх
 
Показать сообщения за:  Сортировать по:  Вернуться наверх
Начать новую тему Ответить на тему  [ Сообщений: 413 ]    , , , , 5, , , ...  

Часовой пояс: UTC + 3 часа


Вы не можете начинать темы
Вы не можете отвечать на сообщения
Вы не можете редактировать свои сообщения
Вы не можете удалять свои сообщения
Вы не можете добавлять вложения

Найти:
Перейти:  


Powered by phpBB © 2000, 2002, 2005, 2007 phpBB Group
Русская поддержка phpBB
Extended by Karma MOD © 2007—2012 m157y
Extended by Topic Tags MOD © 2012 m157y