Например TDA7294

Форум РадиоКот • Просмотр темы - Передатчик c WFM на кварце.
Форум РадиоКот
Здесь можно немножко помяукать :)

Текущее время: Пт ноя 21, 2025 20:38:35

Часовой пояс: UTC + 3 часа


ПРЯМО СЕЙЧАС:



Начать новую тему Ответить на тему  [ Сообщений: 54 ]  1, ,  
Автор Сообщение
Не в сети
 Заголовок сообщения: Передатчик c WFM на кварце.
СообщениеДобавлено: Сб фев 11, 2012 11:40:09 
Родился

Зарегистрирован: Вт янв 17, 2012 19:50:02
Сообщений: 10
Откуда: Магнитогорск
Рейтинг сообщения: 0
Хотелось бы собрать передатчик на кварце что бы слушать музыку на магнитофончике и телефоне, т.е. частота от 80 до 108 Мгц. Есть кварц на 26.6017 Мгц.
Дайте, пожалуйста,простую схему на 2-3 транзисторах, чтобы передавалось метров на 20, много не надо главное качество. Буду очень благодарен.


Вернуться наверх
 
Не в сети
 Заголовок сообщения: Re: Передатчик на кварце
СообщениеДобавлено: Сб фев 11, 2012 11:52:42 
Друг Кота
Аватар пользователя

Карма: 72
Рейтинг сообщений: 1153
Зарегистрирован: Чт ноя 20, 2008 04:20:48
Сообщений: 8072
Откуда: КурскЪ
Рейтинг сообщения: 0
Изображение
http://www.chipinfo.ru/literature/radio ... 53-54.html

_________________
Принимаю вас 595+40db на уровне шумов на кухонный приёмник,антенна наружка-магнитная катушка..работает "Акация",вот такая информация.Роман.73!!!
"50 КСВ 075", UA3112SWL
Изображение


Вернуться наверх
 
Не в сети
 Заголовок сообщения: Re: Передатчик на кварце
СообщениеДобавлено: Сб фев 11, 2012 12:23:05 
Родился

Зарегистрирован: Вт янв 17, 2012 19:50:02
Сообщений: 10
Откуда: Магнитогорск
Рейтинг сообщения: 0
RA3WSI
Спасибо конечно, но для первых двух мне опыта не хватит собрать, а как последняя я уже собирал.
Хотелось бы именно на кварце, хочу вникнуть в принцип работы подобных устройств.
Flasher
Тоже спасибо - но у меня нет возможности купить микросхемы :(
А можно ли собрать передатчик на следующей микросхеме - К174АФ5?


Вернуться наверх
 
Не в сети
 Заголовок сообщения: Re: Передатчик на кварце
СообщениеДобавлено: Сб фев 11, 2012 12:38:37 
Друг Кота
Аватар пользователя

Карма: 49
Рейтинг сообщений: 60
Зарегистрирован: Чт ноя 05, 2009 01:35:25
Сообщений: 5318
Откуда: Красноярский кр.
Рейтинг сообщения: 0
По ссылке правильно написано, простыми способами не получиться обеспечить необходимую девиацию частоты с вашим резонатором. Но, если учесть, что Ваш резонатор скорей всего работает на гармонике, можно попробовать именно эту схему. Если есть желание. А простой путь, приобрести автомобильный ФМ модулятор :)


Вернуться наверх
 
Эиком - электронные компоненты и радиодетали
Не в сети
 Заголовок сообщения: Re: Передатчик на кварце
СообщениеДобавлено: Сб фев 11, 2012 12:40:13 
Друг Кота
Аватар пользователя

Карма: 72
Рейтинг сообщений: 1153
Зарегистрирован: Чт ноя 20, 2008 04:20:48
Сообщений: 8072
Откуда: КурскЪ
Рейтинг сообщения: 0
В передатчике с кварцем если не применить умножение частоты будет ускополосная ЧМ.
Проще купить стереомодулятор и подключить к нч выходу тв.Там и синтезатор частоты и стереосигнал.Цена вопроса от 300р и выше.
Разбирается стереомодулятор и в "ноге" убираеш стабилизатор 12в,и тогда можно смело питать от 5в.
А также прослушивать музыку с флэшки.
Сергей опередил. :)

_________________
Принимаю вас 595+40db на уровне шумов на кухонный приёмник,антенна наружка-магнитная катушка..работает "Акация",вот такая информация.Роман.73!!!
"50 КСВ 075", UA3112SWL
Изображение


Последний раз редактировалось RA3WSI Сб фев 11, 2012 12:49:54, всего редактировалось 1 раз.

Вернуться наверх
 
Не в сети
 Заголовок сообщения: Re: Передатчик на кварце
СообщениеДобавлено: Сб фев 11, 2012 12:48:39 
Родился

Зарегистрирован: Вт янв 17, 2012 19:50:02
Сообщений: 10
Откуда: Магнитогорск
Рейтинг сообщения: 0
Ну чтож, буду совершенствовать свои знания.
RA3WSI а можно поподробнее про умножитель частоты?
А насчет купить стереомодулятор - предпочитаю простому пути - путь интересный и познавательный.


Вернуться наверх
 
Не в сети
 Заголовок сообщения: Re: Передатчик на кварце
СообщениеДобавлено: Сб фев 11, 2012 12:49:20 
Модератор
Аватар пользователя

Карма: 158
Рейтинг сообщений: 1600
Зарегистрирован: Пт апр 28, 2006 15:26:07
Сообщений: 11940
Откуда: Россия.
Рейтинг сообщения: 0
Медали: 2
Мявтор 3-й степени (1) Лучший человек Форума 2017 (1)
передатчик на кварце что бы слушать музыку
Получить высокое качество звука в кварцевом передатчике с широкополосной ЧМ не получится.
Если не гнаться за качеством, то один из вариантов, как сделать кварцованный передатчик с широкополосной модуляцией можно посмотреть в этой теме.
viewtopic.php?p=695502#p695502
В задающем генераторе включены параллельно два одинаковых кварца, что позволяет сделать широкополосную модуляцию с минимумом каскадов умножения.
aen писал(а):
Изображение

Третий жук, хотя жуком его можно назвать с натяжкой, т.к. мощность его порядка 100 мвт. Делал только для интереса. Хотел посмотреть как получится широкополосная модуляция в кварцованном генераторе.
Размер макетной платы 27х100 мм. Брал по размерам четырех элементов АА.
В принципе такой можно в сетевой удлинитель засунуть и питать от сети. Можно и от без трансформаторного блока с гасящим конденсатором. Можно добавить пару транзисторов и получить мощность порядка 5 вт.
Жук кварцованный с широкополосной модуляцией. Идея получения широкополосной модуляции в кварцевом генераторе взята отсюда.
http://rfanat.ru/s3/s-vxo.html
http://rfanat.ru/s3/svxo-exp.html
Стабильность частоты можно оценить как 1/10 от ширины перестройки кварцев. У меня перестройка получилась 150 кгц и стабильность порядка 15 кгц при приеме на приемник с широкополосной ЧМ думаю нормально.
Основная деталь в таком генераторе, это катушка включенная последовательно с кварцем. Добротность её не важна и для того, что бы не возникли паразитные колебания её даже шунтируют резистором, но у неё должна быть маленькая паразитная ёмкость, иначе широкополосной модуляции получить невозможно. В данном случае намотана секциями. Пять секций по шесть витков. Внутрь вставлен ферритовый стержень диаметром 2,6 мм, длиной 15 мм.
Здесь более подробно писал про эту катушку.
viewtopic.php?p=231909#p231909
Еще нужно установить на коллекторе VТ2 напряжение равное половине питания с помощью резистора R4.
Контур L2С8 настроен на частоту 48 мгц, затем следует усилитель и дальше удвоитель по моей любимой схеме. На выходе стоит усилитель на двух параллельно соединенных маломощных транзисторах. Это не то, что хорошо. Просто ничего другого не было под рукой.
На транзисторе VТ3 собран стабилизатор напряжения для варикапа. Напряжение на его коллекторе около четырех вольт. Устанавливается резистором R7, можно и с помощью R8 немного подкорректировать.
Между генератором и усилителем стоит экран. Что бы разнести катушки L2 и L3 на максимальное расстояние, в усилителе поставил транзистор p-n-p.
Выбор транзисторов не оптимальный. Конечно вместо КТ3107 лучше поставить КТ363, но здесь и данного транзистора оказалось достаточно.
В настройке довольно сложна и минимум, что нужно, то это осциллограф хотя бы с полосой 5 мгц как у меня, но 16 мгц на нем еще видно и можно увидеть паразитную модуляцию в генераторе, если она там возникнет и частотомер. Конечно нужен еще диодный пробник, но его можно самому сделать.

Про эту ссылку на форуме тоже не забыть.
viewtopic.php?p=231909#p231909
Также можно почитать здесь про ЧМ модуляцию в кварцевом генераторе, в том числе и WFM
https://radiokot.ru/start/analog/practice/09/
Также на форуме есть тема по перестройке кварцевых генераторов.
viewtopic.php?p=75880#p75880


Вложения:
2Перестройка кв_ген.doc [316.5 KiB]
Скачиваний: 351
Вернуться наверх
 
Не в сети
 Заголовок сообщения: Re: Передатчик на кварце
СообщениеДобавлено: Сб фев 11, 2012 12:56:47 
Друг Кота
Аватар пользователя

Карма: 72
Рейтинг сообщений: 1153
Зарегистрирован: Чт ноя 20, 2008 04:20:48
Сообщений: 8072
Откуда: КурскЪ
Рейтинг сообщения: 0
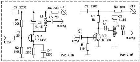
RA3WSI а можно поподробнее про умножитель частоты?
Если вкратце то это усилительный каскад работающий в ключевом режиме и в коллектор включен контур настроенный на частоту 2f или 3f.Каскад спецом искажает форму сигнала,при этом получается куча гармоник. (ломать не строить) :)
Контур выделяет вторую или третью гармонику,а дальше можно на следующий каскад умножителя подать или усилителя.
Вот две простые схемы умножителей частоты.Во второй схеме как раз транз работает в ключевом режиме.
Изображение
Вложение:
умн частоты.JPG [20.42 KiB]
Скачиваний: 6099


Для получения требуемой девиации частоты (до 50 кГц), обеспечивающей необходимую громкость при приеме,можно путем частотной модуляции кварцевого генератора, работающего на относительно низкой частоте в несколько мегагерц, и последующего умножения частоты.Надо будет частоту кварцевого генератора умножать в 11раз.

_________________
Принимаю вас 595+40db на уровне шумов на кухонный приёмник,антенна наружка-магнитная катушка..работает "Акация",вот такая информация.Роман.73!!!
"50 КСВ 075", UA3112SWL
Изображение


Вернуться наверх
 
Не в сети
 Заголовок сообщения: Re: Передатчик на кварце
СообщениеДобавлено: Сб фев 11, 2012 13:27:21 
Друг Кота
Аватар пользователя

Карма: 72
Рейтинг сообщений: 1153
Зарегистрирован: Чт ноя 20, 2008 04:20:48
Сообщений: 8072
Откуда: КурскЪ
Рейтинг сообщения: 0
Или будеш заморачиваться с умножением частоты или собери не кварцованый передатчик.
Вот например Веронику.
Изображение
http://vrtp.ru/index.php?act=categories ... rticle=301

_________________
Принимаю вас 595+40db на уровне шумов на кухонный приёмник,антенна наружка-магнитная катушка..работает "Акация",вот такая информация.Роман.73!!!
"50 КСВ 075", UA3112SWL
Изображение


Вернуться наверх
 
Не в сети
 Заголовок сообщения: Re: Передатчик на кварце
СообщениеДобавлено: Сб фев 11, 2012 13:31:06 
Модератор
Аватар пользователя

Карма: 158
Рейтинг сообщений: 1600
Зарегистрирован: Пт апр 28, 2006 15:26:07
Сообщений: 11940
Откуда: Россия.
Рейтинг сообщения: 0
Медали: 2
Мявтор 3-й степени (1) Лучший человек Форума 2017 (1)
Зачем куда то ходить за "Вероникой" если она здесь на сайте есть.
И статья и её обсуждение.
https://www.google.ru/search?hl=ru&sour ... SroNt2x6zI


Вернуться наверх
 
Не в сети
 Заголовок сообщения: Re: Передатчик на кварце
СообщениеДобавлено: Сб фев 11, 2012 13:31:57 
Родился

Зарегистрирован: Вт янв 17, 2012 19:50:02
Сообщений: 10
Откуда: Магнитогорск
Рейтинг сообщения: 0
RA3WSI Спасибо Вам, короче буду изучать теоретическую часть пока.
Если не кварцованый, то можно ли собрать качественный на кт315? просто куча их лежит.


Вернуться наверх
 
Не в сети
 Заголовок сообщения: Re: Передатчик на кварце
СообщениеДобавлено: Сб фев 11, 2012 13:39:13 
Друг Кота
Аватар пользователя

Карма: 72
Рейтинг сообщений: 1153
Зарегистрирован: Чт ноя 20, 2008 04:20:48
Сообщений: 8072
Откуда: КурскЪ
Рейтинг сообщения: 0
Можно.Единственное бывает попадается кт315 "плохо генерящий".
Поменяешь на другой.
Насчёт теоретической части.Вот сделал небольшую подборку,может пригодиться.
http://forum.cxem.net/index.php?showtopic=897&st=0

_________________
Принимаю вас 595+40db на уровне шумов на кухонный приёмник,антенна наружка-магнитная катушка..работает "Акация",вот такая информация.Роман.73!!!
"50 КСВ 075", UA3112SWL
Изображение


Вернуться наверх
 
Не в сети
 Заголовок сообщения: Re: Передатчик c WFM на кварце.
СообщениеДобавлено: Пн фев 13, 2012 07:28:39 
Мучитель микросхем
Аватар пользователя

Карма: 1
Рейтинг сообщений: 13
Зарегистрирован: Вс дек 05, 2010 23:41:46
Сообщений: 400
Откуда: 33
Рейтинг сообщения: 0
что что а качества не будет. Модуляция очень нелинейная. Стерео подключить вообще нереал.


Вернуться наверх
 
Не в сети
 Заголовок сообщения: Re: Передатчик c WFM на кварце.
СообщениеДобавлено: Пн фев 13, 2012 16:36:07 
Модератор
Аватар пользователя

Карма: 158
Рейтинг сообщений: 1600
Зарегистрирован: Пт апр 28, 2006 15:26:07
Сообщений: 11940
Откуда: Россия.
Рейтинг сообщения: 0
Медали: 2
Мявтор 3-й степени (1) Лучший человек Форума 2017 (1)
Eger писал(а):
Модуляция очень нелинейная. Стерео подключить вообще нереал.
Нельзя сказать, что очень, но нелинейность есть и для высококачественной передачи делать не стоит.
Схема, что ссылку я выше давал представляет из себя кварцованный жук. Для передачи голоса вполне приемлемо. Всегда приходиться исходить из компромиссов. Автор написал кварцованный, вот ему и дали кварцованный. Технические условия нужно точнее давать. Если бы написал, что кроме этого "высококачественный" то и разговор был бы другой.

Хотя можно пойти по другому промежуточному пути. Сделать так называемый интерполяционный задающий генератор. Состоит из кварцового генератора пусть 90 мгц и генератора LС, где и происходит ЧМ. Эти частоты поступают на смеситель на выходе которого выделяют сумму этих частот, т.е. в данном случае 100 мгц. Если принять нестабильность LС генератора десять в минус третьей степени, то уход частоты такого генератора не превысит 10 кгц.
Схема испытана на практике и работает довольно прилично.
На выход можно добавить еще мощный транзистор, например КТ920, как в данной статье.
Более подробно можно почитать ж. Радио 3 - 1988 год и номер 4-1988 год.

Хотя все это прошлый век и делалось нами 20 -30 лет назад, а сейчас такие же результаты можно получить на новой элементной базе намного проще.


Вложения:
1.JPG [80.66 KiB]
Скачиваний: 1147
Вернуться наверх
 
Не в сети
 Заголовок сообщения: Re: Передатчик c WFM на кварце.
СообщениеДобавлено: Вт фев 14, 2012 20:20:01 
Мучитель микросхем
Аватар пользователя

Карма: 1
Рейтинг сообщений: 13
Зарегистрирован: Вс дек 05, 2010 23:41:46
Сообщений: 400
Откуда: 33
Рейтинг сообщения: 0
aen писал(а):
Eger писал(а):
Модуляция очень нелинейная. Стерео подключить вообще нереал.
Нельзя сказать, что очень, но нелинейность есть и для высококачественной передачи делать не стоит.
Схема, что ссылку я выше давал представляет из себя кварцованный жук. Для передачи голоса вполне приемлемо. Всегда приходиться исходить из компромиссов. Автор написал кварцованный, вот ему и дали кварцованный. Технические условия нужно точнее давать. Если бы написал, что кроме этого "высококачественный" то и разговор был бы другой.

Цитата:
Хотелось бы собрать передатчик что бы слушать музыку на магнитофончике и телефоне,




Цитата:
Хотя можно пойти по другому промежуточному пути. Сделать так называемый интерполяционный задающий генератор. Состоит из кварцового генератора пусть 90 мгц и генератора LС, где и происходит ЧМ. Эти частоты поступают на смеситель на выходе которого выделяют сумму этих частот, т.е. в данном случае 100 мгц. Если принять нестабильность LС генератора десять в минус третьей степени, то уход частоты такого генератора не превысит 10 кгц.
Схема испытана на практике и работает довольно прилично.
На выход можно добавить еще мощный транзистор, например КТ920, как в данной статье.
Более подробно можно почитать ж. Радио 3 - 1988 год и номер 4-1988 год.

Хотя все это прошлый век и делалось нами 20 -30 лет назад, а сейчас такие же результаты можно получить на новой элементной базе намного проще.

неа ну непроще ли сделать нормальный синтез? На крайняк взять ваш любимый модулятор китайского народного творчества?
Да и в домашнем случае не надо такой прямо стабильности - пойдёт любезная схемка на одном транзисторе. Лезть в дебри затянется надолго, - синтез хоть и несложный, но требует разбирательства, стереокодер хороший вообще ну скажем так сложновато сделать. Дома всё под рукой иможно подкрутить. Это не на город вещать.

В простейшем случае делаем задающий, да пару буферов, под антенну и синтез, вместо синтезатора на первую пойдёт и многооборотный резистор - пускаем и уже поёт :) Кстати, стабильность у хорошего задающего и без синтеза неплохая.
Потом потихоньку делаем синтез ну и стерео.
:solder:


Вернуться наверх
 
Не в сети
 Заголовок сообщения: Re: Передатчик c WFM на кварце.
СообщениеДобавлено: Вт фев 14, 2012 20:23:32 
Модератор
Аватар пользователя

Карма: 158
Рейтинг сообщений: 1600
Зарегистрирован: Пт апр 28, 2006 15:26:07
Сообщений: 11940
Откуда: Россия.
Рейтинг сообщения: 0
Медали: 2
Мявтор 3-й степени (1) Лучший человек Форума 2017 (1)
Да все правильно Вы говорите, но данная тема называется:

Передатчик c WFM на кварце.

Вот исходя из этого здесь и предлагается.
А если слушать музыку на приемник из сотового, то моно получится нормально с кварцем.


Вернуться наверх
 
Не в сети
 Заголовок сообщения: Re: Передатчик c WFM на кварце.
СообщениеДобавлено: Вт фев 14, 2012 21:43:12 
Мучитель микросхем
Аватар пользователя

Карма: 1
Рейтинг сообщений: 13
Зарегистрирован: Вс дек 05, 2010 23:41:46
Сообщений: 400
Откуда: 33
Рейтинг сообщения: 0
Здесь вопрос пространный- с одной стороны, - на кварце, а с другой - для музыки.
Мой первый был на кварце, по схеме superVXO, с двумя резонаторами и умножением частоты. Девиация получалась не более 40 кГц ессно с дикими искажениями. Тогда кварц был заменён на керамический резонатор, от сидирома (33,86 МГц и 36 МГц), - с девиацией стало получше, звук моно стал приемлемым, но появилась проблема со стабильностью частоты (уходила более чем на 50 кГц, приёмники с синтезаторами теряли волну). Так что как бы понятия не совсем совместимые.


Вернуться наверх
 
Не в сети
 Заголовок сообщения: Re: Передатчик c WFM на кварце.
СообщениеДобавлено: Вт фев 14, 2012 22:28:10 
Модератор
Аватар пользователя

Карма: 158
Рейтинг сообщений: 1600
Зарегистрирован: Пт апр 28, 2006 15:26:07
Сообщений: 11940
Откуда: Россия.
Рейтинг сообщения: 0
Медали: 2
Мявтор 3-й степени (1) Лучший человек Форума 2017 (1)
Eger писал(а):
по схеме superVXO, с двумя резонаторами и умножением частоты. Девиация получалась не более 40 кГц ессно с дикими искажениями.
Здесь когда пишу про этот генератор, то всегда повторяю.
aen писал(а):
Основная деталь в таком генераторе, это катушка включенная последовательно с кварцем. Добротность её не важна и для того, что бы не возникли паразитные колебания её даже шунтируют резистором, но у неё должна быть маленькая паразитная ёмкость, иначе широкополосной модуляции получить невозможно.

В данном случае намотана секциями. Пять секций по шесть витков.
Если сделать катушку по правилам и не допускать паразитных колебаний которые гасятся включением резистора параллельно этой катушки, то в подобном генераторе частоту можно двигать на 200 кгц, Конечно это не нужно, но факт остается фактом и все это проверено неоднократно на практике.
Т.е. подобный генератор требует особого подхода при настройке и если все сделать как нужно, то не так плохо он и работает.

С остальным я с Вами согласен.


Вернуться наверх
 
Не в сети
 Заголовок сообщения: Re: Передатчик c WFM на кварце.
СообщениеДобавлено: Вт фев 14, 2012 22:39:19 
Мучитель микросхем
Аватар пользователя

Карма: 1
Рейтинг сообщений: 13
Зарегистрирован: Вс дек 05, 2010 23:41:46
Сообщений: 400
Откуда: 33
Рейтинг сообщения: 0
Я помнится долго возился с этим генератором. И хорошо его изучил. Одно скажу, трудно с ним, и далеко не любой кварц подойдёт.


Вернуться наверх
 
Не в сети
 Заголовок сообщения: Re: Передатчик c WFM на кварце.
СообщениеДобавлено: Вт фев 14, 2012 23:20:15 
Модератор
Аватар пользователя

Карма: 158
Рейтинг сообщений: 1600
Зарегистрирован: Пт апр 28, 2006 15:26:07
Сообщений: 11940
Откуда: Россия.
Рейтинг сообщения: 0
Медали: 2
Мявтор 3-й степени (1) Лучший человек Форума 2017 (1)
Кварцы желательно брать из одной партии. Я купил десяток кварцев на 16 мгц. В принципе с ними получилось без проблем. С настройкой для получения максимума расстройки есть тонкости. Кстати здесь на форуме в какой то теме порядок настройки писали, а так конечно как любая аналоговая система требует тщательной настройки. Подобные генераторы применял не только в передатчике, а и в гетеродине приемника на 144 мгц. Расстройки добивался порядка 300 кгц.


Вернуться наверх
 
Показать сообщения за:  Сортировать по:  Вернуться наверх
Начать новую тему Ответить на тему  [ Сообщений: 54 ]  1, ,  

Часовой пояс: UTC + 3 часа


Кто сейчас на форуме

Сейчас этот форум просматривают: M1dAS_qq и гости: 44


Вы не можете начинать темы
Вы не можете отвечать на сообщения
Вы не можете редактировать свои сообщения
Вы не можете удалять свои сообщения
Вы не можете добавлять вложения

Найти:
Перейти:  


Powered by phpBB © 2000, 2002, 2005, 2007 phpBB Group
Русская поддержка phpBB
Extended by Karma MOD © 2007—2012 m157y
Extended by Topic Tags MOD © 2012 m157y